Hallo zusammen, seit längerem will ich 2 LM3916N kaskadieren im Bar mode - allerdings bin ich stumpf gesagt einfach zu blöd dazu. Den relevanten Teil hab ich mal im Anhang. Es hängt lediglich noch ein 20KOhm widerstand zwischen +12V und Pin 11... Mein wissen hab ich aus bisherigen Schaltungen und dem Datenblatt bezogen, allerdings scheinbar falsch.. Ich hab das so aufgebaut, aber mich stören drei Sachen: - Die erste LED geht nie aus? - Alle LEDs "flackern" ziemlich. Liegt das an der hohen Frequenz des Bausteins? Wie kann ich das umgehen? - das wichtigste: Es gehen nur die ersten 10 LEDs... :/ Danke euch.. Grüße!
Lars Lars schrieb: > Hallo zusammen, > > seit längerem will ich 2 LM3916N kaskadieren im Bar mode - allerdings > bin ich stumpf gesagt einfach zu blöd dazu. > > Den relevanten Teil hab ich mal im Anhang. Es hängt lediglich noch ein > 20KOhm widerstand zwischen +12V und Pin 11... > > Mein wissen hab ich aus bisherigen Schaltungen und dem Datenblatt > bezogen, allerdings scheinbar falsch.. > > Ich hab das so aufgebaut, aber mich stören drei Sachen: > - Die erste LED geht nie aus? > - Alle LEDs "flackern" ziemlich. Liegt das an der hohen Frequenz des > Bausteins? Wie kann ich das umgehen? > - das wichtigste: Es gehen nur die ersten 10 LEDs... :/ Schau Dir mal das Datenblatt des LM3914 an. Da sollte der Aufbau ziemlich ähnlich sein und bei dem klappt das Kaskadieren einwandfrei. Gruss Harald
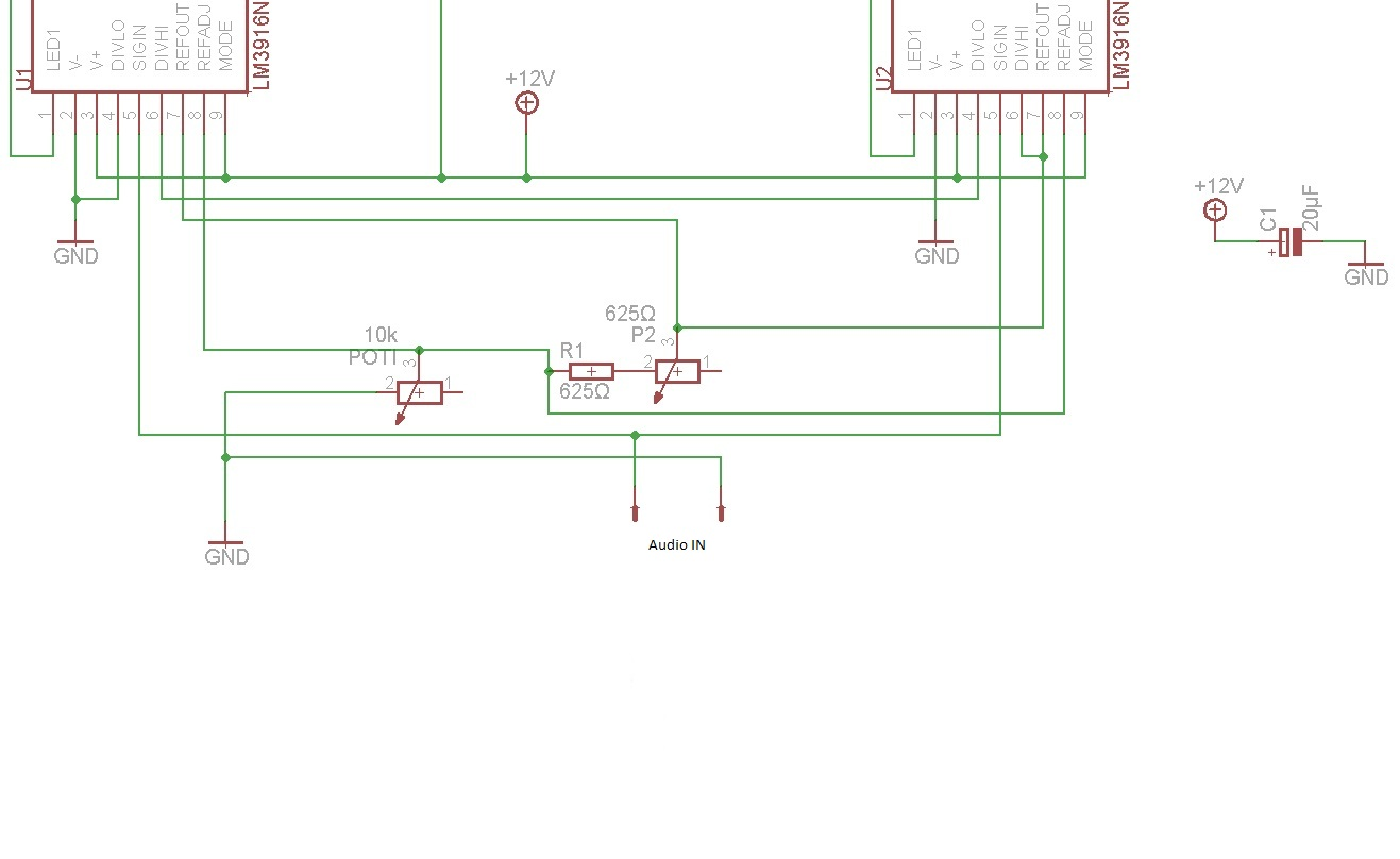
Okay ich finde meinen Fehler einfach nicht... ich erkläre mal wie ich es mir vorstelle: - R1 und P2 sind für den Strom durch die LEDs zuständig. R1+P2=RGes; ILed = 12V/RGes ... Somit sollte der Strom zwischen 10 und 20mA pro LED liegen - der 10K Poti vor REFADJ verändert meine Referenzspannung. Bei Poti=0Ohm ist diese 1,25V, bei Poti=10Kohm ist sie 10,75V (REfout=1,25*(1+RPoti/RGes) - Kaskadierung: Am 1. IC lege ich DIVLo an Masse. Somit sollte der IC bei 0V die "Messung" beginnen. Die Aneinanderschaltung von DIVLO und DIVHi erscheint mir auch noch sinnvoll (Ich schalte ja die widerstandsnetzwerke hintereinander?!), allerdings verstehe ich nicht wieso DIVHi vom 2. IC dann wieder an REF Out muss (habe ich aus einer anderne Schaltugn übernommen..) Sorry, aber es macht einfach nicht klick bei mir :D Grüße
Okay ich finde meinen Fehler einfach nicht... ich erkläre mal wie ich es mir vorstelle: - R1 und P2 sind für den Strom durch die LEDs zuständig. R1+P2=RGes; ILed = 12V/RGes ... Somit sollte der Strom zwischen 10 und 20mA pro LED liegen - der 10K Poti vor REFADJ verändert meine Referenzspannung. Bei Poti=0Ohm ist diese 1,25V, bei Poti=10Kohm ist sie 10,75V (REfout=1,25*(1+RPoti/RGes) - Kaskadierung: Am 1. IC lege ich DIVLo an Masse. Somit sollte der IC bei 0V die "Messung" beginnen. Die Aneinanderschaltung von DIVHI an IC1 und DIVLO an IC2 "verlängert" den Messbereich, mit DIVHI an IC2 gebe ich den maximalen Messbereich über Refout an.. Sorry, aber es macht einfach nicht klick bei mir :D Grüße
Lars Lars schrieb: > kann mir keiner helfen? :P Hast Du Dir denn schon mal die Datenblätter vom LM3916 und vom LM3914 angesehen und festgestellt, in wie weit die von Dir auf- gebaute Schaltung davon abweicht? Unabhängig davon, Aufbaufehler (Abweichungen vom Schaltplan, den Du glaubst zu haben) können wir im Forum auch nicht erkennen. Gruss Harald
> kann mir keiner helfen? :P Ich habe die Datenblaetter dieser ICs das letztemal vor zwanzig Jahren gelesen und will daran auch erstmal nichts aendern, aber bist du dir sicher das dein Vorhaben auch moeglich ist? Ich weiss das man mehrere LM3914 kaskadieren kann, aber die 3915/16 hatten doch eine logarythmische Kennlinie wenn mich die Erinnerung nicht truegt. Wenn du die zusammenschaltest, wie verteilen sich denn dann die Spannungsbereiche auf die einzelnen ICs? Olaf
Ich hab auch mal mit diesen Dingern gespielt und bin dann schnell auf einen kleinen AVR uebergegangen. Der 10bit ADC ist gut fuer soviele LED in irgendeiner Konfiguration die ich gut find. Wenn die Pins nicht reichen, nehm ich 74HC595, Schieberegister mit Latch.
Hallo zwei LM3916 lohnt nicht wirklich. Eher LM3915 und LM3916 in Kaskade. Ansonsten Datenblatt zum 16er Seite 20. btw: Auch ich habe die Versuche mit den LM's abgebrochen und 'nen Atmega genommen. War unterm Strich doch wesentlich einfacher eine stabile Anzeige zu kommen.
Dietmar schrieb: > Hallo zwei LM3916 lohnt nicht wirklich.Eher LM3915 und LM3916 in Kaskade.Ansonsten Datenblatt zum 16er Seite 20.btw: Auch ich habe die Versuche mit den LM's abgebrochen und 'nen Atmegagenommen. War unterm Strich doch wesentlich einfacher eine stabileAnzeige zu kommen. Hallo, auf der von dir erwähnten Seite steht nur etwas über "Indicator and Alarm Full-Scale Changes Display from Bot to Bar"?! Sicher Seite 20? naja per Atmega wäre vll schöner, aber ich denke, für meine Zwecke reicht die Genauigkeit der Dinger locker. Allerdings bin ich mittlerweile total verwirrt, wie ich jetzt 2 solcher Dinger kaskadieren soll und ob LM 3915 oder LM 3916...! Ich versuchs nochmal.. also. Meine Grundidee ist: ich will auf 20 LEDs die Höhen meiner Musik darstellen. somit: Musik -> Hochpass -> an die LM391*. Das war die Grundidee. Aber WIE muss ich die Dinger kaskadieren? es gibt einfach so unendlich viele Arten der Kaskadierung! Wie siehts z.b. mit der auf Seite 18 im Datenblatt des LM3916 aus?! Wäre das die richtige für mich? Oder wie sollte ich das machen?! Danke schonmal.. auch wenn ich ein schwerer Fall bin :D Grüße!!
Lars Lars schrieb: > allo, > > auf der von dir erwähnten Seite steht nur etwas über "Indicator and > Alarm Full-Scale Changes Display from Bot to Bar"?! Sicher Seite 20? In meinem Datenblatt Seite 20, High Resolution VU Meter. In anderen ggf. eine weiter oder eine Seite früher. Dort ist die Kaskadierung zweier x16 gezeigt. > Ich versuchs nochmal.. also. Meine Grundidee ist: ich will auf 20 LEDs > die Höhen meiner Musik darstellen. somit: Musik -> Hochpass -> an die > LM391*. Jetzt wird klar was du willst ;-) Für eine saubere und gleichmäßig laufende Anzeige würde ich dir eine Kombination aus x15 und x16 empfehlen. Ein Beispiel dazu findest du in dem Datenblatt des 3915 auf Seite 16 "Extended Range VU-Meter" Ich denke mal, du wirst dein Signal wohl auch verstärken müssen, da die Schaltung bei Vollaussteuerung 10V benötigt. Dazu schau dir mal die Schaltung auf Seite 10 Figure2 "Precision Half-Wafe Rectifier"an, dort kannst du auch die Verstärkung mit realisieren. > Danke schonmal.. auch wenn ich ein schwerer Fall bin :D > > Grüße!!
Dietmar schrieb: > Lars Lars schrieb: >> allo, >> >> auf der von dir erwähnten Seite steht nur etwas über "Indicator and >> Alarm Full-Scale Changes Display from Bot to Bar"?! Sicher Seite 20? > > In meinem Datenblatt Seite 20, High Resolution VU Meter. In anderen ggf. > eine weiter oder eine Seite früher. Dort ist die Kaskadierung zweier x16 > gezeigt. > > >> Ich versuchs nochmal.. also. Meine Grundidee ist: ich will auf 20 LEDs >> die Höhen meiner Musik darstellen. somit: Musik -> Hochpass -> an die >> LM391*. > > Jetzt wird klar was du willst ;-) Für eine saubere und gleichmäßig > laufende Anzeige würde ich dir eine Kombination aus x15 und x16 > empfehlen. > Ein Beispiel dazu findest du in dem Datenblatt des 3915 auf Seite 16 > "Extended Range VU-Meter" > > Ich denke mal, du wirst dein Signal wohl auch verstärken müssen, da die > Schaltung bei Vollaussteuerung 10V benötigt. Dazu schau dir mal die > Schaltung auf Seite 10 Figure2 "Precision Half-Wafe Rectifier"an, dort > kannst du auch die Verstärkung mit realisieren. > > >> Danke schonmal.. auch wenn ich ein schwerer Fall bin :D >> >> Grüße!! Na super geil, danke!! Da treten bei mir folgende Fragen auf: - wieso muss ich die LED-Versorgung filtern?! Und wenn ja, wie muss ich T1 dimensionieren? - Wieso ist R3 ein Poti? Leider finde ich zu der Schaltung keine Berechnungen oder ähnliches? - den Gleichrichter aus Figure 2 kann ich einfach an Signal hängen mit dem Output, an den Input kommt mein Audiosignal. Reicht da ein einfaches RC-Glied oder brauch ich da was besseres, ala: http://edutek.ltd.uk/Circuit_Pages/HighPassSK_Filter.html ?? Danke dir schonmal!! Sobald ich das kapiert hab gehts an Schaltplan erstellen!! ;)
Lars Lars schrieb: > - wieso muss ich die LED-Versorgung filtern?! Und wenn ja, wie muss ich > T1 dimensionieren? Das ist nur ein Beispiel in dem gezeigt wird das man die LED auch anders Versorgen kann. Du musst diese Version mit dem T1 NICHT nutzen und kannst die LED direkt mit auf die V+ hängen. > - Wieso ist R3 ein Poti? Leider finde ich zu der Schaltung keine > Berechnungen oder ähnliches? Das Poti ist doch angegeben 500Ohm. Es dient zum einstellen des Übergangs zwischen den IC > - den Gleichrichter aus Figure 2 kann ich einfach an Signal hängen mit > dem Output, an den Input kommt mein Audiosignal. Ja. > Reicht da ein einfaches > RC-Glied oder brauch ich da was besseres, ala: > http://edutek.ltd.uk/Circuit_Pages/HighPassSK_Filter.html ?? Hängt davon ab was du erreichen willst. Das aktive Filter hat 12dB, das RC-Glied wird n ur 6dB Flankensteilheit haben. Ich würde mit einem RC-Glied anfangen. Die Fertige Schaltung gab es mal von ELV als Austeueranzeige in Stereo. http://www.elv.de/output/controller.aspx?cid=74&detail=10&detail2=6101 Da brauchts du nur noch ein RC-Glied vorsetzen. Ich glaub dazu habe ich auch noch die Bauanleitung als PDF. Gruß Dietmar
na dickes Danke Dietmar! Dann bau ich das mal so auf und werde sehen... Meld mich sobald das klappt/nicht klappt! Allerdings finde ich es schade, dass es keine Dokumentation zu dem gibt? Wieso kann z.B. LED 1 nicht verwendet werden an IC2..? solche Fragen bleiben halt einem Laien wie mir ;) Grüße
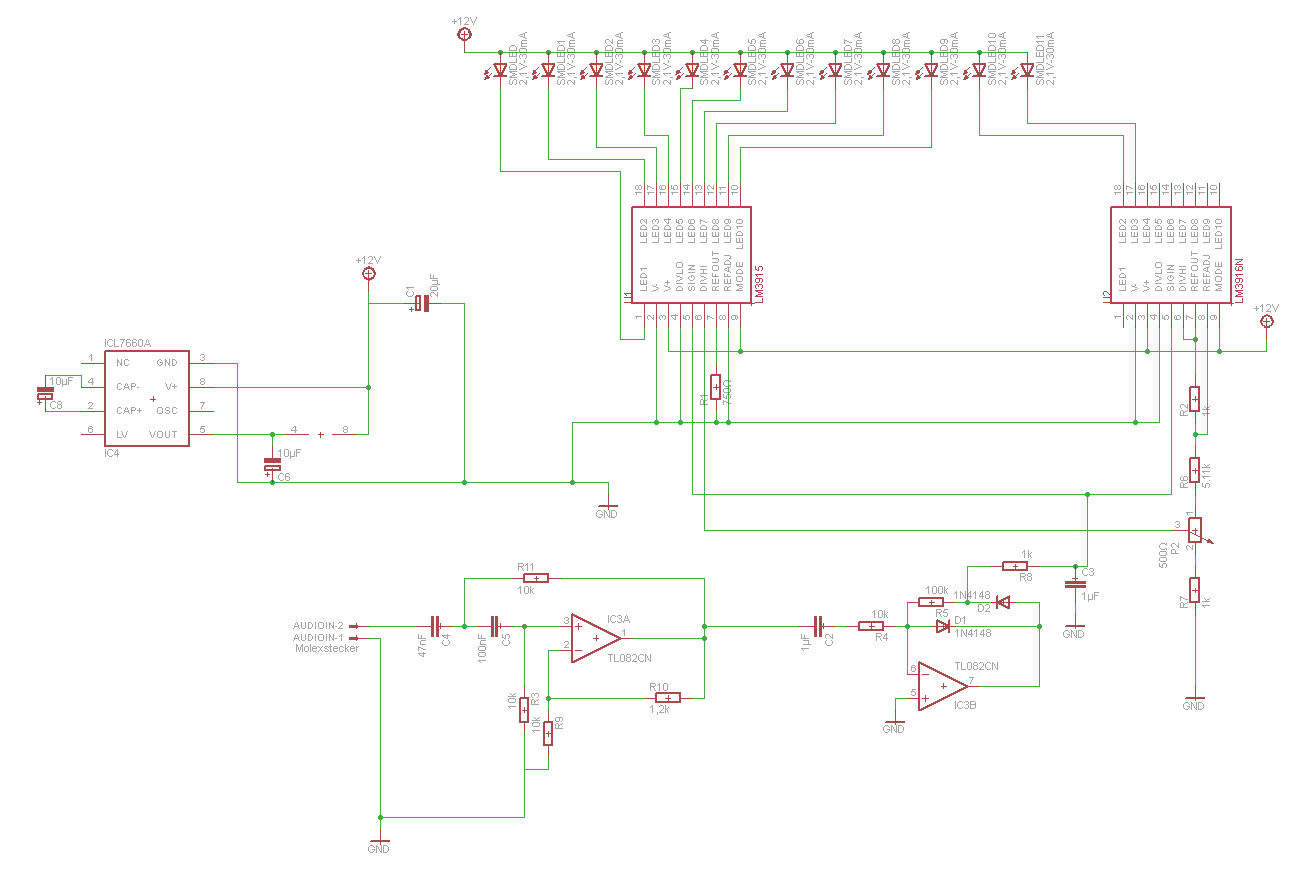
Im Anhang mal mein Plan. Kaskadierung, LEDs (Anzahl steht noch nicht fest, fürn Anfang mal 12), Hochpass (Grenzfrequenz etwa 100Hz, mit Poti veränderbar) und der Verstärker/Gleichrichter. Alles passend? Grüße
Eine letzte Frage bleibt dann noch - Wenn ich das ganze an einen Lineout vom PC hänge, dann habe ich ja je nach Lautstärke unterschiedliche ausschläge.. wie kann ich das verhindern? Ne Schaltung davor, die sozusagen immer unabhängig von der Lautstärke die Frequenzen weitergibt, oder ne zweite SOundkarte (usb o.ä.) einbauen?!
Morjen, der Tiefpass gehört direkt an die Eingangsklemmen AUDIOIN. Hinter dem Gleichrichter hast du Gleichspannung, da ist nicht mehr viel mit Grenzfrequenz. >Eine letzte Frage bleibt dann noch - Wenn ich das ganze an einen Lineout >vom PC hänge, dann habe ich ja je nach Lautstärke unterschiedliche >ausschläge.. wie kann ich das verhindern? Ne Schaltung davor, die >sozusagen immer unabhängig von der Lautstärke die Frequenzen weitergibt, >oder ne zweite SOundkarte (usb o.ä.) einbauen?! Ähhh, das ist doch Sinn und Zweck der Schaltung, den aktuellen Pegel anzuzeigen. Was solldenn sonst da raus kommen? Soll jede LED eine Frequenz anzeigen, a la Spektrumanalyser? Das geht mit den LM's nicht! Gruß Dietmar
Dietmar schrieb: > Morjen,der Tiefpass gehört direkt an die Eingangsklemmen AUDIOIN. Hinter demGleichrichter hast du Gleichspannung, da ist nicht mehr viel mitGrenzfrequenz.>Eine letzte Frage bleibt dann noch - Wenn ich das ganze an einen Lineout>vom PC hänge, dann habe ich ja je nach Lautstärke unterschiedliche>ausschläge.. wie kann ich das verhindern? Ne Schaltung davor, die>sozusagen immer unabhängig von der Lautstärke die Frequenzen weitergibt,>oder ne zweite SOundkarte (usb o.ä.) einbauen?!Ähhh, das ist doch Sinn und Zweck der Schaltung, den aktuellen Pegelanzuzeigen. Was solldenn sonst da raus kommen? Soll jede LED eineFrequenz anzeigen, a la Spektrumanalyser? Das geht mit den LM's nicht!Gruß Dietmar oman -.- ja das war mein gedanke! ich habe halt gedacht: Wenn mein Hochpass die Frequenzen im Bass abschwächt und die hohen Frequenzen durchlässt, kann ich das so realisieren! Oder was wäre die alternative? Geht das sicher nicht so oder ist das einfach nur "unsauber"?!
Das geht so gar nicht! Das was du machen willst hört sich nach Spectrum Analyser an. Ein fertiges Projekt dazu findest du hier: http://sound.westhost.com/project136.htm Ist es das was du suchst? Sonst beschreibe nochmal was da kommen soll. Bedenke: Ein Audiosignal zerfällt nicht nur in einzelene Frequenzen, sondern jede Frequenz hat auch noch seine eigene Amplitude! Gruß Dietmar
EDIT: Eigentlich müsste es doch mit einem aktiven Hochpass klappen - Grenzfrequenz so auslegen, dass unter 100Hz kaum etwas durchkommt und dann mit der empfindlichkeit des VU Meters regeln, oder?
EDIT: Eigentlich müsste es doch mit einem aktiven Hochpass klappen - Grenzfrequenz so auslegen, dass unter 100Hz kaum etwas durchkommt und dann mit der empfindlichkeit des VU Meters regeln, oder? War jetzt meine Idee... Ich will: - bei unter 100HZ soll nichts leuchten - je mehr Höhen in dem Lied vorhanden sind, desto mehr LEDs sollen leuchten, z.b. bei 500HZ 1 LED, bei 2000HZ 4 LEDs und bei 20000HZ alle 12 LEDs.. ;)
Dietmar schrieb: > Das geht mit den LM's nicht!Wofür braucht man das???? Wäre Teil eines kleinen Bastelprojekts... Mh, wenn ich blöd frage wieso? Klar ist es nicht die sauberste Lösung, da mir der Hochpass immernoch die tiefen Frequenzen passieren lässt, aber doch weit nicht mehr in dem Maße wie zuvor?!
Lars Lars schrieb: >> Das geht mit den LM's nicht!Wofür braucht man das???? > > Wäre Teil eines kleinen Bastelprojekts... > > Mh, wenn ich blöd frage wieso? Klar ist es nicht die sauberste Lösung, > da mir der Hochpass immernoch die tiefen Frequenzen passieren lässt, > aber doch weit nicht mehr in dem Maße wie zuvor?! Komisch, warum kommen die wichtigsten Infos immer erst, nachdem der Thread schon tagelang läuft? Eine solche Schaltung kann man zwar aufbauen, das ist aber kein "kleines Bastelprojekt" mehr. Es kann schon deshalb nicht so funktionieren, wie Du glaubst, da Musik immer aus einem Gemisch von hohen und tiefen Frequenzen besteht. So wie Du Dir das vorstellst, würde es nur mit einem Tongene- rator als Signal funktionieren. Gruss Harald
alles klar... dann sozusagen nochmal von vorne :D hast du neben der seite von zuvor noch ne weitere quelle? Google liefert bei "Audio spectrum analyser" irgendwie nichts zufriedenstellendes in einfacher Ausführung... Ich will ja auch nur 12 LEDs +/- 2 LEDs ...gibts da nichts simpleres?!
Auszug aus Netiquette: Klare Beschreibung des Problems Besonders für Anfänger gilt: Gerade am Anfang ist es immer gut zu sagen, was man erreichen will und nicht so sehr Annahmen darüber zu treffen, wie man es erreichen könnte und dann das Wie zu hinterfragen. Oft ist der Denkfehler nämlich schon im Ansatz und man kann besser helfen, wenn man das Ziel des Fragenden kennt. Also Lars nochmal von vorne: was GENAU! willst du erreichen?
Lars Lars schrieb: > Ich will ja auch nur 12 LEDs +/- 2 LEDs ...gibts da nichts > simpleres?! Also wenn Du 12 Kanäle über den Hörbereich verteilen willst, brauchst Du schon 12 recht präzise Bandfilter mit je zwei OPVs; ich denke mal, mit 1% genauen Kondensatoren und Wider- ständen. Als simpel würde ich eine solche Schaltung nicht mehr bezeichnen. Gruss Harald PS: Es gab mal solche "Lichtorgeln" als Zubehör für KFZ- HiFi-Geräte. Da war die ganze Elektronik dafür in einem IC verpackt. Solche ICs sind aber sicherlich schon längst obsolet.
Ich will folgendes realisieren: 12 LEDS sollen zu den Höhen (sagen wir ab 100HZ) eines Musiksignals tanzen, beispielsweise: 50 HZ -> Keine LED 150 HZ -> Eine LED 500 HZ -> Zwei LEDs ... 20 KHZ -> Zwölf LEDs Ich hätte das ganze jetzt über die LM391* Bausteine realisiert, indem ich mein Musiksignal erst filtere mit einem aktiven Hochpass und dann über einen Gleichrichter in meinen LM 391* speise! Somit habe ich ein Musiksignal mit nur wenig Bass und somit bei viel Bass auch eine kleine Spannung am Ende des Gleichrichters. Andersrum bei vielen Höhen, diese werden nicht oder kaum gefiltert und ich erhalte eine große Spannung am Ende des Gleichrichters und somit einen breiten Ausschlag. Falsch gedacht? ;) Wie lässt sich das sonst realisieren? Über eine Reihe von Bandpässen? Aber hier habe ich doch auch wieder gewisse Frequenzüberschneidungen, wodurch das ganze unsauber wird? Ist da nicht meine Lösung besser? Wo gibt es Informatiosnquellen? VU Meter gibt es wie Sand am Meer, zu Frequ. Analyser finde ich kaum etwas! Danke Grüße
ABER NOCHMAL: Das soll kein Höchstpräzises Messinstrument werden. Es soll lediglich Hör- und sehtechnisch zur Musik passen... sprich: Höre ich GANZ viele Höhen soll die Anzeige voll ausschlagen, bei sehr wenig Höhen und viel Bass soll das ganze aus bleiben! Eventuell das gefilterte Signal nochmal durch nen aktiven Hochpass schicken? Kann ich das dann über meine (komische) Idee realisieren?! :P
Lars Lars schrieb: > Falsch gedacht? ;) JA! Nochmal, die LM39xx Reihe wertet die Amplitude (Spannungshöhe) des Eingangssignals aus. Die Anliegende Frequenz ist dem scheixxegal!! Da deine Musik IMMER aus einem Frequenzgemisch besteht kann er nicht anders und wird immer die Frequenz anzeigen die gerade am lautetsten ist. Du willst eine Frequenzanalyse durchführen. Dazu nutzt man heute einen uC und eine FFT. DAS ist keine Anfängerbastelstubenbastelei mehr. Dazu benötigt man schon wissen über uC und mindestens eine Programmiersprache. Hast du so ein Wissen? Und wenn man das nicht hat hilft nur lesen, lernen und klein anfangen. http://www.mikrocontroller.net/articles/AVR-Tutorial http://www.mikrocontroller.net/articles/AVR-GCC-Tutorial So nun genug gemeckert ;-) >Wie lässt sich das sonst realisieren? Über eine Reihe von Bandpässen? >Aber hier habe ich doch auch wieder gewisse Frequenzüberschneidungen, >wodurch das ganze unsauber wird? Klar, du kannst für jede Frequenz(bereich) einen Bandpass bauen. Das Ausgangssignal der Bandpässe führst du über Entkoppeldioden auf die LED's.So kann man das machen. Gibt nur eine Materialschlacht. Bandpass 1 --> DIODE -- LED1 Bandpass 2 +-> DIODE -- LED1 |-> DIODE -- LED2 Bandpass 3 +-> DIODE -- LED1 |-> DIODE -- LED2 --> DIODE -- LED3 usw. Materialschlacht halt. Und es gibt die Einschränkung das nur die höchste Frequenz angezeigt wird. Gruß Dietmar
Erstmal Danke danke Dietmar für deine Bemühungen.. Ja, die uC Alternative habe ich jetzt schon mehrmals gelesen, allerdings ist das für den kurzen Zeitraum den ich für das (nebenbei-Bastelprojekt) habe nciht machbar. Mir ist gerade noch was anderes eingefallen: http://www.national.com/mpf/LM/LM2917.html "LM2907/LM2917 Frequency to Voltage Converter" Kann ich damit was anfangen!? ;) Ich möchte das Ganze vorerst halt nur einfach umsetzen, das mit dem uC will ich dann in Eigenregie nebenbei machen...
Lars Lars schrieb: > Mir ist gerade noch was anderes eingefallen: > http://www.national.com/mpf/LM/LM2917.html > "LM2907/LM2917 Frequency to Voltage Converter" > > Kann ich damit was anfangen!? ;) Ich möchte das Ganze vorerst halt nur > einfach umsetzen, das mit dem uC will ich dann in Eigenregie nebenbei > machen... Kann man so nicht sagen. Die Bausteine sind eigentlich dafür ausgelegt eine sich ändernde Grundfrequenz umzusetzen. Wie die auf eine Frequenzgemisch reagieren kann man so nicht vorhersagen. --> Ausprobieren!
Lars Lars schrieb: > 12 LEDS sollen zu den Höhen (sagen wir ab 100HZ) eines Musiksignals > tanzen, beispielsweise: > 50 HZ -> Keine LED > 150 HZ -> Eine LED > 500 HZ -> Zwei LEDs > ... > 20 KHZ -> Zwölf LEDs Das muss aber eine seltsame Musik sein, die jeweils nur aus einer Frequenz besteht (alte Handyklingeltöne?) > Ich hätte das ganze jetzt über die LM391* Bausteine realisiert, Die sind für diesen Zweck überhaupt nicht geeignet. Du brauchst die von mir erwähnten Filter-ICs. > Falsch gedacht? ;) Ja, völlig. > Wie lässt sich das sonst realisieren? Über eine Reihe von Bandpässen? > Aber hier habe ich doch auch wieder gewisse Frequenzüberschneidungen, > wodurch das ganze unsauber wird? Du kannst natürlich auch deutlich steilere Bandpassfilter nehmen. Der Aufwand steigt dann natürlich entsprechend. > Ist da nicht meine Lösung besser? Deine Lösung ist keine lösung sondern ein Irrtum. > Zu Frequ. Analyser finde ich kaum etwas! Such mal zusätzlich nach Equalizern; das Problem ist ähnlich. Es sollte Dir aber klar sein das das ein ziemlich kompliziertes Projekt wird, wo Du m.E. nicht die erforderlichen Elektronik- kenntnisse für hast. Gruss Harald
Dietmar schrieb: > Kann man so nicht sagen. Die Bausteine sind eigentlich dafür ausgelegt > eine sich ändernde Grundfrequenz umzusetzen. Wie die auf eine > Frequenzgemisch reagieren kann man so nicht vorhersagen. > --> Ausprobieren! Ich denke, das Geblinke am Ausgang würde eher zufällig wirken und wenig mit der eingespeisten Musik zu tun haben. Gruss Harald
Nun hätte ich nochmal eine Verständnisfrage zu dem aktiven Hochpass.. Ich hab mein Audiosignal (Frequenzgemisch). Jetzt jage ich das durch einen aktiven Hochpass... Variante 1: Mein Audiogemisch hat gerade viele Bässe. Diese "blockt" der Hochpass und die Spannung des Ganzen nimmt ab Variante 2: Mein Audiogemisch hat "gleich viele Bässe und Höhen". Der Hochpass blockt zwar die Bässe, die Höhen kommen allerdings durch. Somit ändert er an der Spannung nicht viel. Variante 3: Mein Audiogemisch hat viele Höhen. Der Hochpass blockt diese lediglich sehr sehr sehr gering. Somit habe ich eine etwa unveränderte Spannungsamplitude. War das jetzt richtig gedacht? Damit ich wenigstens verstehen kann, WIESO das bis jetzt nicht funktioniert :D Ansonsten würde ich mich da mal weiter einlese... Danke!! Grüße
Lars Lars schrieb: > Variante 1: Mein Audiogemisch hat gerade viele Bässe. Du hast irgendwie nicht verstanden, was Musik ist. Selbst wenn Du nach dem Gehör da viele Bässe hast, sind das keine Sinustöne, sondern Du hast gleichzeitig jede Menge Obertöne. Gruss Harald
Obwohl ich sozusagen nur Bässe höre? Und wieso höre ich diese dann nicht? ;)
Und wie siehts mit der Verwendung von Band-Durchlauf-Filtern ala NJM2760 oder so aus? http://www.datasheetcatalog.net/de/datasheets_pdf/N/J/M/2/NJM2760.shtml wäre das auch nix für mich? Och mensch, wenn die Zeit für das Projekt nicht so abgesteckt wäre... ;)
Harald Wilhelms schrieb: > Du hast irgendwie nicht verstanden, was Musik ist. Genau Lars Lars schrieb: > Och mensch, wenn die Zeit für das Projekt nicht so abgesteckt wäre... ;) Mach das was du zuerst vorhattest. Bring dein LM 3916 zum Laufen.#Häng einen einfachen Hochpass davor Wenig Höhen -> wenig LEDs Viel Höhen -> viel LEDs Alles andere kannst du vergessen, bei einem realen Musikstück mit ständig wechselnden Melodien und vielen Instrumenten hast du ein schnellen Wechsel und wirst ausser viel Geblinke eh nix sehen. Da kannst du genauso das Media Player geblinke anschauen.
Lars Lars schrieb: > Och mensch, wenn die Zeit für das Projekt nicht so abgesteckt wäre... ;) Neues Projekt suchen... Gruss Harald
Werd ich dann so machen. Ich kann ja meinen Schaltplan gegen Abend mal reineditieren, dann könnt ihr mal drübersehen. Nebenbei werd ich mal mti uC anfangen... das oben gepostete Tut mit dem Atmega wäre wohl gut oder? Atmega ist ja auch ne gute "Anfangsplatform"? Dann kann ich ja da mal weiter rumtüfteln :) Danke euch Grüße!
Hier jetzt mal die unprofessionelle Schaltung ;) - Mit dem Festspannungsregler 7912 erzeuge ich mir die -12V für den LF351 - erster Schaltungsteil mit dem LF351: Aktiver Hochpass, Grenzfrequenz 240Hz - zweiter Schaltungsteil mit dem LF351: Gleichrichter - Dann noch zwei kaskadierte LM3915/LM3916 Kann mal jemand drüberguggen? Dann kauf ich die Teile und probier mal aus... - Wenn ich das an einer 12V Batterie betreiben will, brauch ich noch einen Festspannungsregler oder - sauberer - einen STEP-UP-Wandler (Autostart -> Spannung unter 12V) oder sehe ich das falsch? - Eine Frage noch bezüglich Sicherung: Soll ich hier die 12V Leitung absichern? Wenn ja, wie? Den Stromverbrauch der ganzen Schaltung messen (wird wohl bei nem knappen Amper liegen in etwa?!) und dann etwas drüber ne Schmelsicherung holen? Grüße!!
Lars Lars schrieb: > Hier jetzt mal die unprofessionelle Schaltung ;) > - Mit dem Festspannungsregler 7912 erzeuge ich mir die -12V für den > LF351 Das geht so nicht. Schau dir mal den ICL7660 an um aus +12V die -12V zu erzeugen > - erster Schaltungsteil mit dem LF351: Aktiver Hochpass, Grenzfrequenz > 240Hz mag stimmen, habe keine Lust zum nachrechen ;-) > - zweiter Schaltungsteil mit dem LF351: Gleichrichter > - Dann noch zwei kaskadierte LM3915/LM3916 Pläne abzeichnen solltest du ja können, kommt doch aus dem Datenblatt!? > > Kann mal jemand drüberguggen? Dann kauf ich die Teile und probier mal > aus... > > - Wenn ich das an einer 12V Batterie betreiben will, brauch ich noch > einen Festspannungsregler oder - sauberer - einen STEP-UP-Wandler > (Autostart -> Spannung unter 12V) oder sehe ich das falsch? Ja, schau dir mal die Untergrenze der Versorgungsspannung von den LM'S an, sollte auch so gehen. > - Eine Frage noch bezüglich Sicherung: Soll ich hier die 12V Leitung > absichern? Wenn ja, wie? Den Stromverbrauch der ganzen Schaltung messen > (wird wohl bei nem knappen Amper liegen in etwa?!) und dann etwas drüber > ne Schmelsicherung holen? 1 Ampere für ein VU Meter? Krass. 500mA flink sollten reichen. 19 Dioden a 20mA =380mA ein bischen noch für den Spannungswandler den OP und die LM's. Gruß Dietmar
Im Anhang nochmal die neue Version mit dem ICL7660A... Hoffe jetzt passt es so? Naja meine Bedenken waren eben die Spannungsspitzen bei einer Autobatterie, kann ich die ohne Bedenken an meien Schaltung anschließen? Nur noch ne kleine Sicherung und gut is?
Mhhhh, im Auto wird es mit ICL 7660 schon nix mehr. Der geht nur bis 13V und im Auto gehts locker bis an die 14 Volt. 12V Stabi geht auch nicht, da bei stehendem Motor eben nur 12V ankommen. da regelt nix mehr. Weniger z.B. 9V geht nicht, da die LM's in der Schaltung 10V für Vollausschlag benötigen. Ich schau heute Abend mal nach wie ELV das gelöst hat. Gruß Dietmar
Super danke, dann ändere ich das ab und bestell morgen fix die Teile!! Grüße
http://www.techcase.de/product_info.php?pName=m-2-atx-624v-dcdc-160-watt-p-678&cName=carpc-dcdc-konverter-c-6952148_6952155&xploidID=rn02m4j27gn2glvqm3mncu49r0 Wenn ich so etwas nutze? Preislich mal abgesehen, aber das Ding bräuchte ich wohl für andere Anwendungen auch noch.. von daher egal wenn ich das bestelle...?! Damit sollte es doch gehen? Email... mikrok@misterpinball.de
Mail ist da. Yep hier die 12V abgreifen sollte gehen. Wenn das Netzteil noch die -12V zur Verfügung stellt kannst du auch noch den ICL7660A weglassen. Gruß Dietmar
Noch was: Da der LF351 sehr schwer zu kriegen ist: kann ich auch einen TLC 271 oder einen TL082CN nehmen? Anschlüsse einfach übernehmen - +12V,-12V, 2xInput und einmal output? Einfach Bausteine tauschen, geht das? Datenblatt LF351: http://www.ti.com/lit/ds/symlink/lf351-n.pdf TLC271: http://www.hep.upenn.edu/SNO/daq/parts/tlc271.pdf TL082CN: http://www.datasheetcatalog.org/datasheet/SGSThomsonMicroelectronics/mXvvyw.pdf Mit dem TL082CN könnte ich halt gleich beide LF351 ersetzen, einen OP für den Gleichrichter und einen für den Hochpass, geht daS? Grüße
Ja, geht. An der Stelle geht so ziemlich alles an OP. Du kannst auch einen TL084 nehmen. Dann hast du nur noch einen OP. Dann wird's aber eng mit den restlichen Bauteilen drum herum. Gruß Dietmar PS: Kannst du mit dem Plan was anfangen?
Wieso einen TL084? Ich brauch doch nur zwei OPs?! :P Ja danke, gute Erklärung mit bei!! Ich editiere heute Abend nochmal den neuen Plan rein mit den TL082ern, könntest du nochmal drüber guggen? Dann bau ich das morgen mal auf!! Vielen dank Dietmar, toller Foreneinsatz von dir :) So macht basteln spaß!! Grüße
Aus designtechnischen Gründen wären 2 unterschiedliche Anzeigen nicht schön. Deswegen: Stereo zu Mono :P Alles klar danke!
Hier der Schaltplan. Danke fürs kontrollieren!! Bau dann morgen mal das Ding auf :) Grüße
Morjen, grobe Schnitzer kann ich nicht sehen. Aber: An C1 fehlt der Junktion zu +12V, ebso fehlt der Junktion zwischen R3 und R9. Lass doch mal in Eagle den ERC laufen, der zeigt dir die auch als fehlend an. Ansonsten sollte die Schaltung rennen. Gruß Dietmar
Super, das ERC kannte ich noch gar nicht! Tolles Ding! Werde das jetzt mal aufbauen. Grüße!
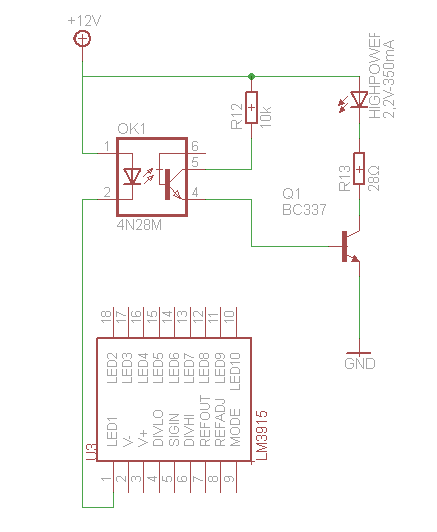
Jetzt fällt mir doch noch was ein :D Wenn ich Powerleds betreiben will, reicht ja der IC nicht aus. Ich fand folgenden Thread: Beitrag "LM3914 Display-Driver" kann ich das so übernehmen? (Beispielhaft für eine LED im Anhang) Kann ich den Optokoppler durch z.b. einen ACPL-227 / ACPL-247 ersetzen? Somit bräuchte ich nur 3 Optokopplerbausteine für das ganze... Selbes bei den Transistoren, kann ich die über einen ULN 2803/2003 schalten oder hält das das Ding nicht aus? mit 500mA ausgeschrieben, 350mA die LEDS? Grüße, danke!!
Sorry, falschen Plan angehangen! Anbei der Optokoppler mit der LED als Anschlussbeispiel... "Wenn ich Powerleds betreiben will, reicht ja der IC nicht aus. Ich fand folgenden Thread: Beitrag "LM3914 Display-Driver" kann ich das so übernehmen? (Beispielhaft für eine LED im Anhang) Kann ich den Optokoppler durch z.b. einen ACPL-227 / ACPL-247 ersetzen? Somit bräuchte ich nur 3 Optokopplerbausteine für das ganze... Selbes bei den Transistoren, kann ich die über einen ULN 2803/2003 schalten oder hält das das Ding nicht aus? mit 500mA ausgeschrieben, 350mA die LEDS?" Grüße
Lars Lars schrieb: > kann ich das so übernehmen? (Beispielhaft für eine LED im Anhang) Bau noch ein Pull-Down an die Basis von Q1 gegen GND,1k oder so, damit der sicher ausschaltet. > > Kann ich den Optokoppler durch z.b. einen ACPL-227 / ACPL-247 ersetzen? > Somit bräuchte ich nur 3 Optokopplerbausteine für das ganze... Datenblatt? > Selbes bei den Transistoren, kann ich die über einen ULN 2803/2003 > schalten Nein. ULN2003 500mA max. 7*350mA = ??? zuviel Bau doch erst mal auf und teste ob es funktioniert. Sehe für die LED eine Stiftleiste vor, und du kannst später anbinden was du willst. So und jetzt will ich Ergebnisse sehen! ;-)) Gruß Dietmar
Hier z.B. das Datenblatt... http://www.avagotech.com/docs/AV02-0752EN A klar mit dem ULN2003, die 700mA sind ja nicht pro Baustein sondern pro IC.. mensch wiedermal n peinlicher Anfängerfehler :D Danke dir :) Pulldown ist auch drinnen.. wieder was gelernt.. Grüße
So aufgebaut, Problem: Der ILC7660SCPA liefert mir keien -12V. Auch wenn ich alles abzieh geht nichts. Der Baustein wurde sehr heiß, ich denke der ist hin. Aber hab noch einen ;) Die Frage: Wie teste ich diesmal, ob er mit die richtige Spannung liefert? Selbst in der einfachsten Konfiguration - Pin 8 an 5V, Pin 3 an GND, von Pin 5 auf GND mit dem Voltmeter messen ging nix mehr. WIE soll ich den letzten Baustein aufbauen? Will den ungern vermurksen... Grüße
selbst wenn ich nur GND und V+ an den Baustein anlege, kann ich zusehen, wie die Stromaufnahme steigt.. MEssgerät sagt bei 3V Ausgangsspannung 300mA an, schon klar dass der kaputt geht, aber wieso?! Ich kapier grad gar nix mehr ;)
http://www.intersil.com/data/fn/FN3179.pdf der 7660S(!) verträgt laut datenblatt 12V. Abgesehen davon dass er bei 5V auch durchbrennt?! was mache ich grundlegend falsch und wie kann ich den baustein anschließen ohne dass er kaputt geht? mir ein rätsel.. Brauche ich den Widerstand RL (10k) wie im schaltplan eingezeichnet? wenn ja, wieso?!
Den Elko am Ausgang auch richtig rum gepolt? Aufpasssen, + muss an GND!
ja deswegen versteh ichs nicht... eigentlich sollte ich doch mal nur gnd und +12V anlegen können und es sollten (wenn auch unsaubere) -12 oder so am ausgang ankommen oder sehe ich das falsch!?
ne halt stop, die brauch ich ja für die ladungspumpe, aber nur die 2 kondensatoren + gnd + 12V und das sollte doch gehen?! Ich verstehe es einfach nicht! :/
Fehler gefunden! trotz gefühlten 100 mal kontrollieren hab ich doch zwei pins vertauscht. Mal wieder den Wald vor lauter Bäumen übersehen.. Das Ganze klappt auch ganz gut! Allerdings möchte ich das Verhalten gerne noch etwas verbessern: - derzeit kann ich mit einem Sinusgenerator die Schaltung mit einem Audiosignal versorgen: # bei etwa 22Hz geht die erste LED an # bei etwa 122Hz sind dann alle LEDs an wie kann das sein bei einer Grenzfrequenz von 240HZ? Sollte ich diese höher ansetzen um besser zu filtern? - Kann ich 2 oder mehr solcher Filter hintereinander setzen um eine bessere Filterwirkung und somit schöneren Ausschlag zu realisieren? - Das Ganze reagiert etwas "träge"... wenn ich den Ton stummschalte gehen die LEDs von Maximalausschlag (12 LEDs) in etwa einer halben sekunde auf 0 LEDs zurück, sprich: erst geht eine aus, dann noch eine, dann noch eine.. und das Ganze dauert etwa 0,5 sekunden! Ich denke, das kommt von irgendeiner Restladung eines Kondis? Wenn ja, wie kann ich das verhindern? Vielen Dank euch allen schonmal!! Grüße
Lars Lars schrieb: > wie kann das sein bei einer Grenzfrequenz von 240HZ? Sollte ich diese > höher ansetzen um besser zu filtern? Filter richtig berechnet? Such mal nach aktiv filter. Berechne doch deinen Filter mal neu. > - Kann ich 2 oder mehr solcher Filter hintereinander setzen um eine > bessere Filterwirkung und somit schöneren Ausschlag zu realisieren? Kann man machen, ändert zwar nicht die Grenzfrequenz, sondern nur die Steilheit des Filters. > - Das Ganze reagiert etwas "träge"... wenn ich den Ton stummschalte > gehen die LEDs von Maximalausschlag (12 LEDs) in etwa einer halben > sekunde auf 0 LEDs zurück, sprich: erst geht eine aus, dann noch eine, > dann noch eine.. und das Ganze dauert etwa 0,5 sekunden! Ist in der Norm zu VU-Metern so vorgegeben. Kannst du ändern. Veringer mal C3 in deiner Schaltung 1uF -> 470nF sollte abhilfe schaffen. Mit dem Wert kannst du solange mit rumspielen bis es passt. Gruß Dietmar
> Filter richtig berechnet? Such mal nach aktiv filter. Berechne doch > deinen Filter mal neu. http://www.edutek.ltd.uk/Circuit_Pages/HighPassSK_Filter.html Berechnet und aufgebaut hiernach. Kommen knappe 240HZ raus... wo ist der Fehler? Ist die Seite Müll? Aber auch wenn ichs via Wikipedia mach: http://en.wikipedia.org/wiki/Sallen_Key_filter#High-pass_configuration mit F=1/2*PI*SQRT(R1R2C1C2) komme ich auf 232Hz...?! > Kann man machen, ändert zwar nicht die Grenzfrequenz, sondern nur die > Steilheit des Filters. Meine ich. Die Frequenz kann ich ja lassen? Also 2 oder 3 mal denselben Filter hintereinander und gut is oder? och eine, > Ist in der Norm zu VU-Metern so vorgegeben. Kannst du ändern. Veringer > mal C3 in deiner Schaltung 1uF -> 470nF sollte abhilfe schaffen. Mit dem > Wert kannst du solange mit rumspielen bis es passt. Wird ausprobiert! Danke!!
Lars Lars schrieb: > - derzeit kann ich mit einem Sinusgenerator die Schaltung mit einem > Audiosignal versorgen: > # bei etwa 22Hz geht die erste LED an > # bei etwa 122Hz sind dann alle LEDs an > wie kann das sein bei einer Grenzfrequenz von 240HZ? Sollte ich diese > höher ansetzen um besser zu filtern? > - Kann ich 2 oder mehr solcher Filter hintereinander setzen um eine > bessere Filterwirkung und somit schöneren Ausschlag zu realisieren? Wie Dir schon mehrfach erklärt wurde, ist Dein ganzer Ansatz von vornherein falsch. Was Du da baust entspricht in etwa einem 50ct LED-Teelicht. Gruss Harald
Okay, langsam habt ihr mich rumgebracht. Ich glaub ich probier das, trotz viel zu kurzer Zeit... Ich hab mal folgendes in nem anderen Thread gefunden: "1. eine LED am Mikrokontroller blinken lassen 2. einen LED-Streifen (LED-Bar) ansteuern - auch nicht viel schwerer und man kann was ueber Multiplexing lernen 3. analoges Signal mit ADC einlesen 4. kombiniere 2. und 3. - gibt ein einfaches Voltmeter bzw. Lautstaerkeanzeige 5. bisschen mit FFT (Fast Fourier Transformation) spielen - fertigen Code dazu gibt es zuhauf im Internet 6. Spektrumanalysator ist dann im wesentlich eine Kombination auf mehreren LED-Bars und 5." wär das mal ne gute Vorgehensweise? Am besten wäre wohl richtung Atmega zu gehen. Soll ich hier auf was wie nen Arduino zurückgreifen? Wenn ja, was wäre hier für mein Projekt gut und brauchbar? Ich will allerdings die LEDs einzeln Ansteuern, brauch ich da dann pro LED einen Ausgang am uC? Ich werd mal fleißig weiterlesen... hoffe mal auf ein paar Tipps! oder soll ich mich dazu lieber ins uC Forum bewegen? :P
Harald Wilhelms schrieb: > Wie Dir schon mehrfach erklärt wurde, ist Dein ganzer Ansatz von > vornherein falsch. Was Du da baust entspricht in etwa einem 50ct > LED-Teelicht. Ja, genau so ist es. Nun hat er aber durch ausprobieren gelernt das es nicht geht. Versuch macht klug ;-) Hab mal irgenwo gelesen: Schlaue Leute lernen aus den Fehlern anderer und vermeiden so eigene. Gruß Dietmar
Hallo, hätte noch eine Frage zu der Verstärkerschaltung mit dme Opto: - Ich möchte 2 LEDs mit dem Transistor betreiben - dazu reicht der aber nicht mehr. Sollte ich einen anderen Transistor nehmen oder das ganze mit nem N-Mosfet schalten? - Wenn ja - richtig so wie im Anhang? brauch ich die 10k? Brauch ich hier irgendwas wie nen Pulldown oder so oder ist das okay? Grüße
Zusätzlich hätte ich noch folgende Frage: (wieso kann man hier nur 15 Minuten editieren?! O mann! :( ) - Ich möchte mehrere PWM Dimmer (12V) im Auto betreiben. jeder Dimmer zieht um die 9A, sprich etwa 100W. Insgesamt will ich etwa 7-8 Dimmer verbauen... Wie muss ich das ganze gegen Spannungseinbrüche und -spitzen schützen?! Ich finde schon einige wenige Ansätze, allerdings sind die mit Spannungsregler im 1A Bereich... Reicht hier ein dicker Kondi+Überspannungsschutzdiode? oder wie sollte ich das machen? Grüße
Bitte melde dich an um einen Beitrag zu schreiben. Anmeldung ist kostenlos und dauert nur eine Minute.
  
  Bestehender Account
  
  
  
  Schon ein Account bei Google/GoogleMail? Keine Anmeldung erforderlich!
Mit Google-Account einloggen
Mit Google-Account einloggen
  Noch kein Account? Hier anmelden.







