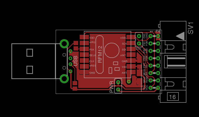
Hallo, ich habe nach Vorlage der Seite: http://www.recursion.jp/avrcdc/ und des Artikels AVR-ISP-Stick ein kombiniertes Layout entwickelt. Einerseits will ich die Platine als USB-RFM12 Adapter einsetzen aber das gleiche Layout auch verwenden um ein USB-RS232 Adapter zu basteln (RFM12 dann nicht bestuecken). Als letzte Option soll es auch moeglich sein die IOs des Attiny via USB zu steuern (siehe CDC-IO auf oben verlinkter Seite). Die Platine will ich dann einige male fertigen lassen. Da ich bisher nur selber Platinen geätzt habe (Tonertransfer) waere es nett, wenn sich das mal jemand anschauen kann und Verbesserungsvorschläge hat. Gruss Matthias
Ein paar Anmerkungen - Kriegst Du die SW so hin, dass diese RFM und USB (ohne HW-Support) unterstützt und dann immer noch in einen attiny2313 passt? Ich würde eher zu einem atmega328p/atmega32u4 tendieren. - Was ist mit der RFM-Antenne?
Danke für die Rückmeldung. Die Software soll die vom oben genannten Link sein. Also nur USB<->SPI. Die Ansteuerung des RFM-Moduls sowie verwendete Funkprotokolle sollen dann auf dem PC laufen. Aber vllt. überdenke ich das auch noch einmal. Für die Antenne habe ich nen Draht passender Länge vorgesehen. Schön wäre ja ein SMA-Anschluss (richtig?) oder so. Allerdings kenn ich mich damit nicht aus und wuesste auch nicht was für eine Antenne ich da nehmen muss...
> Schön > wäre ja ein SMA-Anschluss (richtig?) oder so. Allerdings kenn ich mich > damit nicht aus und wuesste auch nicht was für eine Antenne ich da > nehmen muss... Für den Fall 868 MHz wurde bei meinem Anliegen folgendes zusammengetragen: Beitrag "RFM12 868 breakout: SMA-Buchse: Wie anschliessen?" Bin leider noch nicht dazu gekommen, die Platine zu testen. > Also nur USB<->SPI. Es ist Deine Entscheidung. Mir wäre sowohl die Einschränkung auf 2 KB Flash als auch auf diese spezielle USB-Geschichte viel zu eng. > Die Ansteuerung des RFM-Moduls sowie verwendete Funkprotokolle sollen > dann auf dem PC laufen. Selbst wenn es gelingt, diese Timing-kritischen Dinge via USB auf den PC auszulagern ... irgendwann auf dieser Strecke könnten die 125 Byte RAM nicht mehr ausreichen. Bevor ich die Platine machen würde, würde ich den ganzen SW-Stack auf einem Steckbrett testen.
Ok, danke für die Hinweise. Ich werde also erstmal den SW-Stack testen, ob das alles so klappt wie ich mir das vorstelle. Jetzt habe ich auch eine grobe Vorstellung wie ich eine SMA-Buchse route. Aber was für eine Antenne muss ich dann nehmen? Was für ein USB-Stack würdest du verwenden?
> Jetzt habe ich auch eine grobe Vorstellung wie ich eine SMA-Buchse > route. Aber was für eine Antenne muss ich dann nehmen? Hängt vom RFM-Modul ab: Für die 868 MHz-Module verwende ich eine Stummelantenne; einen Link auf einen Pollin-Artikel mit Bild findest Du in "meinem" Thread. > Was für ein USB-Stack würdest du verwenden? Schwierige Frage. Ich hatte es mit einem "proprietären", d. h. mitgeliefertem Stack probiert. Vor dem nächsten Anlauf würde ich mir die Referenzimplementierung von Atmel und im Vergleich dazu LUFA ansehen.
Bitte melde dich an um einen Beitrag zu schreiben. Anmeldung ist kostenlos und dauert nur eine Minute.
Bestehender Account
Schon ein Account bei Google/GoogleMail? Keine Anmeldung erforderlich!
Mit Google-Account einloggen
Mit Google-Account einloggen
Noch kein Account? Hier anmelden.


