Hi Leute, ich will mir ein L-Meter bauen und hab da an eine möglichst simple Lösung gedacht: einen Schwingkreis. auf Kondensatoren steht der Wert ja drauf, nur auf den (recycelten) Spulen nicht. Darum will ich einen LC-Schwingkreis aufbauen, der in seiner Resonanzfrequenz angeregt werden soll und wo sich dann aus der Frequenz zusammen mit dem bekannten C nach Formel die Induktivität ergibt. Ist das so einfach überhaupt machbar? und wie sähe die Schaltung aus? schöne Grüße, Ralf
Das gibts schon: http://www.sprut.de/electronic/pic/projekte/lcmeter/lcmeter.htm Oder einfach nach LC-Meter suchen. Diese Version kann nH auflösen. Eine weitere Version arbeitet mit der PC-Soundkarte und ist ehere für größere Induktivitäten geeignet.
Ralf S. schrieb: > ich will mir ein L-Meter bauen und hab da an eine möglichst simple > Lösung gedacht: einen Schwingkreis. Kein Problem. Ich arbeitete im professionellen Bereich, wo Magnetfelder und deren Änderungen mittels µC erfasst wurden. Die Meßschaltung hatte einen schnöden Colpitts-Oszillator. Und die Schaltung ermöglichte die Messung der Induktivität an der Spule. Rein nebenbei zur Hauptsoftware gab es einen Softwareteil, der auch die Induktivität messen konnte...
Ein so geschmeidiges LC-Meter werd ich mir recht bald vermutlich auch bauen, aber mir gehts hier um was deutlich einfacheres: wirklich nur die Schaltung für den schwingkreis... wie muss eine Schaltung aussehen, die eine Parallelschaltung von L und C zum schwingen bringt? Muss doch ganz einfach sein, oder?
@Ralf S.: Kannst du lesen, über welchen Oszillator ich hier schrieb? Beitrag "Re: Machbarkeit L--Meter durch Schwingkreis" Colpitts, oder?
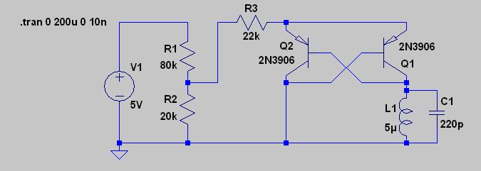
Hallo Ralf Probiers mal damit. Der schwingt mit allem, was irgendwie resoniert! Bei den Transistoren handelt es sich um PNP HF Typen. Falls nur NPN zur Verfügung stehen, muß man den Schwingkreis High-Side betreiben. HF-Typen, um mit den parasitären Kapazitäten die Resonanzfrequenz nicht zu sehr zu verfälschen. Bei R1 und R2 handelt es sich um ein 100 kOhm Poti. Der Oszillator sollte gerade schön anschwingen. Falls er übersteuert wird, entstehen Messfehler. Gruß, Bernd
Hallo Zusammen, vielen Dank für die Antworten @Wilhelm: hatte ich gesehen, keine Angst... hab die erste Klasse bestanden... ich wollte nur wissen obs nicht eine noch trivialere Lösung gibt... ich probier beides mal aus.
Da sollte man die vielfach bewährte Schaltung nehmen, die auch von BerndW empfohlen wurde, im Internet gibt es reichlich Bauanleitungen. Das ist letztlich auch ein Schwingkreis. Wenn es einfach werden soll, lässt man den µC weg und misst direkt die Frequenz mit einem Multimeter. Dann muss man allerdings jedesmal rechnen. Ich war auch zu faul für die µC-Lösung und habe mir eine Excel-Tabelle zum ablesen gemacht. Ist nicht ganz so genau, weil der aktuelle Abgleich fehlt, mir hat es aber gereicht.
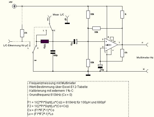
Ralf S. schrieb: > @Wilhelm: hatte ich gesehen, keine Angst... hab die erste Klasse > bestanden... ich wollte nur wissen obs nicht eine noch trivialere Lösung > gibt... ich probier beides mal aus. ;-) Für ne Einzelbastelei finde ich auch den Vorschlag von BerndW bzw. Hermann ganz gut. Würde sie für einen Eigenbau ebenfalls bevorzugen. Diese Schaltung fand ich vor 1-2 Jahren bei Sprut auch, und simulierte sie noch in SPICE, macht einen anständigen Eindruck. Wenns einfachst werden soll, kann man anstatt den µC wohl ein Monoflop nehmen, und dessen Ausgang mit einem Tastverhältnis-Integrator (im einfachen Fall einfaches RC-Glied) zu einem analogen Spannungswert umformen. Sollte gehen. Mit dem LM311 war noch was: Und zwar ist genau dieser Typ nötig. Mit anderen OPs, die beispielsweise eine kleinere Slew-Rate oder Bandbreite hatten, funktionierte die Schaltung nicht mehr. Müßte ich aber noch mal nachsehen, ob es das wirklich war.
das mit dem LM311 hatte ich auhc gehört, aber ich werd selbstverständlich erst mal die OPs ausprobieren, die ich da hab...
Ralf S. schrieb: > das mit dem LM311 hatte ich auhc gehört, aber ich werd > selbstverständlich erst mal die OPs ausprobieren, die ich da hab... Kann sein, daß ein Open-Collector-Typ nötig ist, der LM311 ist glaube ich so einer. Aber wie gesagt, müßte ich nachschauen...
Ralf S. schrieb: > hab nen LM393 da... lässt sich imo grob vergleichen... oder hab ich was > übersehen? Der LM393 scheint etwas längere Schaltzeiten als der LM311 zu haben, aber kannste ja mal versuchen.
Im Funkschau-Heft 1/1986 gibt es eine Bauanleitung für ein digitales L-Meßgerät. Dort wird so eine Oszillator-Schaltung verwendet. Diesen Oszillator habe ich damals für genau diesen Zweck verwendet. Frequenz mit einem Frequenzzähler gemessen und dann mit einem Taschenrechner die Induktivität ausgerechnet. :-) Der Oszillator war über einen großen Frequenzbereich (200 Hz bis 3 MHz) stabil und lief ohne Probleme an (mit Induktivitäten von 60 nH bis 20 H).
nimm einen LTC 1799, einen Rechteckgenerator. Den koppelst du lose an den zu untersuchenden Parallelschwingkreis. Nun mit dem Drehko auf das größte Maximum und hochohmig auf ein Oszilloskop, du siehst einen schönen Sinus, es bleibt ja nur die Grundwelle des Rechtecks übrig. Die Resonanzfrequenz kann man entweder grob am Oszilloskop ablesen oder mit einem Zähler bestimmen
Funkschau schrieb: > Im Funkschau-Heft 1/1986 gibt es eine Bauanleitung für ein digitales > L-Meßgerät. Dort wird so eine Oszillator-Schaltung verwendet. Diesen > Oszillator habe ich damals für genau diesen Zweck verwendet. Frequenz > mit einem Frequenzzähler gemessen und dann mit einem Taschenrechner die > Induktivität ausgerechnet. :-) > > Der Oszillator war über einen großen Frequenzbereich (200 Hz bis 3 MHz) > stabil und lief ohne Probleme an (mit Induktivitäten von 60 nH bis 20 > H). Wie in dem Artikel ehrlicherweise bemerkt wurde, stammt die Oszillatorschaltung aus dem Induktivitätsmeßgerät aus dem Funkschau-Heft 8/1981. Damals noch ganz analog und ohne µP. Hier das Original: http://www.joretronik.de/bilder/IM.pdf Jörg
Jörg Rehrmann schrieb: > Hier das Original: Ich mußte mir gerade die Augen reiben on ich richtig sehe ;-) Das Ding hab ich im Studium nachgebaut. Die Platine wurde auch nach der Vorlage geätzt. Da Gerät existiert immer noch bei mir im Schrank. Hab mir allerdings auch ein LC-Meter mit uC gebaut vor 2 oder 3 Jahren.
Hallo, auch wenn der Ursprungsthread schon etwas älter ist und es den Ersteller des Threads warscheinlich nicht mehr interessiert, so glaube ich dennoch das der ein oder Andere schon mal hier vorbeischaut und auch aus alten Threads noch sinnevolle Informationen gewinnen kann. Deshalb hier mal mein Eigenbau L-Meter, das ich 2009 gebaut habe. Arbeitet mit Atmega 8, an einem Parallelschwingkreis mit LM311. http://www.a-reinert.de/Atmega_Projekte/L-Meter/l-meter.html Das Ding ist für Hobbyzwecke mehr als genau genug und kann ab ca. 20nH messen. Unterhalb diese Grenze wird´s zu ungenau aufgrund von Störeinflüssen durch die Umgebung. Gruß...
Hallo Liebe Elektroniker, vielleicht ist auch mein L-Meter für den einen odere anderen interessant... http://romantrapp.at/?page_id=173 Grüße
L-Meter schrieb: > vielleicht ist auch mein L-Meter für den einen odere anderen > interessant... > > http://romantrapp.at/?page_id=173 Ich sehe da nirgends ein Schaltbild. Oder willst du gar keine Infos liefern sondern nur was verkaufen und benutzt dies Forum hier als kostenlosen Werbeträger?
Ich halte es für einigermaßen wichtig, dass man die Induktivität annähernd mit der Frequenz messen kann, mit der sie später betrieben wird.
Bitte melde dich an um einen Beitrag zu schreiben. Anmeldung ist kostenlos und dauert nur eine Minute.
Bestehender Account
Schon ein Account bei Google/GoogleMail? Keine Anmeldung erforderlich!
Mit Google-Account einloggen
Mit Google-Account einloggen
Noch kein Account? Hier anmelden.






