Hallo, ich habe ein Board mit einem PIC18F1330 und das dazugehörige MPLAB X Project. Nun habe ich die Platine erstellt und den PIC mittels dem Project aus MPLAB X erfolgreich programmiert. Leider läuft der PIC aber nicht nach einem RESTET an - was kann das sein? Am externen Quarz kann ich auch mit dem Oszi nichts messen, was ja heißen müsste, dass dieser garnicht schwingt ... Versorgungsspannung und Stromaufnahme alles im OK. Das Project sollte ich nach Auskunft des Erstellers angeblich nur aufspielen und dann sollte der PIC laufen... Auch habe ich schon den PIC des vorhandenen Prototyps ausgelesen und direkt in die neue Schaltung gebrannt - das Verhalten ist gleich ... Wie könnte ich weiter vorgehen???? Danke für eure Antworten und Hilfe im Voraus!!!
Virus 744 schrieb: > Wie könnte ich weiter vorgehen Die Konfiguration prüfen. Wenn der Quarz nicht anschwingt wird das an falschen Einstellungen liegen. Vorher prüfen ob dein Board läuft. D.h. das einfachst mögliche Programm (BlinkLed etc aufspielen und testen ob es geht). Selbiges sollte aber mit internem Oszillator laufen und ohne externe Peripherie auskommen. Dann nach und nach die anderen Komponenten in Betrieb nehmen.
Vielleicht bist Du im Debug Mode, das war mal bei mir der Fall
Martin Michael schrieb: > Vielleicht bist Du im Debug Mode, > das war mal bei mir der Fall wie finde ich das in dem neuen MPLAB raus? Danke!!
Entweder den ICSP-Stecker einfach rausziehen oder irgendwo unter Project -> Mode oder so ähnlich heißt das ...
Hi, Einstellungen prüfen: Oszillator richtig konfiguriert (XT, HS, etc.)? BOR aktiv? Watchdog an? Den ganzen überflüssigen Mist erstmal abschalten und schauen, ob das Teil mit internem Oszillator läuft. Wenn der PIC im "Programmieren" Modus programmiert wird, das ISP-Kabel abziehen, damit er startet; im "Debug" Modus kann das Kabel eingesteckt bleiben. Auch nochmal prüfen, ob die Einstellungen im Sourcecode überschrieben werden... Grüße, TommyS
Vielen Dank für die Hilfe. Leider kenne ich mich mit dem neuen MPLAB überhaupt nicht aus und habe das letzte mal vor etwa 2 Jahren Kontakt mit PICs gehabt. Die Config-Bits werden im Code gesetzt ... /** C O N F I G U R A T I O N B I T S ******************************/ #pragma config OSC = XT, FCMEN = OFF, IESO = OFF // CONFIG1H #pragma config PWRT = OFF, BOR = OFF, BORV = 2 // CONFIG2L #pragma config WDT = OFF, WDTPS = 32768 // CONFIG2H #pragma config MCLRE = ON // CONFIG3H #pragma config STVREN = ON, XINST = OFF // CONFIG4L #pragma config CP0 = OFF, CP1 = OFF // CONFIG5L #pragma config CPB = OFF, CPD = OFF // CONFIG5H #pragma config WRT0 = OFF, WRT1 = OFF // CONFIG6L #pragma config WRTB = OFF, WRTC = OFF, WRTD = OFF // CONFIG6H #pragma config EBTR0 = OFF, EBTR1 = OFF // CONFIG7L #pragma config EBTRB = OFF // CONFIG7H #pragma config DEBUG = ON Merkwürdig ist nur, dass ich den Sourcecode angeblich nur in den PIC übertragen sollte und er dann laufen sollte.... komisch
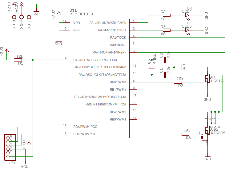
Zeig mal den Schaltplan bzw. das Stück wo der Quarz dran haengt, bitte!
Mal schauen was für einen Quarz Du hast LP für Low Power sprich Quarze im KHz Bereich. Zu Deiner Frage. HS für Quarze im höheren MHz Bereich Project - Build Configuration Release or Debug
Hans schrieb: > Zeig mal den Schaltplan bzw. das Stück wo der Quarz dran haengt, bitte! Eingesetzt ist ein 4 MHz-Quarz im HC49-Gehäuse.
Hans schrieb: > Jo 22nF iswt viel zu gross > nimm 22pF Könnte das auch der Grund dafür sein, dass wenn ich mit dem Schraubendreher oder mit den Fingern die Pins des Quarz berühre, dass der PIC einen schritt macht und die LED blinkt, die den Programmstart andeutet? Werde morgen mal die Kondensatoren tauschen...
Virus 744 schrieb: > Könnte das auch der Grund dafür sein, dass wenn ich mit dem > Schraubendreher oder mit den Fingern die Pins des Quarz berühre, dass > der PIC einen schritt macht und die LED blinkt, die den Programmstart > andeutet? 22nF werden eine Oszillation nicht starten bzw. am Leben halten, sondern Platt machen. Wenn Du mit den Finger da rumfummelst, dann kann es schon sein, dass Dein Störsignal, det Ding kurz anschmeisst.
Virus 744 schrieb: > #pragma config DEBUG = ON Das ist ja wohl auch nicht die gewünschte Einstellung...
Dieter Werner schrieb: > Virus 744 schrieb: >> #pragma config DEBUG = ON > > Das ist ja wohl auch nicht die gewünschte Einstellung... stimmt, hab das auch schon auf OFF gesetzt --> brachte leider keine Besserung... Werde morgen früh die Cs tauschen --> ist meine letzte Hoffnung..! Danke für die Hilfe, tolles Forum hier!!! Wenn jemand noch weitere Tipps haben sollte, dann immer her damit. Gruß
ich habe nicht alles gelesen; aber versuche mal so wie im angehängten bild aufzuklappen und zu programmieren. ps: wenn du die debug-config falsch setzt und so wie im bild auswählst, fragt MPLABX nach, ob er fürs brennen die debug-configs entsprechend umstellen soll ;-) (also ich lasse im code immer DEBUG = ON, und wenn ich dann standalone brennen möchte, mache ich's so wie im bild, MPLAB fragt mich dann für das eine mal nach ich bestätig debug = off und damit hat sich's dann). und noch was: ein PIC18F1330 braucht mind. 4.2V; ein PIC18LF1330 läuft bei nidrigem takt auch bereits ab 2V (siehe datenblatt p. 266 und 267). welchen verwendest du für deine 3.3V?
> und noch was: ein PIC18F1330 braucht mind. 4.2V; ein PIC18LF1330 läuft > bei nidrigem takt auch bereits ab 2V (siehe datenblatt p. 266 und 267). > welchen verwendest du für deine 3.3V? Hallo Forum, vielen Dank für eure super Hilfe! Ich habe die Cs gegen 22pF ausgetauscht und schon ist die Schaltung perfekt gelaufen...!!! Das mit der Versorgungsspannung kann ich dir nicht ganz glauben... da der PIC mit 4 MHz läuft, kann die Versorgungsspannung bis auf 2V heruntergefahren werden. Siehe Seite 266 im Datenblatt. Dem Einsatz des PIC18F1330 steht also nichts im Wege! Danke ung schöne Feiertage!!!
> kann die Versorgungsspannung bis auf 2V heruntergefahren werden die versorgungsspannung des PIC18F1330 nicht, die des PIC18LF1330 schon. ...jedoch laufen auch die ohne 'L' meist mit weniger spannung, allerdings darfst du dich dann nicht wundern, wenn sie auf einmal nicht mehr "richtig" laufen oder anfälliger auf spannungsschwankungen etc. sind. -> es ist besser man hält sich an die angaben des herstellers: im fall der 5V-PICs ohne 'L' eben mind. 4.2V
Bitte melde dich an um einen Beitrag zu schreiben. Anmeldung ist kostenlos und dauert nur eine Minute.
Bestehender Account
Schon ein Account bei Google/GoogleMail? Keine Anmeldung erforderlich!
Mit Google-Account einloggen
Mit Google-Account einloggen
Noch kein Account? Hier anmelden.

