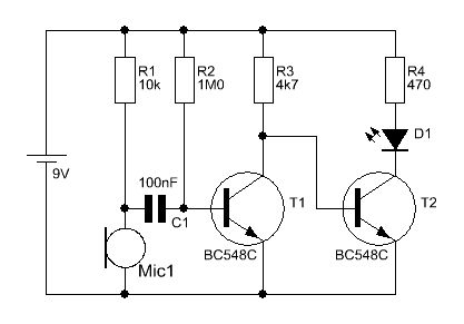
Hallo zusammen! Ich möchte gerne die angehänge Schaltung auf 3-3.4 V umberechnen. Kann mir jemand zeigen mit welchen Formeln und Werten aus dem Datenblatt des Transistors ich das anstelle? Welchen Wert muss der Widerstand R2 besitzen das bei einer Betriebsspannung von 3V an der Basis diese 0.7 V angelangen? Ich versteh nicht ganz wo ich den Stromwert: I für das Ohmische Gesetz herbekommen soll. Vielen Dank im vorraus herbert
Was käme denn an Stromwerten für die verwendete Betriebsspannug raus? Wahrscheinlich konzentrierst du dich auf Werte die relativ unwichtig sind. Anstatt vorangig über Basisströme zu sinnieren wären Spannungen an gewissen Punkten vielleicht wichtiger. Du willst welchen Mikrophonpegel auf welchen Schaltpegel für die "Anzeige" umsetzen? Welche Spannungsverstärkung muss dabei welche Stufe erreichen, wie sinnvoll aufteilen? Ist die letzte Stufe nur noch ein Schalter, oder verstärkt diese noch mit? Überleg mal so.
herbert schrieb: > Welchen Wert muss der Widerstand R2 besitzen das bei einer > Betriebsspannung von 3V an der Basis diese 0.7 V angelangen? So richtig was berechnen kann man an der Schaltung eigentlich nicht. Die Streuung der Transistorwerte sind eigentlich schon viel hoeher als die aenderung der Betriebsspannung von 9 nach 3V. Die Spannung an der Basis wird auch bei 3V Betriebsspannung so um die 0.7V liegen weil die Basis-Emitterstrecke erst bei 0.6 .. 0.7V anfaengt Strom fliessen zu lassen. Lediglich der Strom durch R2 wird sich aendern. Da die Stromverstaerkung B des Transistor eine sehr grosse Streuung unterworfrn ist wird auch der Kollektorstrom sich sehr stark aendern und damit die Spannung am Kollektor. Nur der Vorwiderstand der LED laesst sich berechnen. Weil die Transistorparameter solch grosse Streuungen haben wird ein solche Schaltung auch praktisch nirgendwo eingesetzt. Massnahmen zur stabilisierung waeren: Anstatt Basisvorwiderstand R2 einen Spannungsteiler zur einstellung des Arbeitspunktes verwenden. Einen Emitterwiderstand einfuegen zur Gegenkopplung und damit einen Temperaturabhaengigen Arbeitspunkt zu erhalten.
Problem machen die 3 V eher dem Mikrofon, also dem Spannungshub vor C1. Ist der zu klein, sperrt T1 nicht mehr im Signalrhythmus und D1 bleibt dunkel. R2 und R3 einfach zu halbieren sollte genügen. R4 nach LED-Strom berechnen. Und dann einfach ausprobieren.
mhh schrieb: > Problem machen die 3 V eher dem Mikrofon, also dem Spannungshub vor C1. > Ist der zu klein, sperrt T1 nicht mehr im Signalrhythmus und D1 bleibt > dunkel. > > R2 und R3 einfach zu halbieren sollte genügen. R4 nach LED-Strom > berechnen. Und dann einfach ausprobieren. Das ist sehr pragmatisch. Alle Widerstände durch Bodys ersetzen und so lange rumkrubeln bis es funktioniert :-)
Hallo Herbert, ich zeige Dir jetzt wie man das umrechnen kann. am Besten Du schreibst Dir das auf, damit Du künftig nicht mehr fragen mußt und keine dummen Antworten mehr erhältst. Du weißt aber: Es gibt keine dumme Fragen, nur dumme Antworten. :-) Hallo, Grundsätzlich wird die Schaltung auch mit 3-3,4 Volt funktionieren, lediglich der Strom durch die LED, also deren Helligkeit, wird deutlich geringer. Wenn es genauer sein soll rechnen wir einfach drauflos: Batteriespannung 9V Flusspannung der LED z.B. rot ca. 1,8 V Restspannung über dem durchgeschalteten Transistor ca. 0,2V 9V - 1,8V - 0,2V = 7V über R4 Strom durch R4 = 7V / 470Ohm =0,0149A=14,9mA Das Ganze jetzt für 3,2V: 3,2V - 1,8V - 0,2V = 1,2V 1,2V / 0,0149A = 80 Ohm nächster Normwert für R4: 82 Ohm Berechnung des Widerstandes R3 von T1: Bei 9V fließt dieser Strom durch R3: 9V - 0,2V (Sättigungsspannung T1) = 8,8V I R1 = 8,8V/4700 Ohm = 0,0019A = 1,9mA Das Ganze jejtzt für 3,2V: 3,2V - 0,2V = 3V R1 = 3V / 0,0019A = 1578 Ohm, nächster Normwert für R3: 1500 Ohm R2 hat die Aufgabe gerade so viel Strom in die Basis zu leiten, dass T1 gerade noch nicht leitet. Also die Basis-Schwellenspannung von 0,7V ganz knapp noch nicht erreicht wird. Erst wenn vom Mikrofon zusätzlich Tonspannung liefert, soll diese Spannung zu einem zusätzlichen Stromfluss in die Basis führen und hierdurch die Kollektor-Emitterstrecke aufsteuern, so dass Strom durch R3 fließen kann. Auch hier rechnen wir wieder: 9V - 0,7V = 8,3V (0,7V ist die Flusspannung der Basis-Emitter-Diode) I R2 = 8,3V / 1.000.000 Ohm = 8,3µA Jetzt für 3,2V: 3V - 0,7V = 2,3V R2 = 2,3V / 0,000.0083A = 277108 Ohm, nächster Normwert R2: 270kOhm. Den Arbeitswiderstand für das Electret-Microfon kannst Du jetzt bestimmt selbst ausrechnen wenn ich Dir sage, dass über R1 etwa die halbe Betriebsspannung, als 1,6V abfallen soll. Viel Spass beim Ausprobieren! Ottmar
Also ich würde nur R2 halbieren und R4 weglassen oder drastisch verkleinern(<50 Ohm)...
Hi wollte Herbert ja mal das prinzipielle Vorgehen deutlich machen. Fürs Micro wird es wie schon einer zuvor geschrieben hat etwas knapp. Ottmar
Ottmar K. schrieb: > R2 hat die Aufgabe gerade so viel Strom in die Basis zu leiten, dass T1 > gerade noch nicht leitet. Also die Basis-Schwellenspannung von 0,7V ganz > knapp noch nicht erreicht wird. Erst wenn vom Mikrofon zusätzlich > Tonspannung liefert, soll diese Spannung zu einem zusätzlichen > Stromfluss in die Basis führen und hierdurch die > Kollektor-Emitterstrecke aufsteuern, so dass Strom durch R3 fließen > kann. Das würde Dauerlicht ohne klatschen bedeuten. Des Schall bringt T1 zum sperren, damit D1 leuchten kann. (Strom über R3 steuert ja T2 an, wenn T1 noch nicht leiten würde.)
Der Beitrag von Ottmar war schon gut, aber Eins ist mir noch aufgefallen, Meiner Meinung nach, sollte R2 den T1 gerade so in der Sättigung halten R2=R3*h21e(T1), damit die LED in Ruhe aus ist. Wenn das Mikro besprochen wird, sperrt T1 in den negativen Halbwellen und die LED flackert auf. So ist die Originaldimensionierung stimmig, wenn T1 ein h21e größer 200 hat. mfG ingo Edit: da hatte mhh wohl schon den gleichen Gedanken
Ralf Liebau schrieb im Beitrag #2692257: > Ihr solltet den King Ralf nicht ignorieren! > Schließlich könnte ich bald euer Chef sein! Meiner ganz bestimmt nicht. Die Position ist schon mir besetzt :=)
mhh schrieb: > Das würde Dauerlicht ohne klatschen bedeuten. Des Schall bringt T1 zum > sperren, damit D1 leuchten kann. (Strom über R3 steuert ja T2 an, wenn > T1 noch nicht leiten würde.) Das ist richtig, optimaler wäre eh ein Trimmer anstatt R2, um den Umschaltpunkt besser einstellen zu können (Ruhe: LED AUS). Ottmar
Hallo Herbert, wenn Du mal Lust hast einen richtigen Klatschschalter zu bauen, der empfindlich ist und dazu auch noch eine Last schalten kann, dann schau mal hier rein: [Beitrag "Re: Klatschschalter"] mfG Ottmar
Warum wurde mein Hinweis auf den nun doppelten kleinen "herbert " gelöscht? Wenn ich diesen dezenten Hinweis mit anderen Beiträgen vergleiche dann komme ich ins grübeln.
Bitte melde dich an um einen Beitrag zu schreiben. Anmeldung ist kostenlos und dauert nur eine Minute.
Bestehender Account
Schon ein Account bei Google/GoogleMail? Keine Anmeldung erforderlich!
Mit Google-Account einloggen
Mit Google-Account einloggen
Noch kein Account? Hier anmelden.
