Hey, ich möchte einen MOSFET über einen Spannungsteiler an 24V ansteuern. Aufteilen will ich den Teiler so, dass ca 12V am Gate anliegen. Jetzt frag ich mich, wie groß ich die Widerstände machen soll (also auch den Strom), damit ich die MOSFETs einigermaßen schnell schalten kann (einige kHz) sollten schon möglich sein). Wären 50mA gut als Richtwert? Bzw ausreichend? Bei großen Strömen hätte ich ja so große Verluste am Widerstand, also am besten so groß wie möglich und klein wie nötig. Grüße Joe
Du brauchst dazu leider ziemlich hohe Impulsströme und danach fast keinen Strom mehr - deshalb ist ein Spannungsteiler ungeeignet. Papp' doch hinter deinen Spannungsteiler eine bipolare Kompementärendstufe. Also einen NPN-Transistor und einen PNP-Transistor als Emitterfolger. Gruß Jonathan
Ingo schrieb: > Du brauchst einen Treiber bei deinen einigen kHz. Und bis zu welcher Frequenz ist das mit dem Spannungsteiler sinnvoll? Muss die MOSFETs auf jeden Fall mit den 24V ansteuern, gibts denn bessere Alternativen ohne großen Aufwand?
Wenn ich einen Treiber nehme, dann am besten nen High Side und Low Side (zum Ein- und Ausschalten). Die ich grad finde, sind alle nur für Vcc bis 20V, hab ja aber 24V.
Klaus Dietmar schrieb: > Welchen Optokoppler gedenkst du zu verwenden? Diesen hier, 4 Optos in einem Gehäuse, weil ich 8 davon brauche http://de.farnell.com/avago-technologies/acpl-247-500e/optokoppler-quad-smd-dc-i-p/dp/1634758RL PS: Mit den MOSFETs schalte ich bis max. 10A
Ich verstehe nicht, weshalb du 24V an den Kollektor packst, um dann das Signal im Anschluss auf 12V herunterzubrechen. Wenn du definitiv keinen Treiber zwischen Optokoppler und MOSFET verwenden willst: Kannst du nicht das Signal zunächst über einen Spannungsteiler o.ä. auf 12V herunterteilen und damit den Transistor versorgen? Dann kannst du den Ausgang des Transistors direkt an den MOSFET packen. Wenn du einen Treiber zwischen Optokoppler und MOSFET verwenden willst: Pack die 24V ruhig oder alternativ die aus dem Spannunsgteiler kommenden 12V an den Optokoppler sowie den Treiber. Der Treiber gibt dann automatisch 0..12V aus und sorgt noch dafür, dass der MOSFET schneller schaltet -> geringere Schaltverluste. Gruß
Klaus Dietmar schrieb: > Ich verstehe nicht, weshalb du 24V an den Kollektor packst, um dann das > Signal im Anschluss auf 12V herunterzubrechen. Weil ich als Versorgung nur 24V habe. Die Optos müssen wegen galvanischer Trennung sein. Klaus Dietmar schrieb: > Wenn du definitiv keinen Treiber zwischen Optokoppler und MOSFET > verwenden willst: > Kannst du nicht das Signal zunächst über einen Spannungsteiler o.ä. auf > 12V herunterteilen und damit den Transistor versorgen? Dann kannst du > den Ausgang des Transistors direkt an den MOSFET packen. Dann verlager ich das Problem doch nur vor den Opto , oder? Klaus Dietmar schrieb: > Wenn du einen Treiber zwischen Optokoppler und MOSFET verwenden willst: > Pack die 24V ruhig oder alternativ die aus dem Spannunsgteiler kommenden > 12V an den Optokoppler sowie den Treiber. Der Treiber gibt dann > automatisch 0..12V aus und sorgt noch dafür, dass der MOSFET schneller > schaltet -> geringere Schaltverluste. Ein Treiber so wie dieser ginge doch, nur der kann nur Vcc max. 18V. http://de.farnell.com/analog-devices/adp3630arz-r7/mosfet-treiber-2a-8so/dp/1827311RL
Na ja, Joe, wenn du lediglich 24V besitzt, welches GND Potential hat denn deine Schaltung vor dem Optokoppler? Ich bleibe dabei: Aus deinen 24V Versorgungsspannung kreierst du dir einmalig 12V. Diese 12V packst du an den Ausgang des Optokopplers und an den MOSFET Treiber (sofern du den verwendest). Damit hast du schon mal einen Spannungsteiler im Vergleich zu deiner Lösung weniger. Ferner ersparst du dir das Rumgerechne mit der Dimensioniert der beiden Spannungsteiler für die FETs. Einen wirklichen Nachteil bei meinem Vorschlag sehe ich nicht. Zu deinem MOSFET Treiber: Ich kenne mich in den verschiedenen Typen nicht sonderlich aus und kann zu deinem nicht viel sagen. Aber grundsätzlich denke ich, dass der passen sollte/könnte. Hier hast du jedoch eine Übersicht verschiedener MOSFET Treiber. http://www.mikrocontroller.net/articles/MOSFET-%C3%9Cbersicht#MOSFET-Treiber
Klaus Dietmar schrieb: > Na ja, Joe, wenn du lediglich 24V besitzt, welches GND Potential hat > denn deine Schaltung vor dem Optokoppler? Da sind die 5V vom µC. Klaus Dietmar schrieb: > Ich bleibe dabei: > Aus deinen 24V Versorgungsspannung kreierst du dir einmalig 12V. Diese > 12V packst du an den Ausgang des Optokopplers und an den MOSFET Treiber > (sofern du den verwendest). > > Damit hast du schon mal einen Spannungsteiler im Vergleich zu deiner > Lösung weniger. Ferner ersparst du dir das Rumgerechne mit der > Dimensioniert der beiden Spannungsteiler für die FETs. > > Einen wirklichen Nachteil bei meinem Vorschlag sehe ich nicht. Ok. Nur die Frage, wie ich mir die 12V besorge. Mit einem Linearregler? Weil mit einem einfachen Spannungsteiler verbrat ich ja wieder dann ne Menge Leistung, und der muss auch so dimensoniert sein, dass der Treiber genug Leistung abbekommt. Kann ja nicht mit 100k runterteilen, oder? Danke für deine Hilfe übrigens :-) Bin mit Mosfets und Treibern noch nicht so fit.
Da hast du recht. 24V auf 12V ist schon was. Welche FETs verwendest du? Kannst du keine MOSFETs verwenden, die eine Gate-Source Spannung von 20V vertragen? Dann müsstest du lediglich auf 20V regeln. Da ginge ein Linearregler wie der LM317, wenn ich mich nicht täusche. > Danke für deine Hilfe übrigens :-) Bin mit Mosfets und Treibern noch > nicht so fit. Macht nichts, ich auch nicht :D Deshalb bitte meine Vorschläge überprüfen :P
Die Ansteuerung im statisch Fall ist Leistungslos. Im dynamischen Fall muss nur die Kapazität umgeladen werden, E = 1/2 x C x U². Das mit der Frequenz multipliziert müsste die durchschnittliche Leistung ergeben. Nochmal nachprüfen. Sicher ist das aber nur ein sehr geringer Strom im Bereich von < 100mA, ich denke sogar < 10mA. Das ist nach P = U * I = 12V * 10mA = 120mW. Dafür etwas anderes als einen Linearregler zu verwenden halte ich für überzogen. Die Spannung kann man auch höher als 12V nehmen. Dann steigen aber die Umschaltverluste. Dafür steigt der maximale mögliche Strom und sinken der R_DS_on und die Schaltzeiten. Ein 7812 hat übrigens einen Eigenstromverbrauch von ~10mA. Also etwas besseres verwenden. Falls es elektrisch zuverlässig sein soll: Im automotive Bereich gibt es tolle Regler die auch Spiele wie Lastabwurf und ähnliches beherrschen. circuitlab hat einen online-simulator. Dort kann man sich die Schaltung komfortabel zusammen klicken und anschließend hier über die screenshots diskutieren. EDIT: Ich habe es noch gegoogelt. Der durchschnittliche Stromverbrauch errechnet sich über I = U x Q x f. Aus Beitrag "MOSFET Gateladung?"
Hallo Anon Ymous, Anon Ymous schrieb: > Sicher ist das aber nur ein sehr geringer Strom im Bereich von < 100mA, > ich denke sogar < 10mA. Das ist nach P = U * I = 12V * 10mA = 120mW. > Dafür etwas anderes als einen Linearregler zu verwenden halte ich für > überzogen. Worauf bezieht sich das? Ein Linearregler setzt die überschüssige Spannung doch in Wärme um, sprich Verlustleistung? Siehe hier: http://www.mikrocontroller.net/articles/AVR-Tutorial:_Equipment > Auf der anderen Seite macht es auch keinen Sinn, wesentlich über 12V > Eingangsspannung hinauszugehen. Der 7805 ist ein Linearregler. Salopp > gesagt, wird die überschüssige Spannung in Form von Wärme vernichtet > Die Spannung kann man auch höher als 12V nehmen. Dann steigen aber die > Umschaltverluste. Dafür steigt der maximale mögliche Strom und sinken > der R_DS_on und die Schaltzeiten. Da hast du recht. Könnte man mal gegenüberstellen, welche Verluste dominieren. Mein Bauchgefühl sagt, dass die Verlustleistung im MOSFET (Durchlassverluste bei 10A sowohl höhere Schaltverluste wegen langsameren Schaltens) größer sein wird als die Treiberleistung. > Ein 7812 hat übrigens einen Eigenstromverbrauch von ~10mA. Also etwas > besseres verwenden. Falls es elektrisch zuverlässig sein soll: Im > automotive Bereich gibt es tolle Regler die auch Spiele wie Lastabwurf > und ähnliches beherrschen. Was spricht gegen einen LM317? Den verwende ich nämlich momentan, um aus 22V 20V zu generieren. Gruß
Was mir noch einfällt: Joe B. schrieb: > Klaus Dietmar schrieb: >> Na ja, Joe, wenn du lediglich 24V besitzt, welches GND Potential hat >> denn deine Schaltung vor dem Optokoppler? > > Da sind die 5V vom µC. Hast du sichergestellt, dass die GNDs vom uC und von den 24V unterschiedlich sein müssen? Soll heißen, du darfst die beiden GNDs nicht irgendwo zusammenführen, sonst ist die galvanische Trennung futsch. Gruß
> Jetzt frag ich mich, wie groß ich die Widerstände machen soll (also auch > den Strom), damit ich die MOSFETs einigermaßen schnell schalten kann > (einige kHz) sollten schon möglich sein). Nun, 50mA an 24V sind 2 x 240 Ohm und laden 1nF Gatekapazität in 240ns um. > Und bis zu welcher Frequenz ist das mit dem Spannungsteiler sinnvoll? Bei einigen kHz gibt es kein Problem, ABER: Im Gegensatz zu einem MOSFET-Treiber der mit 1A umlädt, dauert die einschaltzeit und ausschaltzeit des MOSFETs länger, und die Umschaltverluste sind deutlich höher. Das ist kein Problem, wenn der MOSFET sowieso noch massig Reserven nach oben hat, es verbessert sogar das EMV Verhalten wenn er nicht unnötig schnell umgeschaltet wird. So lange du allerdings als Schaltung den Phototransistor des Optokoplers mit einem Pull-DOwn Widerstand benutzt, kannst du sowieso nur eine Zeit verkürzen, die andere Umschaltzeit (beim PUll Down die Ausschaltzeit) bleibt einen RC-Zeit. Verwendest du Transistoren als Stromverstärker +--R1-+--- +24V | | |< +-|< BC337 | | |E +--+ +--|I MOSFET | | |E R2 +-|< BC327 | | +-----+-- GND können die Widerstände ja um den Stromverstärkungsfaktor der Transistoren, also ca. 100, hochohmiger sein, 24k statt 240 Ohm, oder eben jeweils 1k und eine um den Faktor 24 schnellere Umschaltzeit (werden die Widerstände zu hochohmig und der Strom durch den Optokoppler zu gering, schaltet der auch schon langsamer als der MOSFET folgen kann, zu hochohmig macht also auch keinen Sinn). Andere Möglichkeit: Neben MOSFET mit Ugs 30V wie FQPF12P10, STH8NA60FI 2SK2251-01 (Fuji) IRFPC50A dir du direkt mit den 24V ansteuern kannst bleiben MOSFET-Treiber mit eingebautem Spannungsregler wie TPS2816 (es gibt eine Reihe von unterschiedlichen Herstellern).
Klaus Dietmar schrieb: > Hast du sichergestellt, dass die GNDs vom uC und von den 24V > unterschiedlich sein müssen? > > Soll heißen, du darfst die beiden GNDs nicht irgendwo zusammenführen, > sonst ist die galvanische Trennung futsch. Ja, das ist mir klar und wird beachtet. So, hab jetzt mal nen Plan erstellt. Passt das so allgemein? Ich will über den Linearregler die Spannung runtersetzen von 24V auf 18V. Die schalt ich dann über die Optos auf die Treiber, welche die FETs mit 18V ansteuern. Nun frag ich mich, ob es noch nötig ist, jeweils Pull-Downs an die Eingänge der Treiber (INA, INB) zu setzen, um Störungen zu vermeiden. Und Pull-Downs an den Gateanschluss noch, richtig? Grüße Joe
Ich würde die Stützelkos an den Treibern noch vergößern. Weiterhin solltest Du den MOSFETs noch Gatevorwiderstände spendieren, damit sie nicht zu schnell schalten (EMV). Einen Pull down am MOSFET Gate ist für den Fall der Fälle auch nicht schlecht. Habe mir den Optokoppler zwar nicht angesehen, aber schafft der die xx kHz die Du machen willst? Vor allem das Ausschalten ist hier kritisch. Ich würde hier gerne noch einen Widerstand auf GND sehen. Gruß
MOSFET schrieb: > Ich würde die Stützelkos an den Treibern noch vergößern. > Weiterhin solltest Du den MOSFETs noch Gatevorwiderstände spendieren, > damit sie nicht zu schnell schalten (EMV). > Einen Pull down am MOSFET Gate ist für den Fall der Fälle auch nicht > schlecht. > > Habe mir den Optokoppler zwar nicht angesehen, aber schafft der die xx > kHz die Du machen willst? Vor allem das Ausschalten ist hier kritisch. > Ich würde hier gerne noch einen Widerstand auf GND sehen. Stützkondensatoren hab ich auf 4,7µF erhöht, im Datenblatt des Treibers steht 1-5µF. http://de.farnell.com/analog-devices/adp3630arz-r7/mosfet-treiber-2a-8so/dp/1827311RL Also Widerstände vor das Gate, zusätzlich zu den Pull Downs am Gate? Pull Down am Opto hab ich eingefügt, passt der mit 12k? Und Pull Downs am Gate hab ich jetzt 1,2k eingefügt.
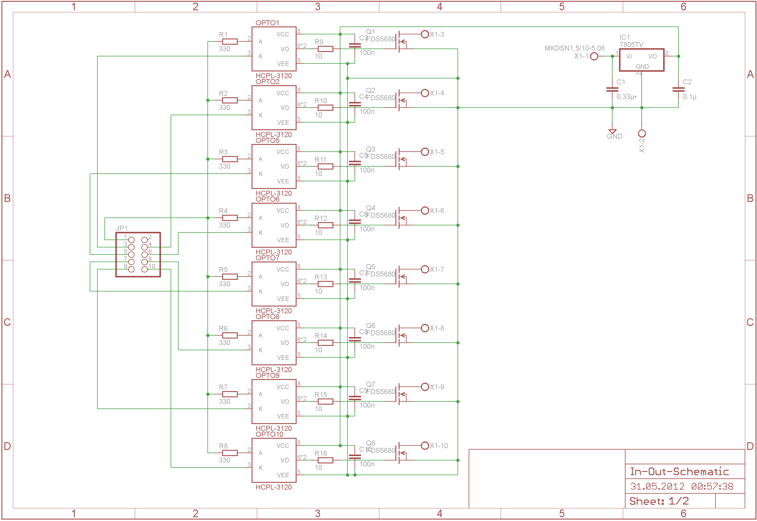
Der HCPL3120 ist ein Gate-Treiber Optokoppler, der direkt mit 15-30 Volt läuft und bis zu 2 Ampere Gatestrom liefern kann. Nicht ganz billig, aber damit kannst du dir alle Bauteile bis auf einen Gatewiderstand und die MOSFets sparen.
Matthias Sch. schrieb: > Der HCPL3120 ist ein Gate-Treiber Optokoppler, der direkt mit 15-30 Volt > läuft und bis zu 2 Ampere Gatestrom liefern kann. Nicht ganz billig, > aber damit kannst du dir alle Bauteile bis auf einen Gatewiderstand und > die MOSFets sparen. Hey, danke für den Tipp. Bleibt weiterhin das Problem mit meinen 24V Versorgung. Ich hab grad geschaut, es gibt nicht viele MOSFETs die U_gs mehr als 24V vertragen. Die 24V also trotzdem auf 18V mit einem Spannungsregler runterverheizen. Wieviel Strom sollte der dann abkönnen? Grüße Joe
Im Durchschnitt nicht viel, denn die Gates ziehen ja keinen Strom im statischen An- oder Aus Zustand. Nur das Umladen beansprucht Strom. Ein kleiner DC/DC Wandler 24V auf 16-18 Volt mit guter Pufferung (Elkos) damit er die Peaks liefern kann. Dazu kommt dann nur noch die Versorgung der Optokoppler. Für deine 8 Srufen ziehen die OKs typisch 40mA (5mA pro Stück) und dann setz nochmal 100-200mA zum Nachladen der Pufferelkos an. Also mit 200-300mA bist du da auf der sicheren Seite.
Matthias Sch. schrieb: > Im Durchschnitt nicht viel, denn die Gates ziehen ja keinen Strom im > statischen An- oder Aus Zustand. Nur das Umladen beansprucht Strom. Ein > kleiner DC/DC Wandler 24V auf 16-18 Volt mit guter Pufferung (Elkos) > damit er die Peaks liefern kann. Dazu kommt dann nur noch die Versorgung > der Optokoppler. > Für deine 8 Srufen ziehen die OKs typisch 40mA (5mA pro Stück) und dann > setz nochmal 100-200mA zum Nachladen der Pufferelkos an. Also mit > 200-300mA bist du da auf der sicheren Seite. Ja, für die Anwendung wird getaktet im niedrigen Hz-Bereich (bis 20Hz). Setze die Spannung mit einem Linearregler runter, laut Datenblatt soll dort am Ausgang ein 0,1µF C hin. Kann man den auch größer wählen fürs Puffern ohne dass er dem Spannungsregler schadet? Die OK werden von den 5V vom µC gespeist. Spannungsregler ist der L7818 http://de.farnell.com/stmicroelectronics/l7818cv/v-reg-18v-7818-to220-3/dp/9756175 Kann bis 1,5A liefern, sollte also genügend Reserven haben. Grüße Joe
Beachte das Datenblatt des HCPL3120. Da steht, das jeder OK noch einen Stütz-C von 100n braucht: 'A 0.1 µF bypass capacitor must be connected between pins 5 and 8.' Sonst sieht das doch gut aus, vorausgesetzt, das die 24 Volt von den Schaltvorgängen nicht zu verseucht werden. In diesem Fall solltest du vor dem Regler noch drosseln und evtl. einen Surge Protector vorsehen. Joe B. schrieb: > Kann man den auch größer wählen fürs > Puffern ohne dass er dem Spannungsregler schadet? Im Allgemeinen geht das, allerdings ist das für den Regelvorgang kontraproduktiv und einige Hersteller mögen das nicht, Motorolas waren da m.W. etwas empfindlich und fingen an zu schwingen. 10-100uF sollten aber eigentlich kein Problem darstellen.
Matthias Sch. schrieb: > Beachte das Datenblatt des HCPL3120. Da steht, das jeder OK noch einen > Stütz-C von 100n braucht: > 'A 0.1 µF bypass capacitor must be connected between pins 5 and 8.' > Sonst sieht das doch gut aus, vorausgesetzt, das die 24 Volt von den > Schaltvorgängen nicht zu verseucht werden. In diesem Fall solltest du > vor dem Regler noch drosseln und evtl. einen Surge Protector vorsehen. Stimmt, hatte ich gelesen, aber dann vergessen... Nun sind sie ergänzt :-) Was meinst du genau mit Surge Protector?
Bitte melde dich an um einen Beitrag zu schreiben. Anmeldung ist kostenlos und dauert nur eine Minute.
Bestehender Account
Schon ein Account bei Google/GoogleMail? Keine Anmeldung erforderlich!
Mit Google-Account einloggen
Mit Google-Account einloggen
Noch kein Account? Hier anmelden.





