Hallo zusammen, ich habe vor eine Schaltung zur Erkennung des Wasserstands zu bauen. Beim Durchforsten des schon älteren Beitrags Beitrag "Wasserstandmessung" bin ich auf einige Interessante Ideen gestoßen. Da ich aber denke dass bei soeinem Langen thread sich sowieso keiner mehr einliest, mache ich hier einen neuen auf. Am besten gefiel mir die kapazitive Lösung, wobei man ins Gefäß einen "selbstgebauten Kondensator" einbringt. Dazu habe ich folgende Fragen/Probleme: 1) Mein Gefäß ist nicht mehrere Meter hoch wie bei Leuten im alten Thread sondern nur etwa 10 cm. Reicht die Höhe aus um eine vernünftige kapazitive Messung zu machen? Also Genauigkeit um 1cm herum. 2) Ist es möglich die Schaltung auch ohne einen mController zu machen? (im Hintergrund zu Punkt 3) mit der Frequenzanalyse im uC) 3) Die Idee mit einem NE555 die Frequenz zu ändern und anschließend mit einem uC diese auszuwerten und auf einen Wasserstand zu schließen erscheint mir außerdem sehr kompliziert. Geht das nicht einfach durch eine Messbrücke? Der "Kondesator eigenbau" ändert doch auch sein Xc bei sich ändernder Kapazität. Meine Idee ging in die Richtung, dass ich ein Signal mit Frequenz f (kein Plan, vll 10kHZ) an den Kondensator lege, diesen in eine Messbrücke einbringe und danach ab in einen Instrumentenverstärker. Wäre nett wenn hier ein paar Leute mir Unterstützung geben könnten. Schlaaaaaaaand!!
Schwimmer, Gewicht messen, optisch, ist alles einfacher
als kapazitiv zu messen, die notwendige Lösung hängt eher
von weiteren Nebenbindungen ab als von der Höhe des Gefässes.
> Schlaaaaaaaand!!
Bleib lieber beim Fussball.
F. J. schrieb: > Meine Idee ging > in die Richtung, dass ich ein Signal mit Frequenz f (kein Plan, vll > 10kHZ) an den Kondensator lege, diesen in eine Messbrücke einbringe und > danach ab in einen Instrumentenverstärker. Und das ist einfacher als ein NE555 und ein µC der die Zeit zwischen 2 Flanken zählt? F. J. schrieb: > bin ich auf einige Interessante Ideen gestoßen. Da ich aber denke dass > bei soeinem Langen thread sich sowieso keiner mehr einliest, mache ich > hier einen neuen auf. ich hoffe doch Du hast dir die Mühe gemacht dich in den Thread einzulesen. Was fehlt denn noch in dem Thread oder soll nochmal alles von neuem durchgekaut werden? F. J. schrieb: > 2) Ist es möglich die Schaltung auch ohne einen mController zu machen? > (im Hintergrund zu Punkt 3) mit der Frequenzanalyse im uC) Hmm, du kannst dir entweder ein analoges Kapazitätsmessgerät bauen oder einen analogen/Digitalen Frequenzmesser (mit der Ne555 Schaltung) Was du eher möchtest. Oder du überlegst dir ob eine der Methoden von MaWin besser für dich passen. F. J. schrieb: > Schlaaaaaaaand!! Wenn du das brauchst...
@ F. J. (flippinger) >Thread sondern nur etwa 10 cm. Reicht die Höhe aus um eine vernünftige >kapazitive Messung zu machen? Also Genauigkeit um 1cm herum. Ja. >2) Ist es möglich die Schaltung auch ohne einen mController zu machen? Ja. NE555 + RC-Filter reicht. Anzeige per einfachem Spannungsmesser. >Geht das nicht einfach durch eine Messbrücke? Sicher, die muss man dann aber imm auf Null abgleichen. Wer macht das? NE555 ist OK. Ein Monoflop geht auch, ggf. sogar besser. >10kHZ) an den Kondensator lege, diesen in eine Messbrücke einbringe und >danach ab in einen Instrumentenverstärker. Für deine 1cm/10cm braucht es soviel Aufwand nicht.
Nachtrag: Bei deinen anlogen Lösungen solltest du bedenken daß die analoge Elektronik eher das Problem hat zu altern und dadurch ihren Arbeitspunkt zu verschieben. Bei der Lösung mit µC und einem Quarz hast du eine langzeitstabile Messung, nur der Mess-C und der Ladewiderstand der NE-555 Schaltung bestimmen im Wesentlichen die Zeitkonstante und die Stabilität.
Versorge 3 Leds, die Gnd-Anschlüsse klebst du dann im deinem Trinkbecher rein, ganz unten kommt Gnd der Versorgung. Fertig. Kapazitive Messung ist ziemlich simpel, aber wohl doch nichts für jeden Fussball-Prollo.
MaWin schrieb: > Schwimmer, Gewicht messen, optisch, ist alles einfacher > > als kapazitiv zu messen, die notwendige Lösung hängt eher > > von weiteren Nebenbindungen ab als von der Höhe des Gefässes. Könnte mich höchstens mit der Schwimmer-methode anfreunden. Finde aber nicht dass das unbedingt einfacher ist nen Schwimmer zu bauen, als nen Kabel in das Gefäß zu hängen! Wie sollte deiner Meinung nach der Schwimmer aufgebaut werden? Udo Schmitt schrieb: > Und das ist einfacher als ein NE555 und ein µC der die Zeit zwischen 2 > > Flanken zählt? Das wollte ich von euch wissen ^^ Udo Schmitt schrieb: > ich hoffe doch Du hast dir die Mühe gemacht dich in den Thread > > einzulesen. Was fehlt denn noch in dem Thread oder soll nochmal alles > > von neuem durchgekaut werden? klar, wollte euch das aber ersparen, daher der neue thread @Falk: Danke für die Infos so inputs kann ich gebrauchen :) Falk Brunner schrieb: >>2) Ist es möglich die Schaltung auch ohne einen mController zu machen? > > > > Ja. NE555 + RC-Filter reicht. Anzeige per einfachem Spannungsmesser. Wollte an die Schaltung keine Anzeige dran bauen, sondern ne kleine pumpe. Das ganze geht in Richtung Wasserstandsregelung. Udo Schmitt schrieb: > Nachtrag: Bei deinen anlogen Lösungen solltest du bedenken daß die > > analoge Elektronik eher das Problem hat zu altern und dadurch ihren > > Arbeitspunkt zu verschieben. okay, also würdest du mir eher zur digitalen Lösung raten? Kan asta schrieb: > Versorge 3 Leds, die Gnd-Anschlüsse klebst du dann im deinem Trinkbecher > > rein, ganz unten kommt Gnd der Versorgung. Fertig. > > > > Kapazitive Messung ist ziemlich simpel, aber wohl doch nichts für jeden > > Fussball-Prollo. Du bist wohl der totale Anti was? Schließt du dich alle 2 Jahre zur EM/WM in den Keller ein?! Dein Vorschlag das Wasser unter Strom zu setzten find ich jetzt auch nicht gerade pralle
MaWin schrieb: >> Schlaaaaaaaand!! > > > > Bleib lieber beim Fussball. Schön, dass man hier motiviert wird tiefer in die Materie einzusteigen...
Stefan M. schrieb: > Wie wär´s mit ner Waage? > > 1 Liter Wasser = 1 kg fertig Hatte MaWin schon angedeutet. Wenn die Genauigkeit nicht sehr entscheidend ist und du µC vermeiden willst dann versuche doch das was Falk dir geraten hat. Einen Frequenzgenerator mit NE555 und dem C und dann über ein Tiefpass 1. oder 2. Ordnung (RC-Glied) und einen Komparator.
> Wie sollte deiner Meinung nach der Schwimmer aufgebaut werden? ^ | Poti --------------------+ | | v | | | | Schwimmer | | | | | +-----------+ Gefäss Das Poti bildet die Drehachse für den Arm. > Wollte an die Schaltung keine Anzeige dran bauen, sondern ne kleine > pumpe. Das ganze geht in Richtung Wasserstandsregelung. Dann brauchst du keine Wasserstansmessung, sondern nur einen Schalter der bei einem bestimmten Niveau schaltet. Den würde man aus Sicherheitsgründen wohl sowieso bei jeder anfälligen Messung (kapazitiv..., Druck...) dranbauen um eine Überflutung bei Messfehlern zu verhindern. Jede Waschmaschine/Geschirrspüler etc. enthält so einen Schalter.
F. J. schrieb: > Wollte an die Schaltung keine Anzeige dran bauen, sondern ne kleine > pumpe. Das ganze geht in Richtung Wasserstandsregelung. lass ne styroporscheibe im glas schwimmen und dann zwei reflex optokoppler mit tageslichtfilter + trigger für oberen und unteren wasserstand an die passende stelle + nen rs-ff. oberer wasserstand erreicht pumpe aus. wasserstand sinkt durch entnahme.... unterer wasserstand erreicht pumpe ein bis oberer wasserstand wieder erreicht ist...... u.s.w. mfg
Stefan M. schrieb: > Wie wär´s mit ner Waage? > > > > 1 Liter Wasser = 1 kg fertig Gefällt mir nicht so, da ich das Gefäß nicht messen will, bzw. das Gefäß einfach austauschbar sein sollte (gegen eins mit u.U. anderem Gewicht) Udo Schmitt schrieb: > Wenn die Genauigkeit nicht sehr entscheidend ist und du µC vermeiden > > willst dann versuche doch das was Falk dir geraten hat. > > Einen Frequenzgenerator mit NE555 und dem C und dann über ein Tiefpass > > 1. oder 2. Ordnung (RC-Glied) und einen Komparator. In der Richtung werde ich es glaub ich auch probieren. In dem von mir geposteten alten thread benutzt einer dafür dieses Bauteil: http://www.mikrocontroller.net/part/4060 Allerdings kann ich das in keinem online-shop finden (hab bei reichelt und C geguckt) Gibt es das Bauteil nicht mehr, oder ist das einfach nicht so geläufig? @MaWin: Vom Aufbau war mir das Prinzip schon klar. Geht eher um die spezielle Realisierung. Wenn ich ne Styroporplatte nehme wackelt das alles hin und her. Der Schwimmer soll auch nicht so riesig werden (Durchmesser max 1,5cm) Reicht der Auftrieb um den ?vertikal? Poti zu verstellen? Aus welchem Material würdest du die Achsen denn machen? Wenn die aus Metall sind hängt der Schwimmer ja vom Eigengewicht schon am Boden und kommt nicht hoch. MaWin schrieb: > Dann brauchst du keine Wasserstansmessung, sondern nur einen Schalter > > der bei einem bestimmten Niveau schaltet. Ist aber doch auch nur zu realiseren über einen Schwimmer an einem Poti. Was ich hinterher dranhänge ist ja eigentlich egal. (Also ob an/aus z.B. mit MOSFET, oder irgendeine stufenlose Regelung) @dolf: Das wäre vielleicht auch ne Möglichkeit. Wobei das wie gesagt nicht soviel Platz einnehmen sollte. Meinst du ich könnte das in einem Hohlrohr (d=2cm) realisieren? Vielleicht biedet sich dabei ne plastikholkugel als schwimmer an.. Vielen Dank schonmal an alle Tippgeber!
@ F. J. (flippinger) >Wollte an die Schaltung keine Anzeige dran bauen, sondern ne kleine >pumpe. Das ganze geht in Richtung Wasserstandsregelung. Für sowas gibt es fertige Schwimmerschalter. >> analoge Elektronik eher das Problem hat zu altern und dadurch ihren >> Arbeitspunkt zu verschieben. >okay, also würdest du mir eher zur digitalen Lösung raten? Immer diese Panikmache. Jahrzehntelang gab es fast nur Analogtechnik, und die hat auch funktioniert. http://www.reichelt.de/Reedrelais-Magnete/LEVELSENSOR-1/3/index.html?;ACTION=3;LA=446;ARTICLE=27690;GROUPID=3291 Die gibt es sicher auch irgendwo kleiner.
> Reicht der Auftrieb um den ?vertikal? Poti zu verstellen? Das Poti ist die Drehachse. Zugegebem, die Pfeile sind etwas irritierend, man kann in ASCII keine Bögen zeichnen. Das Gewicht der Konstruktion muß nur so hoch sein, daß es das Poti sicher nach unten dreht. Die Achse des Potis sollte als Führung reichen. Der Schwimmer muß nur so gross sein, daß er das Gewicht welches auf dem Ende vom Arm lastet locker tragen kann. Es spricht nichts dagegen, das 1.5cm klein zu bauen. Es spricht nichts dagegen, das aus Plastik und Styropor zu bauen. > Ist aber doch auch nur zu realiseren über einen Schwimmer an einem Poti. Du hast nicht so viel Erfahrung mit dem Stand der Technik, z.B. bei Waschmaschinen, gelle ? Da ist kein Schwimmer drin. Auch Industrieanlagen messen Flüssigkeitsstände ohne mit dem Medium in Berührung zu kommen, oprisch über den Brechungsindex, elektrisch über Beeinflussing von Wechselfeldern, oder eben das Gewicht inklusive Tank.
Falk Brunner schrieb: > Immer diese Panikmache. Jahrzehntelang gab es fast nur Analogtechnik, > und die hat auch funktioniert. Ich habe keine Panik gemacht, sondern nur das gleiche bemängelt was auch du bemängelt hast, denn der TO hatte von Brückenschaltung geredet: Falk Brunner schrieb: >>Geht das nicht einfach durch eine Messbrücke? > > Sicher, die muss man dann aber imm auf Null abgleichen. Wer macht das?
ja cool, genau sowas hab ich gesucht :) Dankeschön! Levelsensor heißt das also, bin bei meiner Suche vorher immer bei so dicken Industriesensoren hängengeblieben. Die Schaltung nach dem Levelsensor sollte eigentlich kein Problem mehr sein :)
MaWin schrieb: > Du hast nicht so viel Erfahrung mit dem Stand der Technik, > > z.B. bei Waschmaschinen, gelle ? Da ist kein Schwimmer drin. > > Auch Industrieanlagen messen Flüssigkeitsstände ohne mit dem Medium in > > Berührung zu kommen, oprisch über den Brechungsindex, elektrisch über > > Beeinflussing von Wechselfeldern, oder eben das Gewicht inklusive Tank. Stimmt ist Neuland für mich... Versuche erstmal mit einem fertigen Schwimmer zu bauen, kann als Anschlussprojekt ja eine Verbesserung releasieren, z.B. durch die optische Variante.
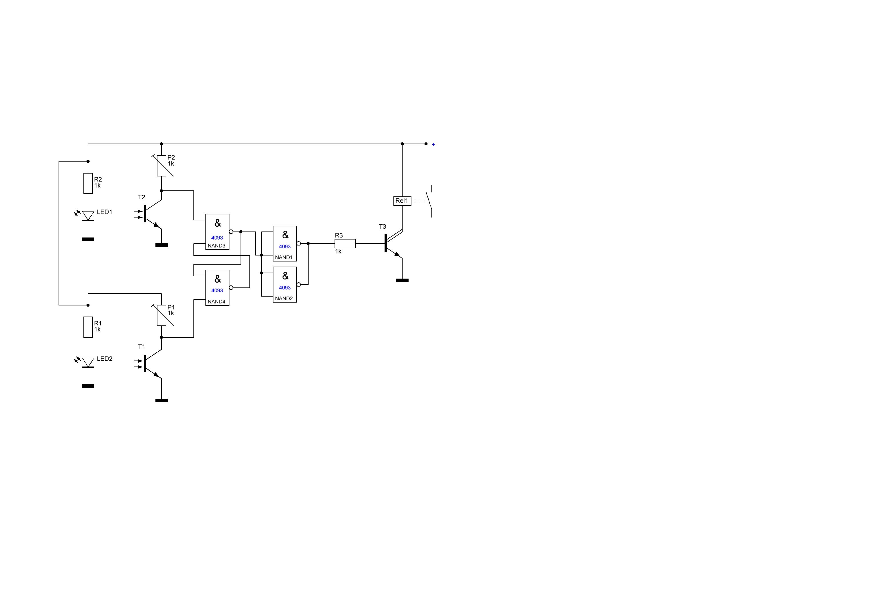
@ F. J. (flippinger) >her. Der Schwimmer soll auch nicht so riesig werden (Durchmesser max >1,5cm) Ok, das ist ne Hausnummer, hätte man aber vielleicht auch eher sagen können. >Reicht der Auftrieb um den ?vertikal? Poti zu verstellen? Was soll der Murks? Kapazitiv ist vollkommen verchleißfrei und wackelt auch nicht. Nimm einen dünnen Streifen FR4, aka Platinenmaterial, das beidseitig kupferbeschichtet ist. Das wird lackiert. Oben kommen die Anschlüsse dran. Fertig ist der kapazitive Sensor. Alternativ kann man aich einfach verdriltlen Klingeldraht nehmen, der muss nur am Ende isoliert sein. Dahinter ein Oszillator + Monoflop, das die veränderliche Kapazität in eine Pulsbreite umwandelt. RC-Filter + Komparator, fertig. Siehe Anhang.
> Das wird lackiert.
Schön auch wie sich das Wasser langsam an den kleinen
Fasern am rauhen Sägerand des FR4 in das FR4 saugt und
seine Dielektrititätskonstante durch Wasseraufnahme
verändert.
Mann, immer diese strunzdummen Theoretiker.
Und das sollen mal Deutschlands Ingenieure werden.
Na dann Gute Nacht.
>auch nicht. Nimm einen dünnen Streifen FR4, aka Platinenmaterial, das >beidseitig kupferbeschichtet ist. Das wird lackiert. Oben kommen die >Anschlüsse dran. Fertig ist der kapazitive Sensor. Alternativ kann man Ich würde evtl. eher zwei einseitige FR4 Streifen nehmen, und die in geringem Abstand zueinander fixiert ins Wasser hängen (Abstand aber mindestens so groß, daß die Suppe keine Kapillarwirkung dazwischen entfalten kann). das sollte dann einen deutlich höheren kapazitiven Effekt haben.
@ MaWin (Gast) >> Das wird lackiert. >Schön auch wie sich das Wasser langsam an den kleinen >Fasern am rauhen Sägerand des FR4 in das FR4 saugt und >seine Dielektrititätskonstante durch Wasseraufnahme >verändert. Wer sagt, dass NUR die Kupferfläche lackiert werden soll? >Mann, immer diese strunzdummen Theoretiker. WOW! Ein echter MaWin! Werd ich mir gleich ausdrucken und einrahmen! P S Du bist so armselig.
@Jens G. (jensig) >Ich würde evtl. eher zwei einseitige FR4 Streifen nehmen, und die in >geringem Abstand zueinander fixiert ins Wasser hängen (Abstand aber >mindestens so groß, daß die Suppe keine Kapillarwirkung dazwischen >entfalten kann). das sollte dann einen deutlich höheren kapazitiven >Effekt haben. Mag sein, ist aber unnötig aufwändig. Wasser hat ein Epsilon_r von 80, das reicht allemal.
> Wer sagt, dass NUR die Kupferfläche lackiert werden soll?
Lack ist nicht wasserdampfdicht.
Die Glasfasern am Rand stehen durch jede Lackschicht hindurch.
Dein Vorschlag war einfach Scheisse.
>Schön auch wie sich das Wasser langsam an den kleinen >Fasern am rauhen Sägerand des FR4 in das FR4 saugt und >seine Dielektrititätskonstante durch Wasseraufnahme >verändert. Dann bauen wir uns eben einen schönen Feuchtesensor ... >Lack ist nicht wasserdampfdicht. Dann pack das Ding in Alu-Folie ein - Alu kann man als absolut wasserdicht betrachten. Blöd nur, daß damit auch der C eingepackt ist, und nix mehr von seiner Umwelt mitbekommt :-(
> Alu kann man als absolut wasserdicht betrachten
Nicht die Haushaltsalufolie. Halte die mal gegen das Licht.
Jens G. schrieb: > Dann pack das Ding in Alu-Folie ein - Alu kann man als absolut > wasserdicht betrachten. Und wie machst du das Wasserdicht? Oder kennst du Alu Verhüterli? Wobei, das wäre doch wieder eine Idee? Wie langzeitstabil und Wasserdampfdurchlässig sind eigentlich Verhüterlis? :-)
F. J. schrieb: > Du bist wohl der totale Anti was? Schließt du dich alle 2 Jahre zur > EM/WM in den Keller ein?! Nee, ich geh während der Spiele einkaufen, dann laufen mir nicht so viele Spastis vor den Einkaufswagen. > Dein Vorschlag das Wasser unter Strom zu setzten find ich jetzt auch > nicht gerade pralle Mein Vorschlag war, das Wasser zu erden. Bei 10cm Höhe und 1cm Genauigkeit sind das 10 Leitungen. Ein PISO dran und gut ist.
MaWin schrieb: > Dein Vorschlag war einfach Scheisse. Dann mach doch nen besseren und laber net rum.
Brauchst doch nur sowas
| |
| |
| |
| | | |
| | | |
| | | |
| | | |
| | | |
| | | |
| | +-+ +--------+
| | | |
| +------+ |
| |
+-------------+
Der Pegel im Becher wird nie über die höhe des Ablaufrohres hinausgehen.
> Dann mach doch nen besseren und laber net rum.
Lies den Thread, da stehen 4 von mir drin,
lesen ist dir aber zu aufwändig, was ?
Man Manni, hast du deine Tage ;-)? Du zuckst heute aber auch wieder rum. SCNR, Ingo
MaWin schrieb: >> Dann mach doch nen besseren und laber net rum. > > Lies den Thread, da stehen 4 von mir drin, > lesen ist dir aber zu aufwändig, was ? Die sind aber auch nicht wirklich besser du pappnase
Für einen Messbereich von 10cm würde sich dieses Poti anbieten: Schiebepotentiometer LIN 10kΩ Schiebeweg: 100 mm http://www.reichelt.de/Schiebepotis/RSA0N12-LIN10K/3//index.html?ACTION=3&GROUPID=3713&ARTICLE=73873&SHOW=1&START=0&OFFSET=16&
> Die sind aber auch nicht wirklich besser du pappnase
Sicher sind die besser, weil sie funktionieren,
und nicht nach kurzer Zeit schon mit fehlerhaften
Messwerten ausfallen wie lackisolierte Epoxydielektrika.
F. J. schrieb: > Das wäre vielleicht auch ne Möglichkeit. Wobei das wie gesagt nicht > soviel Platz einnehmen sollte. Meinst du ich könnte das in einem > Hohlrohr (d=2cm) realisieren? Vielleicht biedet sich dabei ne > plastikholkugel als schwimmer an.. ja wieso nicht. in diesem falle aber ne gut reflektirende kugel das geht auch noch ganz anders. hohlrohr aus plast oder glas mit schwimmfähiger metallkugel. als metallkugel kann man zusammengedrückte alufolie nehmen. die schwimmt immer schön an der oberfläche. gibt sensoren die reagieren bei anwesenheit irgendeines metalls mit nem schaltbefehl. auf das rohr werden an passender stelle zwei spulen gewickelt. das sind die sensoren. die auswertung wird per abreißoszillator erledigt. dafür gibt´s passende ic´s. die ic´s haben schaltausgänge. vorteilhaft ist dabei das keine optik im spiel ist. verschmutzungen wirken sich nicht aus. solange sich die kugel ungestört im rohr bewegen kann ist alles ok. sensor und auswertelektronik sind per abgeschirmtem kabel verbunden. für den auswert ic a301d (ddr ic) hab ich umfangreiche daten u.s.w. da. http://bg-electronics.de/shop/product_info.php/products_id/1077 da bekommst den ic für 1,28teuro/stk. da der ic nen trigger ne stabilisierte spannungsquelle und zwei offene kollektor ausgänge hat ( invertiert und nicht invertiert) kann man damit auch andere sachen mit machen... lichtschranke , thermoschalter , dämmerschalter u.s.w. . mfg
ach ja der a301d ist NICHT pinkompatibel zum tca205 !!! der a301d ist wohl vom tca205 abgekupfert und erweitert worden. pinbelegung und beschaltung sind verschieden!!! mfg
Nen Reichelt-Schiebepoti fur 5 EUR, ne Fahrradspeiche und ein Korkschwimmer von nem 89er Chablis. Alleine schon um dem Gemotze von MaWin aus dem Weg zu gehen würde ich da was Mechanisches zusammennageln... - gell, MaWin?
Das mit dem Schiebepoti könnte schwer werden, zu schwergängig, fällt nicht von alleine herunter, schiebt sich erst hoch wenn der Korken schon untertaucht, rutscht dann aber über Korkenhöhe nach oben. Leichtgängige Leitplastik Wegaufnehmer sind eher teuer :-(
Ja... Stick-Slip Effekt. Ich wolle auch nicht unnötig ins Detail gehen - kann sein das man den Schwimmer vergrößern/beschweren muß. Ich hab zwei Varianten Schiebepotis, die 10cm langen gehen leicht, die 5cm langen gehen elend schwer. Ursache ist jeweils die Dichtlippe. Die 10cm-Ausführung sollte es aber können.
Ich versuche es erstmal auf die Weise von Falk, also kapazitiv. Mit dem Schwimmer kann ichs ja auch mal ausprobieren und dann das bessere von Beiden benutzen :) Vielen Dank für die zahlreichen Vorschläge :)
Bitte melde dich an um einen Beitrag zu schreiben. Anmeldung ist kostenlos und dauert nur eine Minute.
Bestehender Account
Schon ein Account bei Google/GoogleMail? Keine Anmeldung erforderlich!
Mit Google-Account einloggen
Mit Google-Account einloggen
Noch kein Account? Hier anmelden.

