Zu meinem 1 KHz Spot-Sinusgenerator habe ich, zwecks Klirrmessung diesen Filter "gefunden".. Könntet Ihr auch drüber schauen. Hier auch etwas Abweichung zum Original. DL Layer anstatt Brücken und lange Leitungen "Verbesserte" GND Führung. Im Original waren nicht alle Bauteile exakt auf dem GND Punkt. Versorgungsleitungen auf dem Top Layer
Keine Vorschläge zur Optimierung, Verbesserung ? Ich glaube es wäre besser anstatt den TL einen OPA zu nehmen..oder einen Ne5532
>Zu meinem 1 KHz Spot-Sinusgenerator habe ich, zwecks Klirrmessung diesen >Filter "gefunden".. Wo? Warum führst du nur die Hälfte des Doppel-T-Filters zum Ausgang des OPamp? Abgleich der Kapazitäten erpart man sich in der Regel bei Doppel-T-Filter und verwendet lieber 1%-ige Styroflex-Kondensatoren. Wenn man es noch genauer haben will, selektiert man sich vier identische Caps mit einem Cap-Meter. Abgeglichen werden nur die Widerstände, am besten mit Multi-Turn-Cermet-Trimmern mit nur 50ppm Tempgang.
Bin in der Entwurfsphase.. ich denke, wenn man Folien Kondensatoren durch Keramische ersetzt sieht man wie der Klirrfaktor direkt um den Faktor 10 schlechter wird...habe mal gehört... aber hier steht etwas... http://www.loetstelle.net/forum/viewtopic.php?t=398
Thomas der Bastler schrieb: > ich denke, wenn man Folien Kondensatoren durch > Keramische ersetzt sieht man wie der Klirrfaktor direkt um den Faktor 10 > schlechter wird...habe mal gehört... Das ist so. Selber nachgemessen.
Kai Klaas schrieb: > Warum führst du nur die Hälfte des Doppel-T-Filters zum Ausgang des > OPamp In der Schaltungsbeschreibung steht : "Um die Filtereigenschaften zu verbessern und den Aufwand zu verrin- gern, befindet sich das Doppel-T-Filter in der Gegenkopplungsschleife eines Operationsverstärkers. Damit läßt sich der Q-Faktor (Qualitätsfaktor) des Filters mit dem Verhältnis der Widerstände R5/R6 einstellen. Je höher der Q-Faktor, desto schmalbandiger wird das Filter. Der Q-Faktor wurde hier so eingestellt, daß schon die erste Oberwelle (doppelte Frequenz) unabgeschwächt durchgelassen wird. Bei sorgfältigem Abgleich konnte mit dem Musteraufbau eine Dämpfung der Grundwelle von -100 dB erzielt werden (Abschwä- chungsfaktor 100.000!). Damit ist sichergestellt, daß das Filter auch unter ungünstigen Umständen eingesetzt werden kann, da auch schon -70 dB für die Messung ausreichen. Der Tiefpaß R7/C10 am Ausgang hat eine hohe Eckfrequenz von 34 kHz damit die Aufgabe, höherfrequente Rauschund Störsignale (oberhalb des Audio- bereichs) auszufiltern." Bauteile sollte man Widerstände 1% nehmen C4/..C7 - 1nF Styroflex C8 = 47p Styroflex Kai Klaas schrieb: > Abgleich der Kapazitäten erpart man sich in der Regel bei > Doppel-T-Filter und verwendet lieber 1%-ige Styroflex-Kondensatoren. > Wenn man es noch genauer haben will, selektiert man sich vier identische > Caps mit einem Cap-Meter. > > Abgeglichen werden nur die Widerstände, am besten mit > Multi-Turn-Cermet-Trimmern mit nur 50ppm Tempgang. Deine Ergebnisse stimmen also komplett überein !!
Thomas der Bastler schrieb: > ich denke, wenn man Folien Kondensatoren durch > Keramische ersetzt sieht man wie der Klirrfaktor direkt um den Faktor 10 > schlechter wird...habe mal gehört... das hast du hier im forum gelesen direkt beim max f-generator!!!
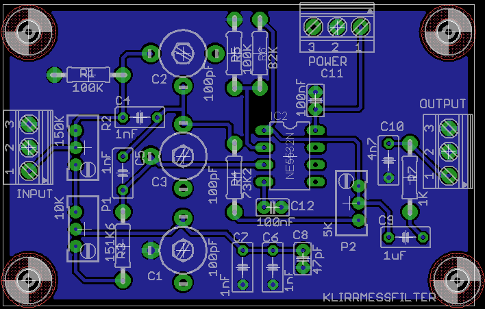
>Vorschläge zu PCB ?
So, wie in deinem anderen Thread: Die sternförmige Masseführung am
oberen Rand der Platine ist völlig kontraproduktiv. Du verpaßt den
Bauteilen eine unangemessene Leiterbahninduktivität und machst sie damit
wirkungslos.
Du kannst eine sternförmige Masseführung wählen, aber dazu gehören auch
lokale Massepunkte an jedem OPamp, auf die sich die hochfrequenzaktiven
Bauteile, wie Entkoppelkondensatoren, beziehen. Aber du kannst unmöglich
jede einzelne Masseleiterbahn bis zum einsamen sternförmigen Massepunkt
am Eingang der Platine routen.
Als Alternative kannst du eine durchgehende Massefläche verwenden, am
besten auf beiden Platinenflächen, wenn du schon doppelseitig routest.
Dann hast du einen sternförmigen Massepunkt, der gleichsam auf die
gesamte Platine ausgedehnt ist. Davon profitieren nicht nur
HF-Schaltungen, sondern auch NF.
Verstanden...für mich war ja interessant, was Ihr dazu sagt, weil die Platine wie ich geroutet habe ist wirklich nachezu idententisch mit dem was der Autor von dem Zeitschrift publiziert hat, wo ich die Schaltunge her habe... Aber ganz klar, man kanns immer besser machen. Bin gerade am überlegen, ob ich 2 PCBs machen lassen, eine wie im Heft und eine wie "wir" hier es gut finden.dann vergleichen. Also am WE wenn ich wieder da bin machen die andere Version.
Hier noch schnell das "original" Man sieht es auch eindeutig, daß die einzelne Masseleitungen mit langen Bahnen zu C12 führen
Thomas der Bastler schrieb: > Hier noch schnell das "original" "Elektor von Laien fuer Laien" um mal MaWin zu zitieren. Elektor hat sich noch nie um EMV oder sowas gekuemmert. Auch wollen die es moeglich einfach sprich einseitig. Ich wuerde Elektor nicht als Mass aller Dinge ansehen. In der Industrie haben sich GND Layer durchgesetzt. Und die -100dB wirst du auch nicht erreichen koennen geschweige denn Messen.
>Verstanden...für mich war ja interessant, was Ihr dazu sagt, weil die >Platine wie ich geroutet habe ist wirklich nachezu idententisch mit dem >was der Autor von dem Zeitschrift publiziert hat, wo ich die Schaltunge >her habe... Und nur weil der ein "Autor in einer Zeitschrift" ist, kann der trotzdem völlig daneben liegen und Fehler machen. Außerdem läßt die Redaktion der Zeitschrift gerne hausintern noch mal ein eigenes Layout erstellen, damit es einen einheitlichen Look bekommt. Dieses Layout kann dann weit von dem abweichen, was man selbst eingereicht hat. Ist mit genauso bei ELRAD passiert. Und auch ich war damals als Autor nicht sehr erfahren und habe sicher aus heutiger Sicht den einen oder anderen Fehler gemacht. Bauanleitungen für Elektronik-Zeitschriften sind Mangelware, weil die Autoren immer mit ein paar Almosen abgespeist werden. Deswegen gibt es nicht viele gute Bauanleitungen und die Zeitschrift ist dann nicht so wählerisch und nimmt gerne das, was kommt. >Man sieht es auch eindeutig, daß die einzelne Masseleitungen mit langen >Bahnen zu C12 führen. Die Leiterbahen sind nicht ganz so lang wie bei dir. Und wenn man einen gutmütigen OPamp hat, dann kann man MAL 1...2cm Platz lassen. Aber richtig ist es nicht und in unserem heutigen, völlig verseuchten Äther alles andere als eine gute Idee. >Bin gerade am überlegen, ob ich 2 PCBs machen lassen, eine wie im Heft >und eine wie "wir" hier es gut finden.dann vergleichen. Wenn du das in Frage stellst, was wir schreiben, warum fragst du dann überhaupt? Mit der Originalschaltung 100dB Dämpfung erzielen zu wollen, mit diesen windigen 300° Kohleschichttrimmern, ist mehr als lächerlich. Ich habe dir ja schon geschrieben, daß hier Mehr-Gang-Cermet-Trimmer eingesetzt werden müssen, wenn das halbwegs gelingen soll. Und die Verwendung von Trimmkondensatoren ist ziemlich idiotisch, weil die heute erhältlichen Trimmerkondensatoren riesige Temperaturkoeffizienten haben und mit einem Spezialschraubenzieher bedient werden müssen. -> Happy Fumbling, Thomas, jeder so wie er es braucht...
Die 100 dB Daempfung erzielt man auch nur wenn man das Filter 100% genau abgleicht. Das ist fast nicht moeglich. Deshalb geht man bei professionellen Messageraeten hier auch einen anderen Weg. Dessen Filter werden automatisch ueber eine Regelschaltung abgegeglichen. Es wird durch eine Schaltung die abweichung festgestellt und dann das Filter nachgefuehrt. Als Stellelement wurden LDR, FEts und Analogmultiplizierer eingesetzt. Das Filter muss dann nur grob innerhalb von 5% auf die Nennfrequenz eingestellt werden der Rest erledigt dann die Regelschaltung. In dem anderen Beitrag von Thomas habe ich zum Prinzip die Loesung dazu in einem HP-Journal gepostet. Die andere Moeglichkeit ist das ganze mit einem hochwertigen Audio ADC abzutasten und eine FFT darueber zu machen. Danach kann man den Klirrfaktor berechnen.
Hier auch mal ein Update. Top und Buttum Layer, durchgehende GND Fläche. Versorgungsleitung auf Top Layer Auch Besser ?
>Auch Besser ? Die Anschlußbelegung deines TL071 ist falsch! Der Ausgang liegt in Wahrheit bei Pin 6 und nicht bei Pin 1. Außerdem geht die Herstellungs-Toleranz von P1 von 10...20% derart ungeschickt in die Funktion der Schaltung ein, daß du mit sehr hoher Wahrscheinlichtkeit die Kerbe garnicht bei 1kHz einstellen können wirst! Viel sinnvoller wäre es, für R3 einen 150k Festwiderstand (genau 151,6k) zu wählen und nur R2 abgleichbar zu machen.
Update : TL gegen NE getauscht, R2 variable, R3 Wert geändert. GND auch als Top Layer
R5 und R6 können näher an den OPamp, auch C12 und vielleicht C9. Letzteren kannst du ja leicht oberhalb von IC1 anordnen, wie C12. Achtung, die Pins des ungenutzten OPamps in IC1 mußt du irgendwie anschließen. Beispielsweise den "+" Eingang mit Masse und den "-" Eingang direkt mit dem Ausgang verbinden. Versuche auch die negative Versorgungsspannung möglichst vollständig "im Blauen" zu routen und mach nur dort "im Roten" eine kurze Brücke, wo es nötig ist.
Ich habe jetzt noch aller RMs angepasst . Falls jemand intersse hat an Nachbau.. Bitte nicht labern !
>Ich habe jetzt noch aller RMs angepasst . Falls jemand intersse hat an >Nachbau.. Hast du meinen letzten Post gelesen? Außerdem: Die Leiterbahn zwischen Pin 7 und Pin 8 ist keine gute Idee.
Die BNC Buchsen werden in die Frontplatte, ALU werde ich wieder lasern lassen, eingebaut und mit kurzen abgeschirrmten Kabel mit den Stecker an PCB verbunden. So wie in meinem Frequenzmessgerät
Thomas, zeige mal bitte einen aktuellen Schaltplan. Da ist wohl noch ein Fehler in deiner Schaltung!
Thomas der Bastler schrieb: > Die BNC Buchsen werden in die Frontplatte, ALU werde ich wieder lasern > lassen, eingebaut und mit kurzen abgeschirrmten Kabel mit den Stecker an > PCB verbunden. So wie in meinem Frequenzmessgerät Thomas da brauchst du gar kein Gehauese drum machen. Du wirst staendig an den Trimmern drehen muessen. So langzeitstabil ist der Abgleich nicht.
Meine Überlegung war, dieses Teil gemeinsam mit meinem MAX und Spot Teil in einem Gehäuse einbauen.
Die Einstellung des Filters um eine hohe Kerbwirkung zu erzielen ist auesserst kritisch und bleibt nicht lange stabil. In Profigeraeten wird das meistens mittels Automatik abgeglichen. Ich hatte dir da mal eine App Note von HP zugeschickt wie das im HP8903 gemacht wird. Auch andere Firmen wie Hameg, Grundig etc. setzen dafuer eine Abgleichautomatik ein. Sonst bekommen die keine hohe Grundwellen unterdrueckung und damit keine hohe Messaufloesung hin.
>Thomas, zeige mal bitte einen aktuellen Schaltplan. Da ist wohl noch ein >Fehler in deiner Schaltung! Ich habe das mit P1 so gemeint, wie im Anhang.
Helmut Lenzen schrieb: > Ich hatte dir da mal eine > App Note von HP zugeschickt wie das im HP8903 Danke bin am studieren...
Hier sind die Schaltpläne vom HP8903B http://cp.literature.agilent.com/litweb/pdf/08903-90062.pdf http://cp.literature.agilent.com/litweb/pdf/08903-90062V2.pdf
>..so ?
Poste den Schaltplan bitte als Bild. Nicht alle hier können sch-Dateien
lesen.
Statt 142k für R2 würde ich lieber 147k nehmen. Glückwunsch, Thomas, dein Layout sieht jetzt fast perfekt aus! Jetzt gibt es nur noch Kleinigkeiten zum "Putzen", wenn überhaupt: Direkt bei R4 laufen zwei Leiterbahnen ganz dicht an dessen Lötpins vorbei. Hier hat die Massefläche keinen abschirmenden Effekt mehr. Du kannst ja die beiden fraglichen Leiterbahnen etwas nach unten verschieben.
Kai : Suuuuuuuuuuuuuuper danke für Deine nette und konstruktive Tipps ! Schätze sehr hoch
So seit gestern habe ich mich in das tolle Programm LTSpice ein bisschen eingearbeitet. Ich habe erfolgreich die Schaltung implementiert und den OpAmp TL084 eingebunden. War nicht so ganz einfach, habe bestimmt eine viertel Stunde gebraucht. Im Netz habe auch einige gute Tutorials gefunden. Nun habe ich folgendes ermittelt. Würde mich freuen, wenn Ihr sagen könntet ob meine Beobachtungen, Erkenntnisse OK sind oder bin auf dem Holzweg , wegen Verständnis. Was mir ein bisschen komisch vorkam, daß der Widerstand für Rückkopplung mit 82K eine sehr kleine Ausgangspannung zur Folge hatte. Diesen Wert habe ich auf 22K geändert. Ich habe noch einen Analyser auch "gefunden". Ich sehe, daß bei 1 Khz sehr wenig Dämpfung gibt, ist ja Sinn der Sache. Mit dem 22K habe eine grössere Ausgangsspannung. Meine Frage wäre, woher kommen die kleine Spikes, bei 2 KHz und bei 3 KHz ?
Thomas der Bastler schrieb: > Meine Frage wäre, woher kommen die kleine Spikes, bei 2 KHz und bei 3 > KHz ? Das sind deine Harmonischen vom Signal. Auch wenn deine Signalquelle astrein ist so macht der TL084 dir doch auchj wieder etwas Verzerrungen in Signal. Es gibt halt keine idealen Verstaerker auch in einem Klirrmessgeraet nicht. Das ist auch der Grund warum mein HP8903 nur bis 0.003% Klirr runter gehen kann.
Danke Helmut, nun das Programm ist echt Klasse, warum bin ich nicht früher drangekommen.... Es gibt zig echt gute dokus, habe heute schon 50 Seiten reingedrückt, bin schon bisschen weiter. Was mir fehlt ist eine gute Erklärung wie ich meine eigene Bauteile erstellen kann. Wie weit ist so eine Simulation nah am Praxis dran ? Ich werde einfach mit den Bauteilwerten ein bisschen experimentieren, für mich Dokumentieren, was hat welche Auswirkungen. Ich denke Jakob muss nicht mehr lange "warten".
Thomas der Bastler schrieb: > Danke Helmut, nun das Programm ist echt Klasse, warum bin ich nicht > früher drangekommen.... > Jo Mei es gibt halt soviele Programme auf der Welt .. > Es gibt zig echt gute dokus, habe heute schon 50 Seiten reingedrückt, > bin schon bisschen weiter. > > Was mir fehlt ist eine gute Erklärung wie ich meine eigene Bauteile > erstellen kann. > Da gibt es eine Yahoo Gruppe zu. Eigene Bauteile zu erstellen ist nicht so einfach. Du must ja auch die Modellparameter dazu haben. Und die weiss eigentlich nur der Hersteller so richtig. > Wie weit ist so eine Simulation nah am Praxis dran ? Kommt drauf an. Je hoeher die Frequenzen werden umso weniger. Haengt aber auch von den Modellen ab und ob du alle parasitaeren Bauteile mit einzeichnest.
So es ist auch soweit. Habe die kleine Platine auch soweit fertig gelötet. Siehe spot.jpg Habe folgendes gemacht, evtl. hat jemand noch Vorschläge, deshalb die Posting hier und wollte mal zeigen, daß hier auch soweit fertig gebracht wurde. Am Eingang ist mein Spot Sinus Generator dran und an den Trimmkondis und Potis habe den Ausgangssignal soweit wie möglich heruntergedreht. Klar hierzu wäre ein Spectrumanalyzer besser. Siehe Spot-1Khz.jpg Dann habe ein einen variablen Sinusgenartor genommen und dessen Ausgangssignal , als vergleich so eingestellt wie es vom Spot. Siehe Spot 1 Khz Beide.jpg Danach habe ich den Eingangsfrequenz auf 950Hz runter gedreht. Siehe Spot 950Hz. Der Ausgangspegel stieg rapide an. Danach habe ich bei 1050Hz das gleiche gemacht. Siehe Spot 1050Hz.jpg
Und Thomas wieviel dB Unterdrueckung hast du jetzt mit dem Filter erreicht? Ich kann das so auf den Bildern schlecht ablesen.
Kann man selber einen Oszi mit einem "Voschaltgerät" als Spectrumanalyzer betreiben ? Habe mal gelesen man braucht einen VCO und einen Sägezahngenerator. Hat jemand schon sowas gemacht `?
Thomas der Bastler schrieb: > Kann man selber einen Oszi mit einem "Voschaltgerät" als > Spectrumanalyzer betreiben ? > Es gab von Hameg mal einen Zusatzt dafuer. Das war aber ein reine HF Analayzer. Die kleinste Aufloesungsbandbreite davon war 12.5KHz. Feiner konnte der nicht aufloesen. Fuer NF viel zu grob. Mein HP3585 hat eine Bandbreite von 3Hz. Dafuer ist auch ein enormer Aufwand noetig. > Habe mal gelesen man braucht einen VCO und einen Sägezahngenerator. > > Hat jemand schon sowas gemacht `? Die beiden Teile brauchst du und noch viel mehr. Du must das Eingangssignal mit dem VCO mischen und dann filtern und gleichrichten. Aber genau da liegen die Knackpunkte. Es faengt beim VCO an. Der muss bei so kleinen Bandbreiten sehr geringes Phasenrauschen haben. Dann der Mischer, der muss einen grossen Aussteuerbereich haben. Und dann kommen die Filter. Ein Filter mit 3 Hz Bandbreite bei einigen MHz Mittenfrequenz ist nicht so einfach zu bauen (Quarzfilter). Alles in allen ein Mordsaufwand. Deshalb sind die Teile auch so teuer.
Hallo Helmut ... Input 4,4 V Spitze Spitze Ausgang : Bei 950Hz ist Spitze Spitze 1,5 V Bei 1050Hz ist fast gleich. Bei genau 1 Khz ca. 10 mV Ich finde aber die "Messmethode" noch nicht ganz OK. Morgen werde ich mal einen Multimeter in AC Bereich dranhängen ist mal in 100Hz Schritten von 900Hz nis 1 Khz, durchmessen.
Hmm...Sowas würde meine "jetztige" Kenntnisse und Möglichkeiten übersteigen. Ich bräuchte sowas für Messungen bon 5 Hz bis ca 25 Khz.. Idee ?
Thomas der Bastler schrieb: > Idee ? Soundkarte im PC mit Analyzer Software (FFT). Sollte im I-Net zu finden sein.
Thomas, Gib doch das Ausgangssignal auf den Line-In Deines PC und starte dort ein Programm zur Spektrumanalyse, wie z.B. WinFFT (Google), dann sollte der Abgleich deutlich leichter von der Hand gehen.
das Problemchen ist folgendes : Wenn der Eignagssignal vom Spot kommt, ist es extrem stabil. Ich habe heute als Geschäek ein älteres Grunding Sinusgenerator bekommen und in diesem Zusammenhang wollte ich das Gerät gleich probieren. Nun das teil schwankt ein bisschen hin und her, somit ist die Messung nicht ganz korrekt. Ich muss mal das schöne Teil ein bisschen "skillen". Wenn ich jetzt die 3 Platinen sauber auch meine Aluplatte aufbaue ( Max, Spot,Filter ) dann werde ich is mit dem MAX erneut testen. Ausserdem habe ich alles fliegend verdrahtet, was auch Suboptimal ist. Möchte etwas höhere Dämpung eine etwas mehr Filtergüte erreichen.
Proggi gleich gezogen, werde ich morgen mal auf meinem Laptop ( Werkstatt PC ) bügeln.
Hier gäbe es Alternativen: http://www.tmworld.com/electronics-news/4389675/Low-distortion-oscillator-tests-measurement-circuits
Thomas der Bastler schrieb: > Ich habe heute als Geschäek ein älteres Grunding Sinusgenerator bekommen > und in diesem Zusammenhang wollte ich das Gerät gleich probieren. Nun > das teil schwankt ein bisschen hin und her, somit ist die Messung nicht > ganz korrekt. So stabil ist dein Grundig nicht. Da wirst du kaum so ein kleines Signal aus deinem Filter (10mV) rausbekommen. Dafuer hat der einen zu hohen Klirrfaktor b.z.w. und die Frequenz ist nicht stabil genug. Deshalb hast du ja auch den Spot gebaut. Der ist da um laengen besser. Thomas der Bastler schrieb: > Möchte etwas höhere Dämpung eine etwas mehr Filtergüte erreichen. 2. Filter in Reihe. Es ist nicht so einfach das Filter exakt abzugleichen. Die Kerbe ist sehr schmal.
Stimmt Helmut, aber im möchte trotzdem "sehen" wie das Spektrum ist, deshalb ist die Idee mit dem Laptop und WinffT schon klasse. Ich weiss nicht, aber so um die 50 db Dämfung hört sich nicht so viel an..
Das sind (53dB) 440fach Unterdrueckung deiner Grundwelle. Also waere die Messgrenze deines Filters rund 0.2% Klirr. Um zu meiner Messgrenze (0.003%) zu kommen muesste dein Filter rund 90dB unterdrueckung haben. Das ginge aber nur mit einem Automatischem Abgleich. Wenn du 2 solcher Filter hintereinander schaltest kommst du auf die rund 90 .. 100dB. Hast du 1 oder 2 Platinen machen lassen?
Helmut Lenzen schrieb: > Hast du 1 oder 2 Platinen machen lassen? Verpennt leider nicht, aber kann ich nachbestellen. Idee ist auch gut !
So ich habe mal das Teil an Mic. Eingang meines Laptop angeschlossen, Das Bild S1 zeigt, wenn alles angeschlossen ist, leider nicht fliegend, aber der Generator ist aus. S2 wäre das "Ergebnis, was mich nicht gerade umhaut. Wie sollte ich am besten mit dem Abgleich vorzugehen ?
Thomas der Bastler schrieb: > Wie sollte ich am besten mit dem Abgleich vorzugehen ? So das deine Grundwelle von 1kHz am kleinsten wird. Dann hast du die höchste Dämpfung.
Hast vollkommen recht..Ich habe mich schon gewundert, weil wenn ich bei 1 Khz am "specki" einen hochen Spitze hatte, hatte auch eine hohe Amplitude auf dem Oszi. Wo ich am Oszi, so gut wie keinen Ausgangspegel hatte, sah ich auch nichts auf dem Specki... Heute bin ich voll daneben... Aber was sagt Ihr zum Specki Bild ?
Thomas der Bastler schrieb: > Wo ich am Oszi, so gut wie keinen Ausgangspegel hatte, sah ich auch > nichts auf dem Specki... Auf einem richtigen Speki siehst du auch noch was wenn du auf dem Skope nix mehr siehst. Kurze Überlegung dazu: Ein Skope hat normalerweise eine auf Auflösung von 8 Bit = 48dB. Ein Speki hat da er logaritmisch Darstellt meistens einen Dynamikbereich von 80dB und mehr. Der zeigt damit auch Signal an die du auf dem Skope schon lange nicht mehr siehst.
Verstehe, ganz klar, ein richtige Speki wäre schon nicht schlecht, aber die Idee mit dem Laptop, was nichts kostet war genial !!!
Also das Endergebnis Gemessene Eingangsspannung mit dem Voltmeter in 2V AC Bereich 1,65 V Ausgnagsspannung in 200mV Messbereich 32 mV Wären etwa 54 db und das Specki Bild
Enttäuschend, wenn man bedenkt, dass in der Originalschaltung am Anfang von 100dB die Rede war. Kann Übersprechen oder ungünstige Verkabelung sein. Oder der Abgleich ist weiterhin unoptimal. Wir sprechen ja immerhin von 4 Trimmern. Liegt der Bezugspegel überhaupt bei 0dB, oder noch darunter? Der gemessene Sinus scheint aber eine sehr hohe Reinheit zu besitzen.
Eddy Current schrieb: > Enttäuschend, wenn man bedenkt, dass in der Originalschaltung am Anfang > von 100dB die Rede war. Stimmt auch..die Aussage kam vom Autor, also nochmals rangehen und versuchen eine höhere Dämpfung einzustellen.
Thomas der Bastler schrieb: > Stimmt auch..die Aussage kam vom Autor, also nochmals rangehen und > versuchen eine höhere Dämpfung einzustellen. Schwierig Thomas. Die bleibt nicht stabil sondern laeuft dir direkt wieder weg. So stabil sind die Cs und Rs nicht. Das ist auch der Grund warum prof. Hersteller da eine Abgleichautomatik einbauen. Besser und einfacher ist es 2 Filter zu nehmen mit etwas kleiner Guete. Und die am besten noch abgeschirmt.
Helmut Lenzen schrieb: > Und die am > besten noch abgeschirmt. Die komplette Platine ? mal die Frage allgemein. Für "Homemade" Audioschalltungen & C0 reicht die erreichte Dämpfung ? Wenn nicht , kann ich bei der nächsten Jakob Bestellung noch die gleiche Platine nachordern. Teile habe ich genügend da..
Thomas der Bastler schrieb: > Die komplette Platine ? > Yepp. Wenn du 100dB Daempfung erreichen moechtes hilft nur viel Blech. > mal die Frage allgemein. Für "Homemade" Audioschalltungen & C0 reicht > die erreichte Dämpfung ? Wenn nicht , kann ich bei der nächsten Jakob > Bestellung noch die gleiche Platine nachordern. Teile habe ich genügend > da.. Ich hatte es dir gestern vorgerechnet. 0.2% Messaufloesung wuerden deine 53dB in etwa bringen. Ein anderer Trick waere dieses Filter erstmal zu lassen und dessen Signal auf einen ADC zu gegeben und das 2. Filter Digital im uC ablaufen zu lassen. Dann durfte der interne ADC mit seiner Aufloesung von 10 Bit ausreichen fuer das naechste Filter. Das erste Filter wuerde dann schon mal die Grundwelle hinreichen unterdruecken damit der Dynamikbereich des digitalen Filters ausreicht. So hat das Tektronix mal in einem Audioanalyzer gemacht.
Helmut Lenzen schrieb: > Ein anderer Trick waere dieses Filter erstmal zu lassen und dessen > Signal auf einen ADC zu gegeben und das 2. Filter Digital im uC ablaufen > zu lassen. Bisschen Oversized ? ( mein Abschwächer, wo ich grade dran bin ist auch mega Oversized LoL ) Ich bedanke mich aber trotzdem für den Tipp. Ich werde, erstmal schauen, habe noch einige kleine Audiosachen noch herumfahren wo ich noch etwas ausprobieren werde. Max038 oder mein Grunding RC als Eingang - Audioschaltung - Filter - Scope Mal sehen wirklich was "rauskommt"...sehr interessant !
Nachtrag kurz. Im Schaltplan ist ein TL071 gezeichnet. In der Schaltung ist mein standard liebliengs OpAmp NE5532 drin.
> Für "Homemade" Audioschalltungen & C0 reicht die erreichte Dämpfung ?
Meiner Meinung nach nicht.
Für Elektor reichte die Dämpfung :-)
Ich werde den Abgleich erneut vornehmen...weil es Spass macht. Würde sowas etwas bringen ? http://www.reichelt.de/Teko-Stahlblech-Gehaeuse/TEKO-372/3/index.html?;ACTION=3;LA=2;ARTICLE=21191;GROUPID=5202;artnr=TEKO+372;SID=11T2TFhH8AAAIAAEvEM403026e93feb23b492255ec513ea21220a oder wenn ich den Spot Sinus Genarator auch einpacken würde ? Getrennt oder zusammen ? Gehäuse auf GND ?
Die Gehaeuse kannst du schon nehmen. Allerdings 100dB wirst du mit einer Stufe nicht schaffen.
Naja 100 vielleicht nicht, aber wieviel sollte es mit einer Stufe möglich sein ? Der momentane Aufbau sieht so aus :
Ich vermute, dass die schlechte Dämpfung auch in der gut gemeinten Massefläche der Leiterplatte zu suchen ist. Stichwort Streukapazitäten. Da hilft auch eine noch so gute Schirmung nichts (Schirmung wovor genau?) Selbst Hifi kennt Rauschabstände grösser 60dB. Vermutlich funktioniert ein Drahtigel besser wie dieser eigentlich mustergültige Aufbau.
Thomas der Bastler schrieb: > Naja 100 vielleicht nicht, aber wieviel sollte es mit einer Stufe > möglich sein ? Das haengt auch vom Abgleich ab. Wenn du dir den Frequenzgang eines Sperrfilters anschaust gibt es nur einen Punkt wo die hoechste Daempfung erzielt wird. Ist man da schon wenige Zehntel Hz daneben geht die Daempfung schon rapide zurueck. Um die hohe Daempfung zu erlangen muesstes du dein Filter schon auf 1/100 Hz genau einstellen. Das geht aber nicht allein schon wegen der Drift der Bauteile. Driftet z/B. ein C schon um 1pF geht deine Daempfung rapide zurueck. In in anbetracht dieser Tatsache sind deine 53 dB schon recht gut. Wie schon mal gesagt in Profi Geraeten wird dieser abgleich ueber eine Regelschaltung gemacht. Dann hat das Filter auch eine so hohe Daempfung. Du kannst das ganze ja mal mit LTSpice simulieren. Da kannst du sehen wie sich das auswirkt. Da das Filter so schmall ist ein Tipp dazu. Du must die Anzahl der Samples pro Dekade auf mindestens 200000 setzten. Sonst findest du die Stelle beim Zoomen nicht.
Ich bin doch noch weiter gekommen !! Nach dem alles sauber eingebaut war und den Abgleich mit einem Kunststoff Schraubendreher vorgenommen habe, habe ich folgende Werte einstellen können : AC Input 1,6 V ( gemmmesen mit einem Multimeter ) AC Out 0.8 mV !! Wobei , was ich bemerkt habe, wenn Der Ausgang ( Amplitude ) auf so einem kleinen Wert eingestellt wird, wird auch der Sinus verzerrt...???
> AC Input 1,6 V ( gemmmesen mit einem Multimeter ) > AC Out 0.8 mV !! Das sind gerade mal 66dB. Messen heisst dann aber schon eher 100dB, und die würde eine (externe 24bit 192ksps) Soundkarte am PC problemlos bringen.
Es müsste aber "Distortion" im Bild 2 heißen, "Distorsion" ist eine Verstauchung eines Gelenks.
Thomas der Bastler schrieb: > Wobei , was ich bemerkt habe, wenn Der Ausgang ( Amplitude ) auf so > einem kleinen Wert eingestellt wird, wird auch der Sinus verzerrt...??? Das ist aber so richtig Thomas. Du unterdrückst ja die Grundwelle, alles was überig bleibt hat mit einem Sinus nix mehr zu tun. Das ist ja gerade der verzerrte Schrott der überig bleibt. Aber 66 dB reicht nicht für ein Messgerät.
Thomas der Bastler schrieb: > Die Dämfung habe jetzt auf 80 db hinbekommen Und bleibt die auch stabil oder laeuft die nach einigen Minuten wieder weg ?
Ich habe für den Abgleich, Keramik Schraubendreher geholt und den Filter nochmal vorgenommen. Mit einem Multimeter gemessen Eingangsspannung 1.6 V AC Ausgangsspannung 0,09 mV AC hinbekommen. Schwankt über eine Stunde lang beobachtet zwischen 0.12 und 0.07 mV Alle Leitungen sind aus Koaxkabel gemacht. Noch soviel zum Thema
Bitte melde dich an um einen Beitrag zu schreiben. Anmeldung ist kostenlos und dauert nur eine Minute.
Bestehender Account
Schon ein Account bei Google/GoogleMail? Keine Anmeldung erforderlich!
Mit Google-Account einloggen
Mit Google-Account einloggen
Noch kein Account? Hier anmelden.




































