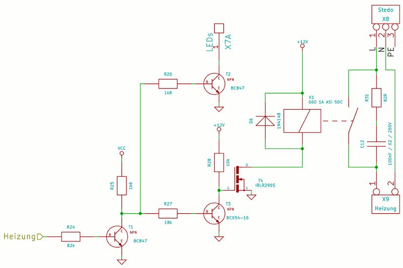
Hallo, bin dabei mir ein Steuerung für ein kleines Gerät für ein Wasserbad zu bauen. Um das Heizelement zu betreiben, habe ich an ein Relais gedacht. Das Heizelement, welches ich schon da habe, wird mit 230V~ betrieben. Da ich bisher noch nicht mit Relais gearbeitet habe, möchte ich euch bitten mal auf meinen Entwurf zu schauen. Den habe angehängt. Einige Fragen sind bei mir aufgekommen, als ich mich in die Materie eingelesen habe: 1: Das RC-Glied, welches im Moment parallel zu den Schaltkontakten des Relais hängt, kann ich das dort belassen? Oder ist es besser das parallel zum Heizelement zu hängen? 2: Reichen 2W für den Widerstand des RCGliedes? Oder muss der mehr aushalten? Würde diesen Widerstand nehmen: http://www.reichelt.de/2W-Metall-1-0-Ohm-820-Ohm/2W-METALL-82/3//index.html?ACTION=3&GROUPID=3083&ARTICLE=2371&SHOW=1&START=0&OFFSET=500& 3: Ich möchte das G6D-1A-ASI 12VDC von Omron benutzen. Reicht es da aus, wenn ich den Mosfet (T4, IRLR2905) weg lasse und den Vorwiderstand von (T3, BCX54-16) neu berechne? Denn laut Angaben hat das Relais eine Leistungsaufnahme im Betrieb von 150mW bei 12V. http://www.reichelt.de/Miniaturrelais/G6D-1A-ASI-12V/3//index.html?ACTION=3&GROUPID=3292&ARTICLE=79359&SEARCH=G6D%201A%20ASI%2012V&SHOW=1&START=0&OFFSET=500& 4: Als Controller benutze ich einen Atmega48A-AU. Kann ich da direkt die Transistoren T2 (BC847) und T3 (BCX54-16), über ihren Basiswiderstand, an den Ausgang hängen, und mir so T1 (BC847) sparen. Den T2 brauche ich, da die LED, welcher dieser ansteuert, sich auf einer extra Platine befindet, die direkt mit der Frontplatte verbunden ist. Und dort habe ich nur 5V zur Verfügung. Vielen Dank für eure Antworten, schon im Voraus. René
@ René M. (renejena) >Das Heizelement, welches ich schon da habe, wird mit 230V~ betrieben. Da Ganz schön viel Aufwand für so ein Relais. Kann man alles deutlich einfacher mit einem Transistor machen. Siehe Relais mit Logik ansteuern. >1: Das RC-Glied, welches im Moment parallel zu den Schaltkontakten des >Relais hängt, kann ich das dort belassen? Ja. >Oder ist es besser das >parallel zum Heizelement zu hängen? Nein. >2: Reichen 2W für den Widerstand des RCGliedes? Ja. >3: Ich möchte das G6D-1A-ASI 12VDC von Omron benutzen. Kann man machen. Beachte aber die Leiterbahnabstände zwischen 230V und der Steuerspannung. >Reicht es da aus, >wenn ich den Mosfet (T4, IRLR2905) weg lasse und den Vorwiderstand von >(T3, BCX54-16) neu berechne? T1 reicht aus, siehe oben. >4: Als Controller benutze ich einen Atmega48A-AU. Kann ich da direkt die >Transistoren T2 (BC847) und T3 (BCX54-16), über ihren Basiswiderstand, >an den Ausgang hängen, Ja.
4: Ja, das in deiner Schaltung die LED leuchtet wenn das Relais nicht angezogen hat, wird ja so gewünscht sein. In dem Fall brauchst du noch einen Transistor zum invertieren.
Vielen Dank für eure Antworten. Falk Brunner schrieb: > Kann man machen. Beachte aber die Leiterbahnabstände zwischen 230V > und der Steuerspannung. Das habe ich schon bedacht. Zwischen den Kontakten der Relais-Spule und den Schalt-Kontakten ist bei diesem Relais ein Abstand von 7,62mm. Unter dem Relais werde ich noch eine Aussparung von 4mm breite setzen. Falk Brunner schrieb: > Ganz schön viel Aufwand für so ein Relais. Der obige Schaltungsentwurf sind meine ersten Gedanken dazu. Um ihn zu vereinfachen, habe ich hier gefragt. Falk Brunner schrieb: >Kann man alles deutlich einfacher mit einem Transistor machen. Siehe >Relais mit Logik ansteuern. Den Beitrag habe ich mir durchgelesen. Außerdem das PDF, welche unter den Links dort angegeben ist. Dieses hatte mich verunsichert, wo das RC-Glied nun angeschlossen werden soll. Ich wollte zuerst ein anderes Relais nehmen, bevor ich das oben erwähnte gefunden habe. Hubert G. schrieb: > Ja, das in deiner Schaltung die LED leuchtet wenn das Relais nicht > angezogen hat, wird ja so gewünscht sein. In dem Fall brauchst du noch > einen Transistor zum invertieren. Das habe ich mir eigentlich nicht so gewünscht. Danke für den Tipp. Werde das noch anpassen.
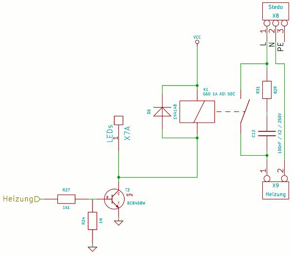
Im Anhang habe ich meine überarbeitete Schaltung angehängt. Nun meine Frage: Kann ich die LED parallel zum Relais direkt über einen Transistor ansteuern? Oder ist es besser beiden jeweils getrennt über jeweils einen eigenen Transistor zu steuern? Das ist das gleiche Relais wie ich oben angegeben habe, nur dass es mit 5V angesteuert wird.
Geht ohne weiteres gemeinsam, Vorwiderstand anpassen und der Transistor muss den Strom können.
René M. schrieb: > Nun meine Frage: Kann ich die LED parallel zum Relais direkt über einen > Transistor ansteuern? Wenn das Relais und die LED mit Vorwiderstand die gleiche Ub nutzen, gehts problemlos. Bei unterschiedlicher Betriebsspannung bekommt die LED möglicherweise eine zu hohe Sperrspannung. Gruss Harald
Harald Wilhelms schrieb: > Wenn das Relais und die LED mit Vorwiderstand die gleiche Ub nutzen, > gehts problemlos. Verwenden beide +5V. Hubert G. schrieb: > Transistor > muss den Strom können. Laut Datenblatt ist beim Transistor ein Ic von 200 mA angegeben. Ich komme nur auf 60 mA (20 mA für die LED und max 40 mA für das Relais).
> Verwenden beide +5V. ... >Laut Datenblatt ist beim Transistor ein Ic von 200 mA angegeben. Ich >komme nur auf 60 mA (20 mA für die LED und max 40 mA für das Relais). Laut Deiner Initialbeschreibung, und lt. Schaltplan wird das Relais mit 12V angesteuert. Was denn nuuu ...
Jens G. schrieb: > Laut Deiner Initialbeschreibung, und lt. Schaltplan wird das Relais mit > 12V angesteuert. Hallo Jens, in der korrigierten Fassung meines Schaltplans, sind es nur noch 5V. Das Relais gibt es in 3 verschiedenen Ausführungen. Einmal für 5V, 12V und für 24V zu Ansteuerung. Die 12V war nur meine erste Überlegung, da ich für den Mosfet 12V brauchte. Da dieser nicht mehr in der korrigierten Fassung enthalten ist, habe ich auch auf die 12V verzichtet und somit das 5V-Relais genommen.
Bitte melde dich an um einen Beitrag zu schreiben. Anmeldung ist kostenlos und dauert nur eine Minute.
  
  Bestehender Account
  
  
  
  Schon ein Account bei Google/GoogleMail? Keine Anmeldung erforderlich!
Mit Google-Account einloggen
Mit Google-Account einloggen
  Noch kein Account? Hier anmelden.

