Welcher Übertrager/Transformator hat die gleichen Eigenschaften wie der lmnp-1004 und ist auch in Deutschland erhältlich?
Mal ehrlich: Meinst Du, wir ergoogeln jetzt das Datenblatt des "lmnp-1004" und vergleichen das, was da drinsteht, mit dem, was in Datenblättern von in Deutschland erhältlichen anderen Übertragern drinsteht?
Rufus Τ. Firefly schrieb: > Meinst Du, wir ergoogeln jetzt das Datenblatt des "lmnp-1004" ja genau, dass meine ich :-)
Rufus Τ. Firefly schrieb: > Meinst Du, wir ergoogeln jetzt das Datenblatt des "lmnp-1004" Kein Problem, hier ist es.
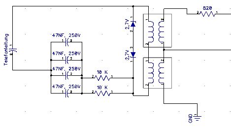
Ziel ist http://www.epanorama.net/circuits/tm_adapt.gif . Könnte ich den auch durch zwei Übertrager ersetzen, also wie dem Anhängsel?
Bitte melde dich an um einen Beitrag zu schreiben. Anmeldung ist kostenlos und dauert nur eine Minute.
Bestehender Account
Schon ein Account bei Google/GoogleMail? Keine Anmeldung erforderlich!
Mit Google-Account einloggen
Mit Google-Account einloggen
Noch kein Account? Hier anmelden.
