Hallo, da ich beim Schaltungen entwerfen noch neu bin, wollte ich Fragen ob jemand einen Blick auf meine Schaltung werfen, und mich auf vorhandene Fehler aufmerksam macht könnte. Flight: Pin1: Ground Schalter Pin2: +5 V Pin3: Ground Schalter Es wird quasi von einer andren Schaltung PIN1 und 3 auf GND geschalten. (Externe Steuerung der Schaltung) Stromversorgung: Pin1: +5V Pin2: GND Pin3: +12V Pin4: GND Videoswitch: Pin1: Video Ausgang Pin2: Video Eingang 1 Pin3: Video Eingang 2 (man kann somit zwischen zwei Videosignalen schalten) Kamera: Durchgangsschalter für eine Kameraauslösung Leds: Pin1: +12V Pin2: +12V Pin3: +12V Pin4: +12V Pin5: +12V Pin6: +12V Pin7: GND Mein Ziel ist es mit dieser Schaltung auf Eingangssignale (Flight) zu reagieren und den Videoswitch, Kameraauslösung und Led Ausgang zu steuern. Ich bedanke mich im Voraus.
Ich nehme mal an das du keine 90S2313 verwendest, ansonst brauchst du einen Quarz. Kondensator 100n an VCC und eventuell auch an Reset. Schau dir den Stromversorgungsstecker noch mal an, das stimmt nicht. Wenn du die Leds mit 12V betreiben willst, passt die Transistorschaltung nicht.
Danke für die rasche Antwort. Nein ich nehme den ATtiny2313 habe in aber in der Bibliothek nicht gefunden, hat aber die selbe Pinbelegung. Denn Vcc-Kondensator habe ich auf einer anderen kleinen Schaltung. Die Leitung ist auch nicht sehr lang daher dürfte das kein Problem sein. Den Kondensator am Reset möchte ich wenn möglich weg lassen da die Schaltung so klein wie möglich sein sollte. Ach sorry mein Fehler Pin4 ist +5V, Pin3 GND, Pin2 +12V, Pin1 GND Was ist an der Transistorschaltung falsch? Meinst du an der Schaltung ansich oder das ich falsche Transistoren verwende.
Die Schaltung an sich ist falsch. Du wirst auf die Leds nie mehr als 4V bekommen. Q9 oder das Port werden abrauchen da der Basisstrom nicht begrenzt wird. Ob die Schaltung von Q7 und Q8 funktionieren wird bezweifle ich, kenne aber die nachfolgende Schaltung nicht. Schlechtestenfalls raucht das auch ab.
Sebastian Schubert schrieb: > Denn Vcc-Kondensator habe ich auf einer anderen kleinen Schaltung. Die > Leitung ist auch nicht sehr lang daher dürfte das kein Problem sein. Wahrscheinlich doch. Du solltest immer einen Kondensator ganz dicht am µC spendieren, das verhindert möglichen Ärger. Q1...Q6 wurde ja schon genannt. Entweder müssen die Emitter an GND und die LEDs zwischen Kollektor und +12V (die haben ja hoffentlich Widerstände eingebaut!), oder Du brauchst einen Pegelwandler. Gruß Dietrich
@Hubert G: Ich werde im AVR die Pullupwiederstände aktivieren somit ist der Basistrom begrenzt oder? haben 10k oder so. Wegen der Schaltung Q7 und Q8 werde ich noch im Internet suchen. @Dietrich L: Ok dann werde ich einen einbauen. Habe jetzt wegen den Leds die Schaltung umgebaut der Kondensator ist noch nicht dabei. Würde das so passen? Ich entschuldige mich das ich erste jetzt schreibe aber ich muss Arbeiten.
Hi >Ich werde im AVR die Pullupwiederstände aktivieren somit ist >der Basistrom begrenzt oder? Nein. Die liefern einen, wenn auch kleinen, zusätzlichen Strom. >haben 10k oder so. Eher um die 50k. MfG Spess
Sebastian Schubert schrieb: > Würde das so passen? Ja, aber es fehlen auch die Basiswiderstände (siehe unten). Statt dessen kannst Du aber auch ein Treiber-IC, z.B. ULN2803, nehmen. Kleiner Hinweis zu besseren Lesbarkeit von Schaltplänen: Nimm Symbole zumindest für GND und Vcc! Dann muss man nicht die Leitungen quer über den Schaltplan verfolgen und noch dazu Deinen Kommentar zur Steckerbelegung lesen, um die Funktion zu verstehen. > Ich werde im AVR die Pullupwiederstände aktivieren somit ist > der Basistrom begrenzt Abgesehen davon, was Spess53 schon schrieb (wahrscheinlich zu kleiner Basisstrom) musst Du bei der SW höllisch aufpassen, nicht doch aus Versehen das Port auf "Ausgang" und "High" zu schalten... Gruß Dietrich
Das mit einem Treiber-IC zu machen ist eine Gute Idee vor allem Platzersparnis. Werde de Schaltung gleich mal umbauen. Dietrich L. schrieb: > Abgesehen davon, was Spess53 schon schrieb (wahrscheinlich zu kleiner > Basisstrom) musst Du bei der SW höllisch aufpassen, nicht doch aus > Versehen das Port auf "Ausgang" und "High" zu schalten... Ja da werde ich auch sehr vorsichtig sein. Dietrich L. schrieb: > Kleiner Hinweis zu besseren Lesbarkeit von Schaltplänen: > Nimm Symbole zumindest für GND und Vcc! Dann muss man nicht die > Leitungen quer über den Schaltplan verfolgen und noch dazu Deinen > Kommentar zur Steckerbelegung lesen, um die Funktion zu verstehen. Danke für den Tipp mit der Lesbarkeit Spess53 schrieb: > Nein. Die liefern einen, wenn auch kleinen, zusätzlichen Strom. Also ist das für den Transistor zu wendig? Warum hat man dann überhaupt Pullupwiederstände?
Sebastian Schubert schrieb: > Also ist das für den Transistor zu wendig? Ob das zu wenig ist, weißt bis jetzt nur Du. Denn das hängt davon ab, wieviel Strom Du schalten willst und wie groß die Sättigungsspannung des Transistors sein darf. Darüber habe ich bis jetzt noch nichts gelesen. > Warum hat man dann überhaupt Pullupwiederstände? ^-- bitte ohne "e" :-( Pullup-Widerstände sind ganz praktisch, wenn man einen Eingang offen lassen will, z.B. auch bei Schaltern / Tastern, die zwischen Eingang und GND geschaltet sind. Allerdings sind solche Eingänge dann relativ störempfindlich. Will man das robuster machen, braucht noch zusätzliche Pullups. Gruß Dietrich
Dietrich L. schrieb: > Ob das zu wenig ist, weißt bis jetzt nur Du. Denn das hängt davon ab, > wieviel Strom Du schalten willst und wie groß die Sättigungsspannung des > Transistors sein darf. Darüber habe ich bis jetzt noch nichts gelesen. Oh es wird jeder Schalter max. 80 mA / 12V belastet Dietrich L. schrieb: >> Warum hat man dann überhaupt Pullupwiederstände? > ^-- bitte ohne "e" :-( > > Pullup-Widerstände sind ganz praktisch, wenn man einen Eingang offen > lassen will, z.B. auch bei Schaltern / Tastern, die zwischen Eingang und > GND geschaltet sind. Allerdings sind solche Eingänge dann relativ > störempfindlich. Will man das robuster machen, braucht noch zusätzliche > Pullups. Entschuldigung für den Rechtschreibfehler. Danke für die Erklärung. Bei dem ULN2803 Pin10 muss ich da dann +12 anlegen? Pin 1-8 sind Basisstrom oder?
Die 12V an Pin10 sind nur bei induktiven Lasten notwendig, wie Relais, schadet aber nicht.
Hubert G. schrieb: > Die 12V an Pin10 sind nur bei induktiven Lasten notwendig, wie Relais, > schadet aber nicht. Ok danke Kann mir jemand eine Formel nennen wie ich den Widerstand berechne für den Basisanschluss der Transistoren? Jetzt schon mal vielen Dank für eure Hilfe.
Sebastian Schubert schrieb: > Kann mir jemand eine Formel nennen wie ich den Widerstand berechne für > den Basisanschluss der Transistoren? Wenn Du den ULN2803 meinst: da ist der Widerstand schon eingebaut, fertig dimensioniert für 5V-Logik. Schau doch einfach mal ins Datenblatt. Gruß Dietrich
Dietrich L. schrieb: > Wenn Du den ULN2803 meinst: da ist der Widerstand schon eingebaut, > fertig dimensioniert für 5V-Logik. Schau doch einfach mal ins > Datenblatt. Ich meine für die Transistoren Q7-9
Sebastian Schubert schrieb: > Ich meine für die Transistoren Q7-9 http://www.mikrocontroller.net/articles/Basiswiderstand Ich könnte das für Dich mal abschätzen, Du musst dann aber auch noch angeben, wie weit der Transistor durchschalten soll (Uce_sat). Die Angabe ist besonders dann wichtig, wenn die Kollektor-Emitterspannung <1V sein soll. Übrigens: Wie sehen denn die Video-Signale aus? Ist das Wechselspannung mit Gleichspannung überlagert? Denn reine Wechselspannung lässt sich auf diese Art nicht so einfach schalten. Der Pin 10 vom ULN darf nicht an Vcc. Entweder offen lassen oder an die +12V. Gruß Dietrich
Danke für den Link Dietrich L. schrieb: > Ich könnte das für Dich mal abschätzen, Du musst dann aber auch noch > angeben, wie weit der Transistor durchschalten soll (Uce_sat). Die > Angabe ist besonders dann wichtig, wenn die Kollektor-Emitterspannung > <1V sein soll. also für die Kameraauslösung 3-5V und bei dem Videoswitch ist eine Spannung zwischen 0,8 bis 1,2 V vorhanden. Übrigens: Wie sehen denn die Video-Signale aus? Ist das Wechselspannung mit Gleichspannung überlagert? Denn reine Wechselspannung lässt sich auf diese Art nicht so einfach schalten. Das ist eine gute Frage, dass weiß ich leider nicht muss erst nachsehen, aber es ist ein Standardvideosignal 75 Ohm. Dietrich L. schrieb: > Der Pin 10 vom ULN darf nicht an Vcc. Entweder offen lassen oder an die > +12V. Danke für den Hinweis.
Sebastian Schubert schrieb: > also für die Kameraauslösung 3-5V Also der Transistor muss gar nicht "richtig" durchschalten!? Jetzt zur Rechnung / Abschätzung für den Transistor BC817-16L (http://www.onsemi.com/pub_link/Collateral/BC817-16LT1-D.PDF) : - DC Current Gain (hfe) bei IC = 100 mA, VCE = 1.0 V, 25°C ist >=100. - bei 0°C sollt es noch >80 sein (Großabschätzung aus Figure 1) -> benötigter Basistrom Ib = Ic_max / hfe_min = 80mA/80 = 1mA -> Basiswiderstand (grob geschätzt): Rb = (Uport-out_min - Ubasis_max) / Ib = (4,6V - 1V) / 1mA = 3,6kOhm (oder kleiner, soweit das Port das treiben kann). > aber es ist ein Standardvideosignal 75 Ohm. Also wahrscheinlich doch relativ niedrige Wechselspannung mit relativ hoher Frequenz. Da wird Deine Schaltung wohl nicht gehen... :-( Wie wäre es mit einem Relais? Elektronische Lösungen dafür habe ich nicht parat. Da sollte jemand anderes dran... Gruß Dietrich
Dietrich L. schrieb: > Also der Transistor muss gar nicht "richtig" durchschalten!? Was meinst du mit "richtig" durchschalten? habe mir die Skizze von dem Vorletzten Beitrag dieses Linkes abgeschaut http://fpv-community.de/showthread.php?12193-Kameraausl%F6sung-per-Sender/page2 Dietrich L. schrieb: > Jetzt zur Rechnung / Abschätzung für den Transistor BC817-16L Danke Dietrich L. schrieb: > Also wahrscheinlich doch relativ niedrige Wechselspannung mit relativ > hoher Frequenz. Da wird Deine Schaltung wohl nicht gehen... :-( > > Wie wäre es mit einem Relais? Elektronische Lösungen dafür habe ich > nicht parat. Da sollte jemand anderes dran... weiß hier jemand eine Typenbezeichnung?
Sebastian Schubert schrieb: > Was meinst du mit "richtig" durchschalten? "Kameraauslösung 3-5V" habe ich so verstanden: die Kamera löst aus, wenn die Spannung am Eingang kleiner als 3...5V ist. Und das ist für einen Transistor noch nicht der "Schaltbetrieb", d.h. er ist noch lange nicht in der Sättigung. Denn für Sättigung braucht mal erheblich höheren Basisstrom. Aber vielleicht hast Du das ganz anders gemeint... > habe mir die Skizze von dem Vorletzten Beitrag dieses Linkes abgeschaut > http://fpv-community.de/showthread.php?12193-Kamer... Genaue Daten darüber, welchen Strom der Transistor schalten muss und wie hoch die Spannung dann max. sein darf, habe ich beim kurzen überfliegen dort nicht gefunden. Aber wenn die oben erwähnte Schaltung funktioniert, ist das ja gut. Und "mein" Basiswiderstand stimmt damit auch etwa überein. Wenn Du das profimäßig dimensionieren wolltest, müsstest Du offizielle Daten der Schnittstelle haben oder ersatzweise den Eingang der Kamera durchmessen (Leerlaufspannung, Kurzschlussstrom, Auslösepegel). Gruß Dietrich
Dietrich L. schrieb: > "Kameraauslösung 3-5V" habe ich so verstanden: die Kamera löst aus, wenn > die Spannung am Eingang kleiner als 3...5V ist. Und das ist für einen > Transistor noch nicht der "Schaltbetrieb", d.h. er ist noch lange nicht > in der Sättigung. Denn für Sättigung braucht mal erheblich höheren > Basisstrom. > > Aber vielleicht hast Du das ganz anders gemeint… Die Kamera löst aus wenn Spannung am Kontakt anliegt. Dietrich L. schrieb: > Genaue Daten darüber, welchen Strom der Transistor schalten muss und wie > hoch die Spannung dann max. sein darf, habe ich beim kurzen überfliegen > dort nicht gefunden. Aber wenn die oben erwähnte Schaltung funktioniert, > ist das ja gut. Und "mein" Basiswiderstand stimmt damit auch etwa > überein. Ja laut den Forum funktioniert die Schaltung. Ich werde es versuchen mit dem 3,6kOhm Widerstand. Dietrich L. schrieb: > Wenn Du das profimäßig dimensionieren wolltest, müsstest Du offizielle > Daten der Schnittstelle haben oder ersatzweise den Eingang der Kamera > durchmessen (Leerlaufspannung, Kurzschlussstrom, Auslösepegel). Die Schaltung habe ich leider nicht aber die Platine wird nicht für den Professionellen gebrauch verwendet.
Sebastian Schubert schrieb: > Die Kamera löst aus wenn Spannung am Kontakt anliegt. Ich nehme an es liegen 3 bis 5V an der Klemme und wenn sie vom Transistor geschlossen wird, löst die Kamera aus. Voraussetzung ist, das Plus/Minus von der Kamera richtig angeschlossen wird und das in die Basisleitung des Transistor noch ein Widerstand mit etwa 1k kommt.
Hubert G. schrieb: > Ich nehme an es liegen 3 bis 5V an der Klemme und wenn sie vom > Transistor geschlossen wird, löst die Kamera aus. > Voraussetzung ist, das Plus/Minus von der Kamera richtig angeschlossen > wird und das in die Basisleitung des Transistor noch ein Widerstand mit > etwa 1k kommt. Ja genau
Habe jetzt eine Videoswitch gefunden und zwar den MM1221 von Mitsumi. Leider finde ich diesen nirgends zu kaufen. Weiß jemand wo man den IC kaufen kann oder eine Alternative?
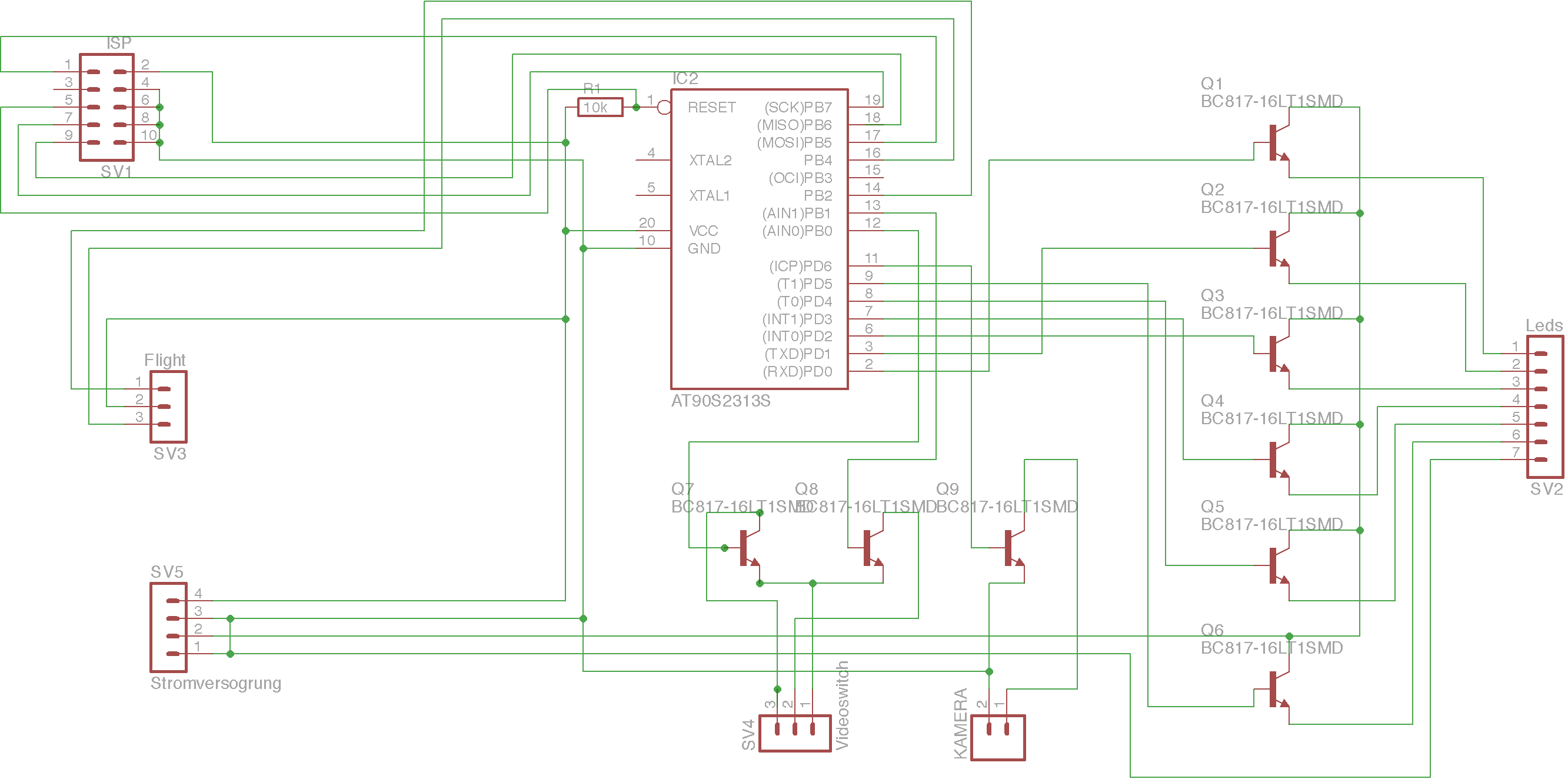
so habe jetzt den Videoswitch weg gelassen. könnt ihr bei dieser Schaltung noch etwas bemängeln?
- Überflüssige Junktion an Pin 18 / PB6 - Fehlende Junktion an Pin 10 / GND zu GND - Fehlende C an den Längsreglern - Fehlende Eingangsschutzbeschaltung - ...
onno schrieb: > - Überflüssige Junktion an Pin 18 / PB6 > - Fehlende Junktion an Pin 10 / GND zu GND > - Fehlende C an den Längsreglern > - Fehlende Junktion Danke für die schnelle Antwort. die Junktionen habe ich jetzt geändert. Die C an den Längsreglern sind die ein absolutes muss? wenn ja welche größe wäre angemessen. Habe nämlich ziemliche Platzprobleme. Was meinst du genau mit Eingangsschutzbeschaltung? die Platine wird mit einem 16V Akku betrieben.
Sebastian Schubert schrieb: > Die C an den Längsreglern sind die ein absolutes muss? Ja. Wegen Schwingneigung. > wenn ja welche größe wäre angemessen. Schau ins Datenblatt. Das hängt (auch) vom Typ ab (im Schaltplan ist keine Angabe dazu!). In dem Zusammenhang: C1 sollte kein Elko sein, sondern Kerko z.B. 100nF. Gruß Dietrich
Dietrich L. schrieb: > Ja. Wegen Schwingneigung. Ok also pro Spannungswandler je einen vor und nach dem Spannungswandler? Oder brauche ich dies nur bei dem Spannungswandler für 5V, der die IC's versorgt? Denn der zweite Spannungswandler (12V) wird nur für die Leds benötigt. Dietrich L. schrieb: > Schau ins Datenblatt. Das hängt (auch) vom Typ ab (im Schaltplan ist > keine Angabe dazu!). Von dem Spannungswandler? Ich verwende L78S05CV und L78S12CV Dietrich L. schrieb: > In dem Zusammenhang: C1 sollte kein Elko sein, sondern Kerko z.B. 100nF. danke werde ich auch ändern
Sebastian Schubert schrieb: > Von dem Spannungswandler? Ja. Da steht es unter "APPLICATION CIRCUIT". Am Eingang darf der Kondensator durchaus größer sein. Das ist besonderes dann sinnvoll, wenn die Leitung vom Netzgerät bis zum Regler länger ist als üblich. Der C am Regler-Ausgang sollte auch ein Kerko und nahe am Regler angeordnet sein - so wie "Dein" C1, der nahe am µC sitzen soll. Sie sind zwar elektrisch parallel geschaltet, aber hier macht es die Nähe (kurze Leitung = kleine Induktivität). So wie es ein Kerko sein soll, da er gegenüber einem Elko auch bessere HF-Eigenschaften hat. Gruß Dietrich
Dietrich L. schrieb: > Ja. Da steht es unter "APPLICATION CIRCUIT". > > Am Eingang darf der Kondensator durchaus größer sein. Das ist besonderes > dann sinnvoll, wenn die Leitung vom Netzgerät bis zum Regler länger ist > als üblich. > > Der C am Regler-Ausgang sollte auch ein Kerko und nahe am Regler > angeordnet sein - so wie "Dein" C1, der nahe am µC sitzen soll. Sie sind > zwar elektrisch parallel geschaltet, aber hier macht es die Nähe (kurze > Leitung = kleine Induktivität). So wie es ein Kerko sein soll, da er > gegenüber einem Elko auch bessere HF-Eigenschaften hat. Danke vielmals für die Infos Aber ist es jetzt bei dem 12V Regler der nur die Leds versorgt auch umgedingt notwendig?
Sebastian Schubert schrieb: > Aber ist es jetzt bei dem 12V Regler der nur die Leds versorgt auch > umgedingt notwendig? Ich sagte doch schon: Ja. Wegen Schwingneigung. Und zwar der Regler kann schwingen und dadurch zum Oszillator werden. Und dann regelt er nicht mehr (richtig). Das hat erst einmal nichts mit der Last zu tun. Gruß Dietrich
Dietrich L. schrieb: > Ich sagte doch schon: Ja. Wegen Schwingneigung. > Und zwar der Regler kann schwingen und dadurch zum Oszillator werden. > Und dann regelt er nicht mehr (richtig). Das hat erst einmal nichts mit > der Last zu tun. Oh sorry Wie passt der Schaltplan nun?
Sebastian Schubert schrieb: > Wie passt der Schaltplan nun? Kann man so lassen :-) Die ISP-Steckerbelegung habe ich jetzt aber nicht kontrolliert. Gruß Dietrich
Dietrich L. schrieb: > Kann man so lassen :-) > Die ISP-Steckerbelegung habe ich jetzt aber nicht kontrolliert. vielen vielen Dank für die Hilfe. Ja die müsste passen habe ich mir im Internet angeschaut.
Noname schrieb: > Wozu brauchst du den 12V-Regler. Funktionieren die LEDs nicht mit den > 16V vom Akku? Nein leider und die haben die Widerstände intern. So nun nun bin ich echt sauer auf mich ich habe mir gerade die Leds angeschaut, sind rgb leds die einen +12V Eingang haben und 3 GND. Der uln2803a legt ja an seine Ausgänge je 12V+. gibt es einen anderen Treiber der die selbe Pinbelegung hat, und die Ausgänge auf GND schaltet?
Bitte melde dich an um einen Beitrag zu schreiben. Anmeldung ist kostenlos und dauert nur eine Minute.
Bestehender Account
Schon ein Account bei Google/GoogleMail? Keine Anmeldung erforderlich!
Mit Google-Account einloggen
Mit Google-Account einloggen
Noch kein Account? Hier anmelden.




