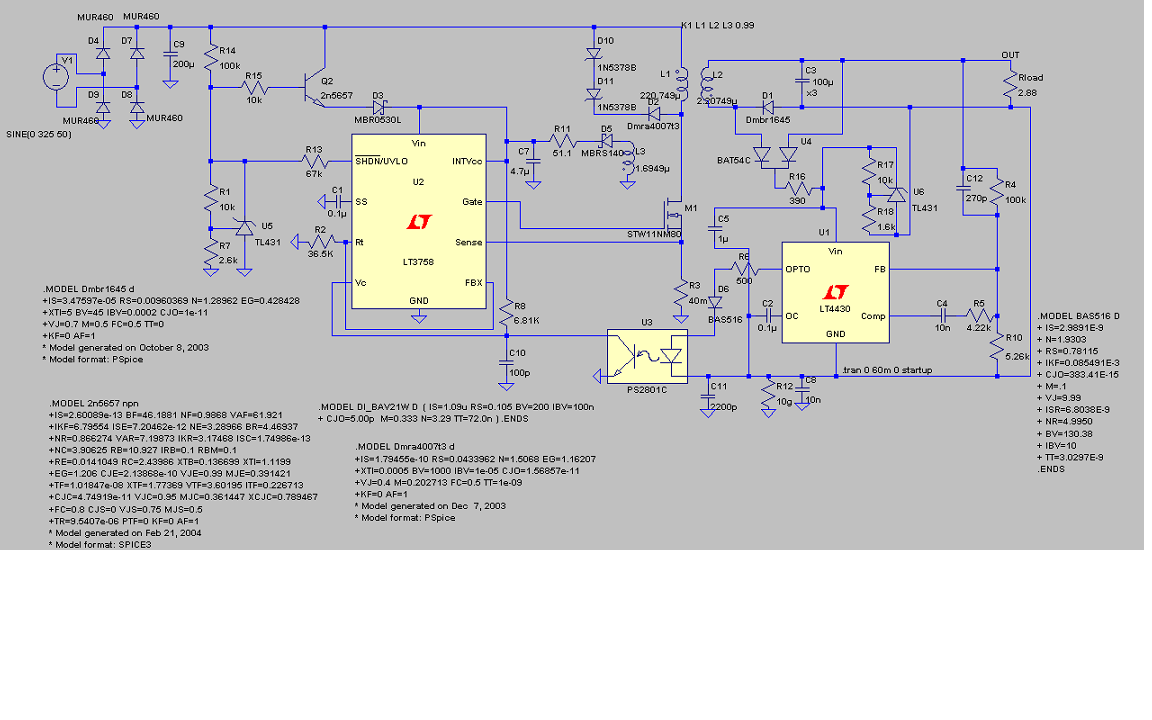
Ich weiß das Thema hatte man hier schon öfters. Jetzt hab ich aber über eine Stunde mir im Forum Beiträge dazu durchgelesen und bei Google gesucht, bin aber leider immer noch nicht viel schlauer wie vorher. Mein Sperrwandler an sich läuft bereits (in der Simulation). Wenn ich mit einer idealen Kopplung (k=1) und ohne Snubber simuliere schauen meine Stromverläufe auch schon ganz brauchbar aus (siehe angehängtes Bild). Wenn ich aber davon ausgehe, dass die Streuinduktivität 1% der Hauptinduktivität ist und dazu einen Snubber dimensioniere, bleibt Vds,max zwwar auf einem verhältnismäßig kleinen Niveau, aber dem normalen linearen Verlauf der Stromverläufe in den Spulen ist dann ein starkes Schwingen, was wohl von einer Resonanzerscheinung kommt, überlagert. Den Snubber habe ich nach dem Datenblatt des LT3758 Seite 19 ausgelegt: http://cds.linear.com/docs/Datasheet/3758Afd.pdf Dabei habe ich Werte für den Widerstand und den Kondensator des Snubbers errechnet. Da mir der errechnete Wert von 567.35k sehr groß vorkam, habe ich im Forum nach ähnlichen Problemen gesucht und bin dabei auf diesen Thread gestoßen: Beitrag "Snubber beim Flyback" Hier empfehlen verschiedene Leute ein R=20k und C=10nF. Auch mit diesen Werten habe ich meine Schaltung simuliert, aber das Ergebnis ist leider das selbe wie mit den errechneten Werten. Im Anhang habe ich ein paar Simulationsbilder, meine Simulation sowie die dafür notwendigen Modelle bzw Symbole angehängt. Vielleicht kann mir ja jemand hier aus dem Forum eine Formel bzw Internetseite sagen, mit welcher ich den Snubber richtig dimensionieren kann. Gruß
> Vielleicht kann mir ja jemand hier aus dem Forum eine Formel bzw > Internetseite sagen, mit welcher ich den Snubber richtig dimensionieren > kann. Nein, weil da mehr dahintersteckt. Dein FET muss nicht vor second breakdown geschützt werden. Aber der Snubber darf erst bei über 650V zuschlagen. Also muss C8 auf 350V aufgeladen werden. Daher ist R9 so hochohmig. Die MUR460 ist daher unpassend. Mehr in: Pressman "Switchmode power supply handbook" Kapitel 3.3, was der Snubber zur Entlastung des Schalttransistors beiträgt, zur Reduktion von dV/dt und was er dem EMI Verhalten der Schaltung nützt.
MaWin schrieb: > Mehr in: > Pressman "Switchmode power supply handbook" Kapitel 3.3, > was der Snubber zur Entlastung des Schalttransistors beiträgt, > zur Reduktion von dV/dt und > was er dem EMI Verhalten der Schaltung nützt. Nach diesem Buch hab ich jetzt mal gesucht, als PDF scheint es das aber nicht kostenlos im Internet zu geben. Auch die Bibliothek meiner Hochschule hat es nicht im Programm. Deswegen bringt mich das jetzt nicht wirklich weiter. MaWin schrieb: > Die MUR460 ist daher unpassend. Da hast du recht. Im Datenblatt des LT3758 steht, dass die Reverse Voltage der Snubberdiode mindestens so groß sein soll, wie die Summe der Snubber-Kondensator-Spannung und der maximalen Eingangsspannung. Da mein berechneter Wert der Snubber-Kondensator-Spannung 731.2V ist, würde das heißen, dass die maximale Rückwärtsspannung der Diode mindestens rund 1050V sein muss. Ich hab jetzt mal bei Onsemi gesucht, die haben aber nur Dioden bis 1000V Sperrspannung. Drum hab ich jetzt mal die DMRA4007T3 genommen. Die Werte für Snubber-Widerstand und Kondensator hab ich gleich gelassen, am Ergebnis hat sich aber nichts geändert. Eigentlich machen meine Stromverläufe ja auch zum Teil Sinn. Der Strom in der Primärspule steigt zuerst linear an. Dann sperrt der MOSFET. Dann klingt der Primärstrom, welcher nun über die Snubber-Diode fließt, schwingend ab auf 0 Ampere, wobei das die ganze taus-Phase dauert. Das schwingende Abklingen des Primärstroms wird über den Trafo auf die Sekundärseite übertragen, weshalb dem linearen Verlauf des Sekundärstroms das Schwingen überlagert ist. Was mir aber noch ein wenig seltsam vorkommt ist, dass der Primärstrom beim Abklingen zum Teil rückwärts fließt, was heißt, dass er den Weg über den MOSFET nimmt. Das liegt entweder daran, dass das Gate-Signal in der Aus-Phase nicht 0V hat, sondern auch schwingt, mit einer maximalen Amplitude von 0.9V. Oder es liegt daran, dass der Snubber noch nicht wirklich gut arbeitet und Vds,max momentan noch bei 916V liegt, also über den 800V welche der MOSFET maximal sperren kann. Da man in den meisten Büchern und im Internet immer nur idealisierte Stromverläufe zu Sperrwandlern, also ohne Snubber, findet, wäre es gut wenn ich Unterstützung bzw Beratung aus dem Forum hätte. Gruß
Jetzt habe ich mal nochmal die Standard-Snubber-Lösung mit R=20k und C=10nF probiert und beim genaueren Betrachten festgestellt, dass der Snubber nun deutlich besser arbeitet. Vds,max ist bei Aufstarten und 725V und im stationären Betrieb 715V. Auch die Schwingungen in den Strömen sind nun mit deutlich kleinerer Amplitude. Außerdem ist die Gate-Source-Spannung nun im ausgeschalteten Zustand schöner. Im Anhang sind die Bilder der wichtigen Verläufe. V(n018) ist Vgs und V(n011) ist Vds. Jetzt heißt es entweder Try-And-Error spielen oder es sei denn, jemand liefert mir ne Formel zur rechnerischen Auslegung des Snubbers. Gruß
Andi schrieb: > es sei denn, jemand > liefert mir ne Formel zur rechnerischen Auslegung des Snubbers. vielleicht bringt das was: http://www.ee.bgu.ac.il/~pel/links/DESIGN_OF_SNUBBERS_FOR_POWER_CIRCUITS.pdf
Auch wenn ich mittlerweile doch etliche Formeln gefunden habe zur Berechnung eines Snubbers bin ich immer noch nicht wirklich weiter. Die Wirkung des Snubbers bring ich mit Try-and-Error noch hin aber ich habe immer das Problem, dass die Verlustleistung im Snubber-Widerstand viel zu groß ist. Im geposteten Beispiel erhalte ich zum Beispiel mit R=10k und C=10n die beste Snubber-Wirkung aber halt in diesem Fall auch eine Verlustleistung im Widerstand von 14W. Da ich die gesamte Schaltung in SMD aufbauen möchte ist dieser Wert natürlich viel zu hoch. Um die Spannung am Snubber-Widerstand zu verkleinern habe ich jetzt mal zum Test das Übersetzungsverhältnis des Trafos auf Ü=10 verkleinert und die Hauptinduktivität der Primärspule auf 220.749µH so angepasst, dass sich der Wandler bei Nennlast an der Grenze zwischen lückendem und nichtlückendem Betrieb befindet. Beim Testen des besten Snubber-RC-Gliedes bin ich nun auf die Konstellation 20k, 10nF gekommen. Mit dieser Konstellation habe ich aber immer noch über 2.28W Verlustleistung im Snubber-Widerstand. Mein Ziel wäre eigentlich eine Verlustleistung von 0.4W im Snubber-Widerstand, welche dann an zwei in Reihe geschalteten Widerständen verheizt wird. Leider hab ich es durch erhöhen des Snubber-Widerstandes aber nicht hingebracht eine gute Snubber-Wirkung zu erreichen. Aufgrund dieser nicht zufriedenstellenden Ergebnisse habe ich jetzt eine Snubberlösung gebaut, welche ohne R und C auskommt. Anstelle dieser beiden Bauteile wird nämlich eine Zener Diode verwendet (siehe Anhang). Diese Lösung hat den Vorteil, dass sehr wenig Verlustleistung umgesetzt wird, da die Zenerspannung der Z-Diode so gewählt wird, dass sie nur mit der Energie der Streuinduktiviät belastet wird. Erstaunlicherweise erhalte ich mit dieser Lösung eine bessere Snubberwirkung als mit allen anderen RC-Konstellationen. Im Anhang hab ich die Schaltung mit Signalverläufen. Da diese Schaltung sehr selten in der Literatur in Verbindung mit Sperrwandlern verwendet wird, bin ich allerdings ein wenig verunsichert ob sie später in der Schaltung dann auch wirklich ihren Dienst verrichten würde. Da ich nach wie vor die Standardlösung mit RC-Kombination für den Snubber bevorzugen würde, wäre es drum gut, wenn mir jemand hier im Forum einen Tipp geben könnte, wie ich Snubber-Verlustleistung minimieren kann aber gleichzeitig eine ausreichende Snubber-Wirkung erhalte. Außerdem wär ich euch dankbar, wenn mir jemand ungefähr sagen könnte, wie groß in etwa die überlagerten Schwingungen in den Stromverläufen sein dürfen, bzw welche Werte man als ausreichend erachtet (in Bezug auf meine Stromverläufe). Gruß
Bitte melde dich an um einen Beitrag zu schreiben. Anmeldung ist kostenlos und dauert nur eine Minute.
Bestehender Account
Schon ein Account bei Google/GoogleMail? Keine Anmeldung erforderlich!
Mit Google-Account einloggen
Mit Google-Account einloggen
Noch kein Account? Hier anmelden.






