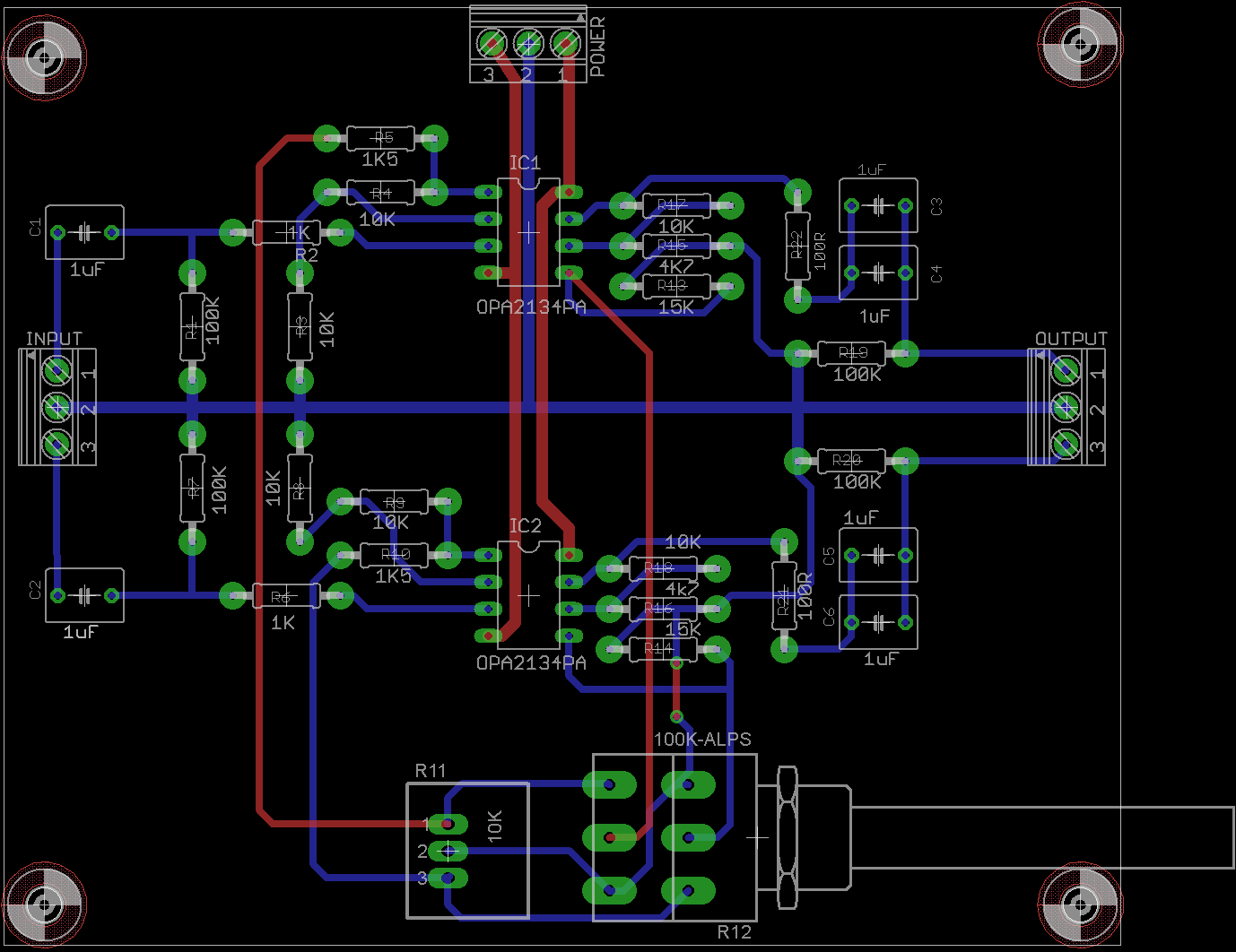
Falls jemand auch gebrauchen kann, ein super PreAmp. Original Plan stammt von ESP
Noch was, die beiden Potis werden über geschirrmtes Kabel mit der Platine verbunden, nicht direkt eingelötet. so geplant.
> Falls jemand auch gebrauchen kann, ein super PreAmp. > Original Plan stammt von ESP Ja, aber das hier stammt von dir. Keinerlei Abblockkondensatoren für die OPVs, unsinnig lange Leiterzüge (z.B. R13/14/17/18 umdrehen,...), unnötig zweiseitige Platine...
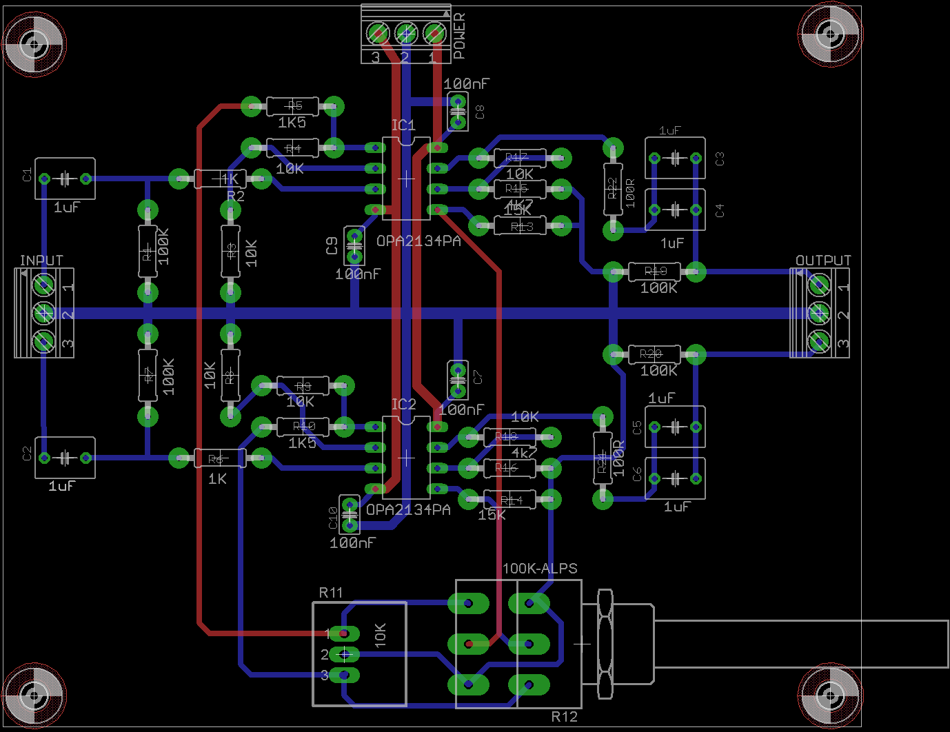
Die Platine ist nicht unbedingt unnötig. Kostet das gleiche wie einseitig. Die Versorgungsleitungen habe extra auf TOP gelegt. Update, ja in der Tat hatte ich die Abblock auch zu spät bemerkt, daß sie fehlen. Den Vorschlag mit der Rs habe ich gemacht. RAFF: könntest was bessere posten ?
Die Punkte oben in meinem Post soolten anzeigen das da noch viel mehr zu tun ist, als nur die namentlich genannten Dinge. Nichtmal die Befestigungsbohrungen sind an der richtigen Stelle. Soll das Tandem-Poti zur Lautstärke-Einstellung dienen? Wenn ja,solltest du nochmal die Belegung ansehen. ...
Fürs nächste mal: http://www.lothar-miller.de/s9y/categories/14-Entkopplung Die Abblockkondensatoren muss man (vor allem auf einer doppelseitigen platine) nicht so lieb- und planlos hinklatschen ;) Grüße Phil
Danke für die Tipps ! Mehr Augen sehen mehr. Ja der ALPS Poti ist vom Anschluss her falschrum, habe ich gesehen. Ich muss morgen mal einen LIB zeichen, für den RK27112. Werde ich doch in die Platine löten. Weniger Verkabelung.Klar dann wird der Poti um 90 Grad gedreht. Das ist auch was gemeint war mit der Befestigunglöcher ? Frage wegen Entkopplung. Habe mal die Seite angeschaut. Nun aber der Opamp, braucht 2 Kondis.Die Versorgungspins liegen aber gegnüber und "versetzt". Also ganz nah kann es nur an einem Pin sein. Was ich machen kann, dicke Leiterbahn von Pin zu Kondi, dann dünne von Kondi zu GND ? So gemeint ?
> mit der Befestigunglöcher ?
Die Bohrung links oben.
Die Abblockkondensatoren brauchen KURZE und BREITE Leiterzüge und nicht
solch einen Designerscheiß mit langen Umwegen.
Ok, kurze und Greite Leiterbahnen OK, verstehe ich , aber was soll hier der sog. "Designerscheiß" sein ?
ThomasDerBastler schrieb: > Ok, kurze und Greite Leiterbahnen OK, verstehe ich , aber was soll hier > der sog. "Designerscheiß" sein ? Philipp M. schrieb: > Fürs nächste mal: > http://www.lothar-miller.de/s9y/categories/14-Entkopplung > > Die Abblockkondensatoren muss man (vor allem auf einer doppelseitigen > platine) nicht so lieb- und planlos hinklatschen ;) > > Grüße > Phil Klicke auf den Link. Lies die Beschreibung. Verstehe die Beschreibung. Hör endlich auf, halbfertigen und unausgegorenen Trivial-Sch..ß zu posten ("ja, hab' ich übersehen"). MfG Egbert
> was soll hier der sog. "Designerscheiß" sein ?
Bei dir geht Aussehen/Anordung vor Funktion. Die Masseanschlüsse von C7
und C9 gehören direkt waagerecht an die Masse und nicht über den Umweg
der mittleren Leitung.
Thomas der Bastler schrieb: > dann closed....und könnt Ihr zufrieden sein...speziell Egbert > > Pappnase ! Alaaf und Helau! Danke für den Hinweis, das auch außerhalb deines Teils des Universums die Karnevalszeit begonnen hat. Soll ich die Liste noch fortsetzen? Lerne, Informationen aufzunehmen und umzusetzen. Dann lassen auch die hier gebetsmühlenartig wiederholten Hinweise nach. Irgendwie ist das immer dasselbe: Du stellst hier eine "ganz tolle" Schaltung vor, welche die Welt meist so dringend braucht wie Fußpilz, welche zumindestens aber so oder so ähnlich schon x-mal an etlichen Ecken im Netz diskutiert wurde. "Deine" Variante besticht in der Hauptsache immer durch "kleine Nachlässigkeiten", welche dann jeweils zur Nicht-Funktion führen. Da steckt ein System bei Dir dahinter! Gehst Du einer geregelten und bezahlten Tätigkeit nach und verhältst Dich dort ähnlich? Erst mal was machen, hinterher überlegen? Na dann, auch Dir noch ne schöne Fastnacht!
egbert schrieb: > Gehst Du einer geregelten und bezahlten Tätigkeit nach.... Hast eine Ahnung...Egal...Hauptsache Vermutungen und nichts wissen...
Thomas der Bastler schrieb: > egbert schrieb: >> Gehst Du einer geregelten und bezahlten Tätigkeit nach.... > > Hast eine Ahnung...Egal...Hauptsache Vermutungen und nichts wissen... Nennen wir es doch einfach "gedankliche Transferleistung". Oder Abstraktion. Trotzdem: Hochachtung vor Deiner Hartnäckigkeit. Dreh' die C's doch einfach um 90° und pack' diese näher an die OA...
egbert schrieb: > Hochachtung vor Deiner Hartnäckigkeit. mindesten einmal ein Lob in diesem Forum. Ich ereiche IMMER alles was ich will, egal wie...und deswegen habe ich im Leben schon sehr viel ereicht aber es gehört nicht hierher... Warum nicht gleich eindeutige Antworten geben ? Ist es so schwer ? Typisch in diesem Forum. " Dreh' die C's doch einfach um 90° und pack' diese näher an die OA..."
> Ich ereiche IMMER alles was ich will, egal wie...und deswegen habe ich > im Leben schon sehr viel ereicht Aber offenbar nur mit Hilfe oder auf Kosten Anderer, kein Grund darauf stolz zu sein.
>Gehst Du einer geregelten und bezahlten Tätigkeit nach und verhältst >Dich dort ähnlich? Erst mal was machen, hinterher überlegen? Ich habe eine Menge Betriebe kennengelernt, in denen so zu arbeiten Standard ist. Und nein, diese Betriebe stehen nicht vor dem Aus... >Warum nicht gleich eindeutige Antworten geben ? Ist es so schwer ? >Typisch in diesem Forum. Also bitte, jetzt sei mal nicht so undankbar. Im Juli diesen Jahres hatten wir exakt die gleiche Diskussion: Beitrag "Re: MAX038 - Keine saubere Sinus am Ausgang" Glaubst du es macht Spaß, zu sehen, daß du heute genau die gleichen Fehler machst?
Guten Morgen liebes Forum, jemand etwas PopCorn? Das ist immer das gleiche mit Thomas der Bastler. Hat jemand überhaubt ncahgedacht wieso das so ist? Na klar, schaut auf sein Nickname... grins Also, weitermachen...
Thomas der Bastler schrieb: > Update, ja in der Tat hatte ich die Abblock auch zu spät bemerkt, daß > sie fehlen. es fehlt noch immer mindestens die hälfte davon...
Thomas der Bastler schrieb: > Warum nicht gleich eindeutige Antworten geben ? Ist es so schwer ? > Typisch in diesem Forum. Wenn du so unzufrieden mit diesem Forum bist, warum in aller Welt postest du, als gäbe es kein morgen? Nehme Kritik an (pos. und neg.) und lass sie erst einmal wirken. Ein bisschen (Selbst-)Reflektion hat noch niemandem geschadet ...{Ich ereiche IMMER alles was ich will } Auweia!
Thomas der Bastler schrieb: > Ich ereiche IMMER alles was ich will, egal wie...und deswegen habe ich > im Leben schon sehr viel ereicht aber es gehört nicht hierher... > > Warum nicht gleich eindeutige Antworten geben ? Ist es so schwer ? > Typisch in diesem Forum. Einige schöne Ziele für 2013: [X] Ich will aufhören, ständig sinnleere Beiträge zu schreiben [X] Ich will aufhören zu plenken [X] Ich will aufhören mir vorzulügen, das mein Gebastel das Nonplusultra ist [X] Ich will mir eingestehen, das meine Fähigkeiten überschaubar sind [X] Ich will Ratschläge lesen, annehmen und dazulernen Gruß, Robert
RobKr schrieb: > Einige schöne Ziele für 2013: > > [X] Ich will aufhören, ständig sinnleere Beiträge zu schreiben > [X] Ich will aufhören zu plenken > [X] Ich will aufhören mir vorzulügen, das mein Gebastel das Nonplusultra > ist > [X] Ich will mir eingestehen, das meine Fähigkeiten überschaubar sind > [X] Ich will Ratschläge lesen, annehmen und dazulernen > > Gruß, > Robert Noch jemand PopCorn...?
Thomas der Bastler schrieb: > Ich ereiche IMMER alles was ich will, egal wie...und deswegen habe ich > im Leben schon sehr viel ereicht aber es gehört nicht hierher... naja, das glaubst aber selber nicht, oder? Wie ist denn der Stand in Sachen Michelle? Erst denken, dann schreiben. Oder hast du schon alles vergessen, was dir manche beigebracht haben? ...wirst langsam alt mein Freund..
Bitte melde dich an um einen Beitrag zu schreiben. Anmeldung ist kostenlos und dauert nur eine Minute.
Bestehender Account
Schon ein Account bei Google/GoogleMail? Keine Anmeldung erforderlich!
Mit Google-Account einloggen
Mit Google-Account einloggen
Noch kein Account? Hier anmelden.

