Hi, Jungs Gestern habe ich meinem Funktionsgenerator mit Max038 aufgebaut. Das einziges Problem was ich gerade habe, das das Ausgangssignal ( auch direkt am Pin 19 alles mögliche ist als ein saubere Sinus Signal. Rechteckt ist sauber. Bräuchte mal ein paar Tipps. Ich mach gleich ein Bild. ( Muss ich kurz dann in die Werkstatt )
Thomas der Bastler schrieb: > Das einziges Problem was ich gerade habe, das das Ausgangssignal ( auch > direkt am Pin 19 alles mögliche ist als ein saubere Sinus Signal. mehrere leute haben dir in anderen threads gesagt, dass das passieren wird...
Ich "erwarte" wirklich kein perfektes Signal, aber was ich habe ist sehr weit von den Bildern wie im Datenblatt gezeigt wird.
Thomas der Bastler schrieb: > Ich "erwarte" wirklich kein perfektes Signal, aber was ich habe ist sehr > weit von den Bildern wie im Datenblatt gezeigt wird. Dann zeig doch mal Deine Bilder. Ein guter Sinus bedingt einen guten Abgleich des MAX038. Ausserdem hat diese Art der Sinus- erzeugung klirrfaktormäßig Ihre Grenzen. Die guten Werte eines Wienbrückengenerators wirst Du nie erreichen. Gruss Harald
So die Bilder Also die Betriebsspannungen sind korrekt und sauber. +5.01V - 5.02V Wenn ich mit dem Modusschalter auf Sinus gehen, dann liegt + 5.01V an den Eingängen A0 und A1, dass pass also erstmal. Ich glaube, hoffe mindestens, daß der MAX OK ist, hat jemand von Euch an mich verkauft, weiss aber nicht mehr wer. Harald Wilhelms schrieb: > Die guten Werte eines > Wienbrückengenerators wirst Du nie erreichen. Das ist mir auch klar...smile...
Thomas der Bastler schrieb: > So die Bilder Ich würde sagen, da stimmt das Tastverhältnis nicht. Wie sieht denn das Dreieck aus? Gruss Harald
Mir sieht es auch so aus daß irgendwas "Dreieckiges" ist... laufe kurz in die Werkstatt ( naja Nachbarhaus im Keller, mache mal andere Bilder. Mit de, Poti R13 ( 10K ) kriege ich auch nicht sauberer hin.
Thomas der Bastler schrieb: > Mir sieht es auch so aus daß irgendwas "Dreieckiges" ist... Ich meinte den Ausgang für das Dreiecksignal des MAX038. Daraus wird der Sinus gemacht. Und wenn schon das Dreieck schlecht ist, kanns auch keinen guten Sinus geben. Gruss Harald
Es sieht schon etwas besser aus..habe doch am Offset herumgespielt.
Harald Wilhelms schrieb: > Ich meinte den Ausgang für das Dreiecksignal des MAX038 Das ist doch nur der Pin 19, dort habe ich auch gemessen. Ich sehe im Datenblatt keinen extra Ausgang... http://www.maxim-ic.com/datasheet/index.mvp/id/1257 Ich glaube, der Aufbau ist sauber..
Thomas der Bastler schrieb: > Harald Wilhelms schrieb: >> Ich meinte den Ausgang für das Dreiecksignal des MAX038 > > Das ist doch nur der Pin 19, dort habe ich auch gemessen. Ich sehe im > Datenblatt keinen extra Ausgang... Gut, ich hatte das Datenblatt nicht mehr im Kopf. Der Dreieckausgang ist nur innerhalb des ICs vorhanden. Also den Multiplexer auf Dreieck schalten und das Dreieck optimal einstellen. Dann stimmt meist auch der Sinus. Gruss Harald
Ja habe ich auch so gemacht, siehe das Ergebnis ist besser.. Ich muss mal genau schauen , bin leider keine OPamp experte, was die Schaltung IC9a..da genau macht.
Thomas der Bastler schrieb: > Ich muss mal genau schauen , bin leider keine OPamp experte, was die > Schaltung IC9a..da genau macht. Ist im Prinzip ein Inverter. Der macht dir aus der Referenzspannung von 2.5V vom MAX eine negative Referenz. Was mir allerdings etwas merkwuerdig vorkommt ist der Rueckkopplungwiderstand von 470 Ohm. Rein rechnerisch ergibt das -0.11V am Ausgang. Kann das sein da anstatt 470 Ohm auch 10KOhm rein muessen? Den dann kaemmen auch -2.5V hinten raus was wohl wahrscheinlicher waere. Oder tausch den 470 Ohm einfach mal gegen 10K.
Helmut Lenzen schrieb: > Was mir allerdings etwas merkwuerdig vorkommt ist der > Rueckkopplungwiderstand von 470 Ohm. Rein rechnerisch ergibt das -0.11V > am Ausgang. Kann das sein da anstatt 470 Ohm auch 10KOhm rein muessen? > Den dann kaemmen auch -2.5V hinten raus was wohl wahrscheinlicher waere. > Oder tausch den 470 Ohm einfach mal gegen 10K. Ich glaube Du hast Recht.... Am Ausgang habe ich etwas "kleines" gesehen, was genau weiss ich nicht aber sollte schon -o. irgendwas sein. Der Uref + ist 2.5V..ich tausche gleich gegen einen 10K aus...
Momentmal... Also, wenn der R7 noch 470 Ohm hat, messe ich folgendes : ( gegen GND ) Pin 1 + 2.01V Pin 2 + 2.18V Pin3 Gnd Pin 4 - 5.1 (Versorgung) Pin 8 + 5,2 (Versorgung ) also es wird keine - Uref am Pin 1 erzeugt.. warum ? Das IC ist TLV2252
Thomas der Bastler schrieb: > Pin 1 + 2.01V > Pin 2 + 2.18V Die Spannung an Pin 2 muesste aber schon 0V betragen. Ist da eine Unterbrechung / Kurzschluss zu anderen Bahnen?
Mich überraschen die Probleme unseres Bastlers nicht wirklich. Habe mir Anfangs der 80er Jahre so einen Funktionsgenerator mit Intersil 8038 (Zwilling zum MAX038) aufgebaut und war alles andere als zufrieden. Selten habe ich bei einem IC eine derartige Diskrepanz zwischen Datenblatt und realer Schaltung erlebt. War zwar nur ein Primitivaufbau auf Lochrasterplatte, aber die Platzierung der Bauteile und deren Selektion bzgl. der elektrischen Parameter hat schon damals viele Bastler fast in den Wahnsinn getrieben. Andererseits gab es damals keine Alternativen. Heutzutage wird wohl jeder Homo Sapiens (denkender Mensch) soetwas als DDS realiesieren. MAXIM wird wohl wissen, warum sie diesen Baustein vor einiger Zeit abgekündigt haben.
Helmut Lenzen schrieb: > Die Spannung an Pin 2 muesste aber schon 0V betragen. > Ist da eine Unterbrechung / Kurzschluss zu anderen Bahnen? Wieso 0 V an Pin 2 ???? Pin2 bekommt ja die + Uref über einen 10K von MAX Pin 3 ist auf Masse... Habe noch einen anderen TLV probiert, das gleiche..
Oldie schrieb: > (Zwilling zum MAX038) Der MAX038 ist nicht vergleichbar mit dem Intersil 8038. Er wurde viel später entwickelt und ist technisch einiges besser. Ob Maxim die Produktion des MAX038 freiwillig eingestellt ist nicht so sicher. Ich glaube mal was gehört zu haben das die FAB (externer Dienstleister) eingestellt wurde und der Umzug zu einer neuen FAB zu teuer war.
Helmut Lenzen schrieb: > Ist da eine Unterbrechung / Kurzschluss zu anderen Bahnen? Die Chance ist gegen Null..ich löte sauber...smile.. oder ist der TLV nicht geeignet...??? have noch einige TL072 auch noch da.
Thomas der Bastler schrieb: > Wieso 0 V an Pin 2 ???? Pin2 bekommt ja die + Uref über einen 10K von > MAX > Pin 3 ist auf Masse... Dein OP stellt dank der Gegenkopplung die Spannung an Pin 2 (-) Eingang so ein das sie sich der Spannung am (+) Eingang annaehert. Prinzip der Gegenkopplung. Da + auf GND liegt muss sich auch bei - bis auf ein paar mV 0V einstellen. Tut es das nicht ist etwas faul in der Schaltung. Thomas der Bastler schrieb: > Die Chance ist gegen Null..ich löte sauber...smile.. Das mach ich normalerweise auch. Doch finde ich immer wieder doch eine kleine Loetbruecke wenn es dann doch nicht geht. Meistens nur unter der Lupe zu erkennen. Hatte ich gestern auch mal wieder an einer Multilayerplatine. Winziger Zinnspritzer zwischen zwei Beinchen einen TQFP80 ICs.
Helmut Lenzen schrieb: > Tut es das nicht ist etwas faul in der Schaltung. Dimensionierung ? Helmut Lenzen schrieb: > Winziger Zinnspritzer Helmut Lenzen schrieb: > Winziger Zinnspritzer Gucke gleich nochmal...
Thomas der Bastler schrieb: > Dimensionierung ? Das verhaeltnis R7/R6 bestimmt die Verstaerkung deines OPs. 470/10K = -0.047 Also eher Abschwaechung als Verstaerkung. Zum verstaendnis: Der OP stellt seine Ausgangspannung so ein das die Differenz zwischen + und - moeglichst klein wird. + liegt auf GND also muss - ebenso dorthin. Den - Eingang kann man jetzt als virtuellen GND betrachten. Jetzt kann du den Strom durch R6 berechnen. 2.5V/10K Dieser Strom muss aber auch noch durch R7. (in den Eingang fliesst aufgrund seiner hochohmigkeit nur Spurenelemente von Strom) Das geht aber nur wenn der Ausgang negativ wird. Also ist der Strom durch R7 -> Ua/470 Ohm Also ergibt sich Ua/R7 = Ue/R6 Ua = Ue * R7/R6 R7/R6 ist deine Verstaerkung.
Thomas der Bastler schrieb: > Wieso 0 V an Pin 2 ???? Pin2 bekommt ja die + Uref über einen 10K von > MAX > Pin 3 ist auf Masse... Weil der Opamp alles macht, damit die Differenz-Eingangsspannung 0 ist. Über geeignete (auch nichtlineare oder zeitvariante) Rück- oder Mitkopplung kann man ihn dazu bringen, die tollsten Sachen zu machen... Ich empfehle: Operationsverstärker: Idealisiertes Modell eines OPV
Die Änderung, von 470 Ohm auf 10K hat etwas besserung gebracht. Das Signal ist "sauberer". Beim TL072 habe ich bemerkt, daß im Scheitelpunkt der Sinuskurve ein sehr dünnes Spike gibt. Ich vermute, mit meiner Möglichkeiten, kann ich nicht mehr aus der Schaltung, MAX rausholen... Bin also soweit zufrieden Noch etwas kurz : Am Ausgang ist noch ein Widerstand R5 / 75 Ohm...diesen habe ich nicht gerada da, nur 68 Ohm und 82 Ohm...Wie ganu solte dieser sein ?
Thomas der Bastler schrieb: > Beim TL072 habe ich bemerkt, daß im Scheitelpunkt der Sinuskurve ein > sehr dünnes Spike gibt.Beitrag melden Bearbeiten Löschen Kein Wunder, da wird die Stromquelle umgeschaltet.
Der Schaltplan ist praktisch nicht lesbar. Womit soll denn R21 verbunden sein? Dann ist die Beschaltung von IC9a abweichend von der Datenblattempfehlung. Warum ist R7 nur 470R? Sollte der nicht auch 10k sein, wie R6? Auch IC6b ist abweichend vom Datenblatt. Warum erhält der eine Verstärkung?
Werner schrieb: > Kein Wunder, da wird die Stromquelle umgeschaltet. ???? Bitte ein bisschen mehr Backround..Ich werde nochmal mit dem TLV testen. Danach werde ich an meinem Verstärker weiter basteln...ist soweit fertig, Frontplatte fehlt noch. Habe in der Bucht einen geilen Behringen Limiter geschossen..smile..Für das Geld kriege ich nicht mal eine Platine...smile.
Die Potis R21 sind für mich "Symbolisch im Schaltplan. Die Sind dann an den Phönix Klemmen angeschlossen Klemme Duty Cicle 1,2,3 R6 und R7 sind jetzt 10K Ich habe nochmal im Elektorheft 6/1995 die Schaltung auch angeschaut, dort sind die beiden auch 10K...also passt jetzt
Kai Klaas schrieb: > Der Schaltplan ist praktisch nicht lesbar. Ich finde hellgraue Schrift auf weißem Grund toll. Dann stört der Text wenigstens nicht ;-)
>Die Potis R21 sind für mich "Symbolisch im Schaltplan. Die Sind dann an >den Phönix Klemmen angeschlossen >Klemme Duty Cicle 1,2,3 Ja, aber da gibt es noch andere Baustellen, z.B. "OFFSET 1,2,3".
Bei niedrigen Frequenzen erzeugt IC9b große Verzerrungen! Micropower-OPamp wie der TLV2252 sind Exoten, die nicht einfach wie normale OPamp eingesetzt werden können. Sie bleiben hinter den Eigenschaften eines idealen OPamp noch viel weiter zurück als ein normaler OPamp.
huch schrieb: > "Die" Sinus hat noch immer komische Scheitelpunkte. Stimmt, aber wenn ich mal danach gehe, was Harald geschrieben hat.. Harald Wilhelms schrieb: > Der Dreieckausgang > ist nur innerhalb des ICs vorhanden. Also den Multiplexer auf Dreieck > schalten und das Dreieck optimal einstellen. Dann stimmt meist auch > der Sinus. Kai Klaas schrieb: > Bei niedrigen Frequenzen erzeugt IC9b große Verzerrungen! hmmm also bei ca 50Hz Direkt am Ausgangsverstärker gemessen Mein Panasonic mag das Kunstlicht nicht..und habe schon auch Löcher in die Arbeitsplatte gebohrt...shit )
Thomas der Bastler schrieb: > So wäre es jetzt Hallo Thomas, das Tastverhältnis stimmt noch nicht. MfG egonotto
egonotto schrieb: > Thomas der Bastler schrieb: >> So wäre es jetzt Vom groben Aufbau > > Hallo Thomas, > > das Tastverhältnis stimmt noch nicht. Ja lässt sich nicht so sauber regeln wie ich mir gedacht habe.. Einige können Gedankenlesen.... aber es stimmt schon diese MAX ist doch frickelig...aber es macht Spass !
und der Poti R13 macht auch irgendwie nicht viel, wenn ich dran drehe....
> aber es stimmt schon diese MAX ist doch frickelig...aber es macht Spass > ! Du plenkst. Bitte abstellen. Dazu kann der MAX038 nämlich nichts.
herold schrieb: > Du plenkst. Bitte abstellen. Dazu kann der MAX038 nämlich nichts. Hast du auch noch was sinnvolles dazu beizutragen? @Thomas hast du mal alle Widerstaende ueberprueft? Nicht das noch ein Wertefehler drin ist. Du hast eine Asymmetrie in deinem Dreieck. Das must du versuchen wegzubekommen. Dann wird auch der Sinus besser. Kannst du nicht das mit dem R13 versuchen abzugleichen oder steht der schon am Anschlag? Gegen die Spitze auf dem Sinus koennte ein kleiner Kondensator helfen an der Stelle. Auf Seite 15 vom Datenblatt hat MAxim da noch ein LC Filter 5 Ordnung geschaltet. Warum wohl?
Helmut Lenzen schrieb: >> Du plenkst. Bitte abstellen. Dazu kann der MAX038 nämlich nichts. Ohh..diesen Tipp habe ich glatt übersehen...so ein shit.. Helmut Lenzen schrieb: > hast du mal alle Widerstaende ueberprueft? Nicht das noch ein > Wertefehler drin ist. Mir ist es nur einmal passiert, daß die Reichelt T+te falsch beschriftet war. Deswegen messe ich jeden Widerstand aus, bevor ich einbaue. Welche Messpunkte wären relevant für die Suche ?
Thomas der Bastler schrieb: > Helmut Lenzen schrieb: >>> Du plenkst. Bitte abstellen. Dazu kann der MAX038 nämlich nichts. > > Ohh..diesen Tipp habe ich glatt übersehen...so ein shit.. Ist nicht von mir. Thomas der Bastler schrieb: > Welche Messpunkte wären relevant für die Suche ? Alles was mit der Symmetrie zusammenhaengt. Also Pin 7. Die Spannung an Pin7 verschiebt die Symmetrie des internen Dreieckgenerators. Das heist die Ladestroeme des Frequenzbestimmenden Kondensators werden damit veraendert. Im Datenblatt wird der auch schon mal direkt auf GND gelegt.
So habe doch noch was gefunden..spannend. Die Beschaltung von SW2 habe ich aus dem Elektorheft übernommen. Also es gibt 6 Stellungen. Je nach dem wo der Schalter steht, kann man das Signal beeinflussen. Aber den Schaltplan darf man nicht posten..oder ? Ich habe nun folgendes gemessen: am Poti R13 am Ausgang ändert sich die Spannung vom -2.x bis + 2.x shit das Blatt mit dem Messpunkten ist drüber geblieben.. Aber hier die Bilder : Was mir noch aufgefallen ist, wenn ich den Poti Duty verändere änderst sich der "Pegel" aber heute genug gebastellt, bin weiter wie ich gedacht habe...
Thomas der Bastler schrieb: > aber heute genug gebastellt, bin weiter wie ich gedacht habe... Richtig und morgen findet du die anderen Fehler. Überigens die runde leuchtende Scheibe draussen ist kein UFO..
Thomas der Bastler schrieb: > ... mit dem Mode Schalter... ...und was macht man, wenn der Schalter "nicht mehr in Mode" ist? Fragt sich Harald
Harald Wilhelms schrieb: > und was macht man, wenn der Schalter "nicht mehr in Mode" ist? > Fragt sich Tja ..das ist die Frage... Wobei ich denke, die Schaltung ist ja garnicht so schlecht... außerdem, wenn ich bedenke, wieviel Eiwände ich gelesen habe wegen der Platine.."grotten schlecht"... So schlecht ist es aber auch nicht... Mit der richrigen Einstellung "Mode Schalter"..hihi..sieht das Sinus Signal garnicht mal so schlecht aus.... Naja für meine Bastellzweecken reicht erstmal...aber mal schauen, vielleicht kann man noch tunen
Thomas der Bastler schrieb: > vielleicht kann man noch tunen Das heisst jetzt "skillen" :-) Aber vielleicht solltest Du Dich doch einmal mit der Wienbrücke beschäftigen, wenn Du einen schönen Sinus willst. Gruss Harald
Harald Wilhelms schrieb: > Aber vielleicht solltest Du Dich doch einmal mit der Wienbrücke > beschäftigen, wenn Du einen schönen Sinus willst. Schaue ich mal die Grundlagen morgen an.. Danke
>Wobei ich denke, die Schaltung ist ja garnicht so schlecht... Bei allem Respekt, aber die Qualität des Sinus ist katatstrophal und liegt weit unter dem, was mit einem MAX038 erzielbar ist. Auch der Sägezahn ist ein Graus. >außerdem, wenn ich bedenke, wieviel Eiwände ich gelesen habe wegen der >Platine.."grotten schlecht"... Naja, im Datenblatt steht ausdrücklich, daß alle GND Pins des MAX038 an einer durchgehenden Massefläche hängen sollen. Das hast du nicht mal ansatzweise umgesetzt. Dann darfst du dich über die schlechte Qualität der Signale auch nicht beklagen. >So schlecht ist es aber auch nicht... Wenn du damit zufrieden bist, will ich es dir nicht ausreden. Aber gemessen an dem, was mit einem MAX038 möglich ist, ist es wirklich nicht berauschend.
Ich frage mal andersrum: Wozu braucht man wirklich ein perfektes Sinus Signal ? Ich wenn ich etwas überprüfen will, z.B eine Audioschaltung. Dann habe ich das Eingangssignal, so wie es halt ist. Ich kann immervergleichen wie es am Eingang ist und was kommt raus. Welche Anwendungen hat man oder gibt es wo man ein perfektes Sinus braucht ? Was sind die momentan besten Rail to Rail Opamps auf dem Markt in DIL Packages ?
Thomas der Bastler schrieb: > Wozu braucht man wirklich ein perfektes Sinus Signal ? > Im Audiobereich immer. Ohne geht kein Klirrfaktoranalyse > Ich wenn ich etwas überprüfen will, z.B eine Audioschaltung. Dann habe > ich das Eingangssignal, so wie es halt ist. Ich kann immervergleichen > wie es am Eingang ist und was kommt raus. > Mit dem Auge und Skope sieht man das nicht. Audioanalyser und Spektrumanalyser merken das sofort. Allein wenn du schon in einer Audioschaltung Folien Kondensatoren durch Keramische ersetzt sieht man wie der Klirrfaktor direkt um den Faktor 10 schlechter wird. Auch in Schaltungen wo ein Integrator drin ist stimmt es dann am Ausgang nicht mehr. Um das zu Analysieren brauch man einen Perfekten Sinus > Welche Anwendungen hat man oder gibt es wo man ein perfektes Sinus > braucht ? Siehe Oben Schon mal deinen Verstaerker nach gemessen?
Helmut Lenzen schrieb: > Schon mal deinen Verstaerker nach gemessen? Nein so noch nicht...kommt als nächstes.. Ich habe eine Audiotest CD mit verschiedenen Audiosignalen. 20Hz bis 20Khz oder so..ich habe mit einem Oszi Kanal das Eingangsignal gemessen und mit dem anderen Kanal das Ausgangssignal...aber nur bisschen geschaut ohne das ich was definitives dazu sagen kann. Ansonsten habe nur bis jetzt gehört also noch nichts gemessen. Das Ding ist soweit "grob" fertig. Bin immernoch dran die Zeichnung für die Frontplatte zu erstellen. Aufwendig, weil ich alles sehr genau ausmessen muss und ich will keine Befestigungsschrauben in der Frontplatte haben. Die Zeichnung muss also 100% stimmen, weil es CNC gelasert wird, und möchte nur einmal machen lassen. Die beiden Alu Elox. Platten 443x153x3 mm kosten gelasert etwa 50 €. Dafür ist es extrem genau. Zurück zum Thema : Ich weiss nicht wie ich Klirrfaktor messen soll, weil ich solche Instrumente nicht habe oder sowas ? http://www.changpuak.ch/electronics/tut_04.php Ich denke ich werte diese Schaltung noch aufbauen , aber so ,daß ich Audiosignale erzeugen kann, also von 20Hz bis 20Khz http://www.elektronik-kompendium.de/public/schaerer/scsing.htm
Thomas der Bastler schrieb: > Ich habe eine Audiotest CD mit verschiedenen Audiosignalen. 20Hz bis > 20Khz oder so..ich habe mit einem Oszi Kanal das Eingangsignal gemessen > und mit dem anderen Kanal das Ausgangssignal...aber nur bisschen > geschaut ohne das ich was definitives dazu sagen kann. > > Ansonsten habe nur bis jetzt gehört also noch nichts gemessen. Mit einem Oszi geht das auch nicht. Da sieht man Klirrfaktor so erst ab 5% aufwaerts. Thomas der Bastler schrieb: > Die beiden Alu Elox. Platten 443x153x3 mm kosten gelasert etwa 50 €. > Dafür ist es extrem genau. Alu und Lasern? Habe ich meistens negative Erfahrungen mit gemacht. Besser ist bei Alu fraesen. Dagegen Edelstahl laesst sich gut Lasern. Kommt aber sehr auf den Bediener an ob er den Laser richtig einstellen kann. Thomas der Bastler schrieb: > Ich weiss nicht wie ich Klirrfaktor messen soll, weil ich solche > Instrumente nicht habe oder sowas ? Dazu brauchst du neben einem Klirrarmen Generator noch ein Notchfilter. Das filtert die Grundwelle raus und ueberig bleiben alle Verzerrungen die dein Verstaerker macht. Die werden dann ins Verhaeltnis gesetzt.
Helmut Lenzen schrieb: > Alu und Lasern? Habe ich meistens negative Erfahrungen mit gemacht. > Besser ist bei Alu fraesen. Dagegen Edelstahl laesst sich gut Lasern. > Kommt aber sehr auf den Bediener an ob er den Laser richtig einstellen > kann. Stimmt so nicht ganz. unsere Fa. lässt fast alle Teile lasern. Der Grund dafür ist, das man beim fräsen immer eine Radius in der Ecke hat. Beim lasern ist es wirklich 90°. Bei unsere industrie Anlagen geht keiner her und feilt die Ecken raus. Die Firma die für uns lasert sind spazialisiert auf Maschinenteile. Ich habe mal gehört , daß die CNC Laseranlage etwa 2 Mil. gekostet hat. Ich muss nur eine DXF Zeichnung liefern, laden sie in die Maschine, fertig. geht glaube ich bis 6 mm stärke. Helmut Lenzen schrieb: > Dazu brauchst du neben einem Klirrarmen Generator noch ein Notchfilter. > Das filtert die Grundwelle raus und ueberig bleiben alle Verzerrungen > die dein Verstaerker macht. Also man nehme einen Wienbrücken osc. und mal sehen was diese Notchfilter so ist...
Sehe richtig, daß ein notch filter einen bestimmten Frequenzbereich hat http://de.wikipedia.org/wiki/Kerbfilter um die Verzerrungen zum messen , als Bsp. habe ich ein sehr sauberes Sinus vom 100Hz. Schicke zum Verstärker. Am Ausgang sitzt der Notch filter mit 100Hz. Diese Frequenz wird sehr steil ausgefiltert. Was noch drumherum wäre ist das Rauschen bzw. Störung. Also man bräuchte einen einstellbaren Notchfilter ? 20Hz 100Hz 1 Khz 10 Khz 20 Khz ?????
Thomas der Bastler schrieb: > Also man bräuchte einen einstellbaren Notchfilter ? ja, damit Du einmal siehst was Du da realisieren müsstest hier eine alte Klirrfaktormessbrücke Bild und Blockschaltbild Da Du den Grundton bis zu 80dB unterdrücken müsstest ist das ganz bestimmt kein Anfängerprojekt ! So etwas macht man heute auch nicht mehr unbedingt per HW, für wenige €uronen gibt es z.B. das Programm audiotester und der macht dann den Klirrfaktor über Fourieranalyse, der Generator ist über die Soundkarte auch gleich eingebaut emu
Thomas der Bastler schrieb: > Also man bräuchte einen einstellbaren Notchfilter ? > 20Hz > 100Hz > 1 Khz > 10 Khz > 20 Khz Yepp. Die einstellung des Notchfilter ist um eine hohe Unterdrueckungsguete zu erhalten kritisch. Professionelle Messgeraete haben da eine Abgleichautomatik die das erledigt. Ist aber sehr aufwendig. Wie es die Firma HP mal gemacht hat findest du hier. http://www.hpl.hp.com/hpjournal/pdfs/IssuePDFs/1980-08.pdf Kompletten Schaltplan vom 8903 gibt es auf der Webseite von Agilent. Im Prinzip braucht man aber nur die Frequenz von 1KHz. Da wird meistens gemessen. Da kann man auch das Filter mal von Hand abgleichen. Braucht dann etwas Geduld.
Danke erstmal. nun als erstes baue ich mir mal einen "referenz" 1 Khz Sinus Generator mit der Wienbrücken Schaltung. Danach werde ich mit dem oszi messen .... Danach sehen wir weiter...nun die Frage wäre für mich, wenn ich nur so ein einfache Messmethode habe, was ist überhaupt "hörbar" ?????
Thomas der Bastler schrieb: > nun als erstes baue ich mir mal einen "referenz" 1 Khz Sinus Generator > mit der Wienbrücken Schaltung. Du brauchst du aber eine Amplitudenregelung. Ohne die macht der keinen sauberen Sinus. Die ueblichen Schaltung mit Dioden oder Fet produzieren auch keinen kleinen Klirrfaktor. Besser ist du erzeugst die erstmal durch Teilung einens Quarzoszillators eine 1Khz Refernz (zuerst Rechteck) Dann wird mittels 2 oder 3 Aktiver Bandpaesse die Grundwelle hier rausgefiltert. Und schon hast du deinen klirrarmen Sinus. Auch bekannt als Spot Sinusgenerator.
Helmut Lenzen schrieb: > Dann wird mittels 2 oder 3 Aktiver Bandpaesse die Grundwelle hier > rausgefiltert. Und schon hast du deinen klirrarmen Sinus. Hmm..1 Khz Sinus erzeugen ist ja kein Thema es gibt noch den 4521 mit einem Quarz von 4,194304 Mhz.. ich weiss aber nicht was ist mit aktive Bandpässe sind und wie daraus ein Saubere Sinus erzeugt wird.. ist diese Schaltung nichts ? http://www.elektronik-kompendium.de/public/schaerer/scsing.htm
Thomas der Bastler schrieb: > ist diese Schaltung nichts ? > http://www.elektronik-kompendium.de/public/schaere... Hmm. Damit kommst du kaum unter 0.3% klirr runter. Fuer Messzwecke zu viel. Thomas der Bastler schrieb: > ich weiss aber nicht was ist mit aktive Bandpässe sind und wie daraus > ein Saubere Sinus erzeugt wird.. Das ist ein OP mit entsprechender Beschaltung. http://www.aktivfilter.de/bandpass-mit-mehrfachgegenkopplung.htm Du hast ein Recheck Signal Da sind neben der Grundwelle auch alle ungeraden Harmonischen mit drin. z.B 1KHz Rechteck Da hst du neben den 1khz auch noch 3Khz , 5khz , 7 Khz usw.. mit drin. Die Amlituden neben bei hoeheren Frequenz ab. Dein Bandpass filtert halt nur die 1Khz Frequenz raus und unterdrueckt alle anderen. Bau die Schaltung im Link mal nach und haeng sie an deinem Generator und miss die Ausgangsspannung mal nach. Du wird sehen dein Sinus wird dann richtig sauber.
mal ne blöde Frage, wie exakt ist die Sinus Spannung aus der Steckdose ?
Helmut Lenzen schrieb: > Bau die Schaltung im Link mal nach und haeng sie an deinem Generator und > miss die Ausgangsspannung mal nach. Du wird sehen dein Sinus wird dann > richtig sauber. Ja, es sieht schon gut aus...ich sehe auch welche Opamps nehmen kann. habe noch ne5532 und habe auch noch OPAs auch da... Welche Werte sollen die Bauteile haben..( 1 Khz Sinus ) ich sehe die Formel sind leider 8 Semester Mathe..ups...
Thomas der Bastler schrieb: > Welche Werte sollen die Bauteile haben..( 1 Khz Sinus ) ich sehe die > Formel sind leider 8 Semester Mathe..ups... Das stimmt. Wenn mans richtig berechnen und verstehen will ist einiges an Mathe angesagt. Aber .... es gibt auch Programme dafuer. http://www.ti.com/tool/filterpro Kennst du diese Programm von TI? Einfach gewuenschte Frequenz eingeben und schwupp ist dein Filter berechnet.
Thomas der Bastler schrieb: > mal ne blöde Frage, wie exakt ist die Sinus Spannung aus der Steckdose ? Meinst du den Klirr vom Netzsinus? Baeh der sieht furchtbar aus. Ich habe es nicht nachgemessen aber tipp mal so zwischen 10 .. 20% Klirr. Je nachdem wieviel Netzteile von PC etc. dran haengen.
Also, warum wolltest du denn überhaupt den MAX038-Oszillator bauen?Brauchst du überhaupt eine aufwendige Klirrfaktormessung? Nicht, daß wir dir jetzt etwas aufschwatzen, was du garnicht haben willst... Für einfache Versuche ist dein Oszillator garnicht so schlecht. Ist halt schade, daß du nicht das Optimum aus dem Chip herausholst. Aber für einfache Anwendungen reicht die Qualität durchaus.
Helmut Lenzen schrieb: > Kennst du diese Programm von TI? > Einfach gewuenschte Frequenz eingeben und schwupp ist dein Filter > berechnet. Schon runtergeladen und installiert...sieht aber super geil aus, sogar mit Schaltplan ! Erstmal war ich stutzig wegen der Werte, alles "krumme" errechnete Werte. Danach habe ich gesehen , mann kann die Standard E24 Reihe auswählen....echt super Teil. Im Beispiel stand schon drin Notchfilter 3 Stufen..Hammer das Teil... Schaltplan,BOM,.... was bedeuten diese Angaben : Allowable PassBand Ripple: 1 dB Center Frequency: 1 kHz ( das ist klar ) Corner Frequency Attenuation: -3 dB Stopband Attenuation: -45 dB Passband Bandwidth: 1 kHz Stopband Bandwidth: 100 Hz Also ich schicke 1 Khz zum Verstärker am Ausgang über einen Spannungsteiler führe ich das verstärkte Signal über den Notchfilter. An dessen Ausgang Oszi.. Bin mal gespannt was man "sieht"... Arbeit ohne Ende !!!...smile... Helmut Lenzen schrieb: > Meinst du den Klirr vom Netzsinus? Ja > Baeh der sieht furchtbar aus. Ich habe es nicht nachgemessen aber tipp > mal so zwischen 10 .. 20% Klirr. Je nachdem wieviel Netzteile von PC > etc. dran haengen. smile...dann muss es bei uns im Haus schon "Rechteck" sein...
Kai Klaas schrieb: > Also, warum wolltest du denn überhaupt den MAX038-Oszillator > bauen?Brauchst du überhaupt eine aufwendige Klirrfaktormessung? Nicht, > daß wir dir jetzt etwas aufschwatzen, was du garnicht haben willst... Klar, ich denke für die meiste Sachen wird es wohl reichen, aber dieses Projekt hat ein super Lerneffekt, habe wieder Infos bekommen die ich bisher nicht wusste. Wienbrücken oszillator, Notchfilter..also warum nicht weitermachen ? Basteln macht Spass... > Für einfache Versuche ist dein Oszillator garnicht so schlecht. Ist halt > schade, daß du nicht das Optimum aus dem Chip herausholst. Aber für > einfache Anwendungen reicht die Qualität durchaus. Ich muss noch schauen, wie ich es verbessern kann. Klar am Layout werde ich nichts mehr ändern können. PCB ist fertig.
Wie sehe ich was ist Part: Ideal Opamp Order: 6 also welcher Typ ? kann ich irgendwo einen anderen einsetzen ? zum "spielen".. nochwas...kann ich irgendwie die Aufgebaute Schaltung simulieren ? also sowas wie LT Spice..? da ist aber logischerweise keine MAX drin..
>Klar, ich denke für die meiste Sachen wird es wohl reichen, aber dieses >Projekt hat ein super Lerneffekt, habe wieder Infos bekommen die ich >bisher nicht wusste. Also, für die Zukunft: Wenn da etwas von einer durchgehenden Massefläche im Datenblatt steht, dann bitte eine hinmachen... Übrigens, wenn dein MAX-038 Oszillator einen zu hohen Klirrfaktor erzeugt, mußt du nicht unbedingt einen neuen Oszillator aufbauen. Es reicht, wenn du an den Ausgang einen zuzsätzlichen Tiefpaß schaltest.
Kai Klaas schrieb: > Also, für die Zukunft: Wenn da etwas von einer durchgehenden Massefläche > im Datenblatt steht, dann bitte eine hinmachen.. Ja habe ich auch schon gedacht..also beim nächsten mache ich den TopLayer als komplette GND. dann genügend Vias.. Kai Klaas schrieb: > Es > reicht, wenn du an den Ausgang einen zuzsätzlichen Tiefpaß schaltest. Da ich jetzt ein super Tool habe, kann ich mal rechnen lassen, aber welche Eckdaten sollte der Tiefpassfilter haben ???
>Da ich jetzt ein super Tool habe, kann ich mal rechnen lassen, aber >welche Eckdaten sollte der Tiefpassfilter haben ??? Wenn du beispielsweise 1kHz sauber haben willst, dann sollte bereits bei 2kHz, also der ersten Harmonischen, einiges an Dämpfung erzeugt werden. Bei 1kHz dagegen sollte möglichst wenig Dämpfung da sein, damit du das 1kHz Signal nicht wieder zusätzlich verstärken mußt. Es ist eine interessante Erfahrung, zu sehen, wie ein solches Filter sogar aus einem Rechteck einen perfekten Sinus erzeugen kann!
Ja der Ansatz ist nicht schlecht, habe auch schon gedacht..bringt mich aber bei meiner Schaltung nicht weiter.. Das Ausgangssignal sollte im kompletten Bereich besser werden, nicht nur bei 1 Khz oder 5 Khz.. Da wäre ich mit einem guten Wienbrücken oszillator besser dran..
Thomas der Bastler schrieb: > Das Ausgangssignal sollte im kompletten Bereich besser werden, nicht nur > bei 1 Khz oder 5 Khz.. Dann musst Du Dich mit den Dingen im Detail zum Max auseinandersetzen Hast Du Dir die Möglichkeiten zum Klirrfaktorabgleich hier schon mal angesehen ? http://www.elv-downloads.de/service/manuals/MFG9001/MFG9001_KM_G_010618.pdf emu
>Das Ausgangssignal sollte im kompletten Bereich besser werden, nicht nur >bei 1 Khz oder 5 Khz.. Eine Klirrfaktormessung wird ja auch nur bei einer bestimmten Frequenz durchgeführt. Und das Kerbfilter muß ebenfalls auf diese Frequenz eingestellt werdden. Von daher wäre das kein Nachteil.
Ja OK, wenn wir über Klirrfaktor sprechen, dann stimmt es. Also brauche eine möglichst präzise 1 Khz Sinus Den Kerbfilter kann ich über das Ti Tool berechnen, aber welcher Opamp nehmen ?
>Den Kerbfilter kann ich über das Ti Tool berechnen, aber welcher Opamp >nehmen ? Macht man in der Regel mit einem passiven oder aktiven Doppel-T-Filter, siehen Anhang. Natürlich darf der verwendete OPamp keinen größeren Klirrfaktor besitzen, als das Meßobjekt...
Thomas der Bastler schrieb: > Den Kerbfilter kann ich über das Ti Tool berechnen, aber welcher Opamp > nehmen ? Den NE5532 kannst du dafuer nehmen. Der ist auch bei HP verbaut worden. Thomas der Bastler schrieb: > was bedeuten diese Angaben : > > Allowable PassBand Ripple: 1 dB Das ist die Welligkeit im Durchlassgebiet. Kein Filter ist wie mit dem Linael gezogen. > Center Frequency: 1 kHz ( das ist klar ) Die Mittenfrequenz vom Filter > Corner Frequency Attenuation: -3 dB Die Daempfung an den Eckfrequenzen > Stopband Attenuation: -45 dB Die maximale Daempfung ausserhalb des Durchlassgebietes > Passband Bandwidth: 1 kHz Die Breite des Durchlassgebietes bis zur 3db Grenzfrequenz > Stopband Bandwidth: 100 Hz Die Breite des Sperrgebietes beim Notchfilter
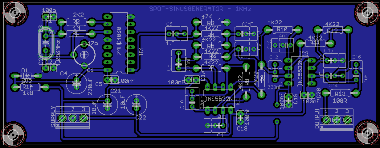
Habe mal endeckt im Elektor Heft 94/1 gibt es einen Spot-Sinusgenerator mit 0.0013% Klirrfaktor. Basierend wie oben bereits beschrieben. Quarz an einem 74HC4060,Teiler und einen Tiefpassfilter 9.Rang auf dem Basis von Ne5532 .... Tschebyscheff Filter.. Echt gut erklärt wie man aus Rechteck Sinus macht...Ich finde empfehlenswert. im Heft 94/2 gibt es dazu einen abgleichbaren Klirrmessfilter für den Scope.. Aber erstmal die Unterlagen von ELV studieren. Mal ne Frage, darf ich die Schaltung vom Elektor ,abgemalt, hier posten und diskutieren ?
In der ELV Anleitung gibt es eine Abgleichbeschreibung, nicht schlecht gemacht. Ich denke, ich konnte die Schaltung doch ein bisschen pimpen. Was mir aber auffiel : In meiner Schaltung ist pin8 mit einem 12K auf Masse. In der ELV Version ist direkt auf GND. Die direkte Verbindung, es scheint mir so. erzeugt ein etwas saubere Signal. Was mir noch auffiel, wenn man einen bestimmten Frequenzbereich angewählt hat, die feine Regelung arbeitet besser in der "mitte" des Bereichs wie am Anfang oder Ende.Das ist aber normal. Also umschalten.
Thomas der Bastler schrieb: > Mal ne Frage, darf ich die Schaltung vom Elektor ,abgemalt, hier posten > und diskutieren ? Ein Oszillator mit Teiler auf 4060 Basis ist wohl eine Grundschaltung das sollte Elektor wohl kein Patent drauf haben. Und das 9pol. Tschbyscheff ist wohl ebenfalls nicht auf deren Mist gewachsen. Also mal es mal ab.
Und hier das Board dazu. Bitte Blick draufwerfen. Die Anordnung der Bauteile ist etwa identisch wie das "original". Was ich geändert habe : Sternförmige Masse ist etwas besser...nach meiner Meinung nach.. Versorgungsleiten auf dem Top Layer. kürzere Leiterbahnen
Warum machst du auf dem Top Layer keine durchgehende Masseflaeche? Das ist die uebliche Vorgehensweise bei HF Schaltungen.
Helmut Lenzen schrieb: > Warum machst du auf dem Top Layer keine durchgehende Masseflaeche? > Das ist die uebliche Vorgehensweise bei HF Schaltungen. Die Frage habe ich mir auch gestellt...aber...bisher war es so, daß beim Audi Schaltungen ist eine Sternförmige Masseführung das A und O wäre. HF Schaltung ? das Analoge Teil läuft mit 1 Khz HF Wäre links der Quarz. bei solche einfache Sachen hatte nie eine extra GND Fläche. Wenn ich doch ein Polygon auf dem Top Layer liegen würde und über vias mit der GND auf Bottom verbinde, was macht dann die Sternförmige Masseführung ?? Hmmm..grübel...
HF Schaltungen sind kritischer als NF Schaltungen. Und was fuer HF gut ist kann auch nur fuer NF gut sein. Sternfoermige Masse geht bei HF gar nicht. Die macht man bei NF auch nur um sich das 2. Layer fuer den GND zu sparen.
Hmm... Sorry ich habe echt die Erfahrung gemacht, daß beim Audio also bis 20KHz eine GND als Masse nicht gut ist. In der "Original" Version ist nur eine Sternförmige Masseführung ist vorhanden. OK HF Teil der Schaltung wäre das kleine Stück links oben wo der Quarz sitzt. Sparen muss ich ich nicht, die Platine wird beim Jakob gemacht, also völlog egal, der Preis ist gleich. Helmut Lenzen schrieb: > Sternfoermige Masse geht bei HF gar nicht. Das ist auch klar. Die Masseföhrung ist nur im NF Teil "vorhanden"
Der Quarz und die Burdencaps sind viel zu weit vom Chip weg. Der 4060 ist ein digitaler Chip und profitiert von einer Massefläche. Der Ziehkondensator C1 ist für Audiozwecke hier völlig überflüssig. Die sternförmige Masseführung am unteren Rand der Platine ist kontraproduktiv. Dadurch erhalten die Entkoppelcaps derart viel Leitungsinduktivität, daß du die Entkoppelcaps auch gleich ganz weglassen kannst.
Und wenn du eh doppelseitig routest, kannst du deine Massefläche unter der ganzen Platine durchziehen. Mit ein paar Vias ist dann an jeden Punkt eine schöne Masse. Aber für sowas eine Platine machen? Das lohnt m.E. den Aufwand nicht. Falls du noch ein paar 74AS867 und einen Flasher rumliegen hast, speicher deinen Sinus doch in ein EPROM/Flash. Hier eine kleine Schaltung von mir: http://www.schoeldgen.de/images/flashplayer.jpg Für Audio kannst du die Resetschaltung weglassen. Das ist nur für den RGB Generator und nochmal der Verweis auf die verschiedenen Sinusquellen von oben: http://www.elektronik-kompendium.de/public/schaerer/scsing.htm
Thomas der Bastler schrieb: > Sternförmige Masse ist etwas besser...nach meiner Meinung nach.. stirbt der Blödsinn nie aus? Die Erde ist eine Scheibe; wenn jemand Fieber hat nimmt man ihm Blut ab; und es ist physikalisch unmöglich, mehr als 64kbit/s über eine Telefonleitung zu übertragen. Rauchen ist gesund, und wer schnell fahrenden Zügen zuschaut wird schwachsinnig (gut, das stimmt vielleicht wirklich ;-). Sternförmige Masse war sinnvoll zu Zeiten der Röhrentechnik, als die Eingangsimpedanzen im 100 MOhm-Bereich lagen. Damals waren Stör*spannungen* das Problem. Heutzutage sind Stör*ströme* dein Feind. Dagegen helfen niedrige Impedanzen. Bau die Masse als Netz mit möglichst kleinen Maschen. Das ideale Netz ist eine geschlossene Fläche. "Kleine Maschen" gilt auch für externe Komponenten. Wenn Du weit entfernte Sensoren (Mikrofone, Gitarren, ...) anschliessen musst, dann soll die aufgespannte Fläche zwischen sämtlichen denkbaren Rückleitern (Erde, Minuskabel, Abschirmung) und dem Signalleiter minimal sein. In diesem Fall wird's in der Tat sternförmig, aber niemals auf der Leiterplatte! Besorg Dir mal ein Buch über Elektromagnetische Verträglichkeit (EMV).
So update Jetzt habe ich auf Top und Button Layer eine durchgehende GND Fläche. Die beiden Versorgungsleitungen - 15V und +15V auf den Top Layer. Ist es jetzt besser ?
Für die Kondis habe ich von Vishay als Bsp. diese Typen : http://de.rs-online.com/web/p/folien/0115247/?searchTerm=115-247&relevancy-data=636F3D3126696E3D4931384E525353746F636B4E756D6265724D504E266C753D656E266D6D3D6D61746368616C6C26706D3D5E5C647B337D5B5C732D2F255C2E5D5C647B332C347D2426706F3D313426736E3D592673743D52535F53544F434B5F4E554D424552267573743D3131352D3234372677633D4E4F4E4526
>Ist es jetzt besser ? Versuche möglichst alle Leiterbahnen auf nur einer Fläche zu routen, damit eine wirklich durchgehende Massefläche zustande kommt. Außerdem sind die Bauteile des Quarz-Oszillators viel zu weit auseindander gezogen. Dadurch erzeugst du mit dem schnellen 74HC4060 starke Störungen, sowohl abgestrahlter als auch leitungsgebundener Natur. Auch die Empfindlichkeit für Einstreuungen steigt enorm. Am besten schiebst du IC1 etwas nach links. Dadurch vergrößert sich auch der Abstand zwischen Oszillator und Filter, was der Qualität des Sinus zu Gute kommt. Auch sollte der Quarz und seine Bauteile nicht direkt an den Rand der Platine geklatscht werden, sonst ist die abschirmende Wirkung der Massefläche dort stark herabgesetzt. Eigentlich gibt es keinen Grund einen 74HCMOS-Chip zu verwenden. Ein simpler CD4060, mit 15V betrieben, täte es auch. Die von diesem Chip erzeugten Störungen sind deutlich geringer als die eines 74HC4060.
Update, Die Filterplatine route ich auch nach dem Schema dann um.
moin, R1 u. R2 würde ich in SMD 805er Ausführung wählen, dann könnte man den Quarz näher an den 4060 setzen. C1 an den gegüber liegenden Masse-Pin anschliessen, ist für meinen Geschmack zu nah an der Leitung die zu Pin 8 führt. Gruß Michael
>Update,
Sieht schon vieel besser aus!
Rücke C4 noch näher an C5 heran.
Unter IC1 liegen zwei Leiterbahnen etwas zu nahe beieinander.
Den Ziehkondensator würde ich durch einen Festcap ersetzen, da das
"Ziehen" eines Quarzoszillators in Audioanwendungen kaum Sinn macht.
Oder möchtest du wirklich die 1000Hz um +/-0,1Hz verstimmen können?
Update... Ich hoffe jetzt passt. Die PCB ist kleiner geworden
na komm, die Schaltung bekommst du doch locker noch 1/3 kleiner!
Mach C2 und C3 rechts vom Quarz hin, über R2 und unter R1. Und verkürze die Leiterbahnbrücke links neben der Outputbuchse. Dann kannst du mal einen Aufbau wagen...
hm, C2, C3, sind jetzt zu weit weg, setz' die doch parallel zu R1 u. R2! EDIT: Der Kai war schneller... :-( noch mal EDIT: Thomas, poste doch mal das komplette Eagle-File, dann könnten Andere vielleicht ein wenig mitfeilen.
Noch kleiner...Was ich noch genau anschauen muss sind die Kondis mit RM 5 und 7.5mm
>Noch kleiner...
War doch gut so, wie es war. Mach ein wenig mehr Massefläche um den
Quarz und die Burdencaps. Nicht direkt ins Eck der Platine würgen!
>Irgendwelche Erfahrungen NE gegen OPA ?
Wenn sich durch ein ungeschicktes Layout die HF auf den Ausgang
durchmogelt, ist es egal welcher OPamp...
Dann bleibe ich doch bei NE ( wegen Preis ) So dann geht die Platine zu Jakob... Es sei denn......
Thomas der Bastler schrieb: > Es sei denn...... Las dich nicht weiter narrisch machen. Sonst wirst du nie fertig. Bei deinen 3 Pin Kondensatoren ist ein Pin nicht angeschlossen.
Bin auch fertig, muss ich noch die RMs bei den Kondis nochmal schauen, dann ist es fertig.Bin mal nachher auf das Ergebnis gespannt wenn die PCBs fertig werden.
>Bin auch fertig, muss ich noch die RMs bei den Kondis nochmal schauen, >dann ist es fertig. Wegen der hohen Güte des Tiepaßfilters würde ich schon 5%-ige Caps wählen, z.B. die hier: http://www.reichelt.de/Wima-MKS-2/MKS-2-5-220N/3/index.html?;ACTION=3;LA=2;ARTICLE=12353;GROUPID=3153;artnr=MKS-2-5+220N;SID=11UBMZan8AAAIAACactpc3ae39a45bdae5ec3ae02d79f0c723e4b
Ja, die habe ich auch..bloss leider keinen 180nF und keine 330nF für die kleine würde ich sowas nehmen : http://www.reichelt.de/Styroflexkondensatoren/STYROFLEX-4-7N/3/index.html?;ACTION=3;LA=5;ARTICLE=19852;GROUPID=3158;artnr=STYROFLEX+4%2C7N;SID=11T2TFhH8AAAIAAEvEM403026e93feb23b492255ec513ea21220a
Thomas der Bastler schrieb: > Ja, die habe ich auch..bloss leider keinen 180nF und keine 330nF Dann mach lieber zu diesen Kondensatoren noch einen 2. im Layout parallel. So kannst du durch parallel schalten zum gewuenschten Wert kommen.
Werde ich die fehlenden entweder bei der nächsten Sammelbestellung bei RS holen, oder hat jemand sowas für mich..
Wie gut ist der Sinus denn bei Geräten wie http://www.ebay.de/itm/AE20125-10-MHz-Wobbel-DDS-Funktionsgenerator-Komplett-Bausatz-/260883302001?pt=Energie_Rohstoffe_Recycling&hash=item3cbddb4671 oder http://www.ebay.de/itm/VC2002-Funktionsgenerator-Signal-Generator-0-2Hz-2MHz-Victor-7-Frequency-/250903752111?pt=Mess_Pr%C3%BCftechnik&hash=item3a6b076daf
Klirrfaktor(Sinus): < 0,1 %(1000Hz), 0,5%(20kHz) http://www.ebay.de/itm/Funktionsgenerator-Freqenzgenerator-Generator-FG250D-/260784712759?pt=Mess_Pr%C3%BCftechnik&hash=item3cb7faec37 kriegt man das mit der Schaltung von Thomas der Bastler hin?
http://www.ebay.de/itm/ws/eBayISAPI.dll?ViewItem&item=260883302001&clk_rvr_id=369104444497 Die gezeichnete Ausgangssignale sind beeindruckend...
Bitte nicht kaufen! Dabei lernst Du nichts. Und Du mußt noch viel lernen.
Thomas der Bastler schrieb: > Die gezeichnete Ausgangssignale sind beeindruckend... ??? Mal ganz abgesehen davon, dass das sicherlich keine gemessenen Werte sind: Hast du überhaupt eine Vorstellung, was der Klirrfaktor ist und wie groß 1% Klirrfaktor ist??
> Hast du überhaupt eine Vorstellung, was der Klirrfaktor ist und wie groß > 1% Klirrfaktor ist?? Hier ist das wichtigste nachzulesen http://de.wikipedia.org/wiki/Klirrfaktor http://www.amplifier.cd/Tutorial/Klirrfaktor/Klirrfaktor.htm
egal schrieb: > Klirrfaktor(Sinus): < 0,1 %(1000Hz), 0,5%(20kHz) > kriegt man das mit der Schaltung von Thomas der Bastler hin? Zumindest könnte man sich ein Notchfilter aufbauen, um den Klirrfaktor zu messen und könnte mit dessen Hilfe das Signal bequem auf minimalen Oberwellenanteil abgleichen. Beitrag "1 Khz Klirrmessfilter"
Vergiss nicht, die beiden Masselagen mit Vias aneinanderzunageln. Sonst schwingen die als Schlitzantennen vor sich hin.
>Vergiss nicht, die beiden Masselagen mit Vias aneinanderzunageln. Sonst >schwingen die als Schlitzantennen vor sich hin. Zusätzliche Vias sind immer sinnvoll. Allerdings hat Thomas schon rund 20 normale Masseverbindungen zwischen den beiden Layern, was eigentlich schon fast ausreichen dürfte.
Wir wollen mal die Kirche im Dorf lassen. Thomas baut einen NF Generator und keinen UHF Messsender im GHz Bereich.
Mal ne Frage so nebenbei... bei dem geplanten Spot Sinusgenerator sind 2 Ne5532 verbaut. Jetzt sehe ich, daß ich noch welche LT1014 ( Quad OpAmp ) auch noch da habe. Wäre doch sinnvoll die beiden NEs rausschmeissen und gegen einen LT zu ersetzen ? Ich sehe "spektakuläre" Eigenschaften von LT..also wäre das Ergebnis um "0,0001%" besser ? ist ja kein Aufwand, muss ich mal die Platine kurzer Hand neu zeichen. Was sagen die Experten ?
Thomas der Bastler schrieb: > Wäre doch sinnvoll die beiden NEs rausschmeissen und gegen einen LT zu > ersetzen ? Mach das nicht. NE5532 hat eine Slewrate von 9V/us der LT1014 nur 0.4V/us. Damit ist der NE5532 um laengen besser dafuer geeignet.
Schon wieder was dazu gelernt.Also der LT hat eine wesentlich langsamere Anstiegsrate.. Wozu wäre z.B ein LT am besten geeignet ?
>Ich sehe "spektakuläre" Eigenschaften von LT..also wäre das Ergebnis um >"0,0001%" besser ? Wo siehst du die? >Wäre doch sinnvoll die beiden NEs rausschmeissen und gegen einen LT zu >ersetzen ? Der NE5532 ist preisleistungsmäßig so ziemlich das Beste, was du bekommen kannst. >Wozu wäre z.B ein LT am besten geeignet ? Heb dir das für dein nächstes Projekt auf. Thomas, jetzt ist der Moment gekommen, wo du das Ganze mal aufbauen solltest. Man kann auch zuviel Grübeln...
Thomas der Bastler schrieb: > Wozu wäre z.B ein LT am besten geeignet ? Eher für DC Anwendungen wo ein niederige Offsetspanng gefordert wird.
Kai Klaas schrieb: > Wo siehst du die? The LT1014 is the first precision quad operational amplifier.. The LT1014’s low offset voltage of 50μV, drift of 0.3μV/°C, offset current of 0.15nA, gain of 8 million, common mode rejection of 117dB and power supply rejection of 120dB qualify it as four truly precision operational amplifiers. Kai Klaas schrieb: > Der NE5532 ist preisleistungsmäßig so ziemlich das Beste, was du > bekommen kannst. Ziemlich ??? oder doch OPA ? Kai Klaas schrieb: > Heb dir das für dein nächstes Projekt auf. Thomas, jetzt ist der Moment > gekommen, wo du das Ganze mal aufbauen solltest. Man kann auch zuviel > Grübeln... Stimmt auch habe noch ca 5 offene Baustellen. Ich muss auf die PCBs warten...
>The LT1014 is the first precision quad operational amplifier.. >The LT1014’s low offset voltage of 50μV, drift of 0.3μV/°C, offset >current of 0.15nA, gain of 8 million, common mode rejection of 117dB and >power supply rejection of 120dB qualify it as four truly precision >operational amplifiers. Ja, ja, ja, ja, ja, Marketing-Geschwätz, aber einen Klirrfaktor gibt es nicht im Datenblatt... >Ziemlich ??? oder doch OPA ? Warum müssen Leute immer etwas "absolut perfektes" bauen wollen?? Bau doch einfach mal etwas "sehr gutes". Ist das nicht genug? Oder schmeißt du auch dein Fahrrad weg, wenn es irgendwo einen Kratzer hat und kaufst ein Neues? Bau doch erst mal die Schaltung auf und teste sie. Dann kannst du immer noch einen teureren OPamp in die Fassung stecken...
Kai hast recht...also ich baue die Sachen sauber auf, und dann schauen wir mal...smile... Danke !
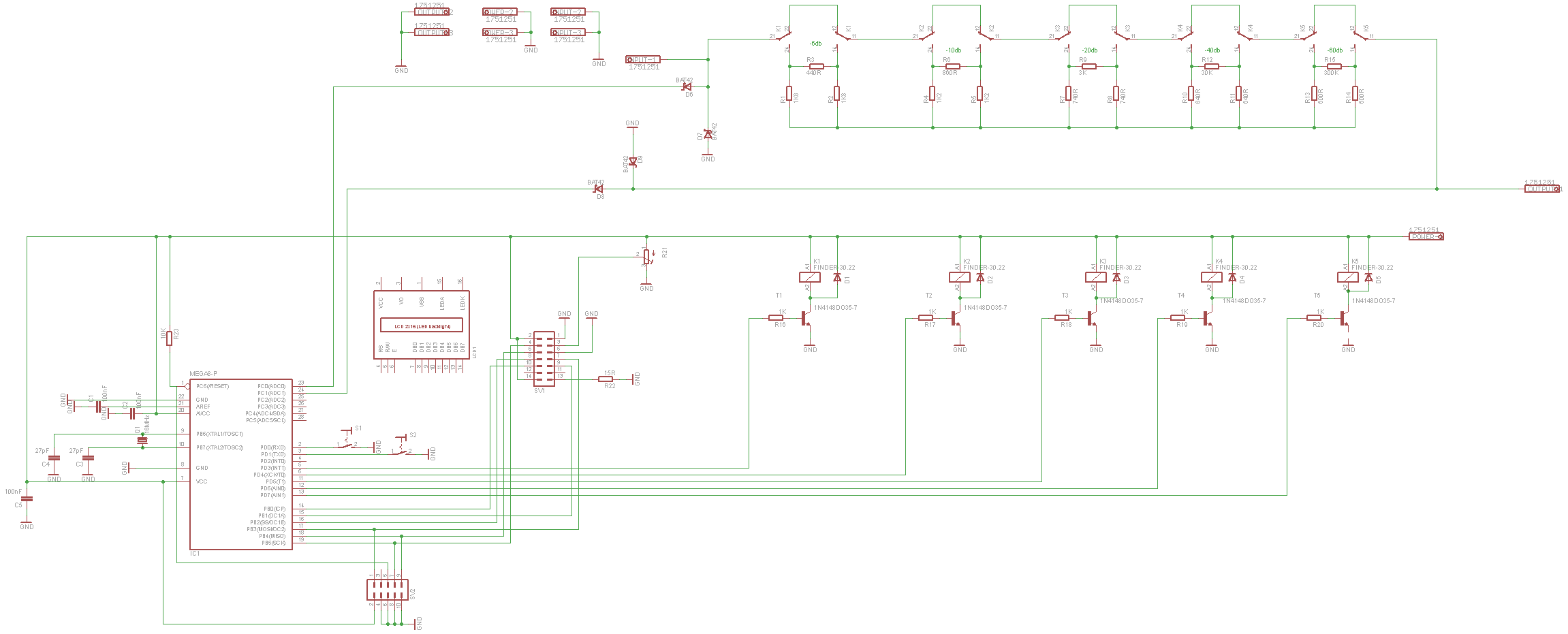
Mal noch eine Frage an Euch. In der Zeit wo Jakob die PCB liefert, habe noch folgendes überlegt. Die erste Frage wäre, wenn die Schaltung mit + -15V versorgt wird, wie hoch wird der Ausgangspegel ? Annähernd + - 15V ? Ich möchte am Ausgang bestimmte "Audio Pegel" haben also z.B 0 db. Wären also 0.775V. Mit einem Spannungsteile bestehend aus einen Widerstand und einen Trimmpoti könnte ich es realisieren. Oder anderen Vorschlag ? Nun die 2. feine Sache wäre, wenn ich diese db Werte mit einem AVR erfassen könnte ( ADC ) und auf einem LCD Display ausgeben könnte. Wie soll man vorgehen ? Der ADC Eingang benötigt positiven Pegel wäre sowas ein Ansatz : http://www.roboternetz.de/community/threads/50525-Wechselspannung-mit-AVR-messen Die Anzeige bzw. Umrechnnung V - db , denke ich kein grosses Problem
Thomas der Bastler schrieb: > Die erste Frage wäre, wenn die Schaltung mit + -15V versorgt wird, wie > hoch wird der Ausgangspegel ? Annähernd + - 15V ? Nein. Du hast vorne ein TTL Rechteck erzeugt. Dessen Grundschwingungsgehalt betraegt: U0 = 2 x 5V/Pi = 3.18V Dein Filter hat im Durchlassbreich eine Verstaerkung von 1 Also kommt hinten am Ausgang eine Sinusspannung von 3.18V raus. Thomas der Bastler schrieb: > Ich möchte am Ausgang bestimmte "Audio Pegel" haben also z.B 0 db. Wären > also 0.775V. Mit einem Spannungsteile bestehend aus einen Widerstand und > einen Trimmpoti könnte ich es realisieren. Oder anderen Vorschlag ? So kannst du es machen. Das Poti mit dem Skope abgleichen. Thomas der Bastler schrieb: > Nun die 2. feine Sache wäre, wenn ich diese db Werte mit einem AVR > erfassen könnte ( ADC ) und auf einem LCD Display ausgeben könnte. Wie > soll man vorgehen ? Der ADC Eingang benötigt positiven Pegel Du richtest diese Ausgangsspannung mit einem aktiven Gelichrichter gleich. Dieses DC Signal gibst du auf dem ADC vom AVR. Der Rest ist Software. Nach dem Gleichrichten hast du nur positive Pegel (Dioden richtig rum eingebaut) http://www.loetstelle.net/grundlagen/operationsverstaerker/opamp_5.php
Helmut Lenzen schrieb: > Du richtest diese Ausgangsspannung mit einem aktiven Gelichrichter > gleich. Lieber gleich mit einem Peak-Hold - spart einem lästige Software. Hoch-dynamische Pegeländerungen werden eh nicht gebraucht.
Helmut : Echt goil....Deine Erklärungen gefallen mir sehr gut..!! Ich glaube die Auswertung, könnte ich hinbekommen, Software in AVR scheint mir auch nicht sehr problematisch zu sein. Damit die Steuerung einen gewissen Kick bekommt, werde ich, wenns es machbar ist den Widerstand im Spannungsteiler evtl. mit einem 4066 , gesteuert über den Atmega, auswählen.
Thomas der Bastler schrieb: > Damit die Steuerung einen gewissen Kick bekommt, werde ich, wenns es > machbar ist den Widerstand im Spannungsteiler evtl. mit einem 4066 , > gesteuert über den Atmega, auswählen. 4066 nix gut. Du hast +-15V am Ausgang vom OP im Extremfall. Dein 4066 kann aber nur wenn er mit +15V versorgt ist bis zu dieser Grenze ausgesteuert werden. Negative Halbwellen gehen dann nicht. Besser ist es sowas zu nehmen: http://datasheets.maxim-ic.com/en/ds/DG202-DG212.pdf Gibt es auch von anderen Herstellern. Die Teile koennen +-15V und werden mit TTL Pegel angesteuert. Du must allerdings auch den ON Widerstand mit beruecksichtigen bei deinem Spannungsteiler. Also sollten diese Widerstaenden hochomiger sein als der ON Widerstand. Am besten dahinter noch einen Pufferverstaerker bauen.
hmm..smd..Preis.. http://such002.reichelt.de/?SID=12Tjaf2H8AAAIAAAryMfI5264e84f046c0f26a864eaa7907ee893;ACTION=446 Wesentlich entspannter wäre sowas : http://www.reichelt.de/Miniaturrelais/SY-05W-K/3/index.html?;ACTION=3;LA=2;ARTICLE=79355;GROUPID=3292;artnr=SY+05W+K;SID=12Tjaf2H8AAAIAAAryMfI5264e84f046c0f26a864eaa7907ee893 habe bereits schon sowas verbaut.braucht etwa 30 mA, aber ein BC548C an AVR dann geht es perfekt
Du kannst auch Relais nehmen. So wird das im meinen HP Generator auch gemacht. Wenn du es ganz perfekt machen willst dann schaltest du Pi oder T Daemfungsglieder um. Dann bleibt auch der Ausgangaswiderstand gleich beim umschalten.
Helmut Lenzen schrieb: > Wenn du es ganz perfekt machen willst dann schaltest du Pi oder > T Daemfungsglieder um. Dann bleibt auch der Ausgangaswiderstand gleich > beim umschalten. Meinst sowas hier : http://www.sengpielaudio.com/Rechner-pads.htm
Thomas der Bastler schrieb: > Meinst sowas hier : Genau sowas. Die kannst du dann hintereinander schalten und hast immer die gleiche Ausgangsimpedanz.
Ja habe ich schon die Beschreibung kurz studiert... Wie groß wöhlt man die Eingang und Ausgang Impedanz ? Man redet noch von Dämpfung, wie sollte ich es in meinem Fall verstehen ? Klar Spannungteiler, ist ja klar wie funzt..
Thomas der Bastler schrieb: > Wie groß wöhlt man die Eingang und Ausgang Impedanz ? Nun es gibt genormte Impedanzen. 50 / 75 Ohm in der HF Technik 600 Ohm in der Audiotechnik. Du must aber aufpassen das deine Endstufe auch die 600 Ohm treiben kann. >Man redet noch von > Dämpfung, wie sollte ich es in meinem Fall verstehen ? Die Daempfung ist der Spannungsunterschied zwischen Ein/Ausgang des Gliedes. Also 6dB oder 10 dB oder 20 dB waeren gaengige Daempfungswerte. d = 20 x log(Ua/Ue) [in dB] 20dB waeren in dem Fall dann ein Unterschied um den Faktor 10 6dB waeren dann die haelfte. Schaltes du jetzt ein Glied mit 6 dB und eins mit 20dB in Reihe ergibt das 26 dB also den Faktor 20 Die Addition der dB ist das gleiche wie die Multiplikation der Faktoren. dB Werte mit positiven Vorzeichen sind Daempfungen mit negativen Verstaerkungen.
Also folgendes schon gelernt : Ich habe bei einem TTL Stufe dann 3,18V am Ausgang bei 5 V. Der CD4060 wird aber 6,2V gespeist, also liegt am Ausgang 3,95 V Die Ausgangspannung ist 2V eff. Laut NE Datenblatt, alle Parameter sind mit RL 600 Ohm angegeben, also nehme den Eingansimpedanz des Filters mit 600 Ohm. Ausgang sollte auch 600 Ohm sein. 2V eff wäre + 6 db 1V eff waäre 0 db usw....Richtig ?
Thomas der Bastler (thomasderbastler) schrieb:
> Ich könnte mir sowas vorstellen
Deine Relais haben "Phantomspeisung" und die Emitter hängen in der Luft?
:)
Sagte ganz grob, bissle Phantasie ist auch gefragt....genauso , daß der AVR auch ohne 5V arbeitet..LoL
Ein bisschen anders must du das verschalten. Die werden alle hintereinander geschaltet. Die Impedanz bleibt ja gleich. So kann man mit den Teilen unterschiedlich Kombination zusammenschalten und damit unterschiedliche Daempfungen erzeugen. z.B. du hast 6db und 10db dann kann du schalten 0db 6db 10db 16db Was du gemacht ist jedes Teil einzeln und nicht kombiniert.
Helmut Lenzen schrieb: > Du hast vorne ein TTL Rechteck erzeugt. Dessen Grundschwingungsgehalt > betraegt: > > U0 = 2 x 5V/Pi = 3.18V Ich habe jetzt die Fourierzerlegung nicht auswendig parat. Aber ein Vergleich bei der Synthese von:
1 | 5*(cos(x) - 1/3*cos(3*x)+0.2*cos(5*x)-1/7*cos(7*x)+1/9*cos(9*x)-1/11*cos(11*x)+1/13*cos(13*x)-1/15*cos(15*x)+1/17*cos(17*x)-1/19*cos(19*x)) |
2 | |
3 | mit |
4 | |
5 | 5*cos(x) |
zeigt das angehängt Bild. Demnach wäre die Amplitude der Sinusgrundschwingung etwas höher als die Amplitude des Rechtecks. Das entspräche dann nicht deiner o.g. Gleichung. Was habe ich übersehen?
HildeK schrieb: > Was habe ich übersehen? http://de.wikipedia.org/wiki/Rechteckschwingung Ich hatte die Formel hier verwendet. Habe das auch noch mit einem Specki ueberprueft kamm das gleich raus.
Thomas der Bastler schrieb: > was ist ein "Specki"? Hat nix mit Speck zu. Ist der Kosename fuer ein Geraet Namens Spektrum Analyzer. Ist so aehnlich wie ein Oszillosope. Nur das hier nicht der Zeitverlauf der Spannung angezeigt wird sondern die Spektralen Frequenzkomponenten.
Helmut Lenzen schrieb: > Ich hatte die Formel hier verwendet. Die beginnt mit 4h/PI! Bei h=5V wäre das Ergebnis dann 6.37V für die Amplitude der Grundschwingung. Das ist auch in dem verlinkten Wikipedia-Artikel in der Grafik unterhalb der Kurve zu sehen. Der Faktor wäre 4/PI, also 1.273. Was dein Speki zeigt, kann ich von hier aus nicht sagen ... @Thomas der Bastler Speki = Spektrumanalyzer
HildeK schrieb: > Spektrumanalyzer Also Oszi für "fortgeschrittene"... Aber eins ist ganz sicher, wenn ich die Schaltungen, beide ( Sinus-Spot und der Messfilter ), aufgebaut habe werde ich die Sachen sehr gründlich ausmessen. Ich möchte sehen wie weit die errechnete Werte mit der tatsächlichen übereinstimmen. Wird eine sehr interessante Sache werden...für mich...
Thomas der Bastler schrieb: > Also Oszi für "fortgeschrittene"... Naja, nicht ganz. Oftmals wichtige Ergänzung neben dem Oszi. Einfachst gesagt: das ähnelt eher einem Radio, bei dem der Frquenzbereich von unten nach oben durchgescannt wird und die gefundenen Pegel grafisch angezeigt werden.
Hier mal die Bilder von einem 1KHz Rechecksignal mit 5Vss. Daneben das Signal auf einem Speki dargestellt. Der Zacken ganz links ist die Grundwelle. Hier gibt der Speki 2.24V Eff an = 3.16Vs.
Sowas könnte ich bei meinem "Klirrmessfilter" gut gebrauchen. Habe mal kurz überlegt, was ich auf einem normalen Oszi sehen werde, wenn der Filter mit 1 KHz gespeist wrid..Wenn der Filter perfekt wäre, theoretisch nichts, weil der Filter eine unendliche Dämpfung genau bei 1 Khz hätte.
Thomas der Bastler schrieb: > Sowas könnte ich bei meinem "Klirrmessfilter" gut gebrauchen. Habe mal > kurz überlegt, was ich auf einem normalen Oszi sehen werde, wenn der > Filter mit 1 KHz gespeist wrid..Wenn der Filter perfekt wäre, > theoretisch nichts, weil der Filter eine unendliche Dämpfung genau bei 1 > Khz hätte. Du brauchst jetzt aber nicht zu ueberlegen auch noch einen Speki selber zu bauen:=) Das ist mein aufwendigstes Messgeraet (40kg vollgepackt).
> Du brauchst jetzt aber nicht zu ueberlegen auch noch einen Speki selber > zu bauen:=) Das ist mein aufwendigstes Messgeraet (40kg vollgepackt). doch, doch, dazu ist er glatt im Stande! :-))) Gruß Michael Was der Helmut alles so da hat, kannst du dich noch drehen in deiner Werkstatt?
Helmut Lenzen schrieb: > Hier mal die Bilder von einem 1KHz Rechecksignal mit 5Vss. Daneben das > Signal auf einem Speki dargestellt. Der Zacken ganz links ist die > Grundwelle. Hier gibt der Speki 2.24V Eff an = 3.16Vs. Und, wie bekommen wir jetzt Theorie und Praxis unter einen Hut?
Michael D. schrieb: > Was der Helmut alles so da hat, kannst du dich noch drehen in deiner > Werkstatt? So gerade eben :=)
>> Hier mal die Bilder von einem 1KHz Rechecksignal mit 5Vss. Daneben das >> Signal auf einem Speki dargestellt. Der Zacken ganz links ist die >> Grundwelle. Hier gibt der Speki 2.24V Eff an = 3.16Vs. > >Und, wie bekommen wir jetzt Theorie und Praxis unter einen Hut? Ein 5Vss Rechtecksignal hat eine Amplitude von 2,5Vs. Multipliziert mit 4/Pi ergibt für den Sinus eine Amplitude von 3,18Vs. Ist doch jetzt nicht sooo weit von 3,16Vs weg...
Kai Klaas schrieb: > Ein 5Vss Rechtecksignal hat eine Amplitude von 2,5Vs. Das iss es! :-) Danke für den Schubser in die richtige Richtung ... > Ist doch jetzt nicht sooo weit von 3,16Vs weg... Die Differenz stand auch nicht zur Diskussion :-)
Michael D. schrieb: > Was der Helmut alles so da hat, kannst du dich noch drehen in deiner > Werkstatt? So gerade eben :=) HildeK schrieb: > Kai Klaas schrieb: >> Ein 5Vss Rechtecksignal hat eine Amplitude von 2,5Vs. > > Das iss es! :-) > > Danke für den Schubser in die richtige Richtung ... Deshalb hatte dich da auch den Faktor von 4 nach 2 geaendert in der Formel.
offtopic : aber es muss sein..Helmut was sieht man alles auf dem Bild...?? hammer ... Ich glaube wenn ich als nächstes ein Thread starten würde... Specki, selber bauen, dann bleibt dieses Forum leer. bzw beim Aufruf die Meldung 404 Page not found..
Thomas der Bastler schrieb: > offtopic : aber es muss sein..Helmut was sieht man alles auf dem > Bild...?? hammer ... Ok. Dann mal eine kleine Beschreibung der Geraete von links nach rechts. Der Turm links auf dem Bild zeigt von oben nach unten HP8903B Audio Analyzer (Klirrfaktormessbruecke) HP8657B Signalgenerator 100khz .. 2Ghz HP3325B Funktionsgenerator 1mHz .. 20MHz In der Mitte HM1507 und HM705 Oszilloskope Ueber dem HM705 eine RLC Messbruecke (Selbstbau) Oben im Regal HP3478A Multimeter HP5334B Frequenzzaehler Der Turm Rechts von oben nach unten Labornetzteil (Selbstbau) HP1630G Logikanalyzer HP54522a Oszillosope (500MHz) HP3585A Spektrum Analyzer 20Hz .. 40MHz Neben dem Turm 2 Netzteile Ganz rechts in der Ecke HP 1661a Logikanalyzer
Helmut Lenzen schrieb: > HP8903B Audio Analyzer (Klirrfaktormessbruecke) Könntest mir schnenken...smile..könnte ich gut gebrauchen, aber werdest recht haben, lohnt sich nicht zu verschenken, weil ich wahrscheinlich nicht "fachmännisch" das Gerät ( noch nicht ) bedienen kann. Aber absolute "ober Respekt" Klasse !!
Naja Thomas, ich bin auch kein richtiger Bastler mehr. Entwickele groesstenteils fuer Kunden Schaltungen. Da braucht man halt ein Labor.
Thomas der Bastler schrieb: > So könnte ich mir die Abschwächungsstufe vorstellen : Ist schon fast ok. Aber 60 dB =1000 wirst du nicht schaffen. Da wird das übersprechen zu gross. Die wirst du aufteilen müssen in 20 + 40 dB. Bei 40 dB wirst du auch schon auf das Layout achten müssen eventuell zwischen Ein/Ausgang ein Blech anbringen müssen Die Gleichrichterschaltungen funktionieren so nicht. Schau noch mal in den link von mir oben.
Thomas der Bastler schrieb: > Du meinst einen Vollwellengleichrichter mit OpAmp ? Ja das meine ich. Du must ja die Schwellspannung der Dioden wegbekommen. Das geht nur aktive mit einem OPAmp.
Thomas der Bastler schrieb: > So könnte es besser aussehen..?? Ist schon besser. Parallel zu R30 R37 muss noch ein Kondensator zum glätten. Da der Op ja mit +- versorgt wird muss du den ADC Eingang noch gegen negative Spannungen schützen. Widerstand und Dioden.
Update, Schutzdioden am ADC Eingang und jeweils ein Glättungselko mit 47uF
>Ich möchte am Ausgang bestimmte "Audio Pegel" haben also z.B 0 db. Wären >also 0.775V. Mit einem Spannungsteile bestehend aus einen Widerstand und >einen Trimmpoti könnte ich es realisieren. Festpegel sind eher unpraktisch. Sinnvoller ist es, mit einem simplen Poti den gewünschten Pegel einzustellen. >Ich könnte mir sowas vorstellen Mit einer zusätzlichen µC-Schaltung?? Das wird deinen Sinus aber nicht sauberer machen! Wenn du da nicht höllisch aufpaßt, ist der niedrige Klirr futsch...
Hoffe, daß ich mich klar ausgedrückt habe der AVR macht nichts anderes wie die Relais schalten und ein bisschen Pegelmessen
>Hoffe, daß ich mich klar ausgedrückt habe der AVR macht nichts anderes >wie die Relais schalten und ein bisschen Pegelmessen Der AVR läßt aber gleichzeitig unangenehme, digitale Störströme über die gemeinsame Masse fließen. Ein falscher Masseanschluß und Peng!
Abhilfe ? Könnte ich den AVR komplett auslagern, oder die Eingangsmasse und die von der Steuerung trennen. Brint aber nicht viel wegen dem Gleichrichter.
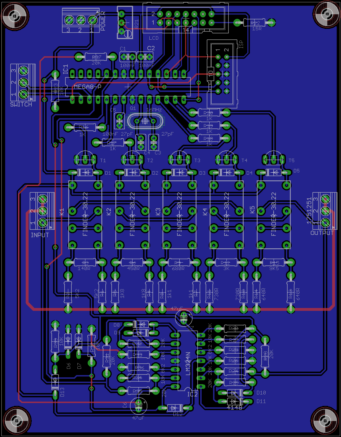
Würde diese Variante weniger störanfällig ? Ich habe den Eingang und den Ausgangmasse auf dem Top Layer direkt verbunden. Es ist nur an einem Punkt mit dem Massepolygon auf dem Button Layer verbunden
@ Thomas der Bastler Wieso sitzt eigentlich R37 im Layout so elend weit weg vom LM324? Im Schaltplan sitzt er direkt an Pin 13/14 des OPV. Der lässt sich doch so schön parallel der Diode D12 platzieren. Damit wird die rote LB die von C6 ausgeht automatisch überflüssig und kann wegfallen.
Fachkraft : Ja hast recht. Nun habe ich noch was anderes überlegt wegen der Masseverbindung. Ich habe 2 getrennte GND Polygone somit ist die Masse Eingang und Ausgang wirklich nr an einem Punkt mit der Polygon verbunden R2 - D6 Anode
Was auch auffällt ist 1. Beim LM324 an Pin 4 (Versorgung+) fehlt mir ein Abblockkondensator. Den würde ich mir nicht einsparen, zumal du die Versorgung ausgerechnet über die Leitung der Finder-Relais führst! Wobei wir da gleich zu Problem Nr. 2 kommen, nämlich 2. dem Poweranschluss fehlt ein Elko der die kurzeitige Belastung der schaltenden Relais abfängt. Das sollte der "arme Abblockkondenstor" des AVR nicht schultern müssen.
C6 , C7 sind verpolt. Der - Eingang des OP liegt quasi an GND. Da du positive Ausgangsspannung willst muss der + vom Elko am Ausgang liegen. Besser wäre es allerdings an der Stelle einen Folien C einzusetzen und die Widerstände um den Faktor 10 grösser zu machen.
Zum Posting von 18:30 Jetzt hast du aber die Massefühung eher verschlimmbessert. Hängt alles nur nur an einem "seidenen Fädchen" über R2. ;-) So schlecht war's auf den ersten Blick vorher doch gar nicht. Aber mal was grundsätzliches, es fällt auf das der steuernde Teil (AVR und OPV) im Layout mittig "zerrissen" ist, durch den Lastteil (die Relais). Die Anordnung OPV unten und Relais mitte hätte ich ungekehrt vorgenommen, so dass der steuernde Teil (AVR und OPV) insgesamt nahe beieinander liegt und der Lastteil (Finder Relais) am weitesten weg (mit eigener Versorgungsleitung über einen ELKO zur Powerbuchse. Von der Powerbuchse weg dann die Versorgungsleitung für den MC und den OPV (dort jeweils 100nF).
Kondis gesetzt, habe gerade überlegt, damit mit der Eingangsspannung etwas flexibiler bleiben kann, habe ich noch einen 78S05 verpasst
Fachkraft schrieb: > Jetzt hast du aber die Massefühung eher verschlimmbessert. Hängt alles > nur nur an einem "seidenen Fädchen" über R2. ;-) Meine Überlegung war, Kai Klaas schrieb: > Der AVR läßt aber gleichzeitig unangenehme, digitale Störströme über die > gemeinsame Masse fließen. Ein falscher Masseanschluß und Peng! aus dem Grun, daß ich die beiden Masseflächen soweit wie möglich trenne. Fachkraft schrieb: > So schlecht war's auf den ersten Blick vorher doch gar nicht. Aber mal > was grundsätzliches, es fällt auf das der steuernde Teil (AVR und OPV) > im Layout mittig "zerrissen" ist, durch den Lastteil (die Relais). Die > Anordnung OPV unten und Relais mitte hätte ich ungekehrt vorgenommen, so > dass der steuernde Teil (AVR und OPV) insgesamt nahe beieinander liegt > und der Lastteil (Finder Relais) am weitesten weg (mit eigener > Versorgungsleitung über einen ELKO zur Powerbuchse. Von der Powerbuchse > weg dann die Versorgungsleitung für den MC und den OPV (dort jeweils > 100nF). Das hört sich auch nicht schlecht an...
Ob und wie das Ganze funktioniert, hängt davon ab, wie du die µC-Schaltung mit den anderen Schaltungsteilen verbindest. Es ist ein Riesenunterschied, ob das alles auf einer Platine mit durchgehender Massefläche sitzt oder auf viele Einzelplatinen verteilt ist. Bei deinem derzeitigen Aufbau würde ich eine möglichst vollständige räumliche Trennung der Schaltkontakte und den damit verbundenen Widerständen von Schaltungsteilen des µC empfehlen. Also getrennte Massen, die sich auch nicht auf Ober- und Unterseite der Platine überlappen dürfen. Sonst hast du kapazitive Koppung. Ich würde am µC noch ein Pi-Filter plazieren, wie hier beschrieben: Beitrag "Frage an die Layouter: 4 parallele ADC's massemäßig entkoppeln" Auf diese Weise kannst du die Massestörungen auf dem Weg zwischen µC-Masse und sternförmigem Massepunkt gering halten. Dann gibt es auch wenig kapazitives Einkoppeln direkt in den Relais. Du solltest dir jetzt mal überlegen, wie du alle Schaltungsteile zusammenschaltest. Dies ist gerade hinsichtlich der Masseführung kritisch und sollte zu Beginn überlegt werden.
Kai.. ich denke die beste Variante wird, daß ich 2 Platinen mache. Eine kleine mit den Relais drauf, und eine Steuerpaltine. Ich kann dann die beiden dann mit Pfostenstekcer verbinden, also Flachbandkabel..wäre doch besser oder ? PS: man lernt immer etwas dazu...
>Kai.. ich denke die beste Variante wird, daß ich 2 Platinen mache.
Kann man auch machen. Aber wie gesagt, das hängt davon ab, wie du die
Module miteinander verbindest. Das solltest du dir jetzt erst mal
überlegen. Du hast jetzt eine gemischt analog digitale Schaltung, bei
der die Anordnung der Module, deren Zusammenschaltung und die
Gesamtmasseführung mehr als kritisch ist. Wenn du hier Fehler machst,
wird der ganze Aufwand beim Sinusfilter (ich erinnere nur: NE versus
OPA...) hinfällig.
Bitte melde dich an um einen Beitrag zu schreiben. Anmeldung ist kostenlos und dauert nur eine Minute.
Bestehender Account
Schon ein Account bei Google/GoogleMail? Keine Anmeldung erforderlich!
Mit Google-Account einloggen
Mit Google-Account einloggen
Noch kein Account? Hier anmelden.




































































