Hallo zusammen, ist mir echt peinlich, so eine Frage zu stellen, aber da sieht man mal wieder, wie weit es doch mit der allgemeinen Elektronik-Bildung ist ;-) (oder sitz' ich einfach schon zu lange vor dem Bildschirm?) Wie auch immer, ich habe einen Transistor (als Schalter), der im Normalfall von einem Pin eines PIC gesteuert werden soll. Im Zweifelsfall jedoch (z.B. beim Reset des PIC) soll der Transistor durchsteuern. Mein Verständnis-Problem ist Folgendes: Linkes Bild im Anhang: Wenn der PIC den Pin auf Masse zieht, habe ich doch praktisch einen Spannungsteiler und werde die Basis des Transistors nie auf Masse bekommen, sondern eher auf 2.5V, mit anderen Worten, der Transistor steuert immer durch? Wenn ich das umgehen will, muss ich das rechte Bild verwenden. Damit bekomme ich die Basis schön auf Masse, wenn ich den PIC-Pin auf Masse lege. Aber wenn der Transistor leiten soll und ich den PIC-Pin auf HIGH lege, habe ich keine Strombegrenzung und der PIC sourct mehr Strom als ihm gut tut. Die einzige Möglichkeit, die ich momentan sehe, ist im rechten Bild den PIC-Pin auf "Output-LOW" zu schalten, wenn der Transistor sperren soll und den Pin auf "Input" zu schalten, wenn der Transistor leiten soll? Kann das wirklich sein oder habe ich einen kapitalen Denkfehler gemacht? Bitte um kurze Aufklärung.
Tobias S. schrieb: > Die einzige Möglichkeit, die ich momentan sehe, ist im rechten Bild den > PIC-Pin auf "Output-LOW" zu schalten, wenn der Transistor sperren soll > und den Pin auf "Input" zu schalten, wenn der Transistor leiten soll? Richtig so! oder du verwendest statt des BPT eine FET, dann kannst du den betreffenden Pin am PIC immer als Ausgang betreieben.
Oder du legst R2 direkt an die Basis, also in Serie mit R1. J.
myzyn schrieb: > Richtig so! > > oder du verwendest statt des BPT eine FET, dann kannst du den > betreffenden Pin am PIC immer als Ausgang betreieben. Unfug. Einfach mal R2 zwischen R1 und Basis platzieren.
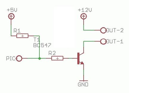
vn nn schrieb: > Einfach mal R2 zwischen R1 und Basis platzieren. Auweh! Da musste ich echt mit der Nase drauf gestoßen werden, aber nachdem die letzten drei Posts (beinahe wortwörtlich) dasselbe sagten, will ich das mal so glauben ;-). Die "neue" Version also jetzt im Anhang, falls jemand dasselbe Problem haben sollte. Ich muss mir jetzt nur noch Gedanken machen, wie ich R1 & R2 passend dimensioniere. Obwohl..., das ist in diesem Fall eigentlich ziemlich egal, denn es fließen sowieso nur wenige Milliampere über C-E(<10mA), sodass es sogar für den kleinen BC547 egal sein sollte, wenn er nicht voll durchgesteuert ist. Zur Info, das ganze soll für eine einstellbare Spannungsquelle sein (also ein LM317 mit mehreren per Transistoren auswählbaren parallelen Zweigen im Adjust-Kreis, wie es auch im Datenblatt zu finden ist). Nur mit dem Unterschied, dass bei meiner Schaltung im Reset-Fall die niedrigste Spannung anstehen muss und nicht die höchste. Achja, bevor ich's vergesse: Danke für Eure Hilfe!
vn nn schrieb: > Unfug. Wieso denn? Er hat sein Problem richtig erkannt und sogar eine mögliche Lösung gefunden. Ich denke schon, dass das ein "Richtig so!" wert ist. Von mir kam ein weiterer Vorschlag - das heißt nicht das es keine anderen Lösungen gibt.
Bitte melde dich an um einen Beitrag zu schreiben. Anmeldung ist kostenlos und dauert nur eine Minute.
Bestehender Account
Schon ein Account bei Google/GoogleMail? Keine Anmeldung erforderlich!
Mit Google-Account einloggen
Mit Google-Account einloggen
Noch kein Account? Hier anmelden.

