Hi Ich möchte mit je einem uC Ausgang ein Modellbahn Signal mit rot/grün LEDs umschalten. Wie könnte eine Schaltung aussehen, wenn der Ausgang bei 0V rot schaltet und bei 5V auf grün schalten soll? Die LEDs werden zwischen 5mA und 10mA benötigen. Danke für eure Hilfe Thomas
Mist, wieso war ich als Gast eingeloggt? Nochmal: Hi Ich möchte mit je einem uC Ausgang ein Modellbahn Signal mit rot/grün LEDs umschalten. Wie könnte eine Schaltung aussehen, wenn der Ausgang bei 0V rot schaltet und bei 5V auf grün schalten soll? Die LEDs werden zwischen 5mA und 10mA benötigen. Danke für eure Hilfe Thomas
Das sollte funktionieren:
.---<LED rt--Widerstand---VCC
Portpin -o
.---LED gr>--Widerstand---GND
Zwei NPN-Transistoren: der erste bekommmt das Signal vom Controller. An dessen Kollektor hängt die grüne LED und die Basis des zweiten Transistors. An dessen Kollektor hängt die rote LED. Man sollte sich noch ein paar Vorwiderstände gönnen.
Thomas W. schrieb: > Ich möchte mit je einem uC Ausgang ein Modellbahn Signal mit rot/grün > LEDs umschalten. Meinst du Einzel-LEDs, d.h. eine rote und eine grüne oder meinst du Duo-LEDs, d.h. welche mit rot und grün in einem Gehäuse? Bei letzteren wäre die weitere Frage ob mit 3 oder mit 2 Pins? Ein Datenblatt wäre natürlich das größte oder zumindest eine Angabe, mit welchem Strom du die LEDs betreiben möchtest, damit sie in der von dir gewünschten Helligkeit leuchten.
Wolfgang schrieb: > Thomas W. schrieb: >> Ich möchte mit je einem uC Ausgang ein Modellbahn Signal mit rot/grün >> LEDs umschalten. > > Meinst du Einzel-LEDs, d.h. eine rote und eine grüne oder meinst du > Duo-LEDs, d.h. welche mit rot und grün in einem Gehäuse? Bei letzteren > wäre die weitere Frage ob mit 3 oder mit 2 Pins? > > Ein Datenblatt wäre natürlich das größte oder zumindest eine Angabe, mit > welchem Strom du die LEDs betreiben möchtest, damit sie in der von dir > gewünschten Helligkeit leuchten. ??? Der Strom ist doch angegeben. Ich meine es so, wie es in der ersten Antwort dargestellt ist. Also 2 Einzelne LEDs an einem Ausgang. Ich war mir nicht sicher, ob das so funktioniert, wie in der Zeichnung dargestellt. Vielleicht noch eine Diode 1N4148 antiparallel zur LED, um evtl. Sperrspannungsprobleme zu vermeiden? Ansonsten wäre die Lösung ja einfach zu realisieren. Transistoren wie in der 2. Lösung sind dann ja nicht nötig. Gruß Thomas
5V sind kein Problem für die Sperrschicht einer LED. Ich glaube, man muss erst bei mehr als 7V aufpassen.
Sind die LEDs vorverdrahtet, z.B. gemeinsame Anode/Kathode, oder sind alle Anschlüsse herausgeführt ? Der erste Fall betrifft hauptsächlich fertige Signale, die zweite Variante sollte bei Bausätzen oder Eigenbau vorliegen ... Gruß Martin
Thomas W. schrieb: > Ich meine es so, wie es in der ersten Antwort dargestellt ist. > Also 2 Einzelne LEDs an einem Ausgang. Anfangs hattest du aber noch von je einen Ausgang geschrieben. Davis schrieb: > Das sollte funktionieren: > > .---<LED rt--Widerstand---VCC > Portpin -o > .---LED gr>--Widerstand---GND Wozu zwei separate Widerstände und nicht einfach: .---<LED rt--VCC Portpin --Widerstand--o .---LED gr>--GND
Rolf Magnus schrieb: > Wozu zwei separate Widerstände und nicht einfach: > > .---<LED rt--VCC > Portpin --Widerstand--o > .---LED gr>--GND Weil sie unterschiedlichen Fussspannungen haben und so de Hellichkeiten abstimmbar sind. Das is Modebauern manchma ziemlich wichtig, verständlicher weise.
Thomas W. schrieb: > Vielleicht noch eine Diode 1N4148 antiparallel zur LED, um > evtl. Sperrspannungsprobleme zu vermeiden? Wo wird da an einer der LEDs eine Spannung in Sperrrichtung angelegt? Anode bzw. Kathode liegen auf 5V bzw. Gnd und der Ausgang des µC bewegt sich dazwischen.
Mit nur einem Widerstand brennen die LEDs ab, wenn die betriebsspannung größer als beide flussspannungen wird.
Allerdings kann es bei der einfachen Lösung mit dem Portpin zwischen den LEDs sein, das bei Tristate des Portpin beide LEDs dunkel leuchten. Sollte aber kein Problem sein, sobald der Port definiert high oder low ist. Da rote und grüne LEDs unterschiedlich hell sind, ist die Lösung mit je einem Widerstand pro LED m.E. die bessere.
Rolf Magnus schrieb: > Wozu zwei separate Widerstände und nicht einfach: > > > > .---<LED rt--VCC > > Portpin --Widerstand--o > > .---LED gr>--GND Wenn der Controller auf Tri-State schaltet oder er ihn versehentlich als Input konfiguriert, könnte es sein, dass die LEDs erst gelb und dann schwarz leuchten. Bei Vcc = 5 V, Flusspannungen typisch bei 20 mA rot: V_f = 1,85 (Toshiba TLRE1002), grün: V_f = 2,4 V (TLGU1002) könnts ungemütlich werden. Ein separater Vorwiderstand für jeden Zweig ist schon OK so.
Auch im Falle eines hochohmigen Ausgangs ist die Version mit nur einem Widerstand denkbar schlecht. Der Strom durch die LED kann dann beliebige Werte annehmen, nur begrenzt durch die Stromversorgung. Die Schaltung mit zwei Widerständen hat diesen Fehler nicht. Ist der Ausgang des µC hochohmig, oder nicht angeschlossen, so wird der Strom durch beide Widerstände begrenzt.
Hallo Thomas W. es ist schön das du ein neues Rad erfinden willst. Hat schon länger keine Veränderungen mehr in diesem Bereich gegeben. Allerdings ist es auch nicht wirklich wichtig - das mit dem neuen Rad :) Vielleicht schaust du dir einfach an, wie das schon mehrfach erfolgreich umgesetzt wurde. z.Bsp. bei OpenDCC das sind die Dinger fertig, mit Schaltplan, Layout und Software. und das für Atmel und Pic. Außerdem gibt es die ganzen Infos und Dokumente kostenlos. Also kein neues Rad, das alte hat sich bewährt und wir wissen das es funktioniert! Gruß aus Berlin
Martin Beuttenmüller schrieb: > Sind die LEDs vorverdrahtet, z.B. gemeinsame Anode/Kathode, oder > sind alle Anschlüsse herausgeführt ? > > Der erste Fall betrifft hauptsächlich fertige Signale, die zweite > Variante sollte bei Bausätzen oder Eigenbau vorliegen ... > > Gruß > Martin Verdammt, da sagst Du was. Das hab ich mal wieder übersehen!!! Also muß ich die Frage neu formulieren :-( Die LEDs sind vorverdrahtet und ich kann sie nicht auftrennen. Die Kathode ist verbunden. ----|<---- grün | --- o | ----|<---- rot Also suche ich eine einfache Möglichkeit mit EINEM Port die 5V auf entweder rot oder grün zu schalten? Danke und Gruß Thomas
Hi Vielleicht schafft die Skizze mehr Durchblick Gruß oldmax
Thomas W. schrieb: > Die Kathode ist verbunden. Damit sind alle vorhergehenden Diskussionen hier obsolet. > Also suche ich eine einfache Möglichkeit mit EINEM Port die 5V auf > entweder rot oder grün zu schalten? Das Signal an einer der beiden Anoden muss invertiert werden. Dann brennt immer eine von beiden.
oldmax schrieb: > Vielleicht schafft die Skizze mehr Durchblick Da sich jetzt herausgestellt hat, dass die LEDs gemeinsame Kathoden haben, kannst Du das Bildchen vergessen.
Thomas W. schrieb: > Die LEDs sind vorverdrahtet und ich kann sie nicht auftrennen. Kannst du sie gegen andere austauschen? > Die Kathode ist verbunden. > > ----|<---- grün > | > --- o > | > ----|<---- rot > > Also suche ich eine einfache Möglichkeit mit EINEM Port die 5V auf > entweder rot oder grün zu schalten? Bauen musst du sowieso. Du kannst es dir jetzt aussuchen. Entweder Elektronik, die die Sache an der Anode regelt, oder die LED austauschen.
Hallo Thomas, nun rück mal raus was Du da genau machen willst und was Dir dazu zur Verfügung steht! 1. Wie viel von diesen Doppel-LEDs willst Du überhaupt verbauen. 2. Wie viele Portpins stehen insgesamt zur Verfügung. 3. Wie sieht die restliche Hardware aus. 4. ...
Hi Eigentlich alles trivial. Hätte ich auch gleich drauf kommen können. Ich habe jede Menge Signale bekommen, die je eine rote und eine grüne LED verbaut haben. Leider werden nur 3 Kabel herausgeführt. (siehe Skizze) Meine Schaltdecoder haben den PIC 1320 drauf und 10 Ausgänge, die per DCC Adressen geschaltet werden zwischen 1 und 0. Normalerweise müßte ich da jetzt Ausgang 1 für Signal1 rot anschließen und Ausgang 2 für Signal1 grün. D.h. ich könnte 5 Signale anschließen. Wenn ich nun, wie oben auch schon erwähnt, nur EINEN AUsgang nehmen möchte, um 10 Signale anzuschließen, muß ich den Ausgang einfach an eine der LEDs anschließen und über einen TTL Inverter an die andere LED im Signal. Natürlich mit VOrwiderständen. Das war es schon. ALso muß ich eine kleine passive Platine nachschalten mit einem TTL Inverter IC und den Widerständen. Gruß Thomas
Oder, wenn's einfacher ist, kannst du auch zur Invertierung einen Transistor nehmen statt einem TTL-Inverter. Der Transistor invertiert und steuert die zweite LED an. Kommt drauf an, was du zur Verfügung hast.
Ich werf auch mal das Wort "Schieberegister" in den Raum. Könnte hilfreich sein, wenn es wirklich "jede Menge Signale" sind.
SCHIEBEREGISTER! Das ist DIE Idee. Da kann ich mit einem Decoder ALLE Signale eines Segments (Platte) ansteuern, egal wie viele. Das steuert dann die Software. Danke Thomas
Ich hab das mal schnell mit LTspice simuliert. Vielleicht hilft es ja. Man braucht nur einen Transistor und einen Widerstand zusätzich. Die Anordnung kann dann jeweils an einen Ausgang des Schieberegisters angeschlossen werden. Damit brauchst du für 2 LED's (rot und grün) nur jeweils einen Ausgang des Schieberegisters. Besser kommst du bestimmt nicht weg! :-)))
Ah, sehr gut, danke. Ich frage mich gerade, ob das wohl irgendwie Probleme macht, wenn das Schieberegister seinen stabilen Zustand noch nicht erreicht hat. Also während "geschoben" wird. Ob dann die LEDs für kurze Zeit flackern oder so? Man müßte ja eigentlich Zustand speichern, dann die Daten neu reinschieben und dann erst die LEDs neu versorgen? Gruß Thomas
Du nimmst am besten nicht die einfachste Form eines Schieberegisters, die nur aus aneinandergereihten Flipflops besteht. Die meisten Schieberegister haben einen Ausgangspuffer, der das Signal der einzelnen Flipflops erst dann übernimmt und durchschaltet, wenn das Enable gesetzt ist. Bis dahin wird der vorherige Zustand ausgegeben. Dürfte also nicht flackern.
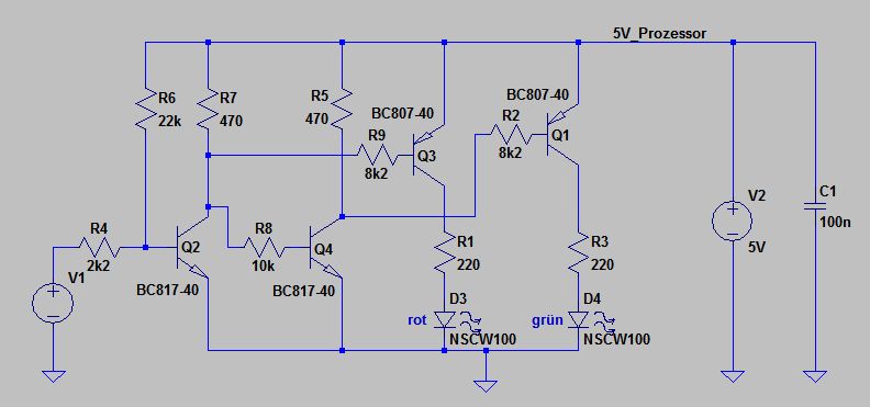
Hi Tja, dann hab ich noch ein Problem. Ich wollte die Ausgangspins des uP verstärken, da ja immerhin an 10 Augänge LEDs angeschlossen werden sollen. Normalerweise nimmt man da ja einen ULN2003. Der zieht aber die LEDs gegen Masse. Wie krieg ich die Portpins bzw. ja jetzt die Ausgangspins des Schieberegisters verstärkt? Was könnte man als Treiber verwenden? Hier fließt der Strom ja umgekehrt ab. Gruß Thomas
Oder 4 Transistoren, aber das ist wahrscheinlich schon zu viel. Da schaltest du lieber 2 Inverter nacheinander. An den ersten kommen die roten LED's und die Eingänge des 2. Inverters. An die Ausgänge des zweiten kommen die grünen LED's (jeweils mit ihren Widerständen). Das ist vielleicht das beste.
Thomas W. schrieb: > Also während "geschoben" wird. Ob dann die LEDs für kurze Zeit flackern > oder so? Bernd S. schrieb: > Bis dahin wird der vorherige Zustand ausgegeben. Dürfte also nicht > flackern. Die Sache mit dem Latch dürfte übertrieben sein, es sei den, es gibt andere Gründe, die Daten besonders langsam zu schieben. Früher (tm) hat man mal gesagt, dass vom Menschen alles über 25Hz nicht mehr als Flackern gesehen wird. Wenn du die Daten mit ein paar Kilohertz eintaktest, hast du da nichts zu befürchten. Gut, das jetzt geklärt ist, dass du schaltungstechnisch doch eine Duo-LED hast :-( Wolfgang schrieb: > Meinst du Einzel-LEDs, d.h. eine rote und eine grüne oder meinst du > Duo-LEDs, d.h. welche mit rot und grün in einem Gehäuse? Bei letzteren > wäre die weitere Frage ob mit 3 oder mit 2 Pins? Thomas W. schrieb: > Die LEDs sind vorverdrahtet und ich kann sie nicht auftrennen. > Die Kathode ist verbunden.
Schau mal ob Dir bei 8mA die Helligkeit reicht. Wenn ja, reicht ein 74HC595 ohne zusätzlichem Treiber. (Icc = 70mA) Mit ist natürlich zukunftssicher :)
Bitte melde dich an um einen Beitrag zu schreiben. Anmeldung ist kostenlos und dauert nur eine Minute.
Bestehender Account
Schon ein Account bei Google/GoogleMail? Keine Anmeldung erforderlich!
Mit Google-Account einloggen
Mit Google-Account einloggen
Noch kein Account? Hier anmelden.


