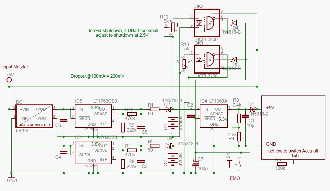
Hallo zusammen, ich hoffe ich bekomme hier eine Auskunft, die ich trotz tagelanger Recherche nicht im Internet finde, bzw. finde ich widersprüchliche Aussagen. Ich möchte mir eine USV mit Li-Ion Akkus bauen um kurzfristig den Raspberry Pi zu versorgen, bis er ordnungsgemäß runtergefahren ist oder das Netz wiederkommt. Dazu habe ich die Frage ob man einen Li-Ion Akku mit einer konstanten Spannung von z.B. 3.8V permanent laden kann. Der Strom wird auf ca. 100mA durch einen Widerstand begrenzt, wenn der Akku 0V hätte. Natürlich wird die USV bei Erreichen der unteren Entladespannung von z.B. 3V abgeschaltet. Wenn also die Konstantspannung deutlich unter der max. Floatspannung = 4.2V liegt, sollte sich doch der Strom bei Erreichen dieser Spannung auf 0 reduzieren und nur die natürliche Selbstentladung kompensiert werden. Allerdings finde ich nirgends ein solches Ladeszenario für Li-Ion. Warum nicht? Was kann schief gehen? Die Selbstentladung sollte ja bei 3.8V Ladeentspannung auch ziemlich gering sein. Die Kapazität ist dann zwar auch gering (40%-60%), aber für meinen Zweck sollte es reichen.Und physikalisch verstehe ich nicht was der Unterschied ist zwischen a) abschalten wenn z.B. 3.8V erreicht sind, warten bis die Selbstentladung die Spannung auf z.B. 3.6V gebracht hat und wieder bis 3.8V aufladen b) kontinuierlicher Prozess wie beschrieben mit U=const=3.8V permanent a) geht ja in b) über wenn Delta-U zwischen aufhören und wieder anfangen mit laden immer kleiner wird. Bevor Fragen dazu kommen : ich schalte zwei Akkus in Serie für die Entladung und lade sie aber unabhängig auf, sprich ein DC/DC Wandler zur galvanischen Trennung für den oberen Akku und 2 Spannungsregler von 5V auf 3.8V und einen Spannungsregler von 7.6V auf 5V für den Raspberry, natürlich mit Schutzdioden und Shutdown Features usw. Im Anhang einen ersten Schaltplanentwurf. Das geordnete Runterfahren ist noch nicht drin, ich müsste detektieren, ob der 5V Regler Strom liefert. Da habe ich gute Erfahrungen mit Reedkontakten und "Stromspulen" gemacht (wenige Wicklungen -> geringer Widerstand, aber viel Strom). Sollte für ca. 1A gut machbar sein und trennt galvanisch. Sicherungen sollten eventuell auch noch rein. Gruß Rainer P.S. Sorry für das zweite Bild, weiß aber nicht wie man es löscht :(
Boah, da muss man nicht so ne Textwand dafür schreiben. LiIon im industriellen Einsatz/Standbybetrieb hängen dauerhaft an 3,9V, also kein Problem.
Ich würde nur einen LiIon-Akku und einen 5V StepUp Wandler für den Betrieb des Raspberry Pi nehmen. StepUp von 3V bis 3.8V (oder bis 4.1V) auf 5V: Beitrag "Re: Schaltungsverbesserung Werkstatt-LED-Handleuchte"
Normalerweise lädt man CC-CV. Constant Current zur Strombegrenzung um den Akku zu schützen. Es geht um den Schutz! Der Strom muß nicht konstant sein. Es muß nur begrenzt sein. CC ist aber am schnellsten, weil der Strom maximal ist. Bei erreichen des vollen Spannungspegels wird mit Constant Voltage begrenzt. Auch hier wieder zum Schutz. Dabei reicht nun der Innenwiderstand wegen der geringen Spannungsdifferenz als Strombegrenzung aus. Der Widerstand / die künstliche Bgrenzumg wird also weggelassen. Auch hier wieder weil es so am schnellsten geht. CC-CV ist also die schnellste der Sicheren Methoden, und darum oft bevorzugt. Deine Schaltung erfüllt alle Sicherheitskriterien, ist aber langsamer. Das ist alles. Daß Du dabei nicht die volle Kapazität nutzen kannst hast Du ja schon selbst geschrieben.
Ein auf 3.8V - 0.3V für die Schottky also 3.5V aufgeladener LiIon Akku ist leer. Du musst dir schon eine andere Ladeschaltung einfallen lassen. Auch sind deine Optokoppler LEDs so nicht auf eine Schaltschwelle einzustellen und sie saugen die Akkuzdllen leer, das ist also Murks. Ausserdem sind es viele Bauteile. Im Prinzip funktioniert aber das Aufladen zweier in Reihe geschalteten Akkus durch 2 galvanisch getrennte Spannungregler. Die Unterspannungüberwachung würde ich mit ICL7665 machen, ohne Optokoppler..
Heisenberg schrieb: > Boah, da muss man nicht so ne Textwand dafür schreiben. Wenn du wüßtest was hier und woanders schon darüber geschrieben wurde, dann wüßtest du, warum ich so ausführlich war :-) Aber gut zu wissen, dass sich jemand auskennt ;-) Rainer
MaWin schrieb: > Ein auf 3.8V - 0.3V für die Schottky also 3.5V aufgeladener LiIon Akku > ist leer. Im Prinzip hast du recht, aber was ist der Spannungsabfall an den Schottkys bei sehr kleinem I? Na gut, ich werde es messen. Die Optokoppler brauchen nur ca. 1mA und schalten sehr steil, das Leersaugen ist also irrelevant, die Akkus laufen damit monatelang, auch ohne Netz. Aber vielleicht änder ich das noch. Trotzdem danke für die Hinweise. Rainer
Rainer K. schrieb: >> Ein auf 3.8V - 0.3V für die Schottky also 3.5V aufgeladener LiIon Akku >> ist leer. > > Im Prinzip hast du recht, aber was ist der Spannungsabfall an den > Schottkys bei sehr kleinem I? Na gut, ich werde es messen. Ok, du hast recht, 1mA ergibt schon 200mV Spannungsabfall an der Schottky. Aber ich glaube der Regler davor braucht die gar nicht. Prüfe ich noch mal. Danke! Rainer
Wenns nicht hauptsächlich ums Basteln geht gibts Akkupacks zum Handyladen mit 5Ah und integriertem Lader, Regler und Füllstandsanzeige für unter 15€ inkl. Versand.
MaWin schrieb: > Ein auf 3.8V - 0.3V für die Schottky also 3.5V aufgeladener LiIon Akku > ist leer. Naja, leer nicht, aber mit mehr als 20 % der Kapazität würde ich nicht rechnen. Könnte (je nach Akku) für den angedachten Zweck natürlich ausreichend sein.
Bitte melde dich an um einen Beitrag zu schreiben. Anmeldung ist kostenlos und dauert nur eine Minute.
Bestehender Account
Schon ein Account bei Google/GoogleMail? Keine Anmeldung erforderlich!
Mit Google-Account einloggen
Mit Google-Account einloggen
Noch kein Account? Hier anmelden.
