Hi Was denkt ihr wie viel Volt brauche ich ca. im Bastelbetrieb? lgf
Solange du die Amper genügend hochskillen kannst... Im Ernst, WAS willst du machen? Siehe auch Netiquette bzgl Problembeschreibung.
Hi Danke für die schnelle Antwort! Ich möchte einfach nur Elektrische Schaltungen damit versorgen. lgf
9V bis 12V Damit kannste Dich nicht umbringen und die meisten Spannungsregler kommen damit klar. Axel
Florian Schneeberger schrieb: > Was denkt ihr wie viel Volt brauche ich ca. im Bastelbetrieb? > Ich möchte einfach nur Elektrische Schaltungen damit versorgen. Die Frage ist äquivalent zu: Ich will etwas mit einer Schraube festschrauben. Wie groß muss diese sein? Wissen wir doch nicht! Hängt davon ab, was Du wo wie fest anschrauben willst!
Florian Schneeberger schrieb: > Ich möchte einfach nur Elektrische Schaltungen damit versorgen. Ist es so schwer das mal in Zahlen oder Beispeile zu fassen? Elektrische Schaltungen gibt es von µW bis zum Megawatt Bereich Dazwischen liegt der Faktor 1000000000000! Für µCs brauchst du 5 und evt 3,3V Für OP Schaltungen sind symmetrische +- 12 oder +-15V nett, Für einen Leistungsverstärker brauchts +-50V ...
Florian Schneeberger schrieb: > Ich möchte einfach nur Elektrische Schaltungen damit versorgen. "Elektrische Schaltungen" gibt es mit Versorgungsspannungen zwischen ca. 0,5V und 1.000.000V. Was für Schaltungen willst Du bauen? Gruss Harald
Florian Schneeberger schrieb: > Ich möchte einfach nur Elektrische Schaltungen damit versorgen. Es gibt elektrische Schaltungen, die mit z.B. 1V bis einige 100kV betrieben werden ;-) (Harald war schneller) Du meinst vermutlich elektronische Schaltungen im üblichen Bastlerbereich. Da werden gerne Netzgeräte von 0...15V oder 0...30V genommen mit 1...5A. Aber manchmal braucht man auch 2 Spannungen. Ansonsten hängt das sehr davon ab, was Du genau machen willst. Gruß Dietrich
Udo Schmitt schrieb: > Für µCs brauchst du 5 und evt 3,3V Ich würde behaupten, dass 3,3V heutzutage üblicher ist als 5V. Das was ich im Büro in den letzten paar Jahren auf den Schreibtisch bekommen habe, hat durchweg I/O Spannungen von 3,3V gehabt und so gut wie nie 5V vertragen. ...hatte aber auch in 95% der Fälle eine MMU.
Bei Operationsverstärker +-12V, bei Motoren 12V-48V, bei µC und Logik 1.8V-5V
Ich habe die Erfahrung gemacht, dass ich im normalen Bastelbetrieb nicht mehr als 15V genutzt habe. Mein Labornetzteil kann bis 30V, also alles noch im ungefährlichen Bereich. Jedoch ist es so, wenn du dir ein 15V Spannungsquelle kaufst/baust wirst du feststellen, dass du dann auf einmal doch mehr brauchst, weil deine Schaltung mehr will. Hat so einen Murphy-Charakter. Udo Schmitt schrieb: > Für OP Schaltungen sind symmetrische +- 12 oder +-15V nett, ... Da muss ich zustimmen, falls du vor hast dir ein Labornetzteil oder ähnliches zu kaufen, dann kann man zwei 2x15V oder 2x30V empfehlen, da man damit sehr schnell eine symmetrische Versorgungsspannung aufbauen kann. Ist natürlich auch etwas teuerer, ... Aber wenn du mit digital Schaltungen rumspielst, dann brauchst das nicht unbedingt.
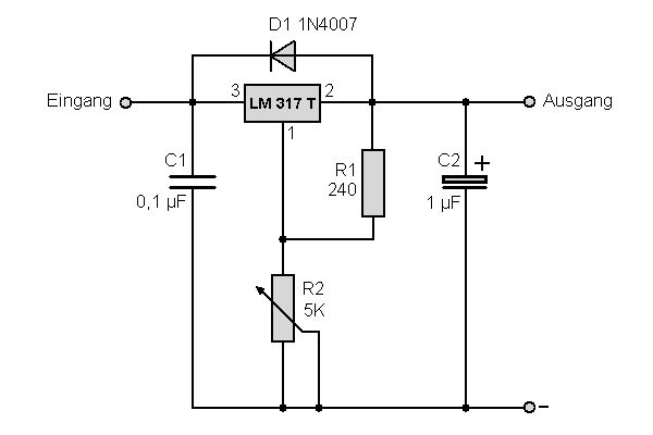
Hi Ich habe diesen Schaltplan gefunden siehe anhang (lm317b) an diese Schaltung möchte ich einen Trafo mit 21V und 1A anschliessen Dann möchte ich mit dem Schaltplan Volt_meter die Volte messen. Wird das Funktionieren? lgf
Florian Schneeberger schrieb: > Was denkt ihr wie viel Volt brauche ich ca. im Bastelbetrieb? Faustregel: So hoch wie nötig, so tief wie möglich. Ob 3.3V oder 5V spielt natürlich keine Rolle, aber ob 5V oder 50V. Für uC Schaltungen hab ich mir eine stabilisierte Wandwarze mit einstellbarer Spannung gekauft. Kann glaube ich 1.5, 3, 4.5, 5, 6, 9 und 12V. Reicht für meine Zwecke aus und ist nicht teuer (<10CHF). Bei analogen Schaltungen siehts anders aus. Empfehle ein lineares 2x30V Labornetzteil, damit bist du für die sehr viele Anwendungsfälle gerüstet.
> Wird das Funktionieren? Der ICL7107 braucht eine zusätzliche Spannung von -5V. Du müsstest einen uA7805 vorschalten um 5V zu bekommen und einen ICL7660 nachschalten, um daraus -5V zu machen, Schaltung jeweils laut Datenblatt. Mit 21V/1A bekommst du ca. 0.6A aus dem LM317 raus, bei einer Spannung von (21*0.9*1.414-2)*0.8-2 = 1.2 bis 17V, bei bei zu 18 Watt in Wärme verbraten werden, der LM317 braucht also einen Kühlkörper von ca. 3.5K/W, fällt aber noch nicht in SOA Schutz. Für R2 reicht also ein 3k Poti (gibt es nicht) also R1=330R.
Florian Schneeberger schrieb: > (lm317b) an diese > Schaltung möchte ich einen Trafo mit 21V und 1A anschliessen Du brauchst auch einen Gleichrichter(brücke) um aus der Wechselspannung des Trafs eine Gleichspannung für die Regler zu erhalten. Und geh mit der Primärseite des Trafos sorgsam um! 230V haun Dich um.
Hi Frank Habe diese Schaltung gefunden (siehe Anhang) Würde diese funktionieren? lgf
Florian Schneeberger schrieb: > Habe diese Schaltung gefunden (siehe Anhang) Würde diese funktionieren? Herzlichen Glueckwunsch du hast den Brueckengleichrichter endeckt.
Florian Schneeberger schrieb: > Habe diese Schaltung gefunden (siehe Anhang) Würde diese funktionieren? Ich würde dir dringendst den Gang zur lokalen Bibliothek in die Abteilung "Elektronik für Anfänger" empfehlen. Dort nimmst du dann ein Buch mit (egal welches), liest das und versuchst zu verstehen, was da gerade passiert...
Florian Schneeberger schrieb: > Lothar Miller > Ich weiss wie diese Schaltung funktioniert. Ich auch. Trotzdem und gerade deshalb empfehle ich dir die Sache mit dem Buch. Und als Labornetzteil nimmst du so ein 0-30V/0-3A Ding, am besten 2 kanalig. Das hast du dann ewig...
Florian Schneeberger schrieb: > Hi Frank > > Habe diese Schaltung gefunden (siehe Anhang) Würde diese funktionieren? > > lgf Stützelko nicht vergessen. Die Spannung kommt da pulsierend raus.
Und weißt du auch, was an ihrem Ausgang so anliegen wird und was deine andere Schaltung mit dem LM317 an ihrem Eingang haben möchte?
... als absoluter Anfänger würde ich nicht unbedingt raten mit einem Netzteil anzufangen. Abgesehen von den 230V gibt es auch sonst noch einiges zu beachten. Kauf Dir für den Anfang ein fertiges einstellbares Netzteil 15V/1A reichen aus erstmal aus. Am Besten auch mit Einstellbarer Strombegrenzung. Eine Digital-Anzeige habe die alle... Gruß
Lothar Miller schrieb: > Florian Schneeberger schrieb: >> Habe diese Schaltung gefunden (siehe Anhang) Würde diese funktionieren? > Ich würde dir dringendst den Gang zur lokalen Bibliothek in die > Abteilung "Elektronik für Anfänger" empfehlen. Dort nimmst du dann ein > Buch mit (egal welches), liest das und versuchst zu verstehen, was da > gerade passiert... lol Das bringt die Posts auf den Punkt (alle 3) ;-)
Helmut Lenzen schrieb: > Florian Schneeberger schrieb: >> Habe diese Schaltung gefunden (siehe Anhang) Würde diese funktionieren? > > Herzlichen Glueckwunsch du hast den Brueckengleichrichter endeckt. Ist der nicht mal von einem Mann mit dem Vornamen Graetz und dem Nachnahmen Brücke entdeckt worden? :-) Gruss Harald
Ne im Ernst fang lieber mal mit der Literatur (dem ohmschen Gesetz) an. Und achte in der Praxis darauf dass deine Spannungsversorgung eine Strombegrenzung hat. Sonst könnte es sein dass dir deine Schaltungen buchstäblich um die Ohren oder in die Augen fliegen.
Bitte melde dich an um einen Beitrag zu schreiben. Anmeldung ist kostenlos und dauert nur eine Minute.
Bestehender Account
Schon ein Account bei Google/GoogleMail? Keine Anmeldung erforderlich!
Mit Google-Account einloggen
Mit Google-Account einloggen
Noch kein Account? Hier anmelden.


