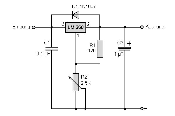
Hi Im Schaltplan (siehe Anhang) hat es C1 und C2 Ich denke mal das sind Kondensatoren. Aber wieso haben die ein anderes Schaltsymbol? lgf
Hi Das Symbol von C2 kann ich nicht finden. Aber ich Tippe auf ein Elko. lgf
Florian Schneeberger schrieb: > Hi > > Das Symbol von C2 kann ich nicht finden. Aber ich Tippe auf ein Elko. > > lgf Nur weil es in deinem Schaltplan gräulich ist, statt tiefschwarz...!?
Hi C1 scheint nur ein Kondensator zu sein. aber es gibt doch solche gar nicht. Kann ich beim C1 auch ein Elko verwenden? lgf
Hi >C1 scheint nur ein Kondensator zu sein. Ja. Aber ein Elko ist auch 'nur' ein Kondensator. >aber es gibt doch solche gar nicht. ??? 0,1µF oder 100nF findest du als Keramikkondensator in jeder digitalen Schaltung als Abblockkondensator >Kann ich beim C1 auch ein Elko verwenden? Was steht dazu im Datenblatt? MfG Spess
"normale kondensatoren" --||-- haben keinen festen plus/minus pol. Egal wie du sie anschließt sie gehen dadurch nicht kaputt. "elektrolyt kondensatoren"" --|| |-- gehen kaputt wenn sie falschrum gepolt sind
Hi Bei Reichelt hat es aber nur Folien- Keramik- Trimmer- Styroflex- und Funkenstörkondensatoren. Welches sind denn nun die normalen Kondensatoren? lgf
Die hier sind normal normal: > Folien- Keramik- Styroflex- Aber für deinen C1 nimmst du am besten einen keramischen Kondensator, und für den C2 einen kleinen Elko: http://www.reichelt.de/ELKOs/2/index.html?;ACTION=2;LA=2;GROUPID=3141
Hi >Bei Reichelt hat es aber nur Folien- Keramik- Trimmer- Styroflex- und >Funkenstörkondensatoren. Welches sind denn nun die normalen >Kondensatoren? Die sind alle normal. Sind halt für verschiedene Einsatzgebiete. Bei dem Regler ist an der Stelle von C1 ein Keramikkondensator angebracht. Du hast aber immer noch kein Datenblatt vom LM350 angesehen. Da steht nämlich drin, das C1 nur unter bestimmten Bedingungen notwendig ist. MfG Spess
Hi
>Meine Englisch Kenntnisse sind leider dürftig.
Das ist schlecht. Wenn du mit Elektronik weiter machen willst mußt du
das schleunigst ändern. Das Englisch der Datenblätter ist aber meist
recht einfach gehalten und Konversation brauchst du auch nicht
betreiben.
Zu C1. Der ist nur notwendig, wenn die Leitung vom Siebelko des
Netzteiles zum Reglereingang weit (>6") entfernt ist.
MfG Spess
Spess53 schrieb: > Zu C1. Der ist nur notwendig, wenn die Leitung vom Siebelko des > Netzteiles zum Reglereingang weit (>6") entfernt ist. Achtung, die nächste Frage ist: was ist ein Siebelko? @ Florian Schneeberger Siehe den Beitrag "Re: Wie viel Volt im Bastelbetrieb?" Oder alternativ: setze mal die ganzen Schaltungsschnipsel, die du hier rumkursieren hast, zusammen und poste den Gesamtschaltplan.
Lothar Miller Ich bin kein Trottel der überhaupt keine Ahnung hat. Ich weiss was ein Siebelko ist. lgf
Florian Schneeberger schrieb: > Lothar Miller > > Ich bin kein Trottel der überhaupt keine Ahnung hat. > Ich weiss was ein Siebelko ist. > > lgf Wow! Dann hast Du das Thema Kondensator, Elko, Siebelko in der falschen Reihenfolge gelernt ^^ Aber wieder seriös: 99% deiner Fragen wären mit 2 clicks hier im Forum zu finden gewesen. Ich erinnere mich an einen Thread der letzten Tage, dass man auf solche Fragen keine Lösungen schreiben soll, sondern dem TO helfen soll, sich diese zu erarbeiten ;-)
Florian Schneeberger schrieb: > Ich bin kein Trottel der überhaupt keine Ahnung hat. Ich habe das auch niemals behauptet.
Bitte melde dich an um einen Beitrag zu schreiben. Anmeldung ist kostenlos und dauert nur eine Minute.
Bestehender Account
Schon ein Account bei Google/GoogleMail? Keine Anmeldung erforderlich!
Mit Google-Account einloggen
Mit Google-Account einloggen
Noch kein Account? Hier anmelden.
