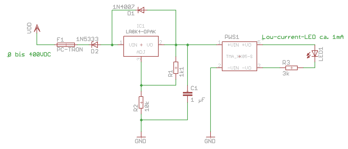
Moin, ich habe folgendes Problem: Eine Spannung von 40 bis 400V DC muss detektiert werden. Dazu dürfen der Sicherheit halber keine Hilfsspannungen genutzt werden, die Detektorschaltung muss also immer funktionieren, egal in welchem Zustand sich das Gesamtsystem gerade befindet. Also sobald die Spannung über 40V klettert muss eine LED angehen. Also als Sicherung nehme ich PC-Tron-Sicherungen, die als einzige bis 450VDC bei Leiterplattenmontage zugelassen sind (zumindest mir bekannt). Als Z-Diode nehme ich die 1n5333 mit einer Z-Spannung von 24V. 24V, da 24V+15V Anlaufspannung des Linearreglers sind 39V. Der LR8 kann zwischen 15 und 450V Eingangsspannung ab. Warum DC/DC+Linearregler? Um die LED galvanisch getrennt zu haben und auch am Gehäuse außen befestigen zu können. Der Linearregler schiebt das nur in den Spannungsbereich runter, den der DC/DC verkraftet. Funktioniert die Schaltung, falls nicht warum nicht? Und natürlich: Wie könnte man es besser machen?
Woher stammt die Annahme, dass der LR8 unterhalb von 24V überhaupt keine Ausgangsspannung liefert? Man kann LED und Anzeige sicherheitshalber räumlich trennen, indem man ein paar Zentimeter Kunststoff als Lichtleiter dazwischen hängt.
Z-Diode 36V in Serie zu 3V-LED, mit ausreichend spannungsfestem T1: http://www.hobby-bastelecke.de/grundschaltungen/konstantstromquelle2.htm Licht über Lichtleiter führen: http://www.reichelt.de/LEDs-Lichtleiter/2/index.html?;ACTION=2;LA=2;GROUP=A5339;GROUPID=5445;START=0;OFFSET=16;SHOW=1
Ist das eine Standard-Aufgabe an irgendeiner Lehranstalt?
A. K. schrieb: > Ist das eine Standard-Aufgabe an irgendeiner Lehranstalt? Nein, ist es nicht. Aber in Anwendungen, wo HV-Akkumulatoren eingesetzt werden, eine Fragestellung, die halt erledigt werden muss. Ich kenne mich als Mechatroniker leider nicht so in der Tiefe mit Analogschaltungen aus. Ich interessiere mich dafür und lese einiges in meiner Freizeit, aber ich hatte leider nie entsprechende Vorlesungen... :( Ich frage mich jetzt...funzt das, was ich da umständlich ersponnen habe? Wie ich gerade merke gibt es deutlich einfachere und bessere Lösungen (der genannte Lichtleiter), aber ich wills jetzt wissen ;) Der Lichtleiter ist aber doof, wenn man den Zustand der HV-Spannung vielleicht zusätzlich noch einlesen will.
Philipp X. schrieb: > Ich frage mich jetzt...funzt das, was ich da umständlich ersponnen habe? Nein, weil der Regler bei zu niedriger Spannung am Eingang nicht einfach abschaltet, sondern trotzdem Spannung liefert. Und die ausreichen kann, um den DC/DC zu befeuern.
Philipp X. schrieb: > Der Lichtleiter ist aber doof, wenn man den Zustand der HV-Spannung > vielleicht zusätzlich noch einlesen will. Es hindert dich niemand daran, die Schaltung um einen Optokoppler in Serie zur LED zu bereichern. Am Prinzip ändert sich dadurch nichts - weder bei mir noch bei Falk.
A. K. schrieb: > Es hindert dich niemand daran, die Schaltung um einen Optokoppler zu > bereichern. Wenn der aber auch die LED "befeuern" soll, brauchst Du eine Hilfsspannung. Gruss Harald
Harald Wilhelms schrieb: > Wenn der aber auch die LED "befeuern" soll, brauchst Du eine > Hilfsspannung. Ich hatte ihn so verstanden, dass er zuätzlich zur LED-Anzeige ggf. noch einen Schaltausgang haben will. Dazu braucht er keinen Hilfsausgang, sondern ersetzt in meiner oder Falks Schaltung die LED durch zwei LEDs in Serie, eine leuchtet offen und eine ist Teil des Kopplers.
A. K. schrieb: > Harald Wilhelms schrieb: >> Wenn der aber auch die LED "befeuern" soll, brauchst Du eine >> Hilfsspannung. > > Ich hatte ihn so verstanden, dass er zuätzlich zur LED-Anzeige ggf. noch > einen Schaltausgang haben will. Dazu braucht er keinen Hilfsausgang, > sondern ersetzt in meiner oder Falks Schaltung die LED durch zwei LEDs > in Serie, eine leuchtet offen und eine ist Teil des Kopplers. Auch wieder richtig.
So wars gemeint:
1 | .---------. |
2 | | | |
3 | .-. z |
4 | | | A |
5 | | | | |
6 | '-' | |
7 | | V -> |
8 | | - LED |
9 | | | |
10 | | | |
11 | | V -> |
12 | | - Optokoppler |
13 | | | |
14 | | | |
15 | | |/ |
16 | o-------| |
17 | | |> |
18 | \| | |
19 | |-------o |
20 | <| | |
21 | | .-. |
22 | | | | |
23 | | | | |
24 | | '-' |
25 | | | |
26 | '---------' |
Mal eine Rückmeldung: Auch wenn ihr mit euren Einwänden sicher in viel Punkten recht habt (besonders mit der Eleganz der Lösung), so funktioniert das ursprünglich vorgestellte Konzept doch ziemlich gut... ;) Achja, als Änderung musste eine 36V-Z-Diode gewählt werden, um einen Schaltpunkt von 40V plus/minus x zu erhalten.
Bitte melde dich an um einen Beitrag zu schreiben. Anmeldung ist kostenlos und dauert nur eine Minute.
Bestehender Account
Schon ein Account bei Google/GoogleMail? Keine Anmeldung erforderlich!
Mit Google-Account einloggen
Mit Google-Account einloggen
Noch kein Account? Hier anmelden.
