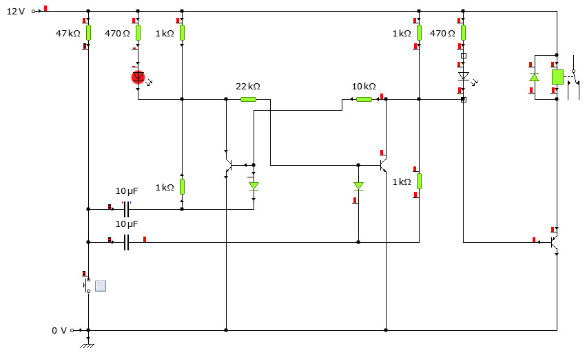
Huhu Leute, wollte mal fragen ob hier mal jemand auf die Schaltung im Anhang einen Blick werfen kann? Wichtig wäre mir, ob Sie so ohne Probleme funktioniert, bin halt nicht so gut in Elektronik. mfG Lilly
10uF ist zu gross, 10nF passt besser zu den Tastern, bei schneller Digitaltechnik wird gar 220pF benutzt, und 47k sind im Verhältnis zu den 1k zu unterschiedlich, ich würde für beide 10k verwenden. Wenn du parallel zu den 10k/22k noch jeweils einen 1nF Kondensator (10 mal kleiner als den am Taster) legst, schaltet es zuverlässiger. Dass man darüberhinaus einige Bauteile weglassen könnte, stört ja die Funktion nicht. Eine Vorzugslage beim Einschalten durch 22k vs. 10k erreichen zu wollen wird nicht immer funktionieren.
Danke für die Info Wie bekomm ich den die Schaltung vernünftig zum laufen, also das Sie auch verlässlich ist, da ich auch Spannungsschwankungen habe. mfG Lilly
Ganz ehrlich: Nimm einfach ein anderes Relais. Es gibt bistabile Relais mit zwei Spulen, es gibt aber auch Relais, die amn durch einen Impuls umschaltet. Ich kenne sie unter dem Namen "Eltako", in Zusammenhang mit Treppenhaus-Beleuchtungen. Die gibt's in jedem Baumarkt. Ich glabe, der offizielle Name ist "Stromstoß-Schalter".
Ja, dies wäre die einfachere & bessere Lösung. Mein Problem ist aber das ein Stromstoßrelais seinen lezten Zustand auch nach Spannungsausfall behält. Ich möchte aber das es bei Spannungsausfall in der Stellung AUS ist. mfG Lilly
2 normale Relais verwenden, die auch bei V/2 noch funktionieren: http://www.progforum.com/attachment.php?s=147ca80d8be588dfd14dd2313c953d14&attachmentid=3230&d=1284404056
> Wie bekomm ich den die Schaltung vernünftig zum laufen, also das Sie > auch verlässlich ist, da ich auch Spannungsschwankungen habe. Die Hinweise wurden schon gegeben. > Ich möchte aber das es bei Spannungsausfall in der Stellung AUS ist. Die Vorzugslage beim Einschalten würde ich nicht den 10k/22k überlassen, sondern beide 10k und dem einen eine Diode in Reihe schalten (in Richtung auf die Basis des Transistors). (parallel zu Diode und Widerstand ist dann der kleine 1nF Kondensator).
@A. K. interessante Schaltung mit den Relais, werd ich auf jeden fall mal ausprobieren @MaWin Wenn ich die Schaltung mit Yenka simuliere 10nF Kondensatoren nicht. Das mit der Diode in Reihe zu dem Wiederstand, scheint dort auch nicht zu gehn, da bleibt dann die Rote LED mal mit an & es schaltet nicht mehr zuverlässig. Aber wie gesagt, alles nur mit Yenka simuliert, nicht in der Praxis getestet, da mir noch einige Bauteile fehlen. mfG Lilly ps. Danke für eure echt tolle Hilfe
Lillyann schrieb: > Aber wie gesagt, alles nur mit Yenka simuliert, nicht in der Praxis > getestet, da mir noch einige Bauteile fehlen. Probier das mal in einem besseren Simulator, der dann auch echte Bauteilmodelle mit einbezieht. Zum Beispiel LTSpice von Linear Technology und TINA von TI sind zwei kostenlose Tools die für sowas gerne verwendet werden. Dort dann auch unbedingt echte Bauteile aus der mitgelieferten Bauteildatenbank auswählen.
Warum nimmst du nicht ein integriertes Flipflop ala 4013 für dein Vorhaben? Das funktioniert zuverlässiger.
@Gerd, Dank werd ich mal probieren @Helmut, weil ich von Elektronik fast gar keine Ahnung habe. :( Wenn das mit dem IC4013 zuverlässiger geht, kann es mir jemand erklären? Also die Schaltung sollte im Bereich von 10-14V zuverlässig sein. mfG Lilly
Lillyann schrieb: > @Helmut, weil ich von Elektronik fast gar keine Ahnung habe. :( Gerade dann solltest Du keine Schaltung mit Transistoren nehmen. Diese Transistorflipflops sind m.E. zwar gut geeignet, um die Funktion eines Flipflops zu erlernen, nicht aber für praktische Anwendungen. Noch besser geeignet ist m.E. das IC 4027, weil es ein "klassisches" JK-MasterSlave Flipflop ist. Zu den Begriffen JK-Flipflop und MasterSlave-Flipflop solltest Du aber mal etwas mehr nachlesen, um die Funktion besser zu verstehen. Gruss Harald
Bei Verwendung der CD4000er solltest du allerdings auch beim Thema "Entprellung" mal vorbei schauen.
Lillyann schrieb: > Wenn das mit dem IC4013 zuverlässiger geht, kann es mir jemand erklären? > > Also die Schaltung sollte im Bereich von 10-14V zuverlässig sein. Beispiel hier: Beitrag "Re: Bistabile Kippstufe - Spezialanwendung"
Wenn es nicht diskret mit einzelnen Transistoren sein muss, würde ich sowas hier vorschlagen: Beitrag "Re: FlipFlop Ein- Ausschalter funktioniert nicht" Der CD4093 geht von 3 bis 15V, passt also zu den Anforderungen.
A. K. schrieb: > Bei Verwendung der CD4000er solltest du allerdings auch beim Thema > "Entprellung" mal vorbei schauen. Einige 4000er-ICs haben Schmitttrigger-Eingänge (siehe Datenblatt), sodas Entprellung eher einfach wird. Gruss Harald
Huhu, ich hab mal etwas im I-net gestöbert & bin auf http://www.ferromel.de/tronic_271.htm gekommen. Bild 9 zeigt ja eigentlich schon das ich mit dem Taster den Ausgang Q ein/aus schalten kann. Ich werd mich mal noch weiter belesen. Danke schön das Ihr mir hier so prima helft. :) mfG Lilly
Bitte melde dich an um einen Beitrag zu schreiben. Anmeldung ist kostenlos und dauert nur eine Minute.
Bestehender Account
Schon ein Account bei Google/GoogleMail? Keine Anmeldung erforderlich!
Mit Google-Account einloggen
Mit Google-Account einloggen
Noch kein Account? Hier anmelden.
