Hallo. kurze Frage, sind kleine Mosfet sehr temperaturemfindlich? Ich nutze die BSS138PW von NXP (60 V, 320 mA N-channel Trench MOSFET SOT323) um je eine LED zu schalten. also Atmegapin-->240R-->Gate. Nun gehen 7 LEDs im Testbetrieb wie gewünscht AN-AUS-AN.... 4 weitere sind immer ein wening an, d.h. AN-weningAN-AN... Der Mosfet schaltet also nicht wirklich aus. Mal einen Mosfet getauschtan den ich gut rankam, und die dazugehörige LED macht jetzt auch das was sie soll... Lötstellen sehen ok aus; keine Brücken mit Durchgangsprüfer feststellbar. Kann das zuviel Wärme vom Löten hervorrufen, oder evtl Flussmittelreste? Grüße Ert
Kleine MOSFETS sind im Prinzip nicht empfindlicher auf Temperaturen. Mit dem kleinen Gehäuse geht es aber schneller bis die hohe Temperatur am Chip ist. Die kleinen MOSFETs sind aber empfindlicher als die großen auf ESD.
@Nils P. (ert) >Kann das zuviel Wärme vom Löten hervorrufen, Nein, aber eine zu hohe Temperatur und zu langes löten. > oder evtl Flussmittelreste? Praktisch kaum. Die 240m Ohm Angstwiderstand am Gate kann man sich hier sparen.
mh, dann sind die kleinen Teile wohl den Hitzetot gestorben. Friede ihrer Asche. Soviel Hitze kann es gar nicht gewesen sein, konnte alles recht gut und schnell löten. Hab sie direkt am Anfang gelötet, als noch Platz war. Jetzt sind die umgeben von hohen Bausteinen 'MERDE'
Koennen wir mal ein Schema sehen. Man kann dabei doch einiges falsch machen.
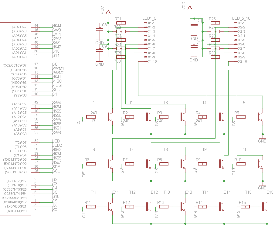
noproplemo. Anbei der Schaltplan-Ausschnitt. VCC ist 16V. LED1-5 gehen alle gut. LED15-LED16 gehen zb nicht...
@ Nils P. (ert) > Ausschnitt.png Schaltplan richtig zeichnen Dort sind weit und breit keine FETs zu sehen, nur Bipolartransistoren. >LED1-5 gehen alle gut. LED15-LED16 gehen zb nicht... Entweder die FETs gebraten oder Lötbrücken.
Was sind denn das fuer LEDs ? 700 Ohm an 16V ist schon eine ganze Menge, eine Menge Verlustleistung, die im unguenstigen Fall am Transitor abfaellt.
T. roll schrieb: > Was sind denn das fuer LEDs ? 700 Ohm an 16V ist schon eine ganze Menge, > eine Menge Verlustleistung, die im unguenstigen Fall am Transitor > abfaellt. Ach ganz normale 20mA LEDs, aber wieso soll die verlustleistung am Mosfet abfallen? Rdson ist max 2Ohm... Kann es sein das mein billig Durchgangsprüfer die FETs platt machen kann? Habe eben eine FET dreimal gewechselt und alle waren defekt... habe aber auch alle zuvor Kurzschluss überprüft. Mal morgen schauen, ich geh jetzt in die Koje. Auch und ja, auf dem Schaltpaln sind fehlerhafter weise Bipolare drauf, mir kam es eher auf das Package an und nicht auf das Symbol ;-)
Tolle Arbeitstechnik. Das Projekt ist wohl e t w a s zu groß ;-)
@ Nils P. (ert) >Kann es sein das mein billig Durchgangsprüfer die FETs platt machen >kann? Nein. Mit 99% Wahrscheinlichkeit hast du sie kaputt gememacht. - Zu heiß und zu lange gelötet - nicht ESD-gerechter Arbeitsplatz und dadurch ESD-Defekte am Gate >Auch und ja, auf dem Schaltpaln sind fehlerhafter weise Bipolare drauf, >mir kam es eher auf das Package an und nicht auf das Symbol ;-) Immer sehr sinnvoll.
Habe mal testweise einen funktionierenden Fet 2Min mit 400°C beaufschlagt, lief danach noch einwandfrei. Waren wohl ESD Probleme... Man lernt nie aus. So ein empfindliches Bauteil hatte ich noch nie. Danke für die Hilfe!
An diesem Setup ist einiges Falsch. 1) fuer 20mA an der LED braucht man keinen FET, ab 5V. 2) Einzel LED ab 16V laufen lassen ist murks. Die Verlustleistung am 700 Ohm ist dann 12V * 20mA = 0.24W 3) Wir wissen leider nicht ob der FET mit 3.3V oder 5V am Gate angesteuert wird. Falls es kein Logic Level FET ist, arbeitet der im linearen Bereich. 4) Es gibt auch keinen Grund, eine 20mA LED mit 20mA laufenzulassen. In vielen Faellen genuegen auch 2mA. Wir wissen auch nicht was fuer eine CPU verwendet wird. Es kann auch sein, dass das Port nicht korrekt konfiguriert ist.
> An diesem Setup ist einiges Falsch. Naja mal die Kirche im Dorfe lassen, kennst ja nicht die Anwendung ;-) > 1) fuer 20mA an der LED braucht man keinen FET, ab 5V. mag sein, müsste trotzdem gehen > 2) Einzel LED ab 16V laufen lassen ist murks. Die Verlustleistung am 700 > Ohm ist dann 12V * 20mA = 0.24W Ich weiß. Werden sowieso sehr selten zu 100% laufen, Und ja ich will alle einzeln ansteuern können. > 3) Wir wissen leider nicht ob der FET mit 3.3V oder 5V am Gate > angesteuert wird. Falls es kein Logic Level FET ist, arbeitet der im > linearen Bereich. natürlich 5V+Logic Level, oben habe ich den Typ geschrieben > 4) Es gibt auch keinen Grund, eine 20mA LED mit 20mA laufenzulassen. In > vielen Faellen genuegen auch 2mA. Kann man mit PWM regeln... Ich kann so alles abdecken > Wir wissen auch nicht was fuer eine CPU verwendet wird. Es kann auch > sein, dass das Port nicht korrekt konfiguriert ist. am µC (ATMEAG64) liegts aber nicht... wie schon oben beschrieben es liegt am FET. Nichts geändert nur FET getauscht und es läuft. Da die Lösung wie schon beschrieben zu 99% in dem ESD-Schutz liegt stellt sich vielmehr die Frage welchen AUfwand ihr treibt um sowas zu vermeiden. Ich war schon geerdet und auch mein Lötkolben, nur das Holzbrett auf dem ich löte ist halt nicht ESD konform. Schönes WE noch Gruß Ert
@ Nils P. (ert) >Da die Lösung wie schon beschrieben zu 99% in dem ESD-Schutz liegt >stellt sich vielmehr die Frage welchen AUfwand ihr treibt um sowas zu >vermeiden. Naja, halt keinen Acrylpullover anziehen und rumrubbeln ;-) >Ich war schon geerdet und auch mein Lötkolben, nur das Holzbrett auf dem >ich löte ist halt nicht ESD konform. Naja, je nach Art ist Holz ESD-technisch eher unbedenklich. Oder? Bin mir aber nicht sicher. Aber Stühle mit Kunststoffbezug, Laminatfussboden, Schuhe aus Kunstfasern etc. sind alles ESD-Killer! Ich hab mal auf Laminat mit FlipFlops aus Gummi mordässig eine am Wasserhahn gewischt gekriegt, hab es sogar knacksen gehört, als der Funke übersprang. Und ich bin nur ein paar Schritte gelaufen! Das viel zitierte, aber wahrscheinlich viel zu wenig benutzte ESD-Armband sollte viele Sachen entschärfen.
Wie hast du denn die FFs an deine Schuhe befestigt ;-) Irgendwie finde ich diese Hochnäßigkeit von Anfängern etwas lästig. Sind ja schlimmer als ich. Vermutlich falsche Reihenfolge beim Anfassen bzw. zu gute Erdung. Zu Niederohmig und fratz ist das Ding tot. Kann mich nicht daran erinnern, einen MOSFET jemals so kaputtgemacht zu haben. Nach dem Einlöten schon ein paar Mal.
Bitte melde dich an um einen Beitrag zu schreiben. Anmeldung ist kostenlos und dauert nur eine Minute.
Bestehender Account
Schon ein Account bei Google/GoogleMail? Keine Anmeldung erforderlich!
Mit Google-Account einloggen
Mit Google-Account einloggen
Noch kein Account? Hier anmelden.
