Ich habe den Kemo #M040 erworben. Die Schaltung sieht wie angehängt aus. Verhalten: Der dem Conrad Verstärker zugewiesene Audiokanal funktioniert, Signal wird erwartungsgemäß verstärkt. Der dem Kemo Verstärker zugewiesene Audiokanal funktioniert nicht, kein in Verbindung zum Eingangssignal meßbares Signal vorhanden. Gerne kann ich genauere Meßwerte liefern, wenn nicht bereits ein Fehler in der Beschaltung liegt. Beide Elektretmikrofone funktionieren. +9V heißt konkret ca. +8,87V.
Ich vermute mal, daß der Conrad-Verstärker eine Betriebsspannung für das Elektret-Mikrofon liefert und der Kemo nicht. Genau kann man es nur mit Schaltplan sagen, kannst du ja mal posten (beide). Erläuterung: Elektret-Mikrofone haben einen internen Verstärker (in der Regel einen Mosfet als Impedanzwandler), und der braucht eine Spannungsversorgung. Wenn die nicht da ist, kommt nix raus. Außerdem muß, soweit ich weiß, der Kemo mindestens 9V haben. Mit 8,8V kann's gehen, muß aber nicht.
hilmar schrieb: > Außerdem muß, soweit ich weiß, der Kemo mindestens 9V haben. Mit 8,8V > kann's gehen, muß aber nicht. Habe mal 12 und 24 Volt probiert, gleiches Ergebnis. > Ich vermute mal, daß der Conrad-Verstärker eine Betriebsspannung > für das > Elektret-Mikrofon liefert und der Kemo nicht. Genau kann man es nur mit > Schaltplan sagen, kannst du ja mal posten (beide). Kemo gibt keinen Schaltplan raus Conrad: http://www.produktinfo.conrad.com/datenblaetter/175000-199999/197688-as-03-de-Mono_Mikrofon_Vorverstaerker.pdf Seite 21 > Erläuterung: Elektret-Mikrofone haben einen internen Verstärker (in der > Regel einen Mosfet als Impedanzwandler), und der braucht eine > Spannungsversorgung. Wenn die nicht da ist, kommt nix raus. Kapsel ist angehängt, hat drei Beine, eines scheint Gehäuse zu sein, habe ich zusammengelötet, siehe Anhang. Ich habe gerade Beitrag "Re: Elektret-Mikrofon Anschließen" gefunden, welche Werte sollten die Widerstände und der Kondensator haben?
.... aber in der von Dir verlinkten Anleitung ist ein Schaltplan drin und auch steht doch schon drin : Benutzen Sie ein Kondensatormikrofon, so muß der Widerstand R6 eingebaut werden. Der Kondensator C1 wird „verpolt“ eingelötet, d.h. genau umgekehrt als auf dem Platinenaufdruck angegeben.
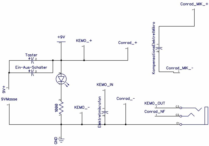
ahhh - sorry. Habe ich falsch verstanden. Das ist ja der Plan des funtionierenden Conrad teils.
NurEinGast schrieb: > ahhh - sorry. Habe ich falsch verstanden. > Das ist ja der Plan des funtionierenden Conrad teils. genau
Ich hab mir mal den Conrad angeschaut, dort sind 10k (R6) und 2,2µ (C1) verbaut, wobei C1 bei Einsatz eines Elektretmikrofons umzupolen ist (also Pluspol in Richtung Mikrofon). Wenn du einen Folienkondensator nimmst, bist du auf der sicheren Seite. Normalerweise nimmt man für ein Elektretmikrofon 2,2k und 1µ, das funktioniert normalerweise immer. Wenn du beide (Conrad und Kemo) gleich machen willst, dann nimm bei beiden die gleichen Werte. Ich hoffe, das hilft dir weiter.
hilmar schrieb: > Ich hab mir mal den Conrad angeschaut, dort sind 10k (R6) und 2,2µ > (C1) > verbaut, wobei C1 bei Einsatz eines Elektretmikrofons umzupolen ist > (also Pluspol in Richtung Mikrofon). Wenn du einen Folienkondensator > nimmst, bist du auf der sicheren Seite. > Normalerweise nimmt man für ein Elektretmikrofon 2,2k und 1µ, das > funktioniert normalerweise immer. Wenn du beide (Conrad und Kemo) gleich > machen willst, dann nimm bei beiden die gleichen Werte. > Ich hoffe, das hilft dir weiter. Ich habe hier nur 10µF und 0,33µF, welchen sollte ich nehmen(habe jetzt 10k für den R genommen)
Bei 10k würde ich sagen, nimm den 0,33µ. Falls zu wenig Tiefen kommen sollten, probiere den 10µ. Aber wenn du Sprache übertragen möchtest, wird der 0,33µ gut gehen, denke ich. Im Zweifelsfall probieren, es kann nichts kaputt gehen, keine Angst...
Ich hab gerade mal simuliert, also mit 10k / 0,33µ hast du eine untere Grenzfrequenz von ziemlich genau 20 Hz. Also mußt du dir keine Sorgen um den Klang machen. Mit 100n hast du immer noch 67Hz, und für Sprache kannst du 22n nehmen, dann hast du 300Hz. Such dir aus, was du möchtest :-)
Bitte melde dich an um einen Beitrag zu schreiben. Anmeldung ist kostenlos und dauert nur eine Minute.
Bestehender Account
Schon ein Account bei Google/GoogleMail? Keine Anmeldung erforderlich!
Mit Google-Account einloggen
Mit Google-Account einloggen
Noch kein Account? Hier anmelden.


