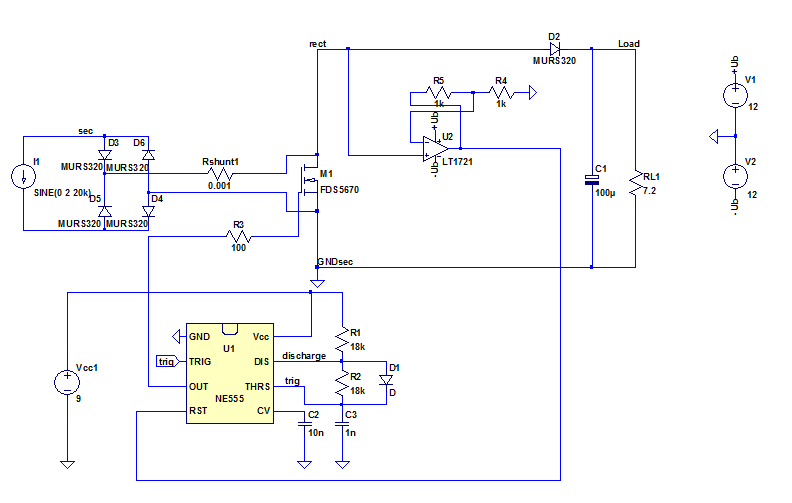
hallo, folgendes problem! ich steuere einen mosfet mit einem ne555 an und nun möchte ich das der mosfet nur dann leitet wenn der strom gerade null ist. ich dachte es geht mit einem komparator dessen ausgangssignal ich am reset des ne555 anschließe, aber es funktioniert nicht. brauche tipps
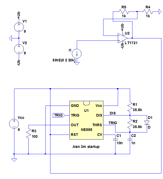
Was soll denn die Schaltung machen? U2 ist als nichtinvertierender Verstärker geschaltet mit V=2. Nur maximal unkenntlich gezeichnet. Dein NE555 ist als Monoflop geschaltet. So richtig erkenne ich nicht den Sinn der Schaltung.
die schaltung soll erkennen, wann der strom null ist und den mosfet dann einschalten durch den ne555. dabei soll der komparator den stromnullgang erkenen.
Dann musst du den Spannungsabfall über dem Shunt als Triggerbedingung hernehmen... Was mir da noch zu Denken gibt: was soll dann passieren, wenn der Mosfet eingeschaltet ist? Also quasi kurz nach dem Nulldurchgang? Denn dann passiert da schalgartig ein Kurzschluss. Und sowas ist normalerweise nicht gut. Oder andersrum: was ist dein eigentliches Problem? Welche Aufgabe willst du lösen?
Bitte melde dich an um einen Beitrag zu schreiben. Anmeldung ist kostenlos und dauert nur eine Minute.
  
  Bestehender Account
  
  
  
  Schon ein Account bei Google/GoogleMail? Keine Anmeldung erforderlich!
Mit Google-Account einloggen
Mit Google-Account einloggen
  Noch kein Account? Hier anmelden.

