Hallo liebes Forum, ich möchte gerne folgende UV-Diode über eine Messkette mittels ADC an den PC anschließen. http://www.conrad.de/ce/de/product/165185/UV-Fotodiode-SG01S-18-SGLux-SG01S-18-Empfindlichkeitsbereich-215-365-nm-Ausfuehrung-Metallgehaeuse-TO-18 Allerdings weiß ich nicht, mit welcher Größenordnung der Ausgangsspannung ich rechnen soll, wenn ich die Schaltung wie im Link dargestellt, benutzen möchte. Ich sollte das wissen, weil ich daran einen Vorverstärker anschließen möchte. Wenn ich aber nicht weiß, wie groß die Ausgangsspannung ungefähr sein wird, dann kann ich nicht den Verstärker dimensionieren. Hängt das Mit der Größe des Widerstandes und des Kondensators zusammen? Ich bin euch für jede hilfreiche Antwort dankbar. Beste Grüße Berus
trans Impedanz Verstärker nehmen, auf Ik dimensionieren und evtl. dahinter noch einen nicht-inventierenden Verstärker mit nen Poti oder tauschbaren R
Claude Juncker schrieb: > Allerdings weiß ich nicht, mit welcher Größenordnung der > Ausgangsspannung ich rechnen soll Zum Messen ist die Auswertung der Spannung denkbar ungeeignet, weil sie nicht linear mit der Beleuchtungsstärke zusammen hängt. Besser ist, den Kurzschlußstrom zu messen.
> Hängt das Mit der Größe des Widerstandes und des Kondensators zusammen?
Es hängt von der Grösse des Widerstandes ab,
und die Formel stéht dabei. Grundschulmathematik.
Nun musst du noch die Bestrahlungsintensität kennen,
die zu deiner maximalen Spannung führen darf,
aber woher sollen wir die wissen ?
Auf jeden Fall ist Imax = 0.13A pro eingestrahltem Watt.
Hallo Leute, danke für eure antworten. Ich muss zugeben, dass ich gestern Abend nicht mehr viel nachgedacht habe bevor ich mich Hilfe bittend an euch gewendet habe. Also ich habe mal den Taschenrechner zur Hand genommen: Rf= (2,5V-0,05V)/0,00078A= 3141 Ohm So groß sollte der Widerstand sein, wenn der maximale Strom durch die UV-Diode erzeugt wird und ich den OA mit 2,5 V betreibe. Dadurch entsteht durch den OA eine max Spannung U=Rf*Imax, d.h. 6987 Ohm * 0,00078A= 2,45 Volt Das ist genau die Spannungsröße, die ich für meine AD-Wandler am analogen Input habe. Das ist doch optimal. Das bedeutet, dass ich den Ausgang des Schaltkreises der UV-Diode mit dem OA direkt an den AD-Wandler anschließen kann bzw. über einen Tiefpass an den AD-Wandler. Sehe ich das richtig? Ich wollte euch noch fragen, welche Rolle der Kondensator in der Schaltung spielt. Reicht es, wenn ich einfach nach dem Datenblatt dimenioniere oder sollte ich noch etwas mehr über diesen wissen? Beste Grüße Berus
Was acuh immer OA ist
> 0,00078A
Schienbar kennst du wenigstens deine eingestrahlte Leistung.
Leider ist deine Berechnung um mindestens 3 Zehnerpotenzen (Faktor 1000) falsch, falls es um die 10mW/cm^2 geht. Außerdem gelten die 780nA bei 300nm Wellenlänge. Bei 365nm ist das nur noch 1/10 dieses Wertes. Geht es eigentlich um die Messung des UV-Anteils von Sonnenlicht oder LEDs oder geht es um den Laser vom Blu-ray player/writer?
Hallo Helmut, bist du dir sicher, dass ich mich verrechnet habe? 780nA = 0,78mA = 0,00078 A Stimmt das etwa nicht? Ja ich weiß. Aber ich habe ja mit Imax gerechnet. Ich will ja wissen wie hoch die Spannung maximal sein kann. Ich meine die Rechnung stimmt. Berus
Claude Juncker schrieb: > 780nA = 0,78mA = 0,00078 A Stimmt das etwa nicht? Nein, zwischen Nano und Milli gibts noch Mikro
@ Helumt: Stimmt, du hast Recht. Ich habe Mikro außen vor gelassen. Danke für den Hinweis. Also nochmal: Rf= (2.5V-0,05V)/(780*10hoch-9A)=3,14MOhm Uout=3,14MOhm*(780*10hoch-9A)=2,45 Volt Ist es empfehlenswert diese Spannung direkt an einen AD-Wandler anzuschließen? Oder gibt es irgendwelche Einwände? Berus
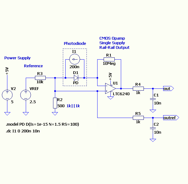
So ähnlich könnte es aussehen. Natürlich gehen auch andere CMOS-Opamps mit Rail-Rail Ausgang. .asc : Schaltplan für LTspice .plt : Ploteinstellungen LTspice ist ein kostenloser SPICE-Simulator von LTC. www.linear.com
Hallo Helmut, ich bin leider kein Elektrotechniker und verstehe mich daher nur schlecht im Lesen von el. Schaltplänen. Wozu gibt es da ein Ausgang mit V(outref). Was soll ich daran anschließen? Dein Schaltplan gefällt mir, obwohl ich ihn nicht ganz verstehe. Damit hast du wenigstens meine Frage beantwortet, ob ich den TIA direkt an meinen AD-Wandler schließen kann. Ich deutet das als eine Bejahung. Danke! Berus
Helmut S. schrieb: > Hast du das schon gelesen? > Beitrag "Schaltung einer Fotodiode im UV-Bereich" Irgendwie finde ich es recht seltsam, dass zwei völlig verschiedene Leute innerhalb von 9 Minuten ein praktisch identisches Problem hier posten, welches nun keinesfalls irgendeins der üblichen verdächtigen Standardprobleme wäre. Welche Aufgabe in welchem Wettbewerb löst ihr eigentlich?
Hallo liebes Forum, ich habe den Thread von meinem "Doppelgänger" schon gelesen. Auch mir ist aufgefallen, dass er vorhat, die gleiche UV-Diode zu bestellen wie ich. Was mir dabei aber entgangen ist, dass er seinen Thread quasi zeitgleich mit mir eröffnet. Das ist allerdings ein reiner Zufall. Ich nehme an keinem Wettbewerb teil :-) Zudem sind unserer Fragen nur ähnlich und auch nicht quasi gleich. Berus
Hallo Helmut, ehrlich gesagt verstehe ich nicht nur "Urefout" nicht, sondern das ganzes Schaltbild. Ich hätte jetzt einfach das Schaltbild aus dem Bestellkatalog verwendet und vlt. noch ein Impedanzwandler zwischen dem Schaltbild der UV-Diode und dem AD-Wandler eingebaut. Aber das halte ich für zu einfach und schön, um wahr zu sein. Ich nehme aber an, dass dein Schaltkreis korrekt ist. Ich würde ihn nur gern verstehen. Die Abbildung zur Ploteinstellung ist mir klar. Es gibt einfach das Verhalten des von dir hoch geladenen Schaltkreises wieder. Berus
Claude Juncker schrieb: > ehrlich gesagt verstehe ich nicht nur "Urefout" nicht, sondern das > ganzes Schaltbild. Das sieht etwas komplizierter aus, weil die Schaltung eine "virtuelle Masse" verwendet, eben die 2,5 V, das erspart es den OPV mit positiver und negativer Spannung zu versorgen. Du kannst dir das auch so vorstellen, dass der +-Eingang des OPV an GND liegt, ebenso die linke Seite der Photodiode, und das ganze Uref-Geraffel (Vref, R3, R2, R5, C2) braucht man nicht - bloss braucht dann der OPV -5V an seinem negativen Versorgungspin. So kann man das auch aufbauen, wenn einen die Notwendigkeit von -5V nicht stört. Gruss Reinhard
Hallo Reinhard, soll das heißen, dass die Schaltung von Helmut das gleiche darstellt wie die Schaltung aus dem UV-Katalog des SG018S Diode? Danke! Berus
Claude Juncker schrieb: > soll das heißen, dass die Schaltung von Helmut das gleiche darstellt wie > die Schaltung aus dem UV-Katalog des SG018S Diode? Ja. So ein Zufall... Und was noch dazukommt, meine sehen auch so aus. Gruss Reinhard
Jetzt nimmst du mich aber auf den Arm :-) Schließt man an diese Schaltung normalerweise noch einen Tiefpass zwischen (UV-Diode+TIA) und den ADC? Müsste ich zwischen (UV-Diode+TIA) und den Tiefpass noch einen Impedanzwandler anschließen? Ich habe gelesen, dass der Ausgang des TIA niederohmig ist. Das würde ja für das Einbauen eines Impedanzwandler sprechen. Allerdings bin ich mir nicht sicher, weil ich ja als Widerstand bzw. Verstärker schon 3kOhm integriere. Wie siehst du oder ihr das? Danke! Berus
Bitte melde dich an um einen Beitrag zu schreiben. Anmeldung ist kostenlos und dauert nur eine Minute.
Bestehender Account
Schon ein Account bei Google/GoogleMail? Keine Anmeldung erforderlich!
Mit Google-Account einloggen
Mit Google-Account einloggen
Noch kein Account? Hier anmelden.

