Hallo Leute, ich habe nun meine erste größere und Komplexere Platine fertig gestellt und würde sie gerne bald in Auftrag geben. Vorher hätte icher gerne noh ein Feedback zu der Platine ob ich vileicht noch etwas besser machen Könnte. Ich würde mich sehr über Konstruktive Beiträge freuen.
Hi Sascha E Soll sie 2 Lagen haben oder nur unten und die Roten linien sind Drähte? Wenn ja mach die vias Größer damit du besser Löten kannst. Die Vias sind ebenso etwas zu nah an den Leiterbahnen sonnst respeckt sehr gut für den Anfang!
Hi fuerst-rene, ja die Platine sollte einlagig werden und die Roten Linien sind Dräthe. Die Platine war eigentlich gedacht um sie auf einer Platinenfräse selbst zu erstelen und um es dort einfacher zuhalten sollte sie einlagig werden. Meinst du nur Bestimmte Vias die zu nah an den Leiterbahnen sind oder generell?
Wie bei JEDER Bitte um Feedback in diesem Forum fehlen die Abblockkondensatoren nahe am µC... Wo gibst Du die Platine denn in Auftrag? Bei sehr vielen professionellen Herstellen ist bei Kleinstmengen doppelseitig billiger als einseitig (da kommt einfach mehr zusammen).
Hi, werf mal einen Blick in diese App-Note: http://www.atmel.com/Images/doc8278.pdf So empfielt Atmel die Peripherie für seine xmega A. Ich würde vielleicht noch ein paar 100nF Kerkos für die Versorgungspins spendieren. Dicht an den Pin. Und die Leiterbahn für die 3,3V etwas verbreitern.
Hi Sascha E Ich meinte die Vias von JP1 zum µC. Und Martin hat recht die Blocker habe ich übersehen (Fehlen ja auch :-D). Am besten gleich ein ganzes µF in 1206er da rann hauen zusätzlich zu den 100nF. Ich meine die Vias die zum "Seitenwechsel" sind also die Für die Rot zu Blau verbindungen, wenn du die so dünn lässt, hast du später keine Freude mit 0,3mm Drähtchen die zu verbinden. Leos einwand ist auch gut! Je breiter die zuführung der Spannungsversorgung jeh besser (so kann der Stomfluss besser ausgeglichen werden). Grüße
Okay, habe gehofft nicht mehr ganz soviel arbeit an der Platine zu haben. Ich werde dan die Durchmesser der Vias für die Drahtbrücken vergrößeren. Und am besten an jedem versorgung pin des µC nen 0603 Karamik mit 100nf einplannen. Obwohl ich sagen muss das es ohne die C´s auch funktioniert. Aber irgendeinen grund werden die von Atmel schon haben das vorzugeben. Die Platine wollte ich vorrausichtlich von Platinenfreund (http://platinenfreund.weebly.com/) machen lassen. Dieser ist meiner Meinung bei so geringen Stückzaheln nähmlich sehr günstig. Brauche nämlich nur 10 Stück (es sei den es Gibt aufeinmal eine riesen anchfrage hier im Forum nach dem Board) und dan würde ich pro Board 5€ zahlen bei einer größe von einer Halben Europlatine. Wenn ich wirklich die Versorgung breiter machen müsste müsste ich woll doch noch auf Doppelagig wechseln sonst wird es an manchen stellen ganz schön eng. Aber viel breiter kann ich auch nicht mehr werden mit den Leitungen sonst wird es am µc zu eng mit dem abständen.
C3 wirds zwischen den beiden Spannungsreglern warm werden. Eigentlich mögen es Elkos ja nicht so warm.
@Thomas Forster Den Könnte ich auch noch daneben setzen da sollte noch genug platz sein. Danke für den Tipp.
Du hast aber daran gedacht das du nur ne Diode für 200 mA verwendest? D2 meine ich die BAS70
@fuerst-rene Beschriftung stimmt nicht ganz ist eine BAV99 kann aber Trotzdem nur 215ma bzw. 450ma peak. Bis jetzt hat die Diode auf meinem Prototyp gereicht. meinst du ich sollte vllt was größeres einbauen?
Sind die 100nF Kondis an den Versorgungs Pins des µC woll wirklich nötig? Das wäre nähmlich ne riesen veränderung im Layout. Selbst wenn ich 0603 nehme. Die Vias habe ich mir auch nochmal angeguckt die Bohrung ist 0,6mm. Mein Draht hatt 0.4mm das müsste eigentlich Funktionieren.
Sascha E. schrieb: > Sind die 100nF Kondis an den Versorgungs Pins des µC woll wirklich > nötig? > Das wäre nähmlich ne riesen veränderung im Layout. Selbst wenn ich 0603 > nehme. Ja, sind sie. Grüsse, René
Wenn ich Durchkontaktierungen machen möchte (nicht mit Draht) welchen Durchmesser würdet ihr dann empfeheln. Mir bleibt ja mit den Kondensatoren nicht viel mehr überig als diese auf die Top Seite zu setzen und dan nach unten durch zu kontaktieren.
Dem Quarz und den Kondensatoren würde ich eine eigene Massefläche spendieren. Evtl auch auf der anderen Seite platzieren, damit das Ganze näher am µC ist. Grüsse, René
Hi, unter dem QFP würde ich Dukos mit 0.6mm Nieten machen, wenn Du's selbst machen willst. Die Nieten gibt's auch in kleineren Mengen z.B. beim Watterott als Probierset. Zum "einschlagen" nehme ich immer nen kleinen Nagel, weil mein Körner für die 0.6er zu gross ist. Danach vorsichtig flach klopfen und fertig. Man kann sie noch verlöten - bislang hatte ich aber keine Probleme ohne. Wenn Du die Niete verlötest, hättest Du auch nen Draht nehmen können :) Es ist aber auch möglich, unter dem QFP eine Duko mit Draht zu machen. Ich habe nach dem Löten des Drahtes den überstehenden Rest so tief wie möglich abgeknipst und dann mit'm Dremel-Ersatz vorsichtig abgeschliffen. Hat bei mir funktioniert - ist aber aufwändig :) RSp
Ach ja, streiche bitte "unter dem QFP würde ich Dukos" und ersetze durch "reine DuKos würde ich" :) 1.) Wieso kein Draht? 2.) Wenn Du nen bedrahteten Kondensator nimmst, der eh aufm Top sitzt, brauchst Du keine zusätzlichen DuKos. RSp
Bei Bedrahtetetn Bauteilen ist es klar. ich würde dan aber entweder 0603 oder 1206 Kondensatoren auf fie Top seite machen finde ich einfach schöner.
hab mir kurz Zeit genommen und ein bisschen mit paint gespielt - wenn du die brd datei gepostet hättest, hätt ich die genommen. mit gelb hab ich die '+' Leitung markiert und gleich Kondensatoren eingezeichnet (~0603) - 6 Stk sind problemlos möglich und wahrscheinlich ausreichend, wenn auch nicht ideal. Die graublau eingekreisten Leitungen rechts vom uC weiter nach rechts ziehen. Die Braune Linie ist der durch den Einsatz eines C's anders verlegte Leiterbahn, obwohl man gleich durch die beiden Pads die Leitung durchziehen könnte. (kommt auf die Genauigkeit des Fertigers darauf an). und wenn du schon Drähte benutzt kannst du die schwarz eingekreisten Löcher weiter nach rechts aussen ziehen und sparst dir einen Bogen mit der Leiterbahn (rein optisch siehts besser aus) Den Quarz würd ich noch näher zum uC setzen. Das wars mal mit meinen Vorschlägen. LG
@etaut danke für dein kleines Kunstwerk. Die Idee ist nicht schlecht. Bin grade dabei es neu zu Routen. amche es aber ein bisschen anders als du es mir vorgeschlagen hast. Werde aber auch was von dir übernehmen.
Ist ja auch nur ne kleine Skizze auf die Schnelle und sicher nicht perfekt. Mach dann bitte noch mal nen Screenshot wenn du fertig bist. LG
Hier noch mal die neue Version des Board. Hoffe ich habe es jetzt besser hinbekommen und alle Tipps und hinweise berücksichtigt. Bin auch noch am überlegen ob die Top seite ein Komplettes VCC Fläche wird und die Bottom seite Komplett GND. Oder würde was dagegen sprechen?
Hi, Schau dir das mal an: http://www.lothar-miller.de/s9y/categories/14-Entkopplung Und lass die Finger von dem ***** Autorouter! lg
Nochmals, Du sparst Dir viel Ärger wenn Du den Quarz mit den Lastkondensatoren in einer eigenen Massefläche einbettest. Grüsse, René
wo Lothars Seite bereits für die Entkopplungs-Cs zitiert wurde, möchte ich auch gleich noch einen Blick dahin empfehlen, und zwar den Quarz betreffend: http://www.lothar-miller.de/s9y/categories/33-Quarz Das Quarzlayout auf dieser Platine ist, wie bereits erwähnt, ungünstig.
Okay werdr mir drn link noch mal ansehen. Den auzorouter benutze ich nicht der macht nut mist.
Sascha.e schrieb: > Den auzorouter benutze ich nicht der macht nut mist. Löbliche Einstellung mein Freund! Achte bitte noch auf die Leiterbahnbreite deiner Versorgung. Die ist ein wenig dünn.... Lg.
Hallo Leute, erstmal vielen Dank für eure Hilfe bis jetzt. Ich habe mir die obern Geposteten Links einmal angeguckt und hoffe ich habe sie so gut umgesetzt. Wo ich mir grade noch ein bisschen unsicher bin ist das mit dem Masse Inseln für die Quartze. Ich habe jetzt wie im Link beschrieben ein Wire mit der Stärke null um die Quartze gezogen um so die Masse Inseln zu erhalten. Aber wass ist wenn ich die jetzt fertigen lasse. Machen die dan auch das Wire mit der stärke null auf die Platine? Oder lassen die das dan einfach weg weil es so dünn ist das sie es garnicht so herstellen können. Oder ist da in wirklich keit kein wire wenn ich zb. die gerber Datein erzeuge?
JP2 dient imprinzip als "Jumper Parklpatz". Soll Hei?en er ist dafür gedacht das wenn ich die Jumper von JP1 abziehen das ich sie irgendwo hintuhen kann ohne das sie verloren gehen.
Bei den 7805 Reglern fehlen die keramischen Kondensatoren am Eingang und Ausgang. Ein Schaltplan wäre nicht schlecht. Der 7805 braucht vielleicht einen Kühlkörper. Dafür ist aber zu wenig Platz. Was passiert, wenn sich die Laschen der beiden Regler ausversehen berühren? Tue Dir und der Welt einen gefallen und mache daraus eine 2-seitige Leiterplatte. Unten so viel wie irgend möglich mit GND. Das GND-Routing ist jetzt wirklich Grauenhaft. RS
RS schrieb: > Tue Dir und der Welt einen gefallen und mache daraus eine 2-seitige > Leiterplatte. Unten so viel wie irgend möglich mit GND. Das GND-Routing > ist jetzt wirklich Grauenhaft. Sorry, da habe ich mich geirrt. Ist ja GND vorhanden ;-)
L. P. schrieb: > Achte bitte noch auf die Leiterbahnbreite deiner Versorgung. Die ist ein > wenig dünn.... Da hat sich noch nichts getan... ~0.6 mm ist für die Versorgung nicht zu wenig. Lg
Okay gibt es sonst vllt noch was auf das ich achten sollte auser der Leiterbahnbreite für die versorgung? Für die Versorgung verwende ich momentan ca. 0,4mm werde sie dan aber noch auf 0,6mm erhöhen.
Hi, lässt du die Print fertigen oder machst du das selbst? Lt. Fotos liegen einige Leiterbahnen doch sehr knapp nebeneinander... --> DRC Warum verwendest du unterschiedliche Viashapes? Also einmal rund und dann eckig? Lg.
Ich wollte sie erst selber fertigen auf arbeit mir unserer Fräse, da ich erst nur eine Platine erstelen wollte. Da ich nun aber 7 Platinen brauche werde ich sie fertigen lassen. Wenn ich sie selber fertige ist der Controller auch immer so schwer zu löten wegen fehlendem Lötstoplack. Die Viashapes sind mir noch garnicht aufgefallen. Werde ich auch noch alle auf und ändern. Weist du wie ein Wire stärke null behandelt wird wenn ich die Platine zum fertigen gebe? Oder gibt es noch andere Methoden die masseinsseln um die Quartze zu machen?
Sascha E. schrieb: > Ich wollte sie erst selber fertigen auf arbeit mir unserer Fräse, da ich > erst nur eine Platine erstelen wollte. Wie gut löst die auf? Aber auf den ersten Blick musst du für eine gefräste Print da noch ein wenig mehr Abstände zwischen den Leiterbahnen wählen. (Spacing) Sascha E. schrieb: > Da ich nun aber 7 Platinen brauche werde ich sie fertigen lassen. > Wenn ich sie selber fertige ist der Controller auch immer so schwer zu > löten wegen fehlendem Lötstoplack. Jup! Sascha E. schrieb: > Die Viashapes sind mir noch garnicht aufgefallen. Werde ich auch noch > alle auf und ändern. :) Sascha E. schrieb: > Weist du wie ein Wire stärke null behandelt wird wenn ich die Platine > zum fertigen gebe? tja... Wenn dein Fertiger direkt das .brd File nimmst, wirds wohl passen. Solltes ihm das aber mitteilen. Beim Quarz hast du da noch ein wenig Stress mit den Lastkapazitäten. Bild im Anhang als Vorschlag für Quarz und Entkopplungs C's. Das ist jetzt kein Quarz mit Masseinsel, ist aber auch ein Xmega und hat sich bereits als brauchbar erwiesen. Im zweiten Bild sieht man die Leiterbahnbreite von Versorgung zu den Signalen. (32mil/10mil) lg
Die Abstände sind für unsere Fräse kein Problem. Wir habe eine LPKF ProtoMat S63. Die Kleinsten Fräser sind 0,1mm Stark. Somit sind auch kleine Abstände machbar. Die Fräse ist aber eher für Prototypen gedacht. Wegen dem Fehlenden Lötstoplack lassen sich die Bauteile meist nur schwer Löten zudm Lösen sich auch bei zulangen erwärmen die Kupferbahnen von der Platine. Und beim Frässen von höheren Stückzahlen wird es schnell Teuer das der Fräser Verbauch recht hoch ist. Das es machbar ist sieht man auch an dem Bild. Das war der erste Prototyp des Boards. Werde warscheinlich dann doch die Aussrichtung des Quartzes nochmal ändern und die Masseinseln weglassen. Dan werde ich die VCC leitung noch auf ca. 0,6mm ändern und die Viashapes alle rund machen. Wären den die Entkopllungs C´s so in ordnung wie ich sie gezeichnet habe?
@Sascha E. (baracuss) >kleine Abstände machbar. Die Fräse ist aber eher für Prototypen gedacht. >Wegen dem Fehlenden Lötstoplack lassen sich die Bauteile meist nur >schwer Löten zudm Lösen sich auch bei zulangen erwärmen die Kupferbahnen >von der Platine. >Und beim Frässen von höheren Stückzahlen wird es schnell Teuer das der >Fräser Verbauch recht hoch ist. Ergo. Nicht sinderlich brauchber, bestenfalls zum Frontplatten fräsen. Bei den heutigen Möglichkeiten und Lieferzeiten der Dutzenden PCB-Herstellern ist es einfach deutlich besser, diese klassisch herstellen zu lassen.
Die Fräse ist schon gut zu gebrauchen für Prototypen aber nicht für Kleinserien. Wenn man beim Hersteller nur eine Platine Bestellt sind die Meist recht teuer. Zudem dauert es min 48h bis so eine Platine bei mir ist. Teilweise bracuhe ich sowas aber kurtzfristig noch am selben Tag. So Jetzt nochmal zu meiner Platine. Habe jetzt die Versorgung auf 0,63mm gemacht. Die Viashapes sind die Kleinen 0,3mm Bohrdurchmesser, die mittleren sind 0,6mm und die großen haben 0,8mm Durchmesser. Quartze habe ich jetzt auch wieder umpositioniert. Ich hoffe mal das ich jetzt soweit alle gut gemacht habe.
Sascha E. schrieb: > Wären den die Entkopllungs C´s so in ordnung wie ich sie gezeichnet > habe? Suboptimal! Die Anbindung über die DuKos ist nicht optimal. lg.
Ich weiß nicht, ich war mal in einer Firma mit Prototypen Fräse. Bis ich die Platine so in der Hand hatte das ich sie gebrauchen konnte waren 1-2 Tage weg. Also 8-16Stunden Ing. = 600-1200 Euro Kalkulation. Da ist die Frage was ist günstiger...
L. P. schrieb: > Bild im Anhang als Vorschlag für Quarz und Entkopplungs C's. Das ist > jetzt kein Quarz mit Masseinsel, ist aber auch ein Xmega und hat sich > bereits als brauchbar erwiesen. Das ist jetzt aber auch noch Suboptimal. Hast du mal geschaut über welche Umwege und Durchkontaktierungen die Masseverbindung der Bürdekondensatoren zu dem dafür vorgesehenen Massepin verläuft? Anbei mal ein Vorschlag.
... schrieb: > Das ist jetzt aber auch noch Suboptimal. Hast du mal geschaut über > welche Umwege und Durchkontaktierungen die Masseverbindung der > Bürdekondensatoren zu dem dafür vorgesehenen Massepin verläuft? > Anbei mal ein Vorschlag. Ich gebe dir vollkommen Recht. Aber das HC49U Quarzgehäuse braucht leider auch ein bisschen Platz. Lg
L. P. schrieb: > Ich gebe dir vollkommen Recht. > Aber das HC49U Quarzgehäuse braucht leider auch ein bisschen Platz. und wo ist da das Problem? Siehe Bild. Bürde und Block-Kondensator 0805. Könnte man auch 0603 wählen. Leiterbahnbreite 0,3mm und 0,4mm. Abstand 0,2mm.
@ ... (Gast) >> Aber das HC49U Quarzgehäuse braucht leider auch ein bisschen Platz. >und wo ist da das Problem? Siehe Bild. >Bürde und Block-Kondensator 0805. Könnte man auch 0603 wählen. >Leiterbahnbreite 0,3mm und 0,4mm. Abstand 0,2mm. Voll OK. Es wird hier oft übertieben, was die Optimierung von vielen Dingen angeht. Da wird jedem mm Leitung am Quarz Tod und Teufel angedichtet.
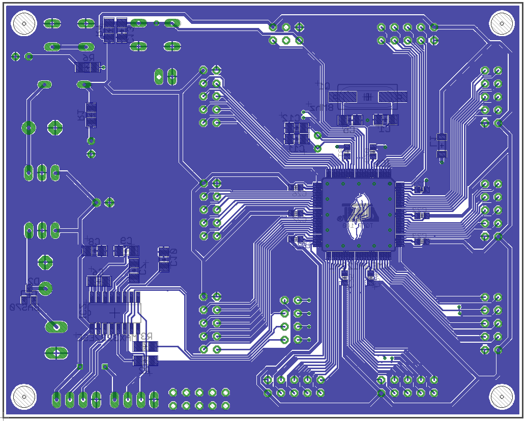
Hi Leute, es hat jetzt ne Weile gedauert aber habe die Karte nochmal Komplett neu Geroutet um die Karte den Designregeln des Herstellers anzupassen. Zudem habe ich mal auf die Appnote von Atmel geguckt und habe eure Tipps befolgt. Habe jetzt die Entkoppel Kondensatoren ganz nah an den Pins dran wodurch ich allerdings die signal Leitungen dünner machen musste um die Abstände einzuhalten. VCC und AVCC sind nun getrennt. AVCC hatt wie in der Appnote vorgeschlagen nun einen Ferrit bekommen und ein zusätlichen elko. Die GND leitungen habe ich weggelassen da ich eh auf Top und Bottom ein GND Polygon habe. Die Versorgungsleitung hat jetzt eine Breite von 0,6mm die Signalleitungen haben eine breite von 0,2mm. Die Absände zwischen zwei Leiterbahnen betragen 0,2mm. Die kleinen Vias haben ein Durchmesser von 0,6mm und eine Bohrung von 0,3mm die großen haben ein Durchmesser von 0,9mm und eine Bohrung von 0,6mm. Grade gesehen das sich noch 2 Eckige Vias eingeschlichen haben, diese werden noch durch runde Vias ersetzt. Als kleines Highlite habe ich noch ein Easter Egg eingebaut. AUf die Idee bin ich durch einen anderen Forumseintrg gekommen. Ich hoffe mal das ich jetzt alles richtig gemacht habe. Würde mich über euer Feedback freuen.
Sorry, aber die Quarz-Section ist immer noch schlecht. Ich habe dir doch Beispiele gezeigt, wie man es machen kann. Wichtig ist, dass die Masse der Bürdekondensatoren direkt zu dem GND-Pin des Oszillators geführt wird und nicht über zwei Durchkontaktierungen.
Auch der Bereich um den Max ist schlecht. Die Bauteile sind falsch, teilweise fehlerhaft positioniert. C8 muss in die Nähe von Pin 16. C9 legt man parallel zu C6. C7 kann 90° gedreht werden und C10 wesentlich näher an C6.
Ja, sieht besser aus. Allerdings würde ich C8 noch mal um 90° gegen den Uhrzeigersinn drehen und parallel zur Stirnseite des ICs legen. Die VCC-Leitung etwas weiter nach links schieben, dann auf C8 treffen lassen und weiterverbinden nach Pin16. C9 darf auch weiter nach rechts rutschen, so dass die Leitung durch C6 direkt mittig auf das Pad von C9 trifft. Vorsichtig auch bei den seitlichen Abständen der Cs. So nah wie du die aneinander hast würden die beim Reflow-Löten zusammen schwimmen. Schaue mein Beispiel oben an. Da sind die Mindestabstände durch die Bauteilbegrenzung größer. Was macht die Quarzbeschaltung?
So nun auch den Quartz geändert.Obwohl ich da warscheinlich auch die Kondis weiter auseinander schiben muss sehe ich grade. Bis auf den µC hatte ich eigentlich vor alles per hand zu löten. Werde sie aber trotzdem noch ein bisschen ausseinander schieben.
Ja, sieht gut aus. Jetzt noch die VCC-Leitung am C8 einfach gerade nach oben weiter legen,ohne knick nach rechts, dann stimmt auch die Masse-Anbindung. Zum Quarz: Du hast doch nach Oben und Rechts massig Platz. Dann route es doch so wie im Beispielbild. Wichtig ist dabei, dass GND nur vom IC aus zugeführt wird und der Quarz, wie auch die Bürdekondensatoren, aus deiner Massefläche ausgespart werden.
Okay. Hier noch mal ein Variante des Quarz beschaltung. Wollte eigentlich auf der anderen Seite den Quartz Platzienen aber da fehlte der Platz dan für die Kondis.
Ja, sieht doch schon gut aus jetzt. Links die Leitungsbündel kannst du noch alle etwas runter ziehen. Und in dem Bereich des Quarzes keine Massefläche, nur mit Leitungen verbinden, so wie im Beispiel. Diese Kupferinseln bringen überhaupt nix.
Vielen lieben dank an alle die mir Geholfen haben für ihre Tipps. Ich biete das Board momentan als Bausatz im Markt Forum an wenn jemand Interesse hat. Kann er sich gerne Melden den umsomehr Leute es werden deso Günstiger werden die Boards. Beitrag "[V]ATxmega development board"
Bitte melde dich an um einen Beitrag zu schreiben. Anmeldung ist kostenlos und dauert nur eine Minute.
Bestehender Account
Schon ein Account bei Google/GoogleMail? Keine Anmeldung erforderlich!
Mit Google-Account einloggen
Mit Google-Account einloggen
Noch kein Account? Hier anmelden.




































