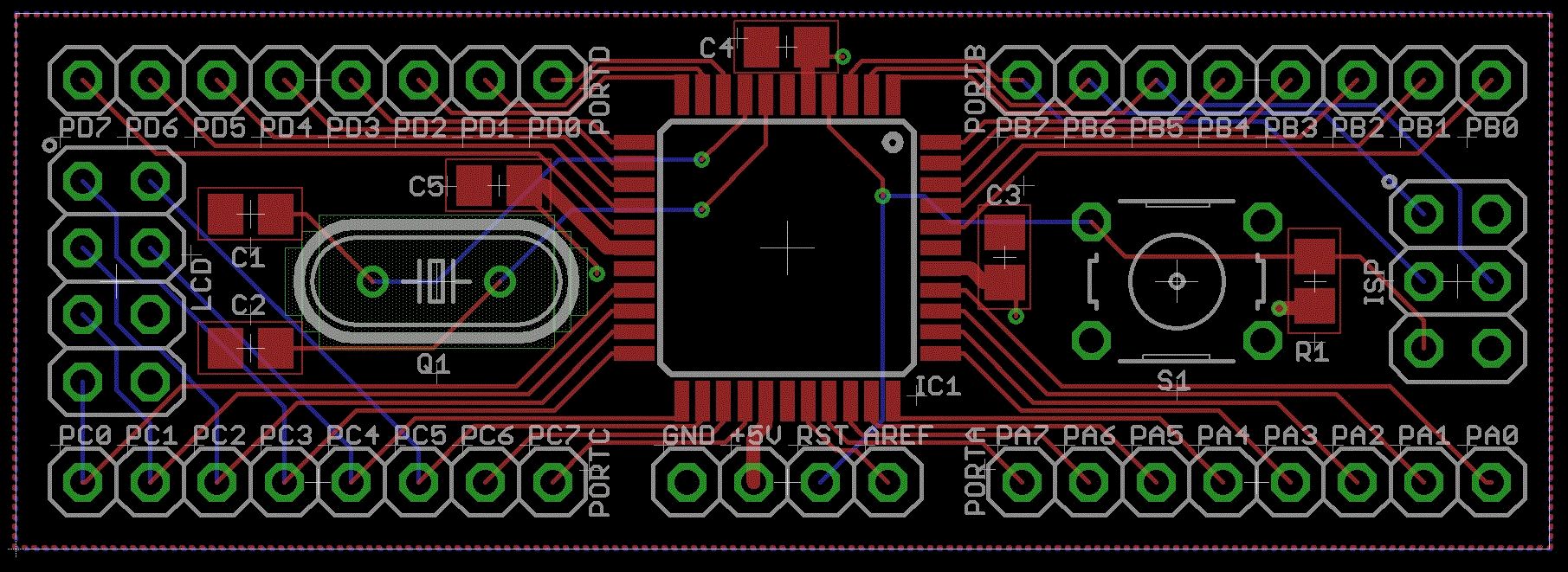
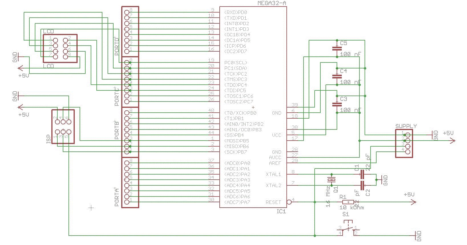
Hallo, ich habe ein kleines Problem mit einer Platine die ich mir in Eagle designt habe (Schaltplan hängt an). Ich habe einen Atmega32 auf der Platine, auf dem ich alle 4 Ports herausgeführt habe. Zusätzlich ist noch ein ISP Anschluss drauf, und ein 2x4 Stecker, an den ich mein LCD anschließen wollte. Nun das Problem: Es funktionieren alle Ports, ausser PORTC 2 -5. Das ist ausgerechnet der Port, der noch zusätzlich auf meinen 2x4 LCD-Stecker geht. Ich kann aber einfach keinen Fehler in meinem Schaltplan finden. Das Problem äußert sich so, dass bei komplett aktivierten Ports auf PORTC 4 nur 1,66 V anliegen auf PORT C 2, 3 und 5 liegen die vollen 5 V an. Wenn ich jetzt jedoch eine LED an PORTC 2, 3 oder 5 anschließe, dann leuchtet diese nicht (bzw. mini-minimal), und die Spannung bricht ein auf 1,76 V. Schließe ich die LED an PORT C 4 an leuchtet übberhaupt nichts. Bin ziemlich verzweifelt, da ich es einfach nicht kapiere. Es ist sauber gelötet, da ich bereits die 2. Platine dieser Art zusammengebaut habe, mit dem selben Problem. Hatte bei der Bestellung auch einen E-Check angefordert, die die Platine bestanden hatte. Habe ich einen totalen Anfängerfehler gemacht, den Ihr auf einen Blick erkennt? Wäre super, wenn mir jemand einen hilfreichen Hinweis geben könnte. Grüße Timo
Hi, das war ja eine super schnelle Antwort :). Was meinst Du damit genau? Soll es gesetzt sein oder nicht?
Pin 28 (AGND) ist im Schaltplan nicht angeschlossen! Zwischen AVCC und AGND gehört ein 100n. fchk
hmm ja, mist. Im Schaltplan habe ich AGND tatsächlich nicht angeschlossen. Habe es eben in der Eagle .brd Datei geprüft, da scheint er bei Show Signal aber an GND angeschlossen zu sein. Für den 100n hatte ich am AVCC keinen Platz mehr am Board. Kann dass so einen Fehler hervorrufen?
Perfekt :). Habe das JTag-Fuse disabled und jetzt geht alles! Vielen vielen Dank für die super schnelle Hilfe!!!
Timo O. schrieb: > Habe es eben in der Eagel .brd Datei geprüft, da scheint er bei Show > Signal aber an GND angeschlossen zu sein. Das scheint wohl am ausgeblendeten Gnd-Polygon zu liegen. Bei C1 und C2 ist auch keine geroutete Gnd-Leitung zu sehen.
Timo O. schrieb: > hmm ja, mist. Im Schaltplan habe ich AGND nicht angeschlossen. Habe es > eben in der Eagle .brd Datei geprüft, da scheint er bei Show Signal > aber an GND angeschlossen zu sein. > > Für den 100n hatte ich am AVCC keinen Platz mehr am Board. Kann dass so > einen Fehler hervorrufen? Nein, das ist ganz klar die JTAG Fuse. Du wirst aber möglicherweise später Probleme bekommen, weil AVCC/AGND Port A versorgt, an dem auch die ADC-Inputs hängen. Und wenn Du die ADCs benutzen willst, sollte AVCC besser über einen kleinen Ferrit an VCC angekoppelt sein. Dass der 5V-Pin auf der Pfostenleiste direkt an AVCC hängt, ist ziemlich dumm, weil gerade AVCC empfindlich gegenüber Störungen ist. ZB sowas hier: http://www.reichelt.de/Filter/BLM18PG-471/3//index.html?ACTION=3&GROUPID=3175&ARTICLE=107638&SHOW=1&OFFSET=500& Und von wegen "kein Platz": Auf der Unterseite hast Du dafür genug Platz. So kannst Du auch an anderen Stellen die Leiterbahnlängen minimieren. fchk
Ok, ich werd es für ein nächstes Projekt vormerken. Im Moment brauche ich noch keine größeren ADC Aufgaben, bin noch so ziemlich am Lernen der Basics. Könnte sich vielleicht bald ändern, man weiß nie :) Auf die Idee den 100 n auf der Unterseite zu platzieren wäre ich gar nicht gekommen, ist aber wirklich praktisch :)
Hättest du nicht so einen Monsterquarz, sondern einen SMD-Resonator genommen, hättest du auch Platz für einen 100n auf der top-Seite gehabt. Ich habe fast alles mit Keramikresonatoren laufen, die Genauigkeit reicht für (fast) alle üblichen Aufgaben aus. Und für ne Uhr ist wiederum auch ein 0815-Quarz nicht genau genug. In den letzten Jahren allerdings sind Resonatoren immer teurer geworden, Quarze dagegen billiger. Insbesonders Murata hat kräftig zugelangt.
Klingt gut, das verbaue ich das nächste Mal. 30 Cent bei Reichelt ist jetzt auch nicht gerade unbezahlbar...
Für Bastler sicher egal. Tendenziell kostet aber inzwischen ein Resonator mehr als ein Quarz. Nehmen wir mal die Reichelt-Preise: 30Ct zu 15 oder 20Ct. In Stückzahlen zahlt man entsprechend weniger, aber das Verhältnis bleibt in etwa. Und bei 10.000Stk kommt da ein nennenswerter Eurobetrag raus. Witzigerweise gibts extreme Unterschiede bei verschiedenen, aber durchaus ähnlichen Frequenzen. Vorteile bleien dennoch: man spart sich die 2 Kondensatoren. Und das Teil schwingt deutlich schneller an als ein Quarz. Oft kein Problem, machmal aber schon.
Bitte melde dich an um einen Beitrag zu schreiben. Anmeldung ist kostenlos und dauert nur eine Minute.
Bestehender Account
Schon ein Account bei Google/GoogleMail? Keine Anmeldung erforderlich!
Mit Google-Account einloggen
Mit Google-Account einloggen
Noch kein Account? Hier anmelden.

