Ich habe seit einiger Zeit das Problem, dass meine externe Fesplatte nur mit Netzteil funktioniert und ich ab und zu auf die Steckerleiste trete und dann der PC abschmiert, weil das OS auf der Platte ist. Nun meine Idee: Es müsste doch möglich sein, die Fesplatte in solchen Fällen für kurze Zeit mit Batteriespannung versorgen zu lassen? Oder ist da ein Laptopakku besser für geeignet? Weitere Frage: Gibt eine Batterie überhaupt 1.5A und 12 V (Reihenschaltung von mehreren). Müsste ich die dann Spannung mit FET's regulieren? oder zieht die Platte nur so viel, wie sie braucht (bei Batterien weeiß ich's nie). PS:Sonst nehme ich auch weitere Vorschläge an außer: Steckerleiste weg; Aufpassen etc.
Es gibt Steckerleisten mit USV integriert, die kosten jetzt nicht die Welt...vielleicht hilft dir das weiter. Oder sitzt ein Wackelkontakt im Netzteil der Festplatte, der sich bemerkbar macht, wenn du drauftrittst? Gruß Christian
Nein das ist nicht das Problem. Die Steckerleiste hat nen Schalter und da tret ich drauf... Aber ich würd es wirklich gern auf die beschriebene Weise lösen. Aber schon mal danke.
Einfach den Schalter mit einer Klappe abdecken. Hilft gegen unbeabsichtigtes ausschalten.
Aber USV wür ich gern Nachbauen. Hab halt Spaß dran und is ja auch nützlich. Bei einem Schüler sind die Geldmittel leider etwas begrenzt...
@10340056 Genau so eine Lösung wollte ich net, da ich wenn ich das ganze zu nem Freund nehme die Leist nicht mitnehme.
Es gibt kleine Festplatten, die über USB-Stecker gespeist werden können sofern Dein USB genügend Strom liefert... z.B. WD "My Passport"
Akku über eine Schottky-Diode parallel zur Netzteilversorgung schalten. Fertig ist die minimalistische USV.
12V DC schrieb: > @10340056 > Genau so eine Lösung wollte ich net, da ich wenn ich das ganze zu nem > Freund nehme die Leist nicht mitnehme. Wenn du die Stechdosenleiste nicht mitnimmst, kannst du auch nicht versehentlich auf den Schalter treten. Oder verstehe ich da etwas falsch? Warum nimmst du nicht einfach eine Leiste ohne Schalter im Fußbereich? Wenns schaltbar sein muss Schalter im Kabel oder notfalls über die alte Leiste schalten.
12V DC schrieb: > Weitere Frage: Gibt eine Batterie überhaupt 1.5A und 12 V Ein ganz normales Blei-Gel-Akku beispielsweise. Der lässt sich auch einfach (dauer) laden.
rosch schrieb: > Warum nimmst du nicht einfach eine Leiste ohne Schalter im Fußbereich? > Wenns schaltbar sein muss Schalter im Kabel oder notfalls über die alte > Leiste schalten. Das wäre doch alles viel zu einfach ;-).
Man ich hab halt spaß dran mir sowas zu bauen. Und unnütz ist es ja auch net. Bitte hört auf dasmit. Ich will nur eine elektronische Lösung des ganzen. Ob mit Transistor oder Relais oder Optokoppler ist mir egal.
Icke ®. schrieb: > Akku über eine Schottky-Diode parallel zur Netzteilversorgung schalten. > Fertig ist die minimalistische USV. Die Lösung wurde doch geschrieben. Anstelle von den Akkus kannst natürlich auch normale Batterie nehmen, halt nur für ganz kurze Zeit.
12V DC schrieb: > wie lang würden Batterien so viel hergeben? Gegenfrage: Wie lange kann man mit einem Auto fahren? Antwort: Bis der Tank leer ist. Wann das ist, hängt vom Verbrauch des Autos ab und von der Größe des Tanks. Übersetzt: Was für Batterien willst du einsetzen und wie groß ist der Stromverbrauch?
Leute euch ist klar dass der Professor dann streikt? Der wird sich freuen leerer RAM und dann ne Festplatte die noch was im Cash hat, das wird bestimmt lustig.
Hallo, ich habe mir für den Urlaub (Fotos sichern) eine externe 2,5 Zoll-Platte (1 TB) mit eingebauter Batterie und WLAN gekauft. Aber sowas ist wohl zu einfach, das funktioniert halt nur, ohne jeden Glamour. Gruss Reinhard
12V DC schrieb: > Man ich hab halt spaß dran mir sowas zu bauen. Und unnütz ist es ja auch > net. > Bitte hört auf dasmit. Ich will nur eine elektronische Lösung des > ganzen. Ob mit Transistor oder Relais oder Optokoppler ist mir egal. sagt ja niemand was dagegen daß Du keinen Spaß haben sollst. Aber es wäre sinnvoll, wenigstens einen Schimmer einer Ahnung zu haben, sonst wird der Spaß teuer, und dann haben nicht nur Schüler kein Geld... Also sei so nett, les Dich in die techn. Parameter Deiner Wunschliste ein und denk Dir einen brauchbaren Vorschlag aus, dann liese sich anhand dem weiterdiskutieren und Dir dabei zu einer funktionierenden Lösung verhelfen.... Bleibatterien mit Dioden entkoppeln... wie soll das bitte gehen wenn die Batterie voll ist? Da wird das Netzteil, daß die 12V liefert entkoppelt aber nicht die Batterie..... Naja. Viel Spaß :-) Grüße MiWi
fuerst-rene schrieb: > Leute euch ist klar dass der Professor dann streikt? > Der wird sich freuen leerer RAM und dann ne Festplatte die noch was im > Cash hat, das wird bestimmt lustig. Was meinst du damit?
@miwi Was willst du für Angaben haben, und worin soll ich Ahnung haben,? Eine Idee wäre eine Transistorbasis parallel zum Netzteil zu schalten.
12V DC schrieb: > Aber USV wür ich gern Nachbauen. Hab halt Spaß dran und is ja auch > nützlich. Bei einem Schüler sind die Geldmittel leider etwas begrenzt... Denke aber bitte daran, dass Basteleien mit 230V für dich und andere gefährlich werden können. Insbesondere dann, wenn man keine Ahnung hat. Und danach sieht es bei dir ganz stark aus... Frage: Wieso ist bei dir 1. das OS auf einer externen Festplatte und 2. der PC noch an wenn du die Steckdosenleiste ausschaltest? Kann es womöglich sein, dass der PC deshalb "abschmiert", weil er an der gleichen Steckdosenleiste hängt und einfach keinen Strom mehr hat?
1.) Ich habe einen Laptop mit Akku 2.) Meine interne Festplatte reicht mit 40GB nicht für meine Daten aus. Deshalb extern. Mit Linux ist das echt praktisch. 3.) Ich will ja auch net an der Steckerleiste rumspielen, sondern nur in dem Abschnitt Netzteil-Platte. Ich dachte an einen Transistor, der sperrt,wenn an der Basis Strom anliegt.--->USV mit 12V 1.5 A
Ist wahrscheinlich sinnfrei zu fragen, aber: + die 40GB-Platte ist wahrscheinlich IDE, eine 80´er gibt es neu für ca. 30 Euro. Eine 2,5" USB (500 GB - 1 TB) für unter 50 Euro ist keine Alternative? + eine günstige USV kostet um die 50 Euro, komplett mit Steuerung, Akku und Netzteil in einem passenden Gehäuse (schon mal die Einzelpreise zusammengerechnet?) Was sich mir allerdings immer noch nicht erschliesst ist die Tatsache, das du keine stationäre Lösung (andere Steckdosenleiste, welche ja anscheinend dein Problem ist) haben möchtest, andererseits diese Leiste zu deinem Freund gar nicht mitnimmst.
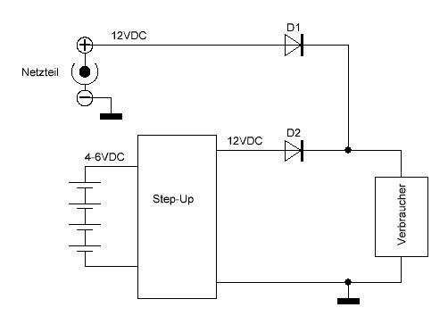
Vier 1.5V Batterien (oder Akkus) in Serie schalten (ergibt so etwa 4-6V). Daraus mit einem Step-up Wandler konstante 12V erzeugen. Mit je einer (Schottky)-Diode die beiden Spannungen (vom Netzteil und vom Step-Up) zusammenschalten. Z.B.: http://www.ebay.de/itm/LM2577S-DC-DC-Wandler-Step-up-Power-Supply-Modul-Module-/290590670347?pt=Bauteile&hash=item43a88dbe0b (Je nach benötigtem Strom allenfalls noch einen Kühlkörper für den Step-up Wandler vorsehen)
Du müsst abr Bedenken, dass die Stromstärke mit Idee doppler deutlich verringert wird. Frage: Eine Schottky-Diode hat Doch nur 2 'pins', wie soll ich die dann als 'Relais' umfunktionieren? Ich dachte bei der Schaltung wie gesagt eher an ein Transistor. Muss ich eigentlich die Stärke der Batterie irgendwie begrenzen?
12V DC schrieb: > Du müsst abr Bedenken, dass die Stromstärke mit Idee doppler deutlich > verringert wird. Der Strom wird nicht kleiner, im Gegenteil. 12V DC schrieb: > Frage: Eine Schottky-Diode hat Doch nur 2 'pins', wie soll ich die dann > als 'Relais' umfunktionieren? Ich dachte bei der Schaltung wie gesagt > eher an ein Transistor. Wenn die Spannung vom Netzteil grösser ist als die Spannung vom Akku/Step-Up, so leitet die Diode vom Netzteil. Es wird also die Netzteilspannung verwendet. Wenn die Spannung vom Akku/Step-Up grösser ist, als diejenige vom Netzteil, so leite die Diode vom Akku/Step-Up. Es wird also der Akku verwendet. Die Netzteilspannung muss also immer etwas höher sein im Normalbetrieb. Und wenn noch die Durchlasspannung der Diode veringert werden soll, so kann man anstelle einer Diode einen Mosfet dazu nehmen. Wie in dieser Schaltung: Beitrag "Re: Spannungsumschaltung für MC" 12V DC schrieb: > Muss ich eigentlich die Stärke der Batterie irgendwie begrenzen? Nein, denn das hat mit http://de.wikipedia.org/wiki/St%C3%A4rke nichts zu tun ;-)
@Markus 1.)Ich versteh die Geschicht mit der Dionbde nicht so richtig. Könnte irgendeiner mal nen Schaltplan Posten? 2.)Ich spreche von der Stromstärke nich von den Glykoseketten ;) 3.)Warum sollte bei einem Spannungsdoppler die SDtromstärke größer werden? Wie soll das denn gehen??
12V DC schrieb: > Nein das ist nicht das Problem. Die Steckerleiste hat nen Schalter > und > da tret ich drauf... Also, in meiner Jugend haben wir das so gelöst: Dinge dir uns im Weg herumlagen wurden aufgehoben und dahin gelegt, wo sie uns nicht mehr im Weg waren.
Mann oh mann, was für ein Aufwand für so ein kleines Problem. Kauf Dir von dem Geld lieber was schönes, zum Beispiel Musik. Bei mir steht die Steckdosenleiste auf einem Schuhkarton, seit dem trete ich nicht mehr aus Versehen auf den Schalter.
Freut euch wenn ihr auf eure Leisten net mehr drauftretet, aber ich würde es gerne so lösen. @EMV Check ich net. Was hat der Wiederstand mit den Fragen zu tun? Ist immer gut die Dinge zu kommentieren.
P = U * I Darauf folgt: Wenn Du die Spannung verdoppelt, und der Strom gleich bleibt, hast Du die doppelte Leistungsaufnahme. Oder anders herum: Wenn Du eine Festplatte mit gegebener Leistung an der halben Spannung betreibst, verdoppelt sich der Strom. Nehmen wir mal an, die Festplatte braucht 12V und nimmt 6 Watt auf: 6 Watt / 12 Volt = 0,5A Nun betreiben wie diese Festplatte über einen idealen Spannungswandler an einer 6V Batterie. Die Leistungsaufnahme der Platte bleibt natürlich gleich, es ist ja immer noch selbe Festplatte: 6 Watt / 6 Volt = 1A Spannunsgwandler haben typischerweise jedoch nur rund 70% Wirkungsgrad, also wird die Stromaufnahme seitens der Batterie noch deutlich höher. Nehmen wir mal an, wir können einen idealen Spannungswandler bauen, der nur eine 1,5V Batterie braucht, dann ist der benötigte Strom: 6 Watt / 1,5 Volt = 4A Na dämerts? Je geringer die Spannung, um so höher muss der Strom sein.
stefan us schrieb: > Bei mir steht die Steckdosenleiste auf einem Schuhkarton, seit dem trete > ich nicht mehr aus Versehen auf den Schalter. Und bei mir ist der Schalter in der Leiste leicht versenkt, so dass ich die Schuhe ausziehen muss und den Schalter mit dem grossen Zeh schalten (macht nichts, ich habe eh selten Schuhe an). Das ist nun auch schon wieder unpraktisch, aber versehentlich habe ich noch nie umgeschaltet. Gruss Reinhard
Habe bei irgendeinem Versender eine Steckdosenleiste gesehen, die einen externen, abgesetzten Fußschalter hat. Ist ganz gut, wenn man die Leiste ganz hinten liegen hat und ohne Rückengymnasik, bequem ein- oder ausschalten will. Man kann das Ganze aber auch Zweckentfremden, indem man den Schalter "außer Reichweite" schiebt. Am Billigsten dürfte aber ein Teil mit versenktem Schalter sein.
Die Festplatte braucht eine stabilisierte Spannung einfach über ein Relais einen Akku ranhängen brint nichts.
12V DC schrieb: > 1.)Ich versteh die Geschicht mit der Dionbde nicht so richtig. Könnte > irgendeiner mal nen Schaltplan Posten? Vom Prinzip her etwa so wie gezeichnet. Die Netzteilspannung sollte dabei etwas höher sein als die Batteriespannung im Normalbetrieb. Und wenn noch die Durchlasspannung der Diode veringert werden soll, so kann man anstelle einer Diode einen Mosfet nehmen. Wie hier: Beitrag "Re: Spannungsumschaltung für MC"
@radig Soll das bedeuten, das das ganze gar nicht geht? @markus Wieso wird bei der Schaltung die batteriespannung nicht dazugekommen? Schöttles sind doch im Prinzip nur schneller schaltende Dioden?
12V DC schrieb: > Wieso wird bei der Schaltung die batteriespannung nicht dazugekommen? Was magst Du mit "dazugekommen" meinen? Daß sich da was addiert? Wie sollte es? > Schöttles Erfindest Du jetzt munter weiter eigene Wörter?
Nimm einfach eine 2,5" Festplatte und einen KFZ nach USB Ladeadapter. Da kannst Du dann gefahrlos die Festplatte ranhängen. Ansonsten stehen die Chancen gut, daß Du irgenwas schrotest, wenn Du die Festplatte ungeregelt an den Akku hängst.
@rufus Ich meinte Schottky... Ja ich meine dazuaddieren. @peter Is mir klar. Deshalb frage ich hier auch nach wie ich das machen soll.
Könnte man das ganze nicht irgendwie mit nem FET begrenzen? Oder wie macht man das gewöhnlich?
12V DC schrieb: > Könnte man das ganze nicht irgendwie mit nem FET begrenzen? Oder wie > macht man das gewöhnlich? Warum willst du das eigentlich mit einem FET machen? Dir wurde eine einfache Möglichkeit gezeigt. Ich glaub, du hast nicht mal eine Ahnung, was ein FET ist. Gruß Christian
Man benutzt doch FETs zur Begrenzung der Spannung? Wenn ich Ahnung hätte würde ich ja wohl nicht fragen! Ich freue hiernicht, um irgendwelche Antworten zu erhalten die mir NULL nützen. Sämtliche Ideen die ich hier gebracht habe, sind nicht geklärt worden. Wenn es an mir liegt, dann sagt mir woran es liegt, sonst klärt sie bitte!
12V DC schrieb: > Wenn es an mir liegt, dann sagt mir woran es liegt OK. Dein Grundwissen für elektronische Schaltungen ist ungenügend. Es scheitert schon daran, eine einfache Diodenschaltung zu verstehen. Deswegen würde ich dir raten: - entweder auf Selbstbau zu verzichten - oder dir ein Minimum an Grundlagenwissen anzueignen. Hier eine gute Anlaufstelle dazu: http://www.elektronik-kompendium.de/
12V DC schrieb: > Wenn ich Ahnung hätte würde ich ja wohl nicht fragen! Ich freue > hiernicht, um irgendwelche Antworten zu erhalten die mir NULL nützen. Ich zähle 5 Antworten, die dir was bringen würden. Eine davon kann sogar mit FET gelöst werden, aber das hast du nicht erkannt. Das ist gerade das Problem. Ein Selbstbau ist schön und da kann man viel Spaß dran haben und sogar was lernen, aber du benötigst Grundlagen. Der Link zum Elektronik-Kompendium von Icke ist zu empfehlen, wenn man von Null aufbauen möchte, es gehört halt Zeit dazu, die du dir nehmen musst. Mal eben schnell ist das nicht verstanden ;) Gruß Christian
Also: 1.) Die Dioden Schaltung habe ich nun verstanden. 2.) Batterien liefern einen ziemlich konstanten strom LM317&Co. braucht man net 3.) Ich mache es jetzt mit Dioden un nem Elko(diue Schaltung von Markus + Elko vor der Platte. Ist das dann soweit ok??
Bitte melde dich an um einen Beitrag zu schreiben. Anmeldung ist kostenlos und dauert nur eine Minute.
Bestehender Account
Schon ein Account bei Google/GoogleMail? Keine Anmeldung erforderlich!
Mit Google-Account einloggen
Mit Google-Account einloggen
Noch kein Account? Hier anmelden.
