Guten Tag, ich habe mir ein PicKit 3 zugelegt, weil ich in der Ausbildung anfange mit Programmieren. Als ich dann mein PicKit bekommen habe, wollte ich sofort damit starten, bekomme aber in mplab immer wieder dieselbe Fehlermeldung & habe 2 Tage lang mich versucht schlau zu lesen. PICkit 3 detected Connecting to PICkit 3... Firmware Suite Version...... 01.25.20 Firmware type......................Midrange PICkit 3 Connected. Target Device ID (00000000) does not match expected Device ID (00002080). Hoffentlich kann mir jemand helfen. MfG, Lukas
einer der Pins zur Daten Übertragung ist entweder nicht angeschlossen oder der PIC ist defekt. Poste mall die Schaltung
Lukas schrieb: > Target Device ID (00000000) does not match expected Device > ID (00002080). > > Hoffentlich kann mir jemand helfen. Ich kenne das PICkit3 nicht, aber vermute mal, daß dort ein zweiter PIC zum Programmieren drauf ist, wie beim PICkit1. Oder er fehlt, oder ist defekt, schreibgeschützt, falscher Typ, oder sonst was. War das PICkit aus seriöser Quelle, vielleicht gebraucht und schon mal offen?
Wilhelm F. schrieb: > Ich kenne das PICkit3 nicht, aber vermute mal, daß dort ein zweiter PIC > zum Programmieren drauf ist, wie beim PICkit1. Oder er fehlt, oder ist > defekt, schreibgeschützt, falscher Typ, oder sonst was. Das PicKit3 ist ein reiner Programmer und kein teilweises Demoboard wie es das PK1 noch war. Im inneren Werkelt ein 16Bit PIC. Zwar kann man einen Hardwarefehler nicht völlig ausschließen (ein Port des µC defekt) aber das halte ich eher für Unwahrscheinlich. Diese Fehlermeldung ist die Typische Fehlermeldung wenn das PicKIT3 keine Verbindung zum Ziel-µC aufbauen kann. (Die Verbindung PC PicKit3 funktioniert Tadellos - sonst würde ganz andere Fehlermeldungen gegeben) Üblicherweise besteht dann ein Problem mit dem ICSP Anschluss (Kalte Lötstelle, Kabel /Adern vertauscht?) oder der Ziel µC hat einfach keine Betriebsspannung! Dadurch wird dann die µC Kennung 000000 gelesen. @TE Wird deine "zu Programmierende Schaltung" denn (extern) mit Spannung versorgt oder soll die dabei über den PK3 vom PC mit Strom versorgt werden wie bei vielen der Einsteiger-Übungsboards? Falls die Spannungsversorgung über das PK3 stattfinden soll so muss das erst explizit freigegeben werden. Den Punkt findet man in den Programmer Settings. Wird da dann die Spannungsversorgung über PC aktiviert erscheint in der Symbolleiste ein "On/OFF Button" Icon über dem die Betriebsspannung ein oder ausgeschaltet werden kann. (grün = Ein, Grau = aus) Wenn du keine externe Batterie bzw. kein Netzteil angeschlossen hast muss das beim Programmierversuch auf AN (grün) stehen. Falls du eine externe Stromquelle verwendest muss die Schaltung natürlich auch eingeschaltet sein! Gruß Carsten
Nabend, tschuldige das ich erst jetzt wieder dabei bin. Den Schaltplan werde ich jetzt bis spätestens Freitag vorlegen. Zur Schaltung selber kann ich nur sagen, dass sich auf der Platine eine ICSP Schnittstelle befindet, dazu ein PIC 16F887, 6 Eingänge mit Tastern, zur Simulation von Takteingängen oder Programm switchen. Desweiteren werden die restlichen I/O Pins/Ports mit DIP-Schaltern & LEDs belegt, um beim Programmablauf zu sehen, was der PIC gerade macht. Die Platine wird zurzeit nur durch das PicKit versorgt, kann aber auch mit zusätzlichen LEitungen an ein USB-Port des Rechners oder USB-Netzteil angeschlossen werden. Beim Programmieren ist der ON/OFF Button grün geschaltet, bloß beim Programmieren schaltet es sich auf grau wieder um & bekomme die Fehlermeldung. MfG, Lukas (Topic Gründer) ;)
Lukas K. schrieb: > Die Platine wird zurzeit nur durch das PicKit versorgt Carsten schrieb: > Falls die Spannungsversorgung über das PK3 stattfinden soll so muss das > erst explizit freigegeben werden. Den Punkt findet man in den Programmer > Settings. Amen XL
Nabend, ich habe dieVersorgung über das Pickit freigegeben. Sonst hätte ich den Thread schon geschlossen oder gar nicht erst eröffnet ^^ Informieren kann ich mich auch schon selber. MfG, Lukas
>ich habe die Versorgung über das Pickit freigegeben. Falls auf der Schaltung "Stromverbraucher" drauf sind kann es sein, daß die Versorgung zum Programmieren zu schwach ist aus dem PicKit3. Da genügen schon paar LEDs und der Strom reicht nicht bzw. wird grenzwertig. ---> Auf externe Versorgung umstellen. Falls kein Netzteil verfügbar, tun es auch 2 bzw. 3 (Mignon-) Batterien. Insbesondere dürfen auch auf den 3 Leitungen der ISP-Schnittstelle zum uC keine "aktiven" Verbraucher dranhängen! Ggf. braucht man hier Steckbrücken um solche Verbraucher abzutrennen während der Programmierung. Gruss
Lukas K. schrieb: > ich habe dieVersorgung über das Pickit freigegeben. Und auch die richtige Spannung für den 16F887 eingestellt? MfG Klaus
Hi, Lukas K. schrieb: > Beim Programmieren ist der ON/OFF Button grün geschaltet, bloß beim > Programmieren schaltet es sich auf grau wieder um & bekomme die > Fehlermeldung. Wenn sich der Button automatisch auf "GRAU" zurückstellt ist auf jeden Fall etwas anderes im Argen. FDie falsche Spannung eingestellt oder zuviele Verbraucher auf der Hardware wäre eine Möglichkeit. Wobei in beiden Fällen dann Üblicherweise eine andere Fehlermeldung erscheint (Overcurrent Detection). Kann aber Ausnahmen geben. Würde aber sehr stark auf einen Verdrahungsfehler Tippen (evtl. !MCLR hart auf VDD gelegt anstelle über einen hochohmigen Widerstand?)! Auch kann es hilfreich sein in den Programmersettings beim Normalbetrieb mal nachzusehen welche Spannung der Pickit3 überhaupt auf VDD misst. Ist diese niedriger als die eingestellte Spannung ist das ein deutliches Zeichen dafür das er die irgendetwas zu viel Strom zieht! Gruß Carsten
Lukas K. schrieb: > Den Schaltplan werde ich jetzt bis spätestens Freitag vorlegen. Du hast noch 40min. Wenn wir den Schaltplan hätten könnte wir dir vllt. weiterhelfen.
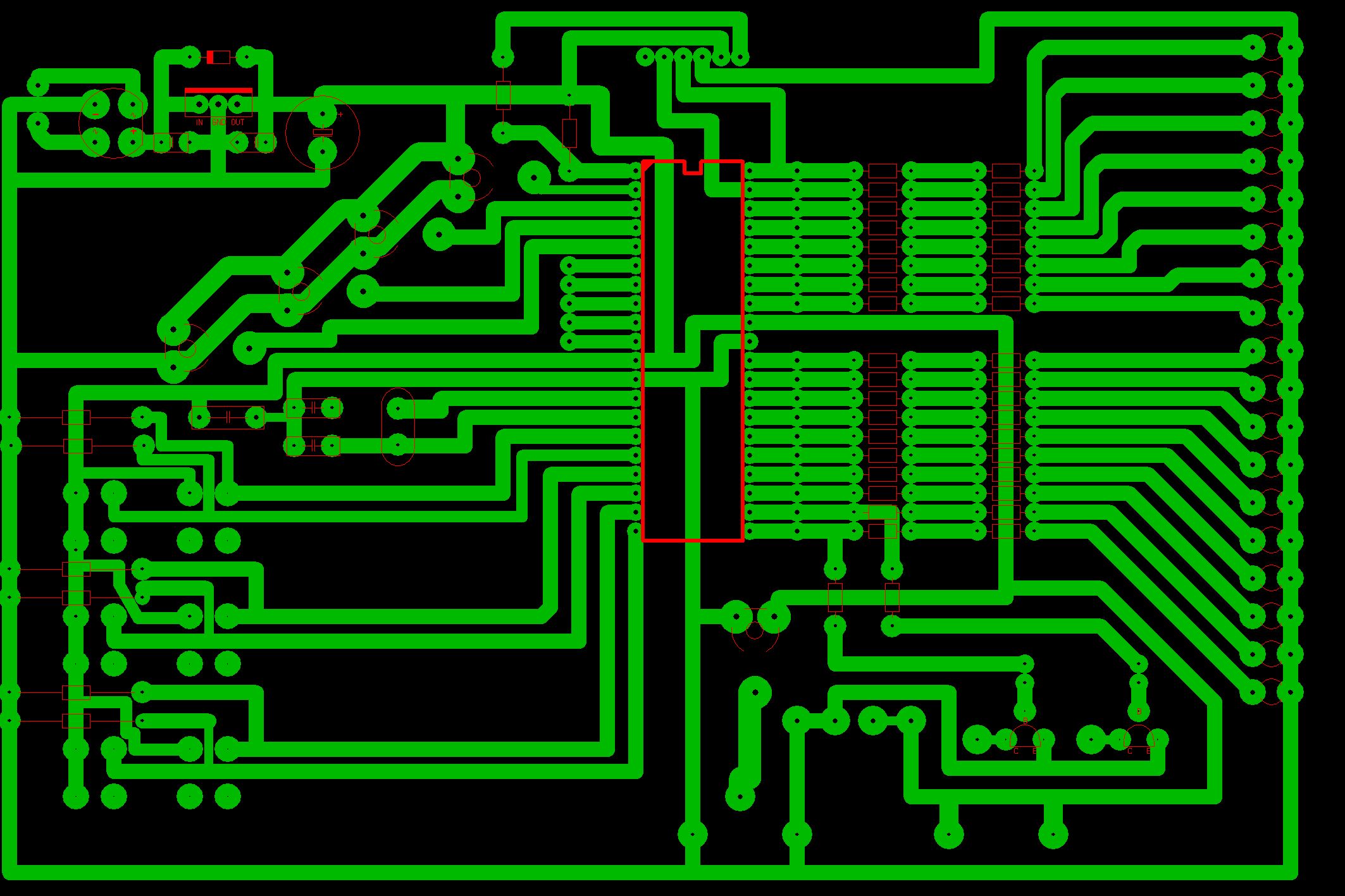
Nabend, entschuldigung das jetzt erst das Bild kommt, war nämlich die Zeit lang krank. Schaltplan gibt es dazu eigentlich nicht direkt, sondern nur das Layout dazu. MfG, Lukas
Herbert schrieb: > Mach mal einen aktiven USB-Hub dazwischen. Laptop oder PC? Benutze PC als auch Laptop & bei beiden hab ich einen aktiven USB-Verteiler zwischen. Klaus schrieb: > Und auch die richtige Spannung für den 16F887 eingestellt? Datenblatt stehen ~5V DC drinnen & eingestellt über das PicKit 3 sind auch 5V DC. Erich schrieb: > Insbesondere dürfen auch auf den 3 Leitungen der ISP-Schnittstelle zum > uC keine "aktiven" Verbraucher dranhängen! Ggf. braucht man hier > Steckbrücken um solche Verbraucher abzutrennen während der > Programmierung. Aktive Bauteile sind nicht zwischen geschaltet, gehe vom USB-Port auf das PicKit & dann auf die Programmierplatine.
Lukas schrieb: > Aktive Bauteile sind nicht zwischen geschaltet, gehe vom USB-Port auf > das PicKit & dann auf die Programmierplatine. Was zwischen USB-Port und PICKIT hängt ist nicht so wichtig - da würde höchstens PICKIT nicht erkannt. Aber was hängt da auf der Platine an RB6 + RB7 (also PGD + PGC) noch dran?? Sind das Widerstände und gehen die dann weiter auf LED?? oder was ist das??
:
Bearbeitet durch User
Chris B. schrieb: > Aber was hängt da auf der Platine an RB6 + RB7 (also PGD + PGC) noch > dran?? Also an dem PortB sind Widerstände geschaltet & dann noch Dip-Schalter, wenn man statt LEDs was anderes schalten will. Vor den Widerständen sind nämlich Stiftleisten zum Anlöten von diversen Sachen.
:
Bearbeitet durch User
Lukas schrieb: > Erich schrieb: >> Insbesondere dürfen auch auf den 3 Leitungen der ISP-Schnittstelle zum >> uC keine "aktiven" Verbraucher dranhängen! Ggf. braucht man hier >> Steckbrücken um solche Verbraucher abzutrennen während der >> Programmierung. > > Aktive Bauteile sind nicht zwischen geschaltet, gehe vom USB-Port auf > das PicKit & dann auf die Programmierplatine. Nunja Lukas, ein passiver Kurzschluss der Leitungen RB6 + RB7 gegen Gnd oder Vcc mit deinen Dipschaltern ist natürlich noch viel schlimmer als z.B. LEDs mit Vorwiderstand! Daher hatte ich das "aktiven" Verbraucher in Gänsefüßchen gesetzt. Klarer ausgedrückt: Für den Betrieb des PicKit darf an diesen Leitungen NICHTS angeschlossen sein ausser deinem Pic. Gruss
Erich schrieb: > Für den Betrieb des PicKit darf an diesen Leitungen NICHTS angeschlossen > sein ausser deinem Pic Schalter und Taster sind natürlich ok, wenn sie nich gedrückt/eingeschalten sind, vor allem wenn die Internen Pullups verwendet werden.
@Grober Klotz, auch an @ No y. grober Fehler deinerseits. Denn schon die Eingangsfrage sagt: > Target Device ID (00000000) does not match expected Device > ID (00002080). Die Device ID mit Wert 00002080 ist die richtige für das Bauteil PIC16F887. Daher liegt die Ursache an der MPLAB Einstellung nicht, trotz deiner schreienden 4 Ausrufezeichen. Gruss
Du kannst ja auch probieren, sofern der PIC gesockelt ist oder du noch einen Zweiten hast, die 5 Drähte vom ICSP an die Beinchen eines weiteren Sockels zu löten (mit Sockel geht es besser mit den doppelten Vdd/Vss) . Funktioniert es dann, wovon ich ausgehe, dann ist eine zu Große Last auf der Platine oder ein Kurzschluss von min. einer Leitung vom ICSP. Sollte es nicht gehen, ist entweder das PICKIT hin oder der PIC (bei nem neuen/reserve PIC sehr unwarscheinlich)
Was ist da für ein Widerstand in der ICSP VPP Leitung? Oder ist das bloss eine 0 Ohm Brücke?
Wenn das auf der Leiterplatte aufgebaut ist, kann es nicht funktionieren. Da sind ja zig Signalkurzschlüssen drauf.
... schrieb: > Wenn das auf der Leiterplatte aufgebaut ist, kann es nicht > funktionieren. Da sind ja zig Signalkurzschlüssen drauf. Hoffenlich sieht das nur am Bildschirm so aus :-0 Ich hoffe der TE hat die Leitungen "Durchgeklingelt" ;-)
Guten Morgen alle zusammen, nachdem ich jetzt wieder zu hause bin & etliche neue Programmierplatinen, PICs & PicKits ausprobiert habe, bin ich auf das Ergebnis gekommen, dass mein PicKit, wo es ja in dem Thread geht, definitiv defekt bzw schrott ist. Ich danke trotzdem allem hier, die sich mit dem Problem auseinander gesetzt haben & mir somit versucht haben zu helfen. MfG, Lukas
Bitte melde dich an um einen Beitrag zu schreiben. Anmeldung ist kostenlos und dauert nur eine Minute.
Bestehender Account
Schon ein Account bei Google/GoogleMail? Keine Anmeldung erforderlich!
Mit Google-Account einloggen
Mit Google-Account einloggen
Noch kein Account? Hier anmelden.
