hi ich habe nochmal eine frage ich habe einen atmega128 und einen mysmartusb light beides zusammen funktioniert iwie nicht mal erkennt er den chip mal eben nicht weiß jmd wieso im anhang ist meine schaltung lg
Du hast MOSI und MISO von der ISP-Buchse nicht an die entsprechenden Pins vom µC angeschlossen.
Beitrag "ATmega128 ISP-Pins beschaltung" hab das hier gelesen und auf den "richtig bezeichneten" pins gings auch nicht lg
was müsste ich da anders machen? weil die miso/mosi pins muss ich ja die pe0 und pe1 pins nehmen
> was müsste ich da anders machen? weil die miso/mosi pins muss ich ja die > pe0 und pe1 pins nehmen Die ISP-Anbindung als solches sollte passen. Was hängt denn sonst noch so alles an an jenen Pins (JP8/9/4)? Wie lang sind die Kabel? Wie sieht die Fehlermeldung ∗genau∗ aus? Wie sieht der tatsächliche Aufbau aus (-> aussagekräftiges Foto möglicherweise hilfreich)?
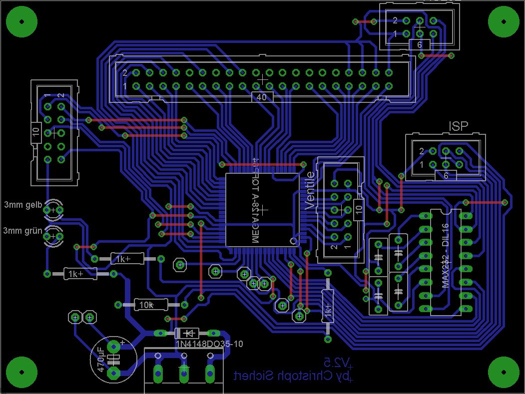
an den pins mit JP... befindet sich nichts ist nur F A L L S noch kurzfristig etwas dazukommt ganze schaltung hab ich am tab nicht leider
Maier schrieb: > an den pins mit JP... befindet sich nichts ist nur F A L L S noch > kurzfristig etwas dazukommt > > ganze schaltung hab ich am tab nicht leider Evtl. hilft noch ein kleiner C zwischen Reset und GND. Speisung ist ok? Und sonst sieht man halt auf dem Schaltplan schon nicht gerade viel, um eventuelle Fehler zu sehen... Bild vom Aufbau würde vielleicht auch helfen.
Na ja... suboptimal die Speisung. Wo sind da Cs und wo sind da jetzt die Abblock-Kondensatoren nahe an dem ATmega?
> Na ja... suboptimal die Speisung.
Warum beschönigen. Die Speisung ist eine Katastrophe da nur eine dünne
Masseleitung und kein Abblock-C mit mit 0,1uF nahe an den entsprechenden
Pins des Prozessors. Dabei könnte man GND einfach durch füllen der
Fläche mit GND drastisch verbessern.
Bitte melde dich an um einen Beitrag zu schreiben. Anmeldung ist kostenlos und dauert nur eine Minute.
Bestehender Account
Schon ein Account bei Google/GoogleMail? Keine Anmeldung erforderlich!
Mit Google-Account einloggen
Mit Google-Account einloggen
Noch kein Account? Hier anmelden.

