Hallo, ich habe eine komische Erscheinung in angehängter Schaltung, die ich gerne verstehen würde. Für die Funktion der Schaltung hat es eigentlich keine Bedeutung, denn das Szenario kann in der platinierten Variante dann nicht mehr vorkommen, gibt's jetzt nur auf auf dem Breadboard. Rechts oben sind 2 PNP Transistoren mit Spannungsteilern beschaltet. Ihre Aufgabe ist bei Signalen wie angehängt dem Mikrocontroller Mitteilung zu geben und zwar: - ein Transistor schaltet durch und legt 5V an ein uC Pin sobald die 20V Eingangsspannung auf dem Bus unter 13 Volt fallen, d.h. er teil dem uC mit, dass jetzt ein Signal kommt - der zweite Transistor schaltet durch und legt 5V an ein uC Pin sobald die 20V Busspannung unter 5 Volt fällt, d.h. er schaltet immer, wenn in dem 3-7V-Bereich die Bits wackeln. Das funktioniert soweit prima. Jetzt habe ich aber einen seltsamen Effekt beobachtet, wenn ich die Breadboard-Stromversorgung ausschalte, d.h. es liegen an den o.g. Transistoren noch die 20V / das Bussignal an, aber die Stromversorgung (links oben) ist ausgeschaltet, d.h. die Transistoren haben das Ergebnis des Spannungsteilers von 20V an der Basis, 0 Volt am Emitter und Masse am Kollektor. Nun hat plötzlich das 5V Rail 2,8V und ich verstehe nicht, wo die herkommen? Gleichzeitig bricht die Basis-Spannung des oberen Transistors auf 10,5 Volt ein. Beim unteren T bleibt sie gleich. (Das hat dann zur Folge, dass der uC dann doch losläuft, obwohl er von der Stromversorgung an sich eigentlich keinen Strom bekommt). Ist das der Effekt, dass ein Transistor auf der BE-Richtung "verkehrtrum" betreiben eine Durchbruchsspannung von ca. 6 Volt hat? Aber warum habe ich dann auf dem 5V Rail 2,8 Volt und nicht 6 Volt? Oder ist es eine Art "Gleichgewicht", das sich zwischen den beiden Transistoren einstellt? Danke & Grüße, Conny
Conny G. schrieb: > Ist das der Effekt, dass ein Transistor auf der BE-Richtung > "verkehrtrum" betreiben eine Durchbruchsspannung von ca. 6 Volt hat? Jo, zumindest der obere der PNP Transistoren steht vor diesem Problem. Die BE Strecke ist nun mal auch eine Zenerdiode. Conny G. schrieb: > Aber warum habe ich dann auf dem 5V Rail 2,8 Volt und nicht 6 Volt? Weil die Zenerspannung nicht unbedingt 6V ist. Das ist recht unterschiedlich. Du kannst deine spezielle Z-Diode mal ausmessen, indem du zwischen Basis und Emitter die Spannung misst. Wenn du den Effekt eliminieren willst, kannst du z.B. eine normale Diode (DUS) in in die Emitterzuleitung von Q3 legen mit der Anode zu den 5V. Damit sinkt zwar die Spannung am Kollektor um die Durchlasspannung der Diode, aber der MC sollte das noch zuverlässig erkennen. Besser wäre natürlich ein echter zweifacher Komparator statt Q3 und Q2.
Conny G. schrieb: > Ist das der Effekt, dass ein Transistor auf der BE-Richtung > "verkehrtrum" betreiben eine Durchbruchsspannung von ca. 6 Volt hat? Richtig. Und 1k5 Vorwiderstand. Schmeiss den Unsinn raus, du hast einen uC mit Analogeingang, miss mit dem per 100k/10k Spannungsteiler deine 20V, regelmässig per Zeitgeber-Interrupt und berechne daraus deine Schaltzustände.
@Matthias Sch.: Vielen Dank! Matthias Sch. schrieb: > Conny G. schrieb: >> Ist das der Effekt, dass ein Transistor auf der BE-Richtung >> "verkehrtrum" betreiben eine Durchbruchsspannung von ca. 6 Volt hat? > > Jo, zumindest der obere der PNP Transistoren steht vor diesem Problem. > Die BE Strecke ist nun mal auch eine Zenerdiode. > > Conny G. schrieb: >> Aber warum habe ich dann auf dem 5V Rail 2,8 Volt und nicht 6 Volt? > > Weil die Zenerspannung nicht unbedingt 6V ist. Das ist recht > unterschiedlich. Du kannst deine spezielle Z-Diode mal ausmessen, indem > du zwischen Basis und Emitter die Spannung misst. Ja, das werde ich machen, finde ich spannend. > Wenn du den Effekt eliminieren willst, kannst du z.B. eine normale Diode > (DUS) in in die Emitterzuleitung von Q3 legen mit der Anode zu den 5V. Ja, das wollte ich auch wissen, was man dagegen machen kann. Was heisst "DUS"? > Damit sinkt zwar die Spannung am Kollektor um die Durchlasspannung der > Diode, aber der MC sollte das noch zuverlässig erkennen. Besser wäre > natürlich ein echter zweifacher Komparator statt Q3 und Q2. Das wollte ich als nächstes mal machen, ist mir klar, dass die Ts eine Gurkenlösung sind. Habe noch nicht mit Komparatoren gearbeitet und wollte erstmal was machen, was schon mal tut. Als Starthilfe... Wie sähe das mit dem Komparator dann ungefähr aus?
MaWin schrieb: > Conny G. schrieb: >> Ist das der Effekt, dass ein Transistor auf der BE-Richtung >> "verkehrtrum" betreiben eine Durchbruchsspannung von ca. 6 Volt hat? > > Richtig. Und 1k5 Vorwiderstand. Aaah, jetzt wird's langsam klar wie man das sehen muss! > Schmeiss den Unsinn raus, du hast einen uC mit Analogeingang, miss mit > dem per 100k/10k Spannungsteiler deine 20V, regelmässig per > Zeitgeber-Interrupt und berechne daraus deine Schaltzustände. Stimmt, daran hab ich gar nicht gedacht :-)
Conny G. schrieb: > Was heisst "DUS"? Oh, sorry, das ist alter Elektor Jargon und steht für 'Diode Universal Silizium'. Du kannst also z.B. eine 1N4148, 1N4151 oder was als kleine Diode sonst so bei dir rumliegt, nehmen. Die Lösung mit dem AD Wandler bietet sich aber wirklich an. > Als Starthilfe... Wie sähe das mit dem Komparator dann ungefähr aus? Der Komparator vergleicht den + Eingang mit dem - Eingang und liefert am Ausgang ein digitales (high oder low) Signal über den Zustand an den Eingängen. Wenn der + Eingang positiver als der - Eingang ist, ist der Ausgang auf 'high'. Du legst also die 'Schaltschwellenspannung' an den - Eingang und an den + Eingang kommt deine (runterskalierte) Messspannung. https://de.wikipedia.org/wiki/Komparator_%28Analogtechnik%29
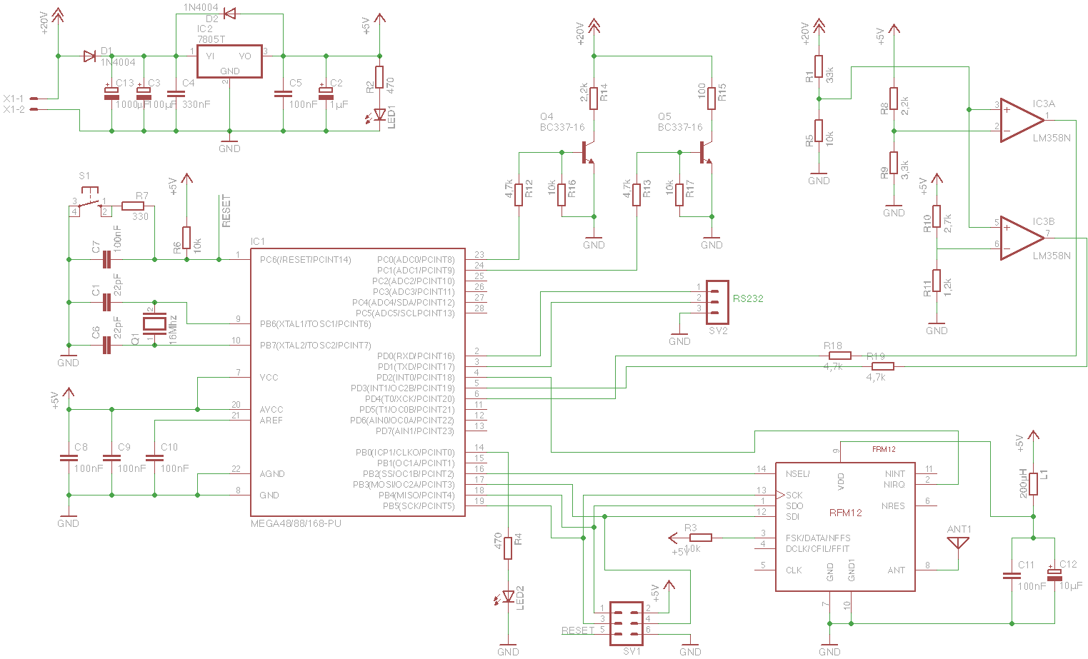
Matthias Sch. schrieb: > Der Komparator vergleicht den + Eingang mit dem - Eingang und liefert am > Ausgang ein digitales (high oder low) Signal über den Zustand an den > Eingängen. Wenn der + Eingang positiver als der - Eingang ist, ist der > Ausgang auf 'high'. > Du legst also die 'Schaltschwellenspannung' an den - Eingang und an den > + Eingang kommt deine (runterskalierte) Messspannung. > https://de.wikipedia.org/wiki/Komparator_%28Analogtechnik%29 D.h. wenn ich meine Schaltschwellen bei 13V und bei 5V habe, dann lege ich für die 5V meine Spannung der uC-Schaltung dort an, das passt. Was mache ich bei den 13V? Einen Spannungsteiler, der am Eingang des Komp die 20V auf 5V "skaliert" und noch einen, der den entsprechenden Anteil von 5V (also 3,25V) auf den - Eingang legt? Denk. Denk. Das sieht mir eigentlich ganz sinnvoll aus: - die 20V auf einen hochohmigen 3:1 Spannungsteiler, also 33k:10k, ergibt - die auf 0-4,65V runtergeteilte Spannung lege ich an + des Komparators - 3V ( 13 / 20 x 4,65 ) an Komparator-Minus von Komp1 für den 13V-Level - und 1,2V ( 5 / 20 x 4,65 ) an Minus von Komp2 für den 5V-Level Denke ich da richtig?
Das Ganze mit Komparator würde dann so aussehen? Sind die Größenordnungen der Widerstände sinnvoll? Hätte mir gedacht das recht hochohmig zu beschalten, weil es auf die Ströme nicht ankommt.
Hatte noch die Stromversorgung des Komparators vergessen, hinzugefügt. Bzgl. der Widerstände bzw. ihren Größenordnungen, ist das so ok? Eingangsseitig braucht der Komp ja nur Spannung, Ausgangsseitig bin ich mir allerdings unsicher, ob es die 4.7k braucht. Ein AVR-Eingang ist hochohmig habe ich gerade gelesen. Im Datenblatt finde ich die "Input Leakage" mit 1µA bei 5.5V, das wäre ein Eingangswiderstand von 5.5 MOhm. Dann bräuchte ich ja nicht wirklich einen Vorwiderstand zwischen Opamp-Ausgang und Atmega-Pin?
Conny G. schrieb: > Dann bräuchte ich ja nicht wirklich einen Vorwiderstand zwischen > Opamp-Ausgang und Atmega-Pin? Nö, es sei denn Du willst die µC-Eingänge im Fehlerfall schützen. In diesem Fall sind sie aber grenzwertig klein. Besonders lustig finde ich Q4 und 5. Die sind wohl nur da weil noch Platz auf der Platine war? Obwohl, nicht ganz, R15 soll sich im Arbeitsfall wohl selbst auslöten. Micha
Conny G. schrieb: > Das Ganze mit Komparator würde dann so aussehen? > Sind die Größenordnungen der Widerstände sinnvoll? Der LM358 ist gar kein Komparator... Du kannst aber ins gleiche Layout einen LM193/293/393 reinstopfen, und dann entweder die Pullups des AVR aktivieren oder externe Pullups einbauen - der LM393 hat OpenCollector Ausgänge. Die Serienwiderstände an den AVR Eingängen sind überflüssig. Ansonsten skalierst du die Messspannungen soweit herunter, das sie im Betriebspannungsbereich des Komparators sind (dem genügen 5V). Da die Eingänge des LM393 recht hochohmig sind, könntest du auch AREF an die - Eingänge legen, das ist dann gleich schön stabil. Die 20V misst du dann über ein Fenster aus Widerständen (3 Stück in Reihe, oben 20V, Widerstand, dann erster Komp., Widerstand, 2ter Komp., Widerstand, Masse) Micha H. schrieb: > R15 soll sich im > Arbeitsfall wohl selbst auslöten. Und den BC337 gleich hinterher? Immerhin muss R15 ca. 20²/100 = 4 Watt verbraten. Da stimmt was nicht. 200mA sind dem BC337 zwar nicht zu viel, aber er wird mit dem bisschen Basisstrom nicht richtig glücklich werden.
Micha H. schrieb: > Conny G. schrieb: > >> Dann bräuchte ich ja nicht wirklich einen Vorwiderstand zwischen >> Opamp-Ausgang und Atmega-Pin? > > Nö, es sei denn Du willst die µC-Eingänge im Fehlerfall schützen. In > diesem Fall sind sie aber grenzwertig klein. Genau das frage ich ja, ob das was bringt, ob ich das sollte. Im Normalfall ist der Pin ein Eingang und damit hat damit 5 MOhm -> kein Problem. Also würde ich sagen: brauch keine Widerstand. > Besonders lustig finde ich Q4 und 5. Die sind wohl nur da weil noch > Platz auf der Platine war? Obwohl, nicht ganz, R15 soll sich im > Arbeitsfall wohl selbst auslöten. Q4 und Q5 sind dafür da ein Signal auf den Bus zu bringen. Also mein Ausgang, während die Komparator-Schaltung der Eingang ist. Ich habe durch Versuche herausgefunden, dass der Buscontroller, der auch die 20+V für den Bus liefert, für den Datentransfer die Spannung von den 20V auf 7V herunterzieht und von dort dann die Bits zwischen 7V und 3V moduliert werden. Ich habe dann festgestellt, dass ich den Controller dazu bewegen kann die Spannung abzusenken, wenn ich ihm für 10ms einen 1k bis 2,2k Widerstand anlege (Q4) und nach diesen 10ms die Bits mit einem 50-100 Ohm Widerstand moduliere (Q5). Also ist die Abfolge: 2,2k anlegen, nach 10ms sinkt die Spannung auf 7V. Dann Bits wackeln für 64ms, der Controller hebt die Spannung automatisch wieder auf die 20V an. Im Fehlerfall (Bit-Timing oder Spannung stimmt nicht) schon früher. Leider gibt es keine öffentlich Doku für den Siedle-Bus - wozu auch, die wollen ja ihr Zeugs verkaufen ;-) Wenn es jemand zufällig genauer weiss wäre ich dankbar.
Matthias Sch. schrieb: > Der LM358 ist gar kein Komparator... Aber ich kann einen Opamp als Komparator beschalten? http://www.mikrocontroller.net/articles/Operationsverst%C3%A4rker-Grundschaltungen#Der_Komparator > Du kannst aber ins gleiche Layout einen LM193/293/393 reinstopfen, und > dann entweder die Pullups des AVR aktivieren oder externe Pullups > einbauen - der LM393 hat OpenCollector Ausgänge. Die Serienwiderstände > an den AVR Eingängen sind überflüssig. Ok. > Ansonsten skalierst du die Messspannungen soweit herunter, das sie im > Betriebspannungsbereich des Komparators sind (dem genügen 5V). Da die > Eingänge des LM393 recht hochohmig sind, könntest du auch AREF an die - > Eingänge legen, das ist dann gleich schön stabil. Die 20V misst du dann > über ein Fenster aus Widerständen (3 Stück in Reihe, oben 20V, > Widerstand, dann erster Komp., Widerstand, 2ter Komp., Widerstand, > Masse) Ha! Das mit dem Fenster aus 3 Widerständen ist elegant, stimmt. > Micha H. schrieb: >> R15 soll sich im >> Arbeitsfall wohl selbst auslöten. > > Und den BC337 gleich hinterher? Immerhin muss R15 ca. 20²/100 = 4 Watt > verbraten. Da stimmt was nicht. 200mA sind dem BC337 zwar nicht zu viel, > aber er wird mit dem bisschen Basisstrom nicht richtig glücklich werden. Da geht es nur um 64 Millisekunden. Allerdings hat es mir - vermutlich durch einen floatenden Ausgang des uC - schon einen R15 verbrutzelt, deshalb habe ich jetzt Pulldowns dran. Elegantere Lösungsvorschläge sehr erwünscht :-)
@Matthias Sch.: Cool, das funktioniert! Habe es gerade im Steckboard-Prototypen getestet. Anbei einmal die Tabelle zur Berechnung des "Widerstandsfensters": Masse -> 1.500 Ohm -> Carrier-Opamp -> 2.700 Ohm -> Bit-Opamp -> 3.900 Ohm -> 20V Das mappt die Spannungen auf den Bereich 0-3,7 Volt (Carrier-Signal) bzw. 0-10,4V (Bits) und damit wird jeweils bei der gewünschten Schwelle die AREF des Atmega8 von 2,56V unterschritten und durch invertierende Beschaltung des Opamp dann jeweils der Ausgang HIGH gesetzt. Anbei noch ein Oszi-Screenshot der beiden Signale die das Resultat sind: Carrier (cyan) und Bits (gelb). Die sind jetzt deutlich "hübscher" als mit den Transistoren. Wieder was dazugelernt, danke!
Bitte melde dich an um einen Beitrag zu schreiben. Anmeldung ist kostenlos und dauert nur eine Minute.
Bestehender Account
Schon ein Account bei Google/GoogleMail? Keine Anmeldung erforderlich!
Mit Google-Account einloggen
Mit Google-Account einloggen
Noch kein Account? Hier anmelden.






