Moien, aus dem anderen Thread hier im Forum habt ihr ja schon gesehen, dass ich das hier "nach"-baue -> https://dl.dropboxusercontent.com/u/20044292/mastering_electronics.png Wir machen nun den 27MHz Empfänger und haben das erstmal wieder auf dem Steckbrett, bevor wir es festlöten. Ich habe nun im Bild 10.22 bei den Filterspulen Fragen. Wir messen gerade an dem jfet (2N5457 im Bild, bei uns ein BF245A) und wundern uns, warum wir, obwohl von aussen noch kein Signal durch die Antenne kommt, sondern nur die 26,6MHz vom eigenen Quarz anliegt, bereits ein (fast) 455KHz Signal an der anderen Spulenseite anliegt. Das Signal ist bis auf so eine kleine Zwischenspitze/Delle das erwartete 455KHz Signal. Wir können uns aber nun nicht erklären, warum das schon da sein sollte, denn von außen kommt nichts rein, dass zum Mischen geeignet ist und die Differenz erzeugt. Kann uns bitte jemand kurz sagen, was dort an den Filterspulen genau passiert und ob das 455KHz immer da ist und nur die Amplitude sich verändert, wenn die Amplitude von dem einkommenden 27,105 MHz reinkommt? Oder ob es halt ganz verschweinden müsste. Zur Zeit ist es nämlich ein Sinus mit +-2V. Danke im Voraus, Andreas Anderer Thread Beitrag "Alternative Teile für diesen 27MHz Sender und Empfänger gesucht!"
Falls ohne eingeschalteten Sender schon ein Signal da ist, dann schwingt der ZF-Verstärker wegen dem für HF ungeeigneten Steckbrettaufbau. Durch die hohe ZF-Verstärkung gibt es eine Rückkopplung zwischen Ein- und Ausgang oder über eine schlecht abgeblockte Betriebsspannung bzw. Masseführung. Mit eingeschaltetem Sender kann die Reichweite auch ohne Antenne bereits 10-20m betragen. Dies ist eher ein gutes Zeichen und spricht für die Empfindlichkeit des Empfängers.
Andreas Hornig schrieb: > Wir machen nun den 27MHz Empfänger und haben das erstmal > wieder auf dem Steckbrett, bevor wir es festlöten. Ist das so eine Art Spezialwettbewerb, eine gegebene Aufgabe mit der maximal ungeeigneten Technik zu lösen? 0) Ein Lötkolben tut nicht weh, wenn man ihn an der richtigen Seite anfasst! (Entschuldigung. Musste mal sein...) 1) Verwendet für HF-Testschaltungen eine Lochrasterplatte mit Masse-Lage. Lötaugen nach oben, Masselage noch unten. Das gibt eine Art Pseudo-SMD-Technik mit bedrahteten Bauteilen. SMD-Teile sind natürlich auch einsetzbar. Zur Erinnerung: Mit Masselage ! 2) Bringt auf Masse geschaltete Schirmbleche zwischen den einzelnen Stufen an. Weissblech (Konservendosen) ist gut. Schirmbleche an vielen Stellen mit sehr kurzen Drähten auf Masse schalten. Schirmbleche lieber zu groß als zu klein machen. 3) Auf gute Entkopplung der Betriebsspannung achten: Ferritperlen, Elkos, ggf. kleine Drosseln bzw. kleine Längswiderstände. > [...] Das Signal ist bis auf so eine kleine Zwischenspitze/Delle > das erwartete 455KHz Signal. Wir können uns aber nun nicht > erklären, warum das schon da sein sollte, denn von außen kommt > nichts rein, dass zum Mischen geeignet ist und die Differenz > erzeugt. Nun ja, wahrscheinlich der absolute Klassiker: Der Verstärker schwingt. Die drei Stufen bringen locker 60dB Verstärkung. Wenn also nur mehr als 0.1% der Ausgangsspannung wieder auf den Eingang wandert, ist die Schwingbedingung erfüllt. Und jeder Draht strahlt ab! > Oder ob es halt ganz verschweinden müsste. Nach meinem Verständnis: Ja, müsste verschwinden. > Zur Zeit ist es nämlich ein Sinus mit +-2V. Spricht für meine Vermutung. - Einfacher Test: Falls Euer Oszi eine brauchbare Spektrum-Anzeige hat: Spektrum ansehen und Schaltung auf Handempfindlichkeit testen, also die Hand mehr oder weniger in die Nähe der Schaltung bringen; ggf. auch Drähte bzw. Transistorgehäuse mit dem Finger antippen. Wenn sich der Peak horizontal verschiebt, sich also die Frequenz ändert, dann schwingt die Schaltung. Ändert sich dagegen nur die Amplitude, dann kommt das Signal von außen. Auch so: Möglichst nur mit 10:1-Teiler und möglichst nur an den Emitterwiderständen messen. 150pF an der falschen Stelle können zuviel sein.
Andreas Hornig schrieb: > das hier "nach"-baue -> > https://dl.dropboxusercontent.com/u/20044292/mastering_electronics.png Ist bei dir die Funktion zum Hochladen ins Forum kaputt?
> Intermediate Fequency
Nenn es "Zwischenfrequenz" - ist einfacher
hallo Andreas! mit viel freude habe ich schon den bau des senders verfolgt! Auch die empfängerschaltung sieht aus wie standartempfänger für 27MHz fernsteuerung. steck die drei ZF-Filter auf eine Lochraster platte ca.5x5cm(Fernsteuer-emfänger sind auch nichtgrößer)und bestücke die restlichen bauteile mit kurzen verbindungen.da passt auch noch oszi und vorkreis mit drauf. Größere Platine ist zwar bequemer-aber Deine Raus-"Quellleitung" (+UB)und die Rein-"Quellleitung" (Masse od. Minus) werden eventuel zu lang.HF geht seltsame Wege. wie gesagt:ich freue mich ,dass es heute noch leute gibt , die heute noch die selben propleme lösen wollen , mit denen ich mich schon vor 40 Jahren rumgeschlagen habe.Ich finde sicher noch solche empfänger .bei interesse- melden.
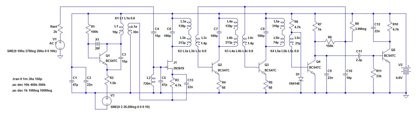
Moien G.B., endlich mal wieder eine vrnünftige Antwort hier, auf die ich antworten kann! :) G.B. schrieb: > hallo Andreas! > mit viel freude habe ich schon den bau des senders verfolgt! Danke. Das macht auch Spaß sich da reinzufuchsen und peu a peu was zu verstehen. Der sieht nun so aus https://www.flickr.com/photos/63534146@N02/13832921433/ Aber irgendwas stimmt da noch nicht. An der Antenne kommen +-4V an, bei 9V Systemspannung, aber irgendwie kommt das nicht aus der Antenne raus. Wir kommen damit nun vll 4 Meter weit, laut SDR Dongle. Woran das liegt müssen wir noch gucken. Aber es ist schon komisch. Ich poste dazu nachher mal im anderen Thread unseren Schaltplan. > Auch die empfängerschaltung sieht aus wie standartempfänger für 27MHz > fernsteuerung. > steck die drei ZF-Filter auf eine Lochraster platte > ca.5x5cm(Fernsteuer-emfänger sind auch nichtgrößer)und bestücke die > restlichen bauteile mit kurzen verbindungen.da passt auch noch oszi und > vorkreis mit drauf. Jau, sieht so aus https://www.flickr.com/photos/63534146@N02/13833233774/ Am Antenneneingang zum Gate haben wir das RF Signal mit ca +-50mV. Bei der Oszischaltung ist es ähnlich. Nach dem Drain haben wir die Einzelfrequenzen und man kann die Überlagerte 455kHz Frequenz erahnen (kann am 50 MHz Oszi liegen, dass der nicht nach kommt bei all den Frequenzen). Nach den weiteren zwei Transistoren kommt dann ein 27MHz Signal am Testpunkt an mit ca 200 mV, was wir für sehr wenig halten. Aber wir müssen da nochmal ran und nachschauen. Daher ja auch meine Frage, wie genau die Intermediate Frequency aussieht und erzeugt wird. Da fehlt uns noch genau das Verständnis mit dem JFET. > Größere Platine ist zwar bequemer-aber Deine Raus-"Quellleitung" > (+UB)und die Rein-"Quellleitung" (Masse od. Minus) werden eventuel zu > lang.HF geht seltsame Wege. Das scheint mir auch so! :D > wie gesagt:ich freue mich ,dass es heute noch leute gibt , die heute > noch die selben propleme lösen wollen , mit denen ich mich schon vor 40 > Jahren rumgeschlagen habe.Ich finde sicher noch solche empfänger .bei > interesse- melden. Interesse habe ich!!!! Das wäre super, weil ich eh gerne mit Beispielen und Vorlagen lerne. Wenn du noch sowas rumliegen und abzutreten hast, oder gar Lust hast unsere Schaltung zur Kontrolle mal nachzubauen, das wäre super! Soll ich dich per PM anschreiben? So, ich habe mal den Schaltplan vom Receiver selbst gezeichnet und hier hochgeladen. Da sind auch schon unsere Bauelemente drin. https://github.com/aerospaceresearch/SpaceApps2014-DGSN-You-are-welCOMe/blob/master/yaw-hardware/27mhz_rx_receiver_circuit_diagram.png
Hallo, Andreas Andreas Hornig schrieb: > Daher ja auch meine Frage, wie genau die Intermediate Frequency aussieht > und erzeugt wird. Mir scheint,Du hast das Prinzip eines Superhetempfängers(kurz: Super) noch nicht verstanden. Die Empfangsfrequenz die der Antennenkreis schon je nach Güte selektiert,wird in der Mischstufe mit der Oszilatorfrequenz gemischt. Es ensteht unter vielen anderen Mischprodukten auch die Differenzfrequenz. Ein zweiter Sendermit 20khz Abstand erzeugt in deiner Mischstufe noch eine ZF von475KHz ! Jetzt kommt der ZFverstärker ins Spiel und selektiert aus den ganzen Misch -produkten das Nutzsignal von 455KHz und verstärkt es. Daraus folgt:andeinem TEstpunkt sollte keine 27MHZ anstehen. 1.ZF (interm.dingsbums)in Betrtieb setzen .WEnn vorhanden mit Meßsender abgleichen 2.antennekreis abstimmen (Grid-Dipper) 3.Oszilator an 4.Sender an . am testpunkt demoduliertes Signal anschauen! ES ist eigentlich uninteresant was am Drain ansteht, der ZF-Vers. pickt sich das R ichtige raus (wenn er abgeglichen ist) Wie geht PM schreiben?
Hallo Andreas Der JFet hat theoretisch eine Mischverstärkung. Bei 1mV Antennensignal können am Drain schon 1-5mV ZF-Signal (455kHz) anliegen. Ab da sollte jede Stufe die 455kHz um 20 dB verstärken. Um das Vorfilter abzugleichen, kann mit dem Oszi das Signal am Drain angeschaut werden, mit dem Kern muss ein schönes Maximum einstellbar sein. Nicht mit dem Tastkopf direkt an den Schwingkreis. Die ZF-Filter sind nicht vorabgeglichen. Mit jedem dieser Filter muss das 455kHz Signal auf Maximum abgeglichen werden. Auch hier sollte sich beim Drehen ein deutliches Maximum ergeben. Weil die im Schaltplan nicht eingezeichnet sind, haben diese Filter einen Schwingkreis-Kondensator eingebaut? Dieser ist meist am Filter von unten sichtbar. Ohne Kondensator wirken die ZF-Filter als Breitbandübertrager. Am Testpunkt sollten gar keine 27MHz messbar sein, denn HF ist mit einem Kondensator nach GND abgeblockt. Dort kommen schon die demodulierten Impulse raus. Gerade sehe ich, deine Transistoren sind falsch (zumindest falsch eingezeichnet (BC557=PNP). Du benötigst BC547=NPN. Gruß, Bernd
Moien G.B. G.B. schrieb: > Mir scheint,Du hast das Prinzip eines Superhetempfängers(kurz: Super) > noch nicht verstanden. Daher bin ich hier, weil das, was ich meine verstanden zu haben, nicht sichtbar ist. :) > Die Empfangsfrequenz die der Antennenkreis schon je nach Güte > selektiert,wird in der Mischstufe mit der Oszilatorfrequenz gemischt. > Es ensteht unter vielen anderen Mischprodukten auch die > Differenzfrequenz. > Ein zweiter Sendermit 20khz Abstand erzeugt in deiner Mischstufe noch > eine ZF von475KHz ! Woher kommt denn der weitere Sender? In dem Buch, nachdem wir das bauen, stand dazu nichts und im Diagram sehen wir das auch nicht. > Jetzt kommt der ZFverstärker ins Spiel und selektiert aus den ganzen > Misch -produkten das Nutzsignal von 455KHz und verstärkt es. > > Daraus folgt:andeinem TEstpunkt sollte keine 27MHZ anstehen. Das denke ich mir auch, aber es ist da zu sehen. Daher kam mir das so spanisch vor. > 1.ZF (interm.dingsbums)in Betrtieb setzen .WEnn vorhanden mit Meßsender > abgleichen > 2.antennekreis abstimmen (Grid-Dipper) > 3.Oszilator an > 4.Sender an . am testpunkt demoduliertes Signal anschauen! > ES ist eigentlich uninteresant was am Drain ansteht, der ZF-Vers. pickt > sich das R ichtige raus (wenn er abgeglichen ist) Ich muss mal schauen, wie ich 1. mache und bei 2. den Dipper herbekomme. sowas habe ich nicht im Verein, wo ich das Lab benutze. > Wie geht PM schreiben? Als registrierte User kann man sich Direktnachrichten (PMs) schicken. Sowas ist mir immer lieb, weil man dafür nicht wild seine Emailadressen irgendwo posten muss. Du bist hier als Gast geführt, da geht das nicht (zumindest kann ich dir keine schicken). Falls du dich nicht anmelden möchtest finde ich eine andere Lösung. Grüße, Andreas
Moien Bernd, B e r n d W. schrieb: > Hallo Andreas > > Der JFet hat theoretisch eine Mischverstärkung. Bei 1mV Antennensignal > können am Drain schon 1-5mV ZF-Signal (455kHz) anliegen. Ab da sollte > jede Stufe die 455kHz um 20 dB verstärken. beim Dran sehen wir da auch genügend gezuppel, um zu meinen, dass es sowohl die eingehenden beiden Frequenzen, also auch die daraus resultierenden sein können, samt so etwas wie Schwebung. Das scheint zu gehen. Die Verstärkung der weiteren Stufen ist nur halt nicht wirklich da. > Um das Vorfilter abzugleichen, kann mit dem Oszi das Signal am Drain > angeschaut werden, mit dem Kern muss ein schönes Maximum einstellbar > sein. Nicht mit dem Tastkopf direkt an den Schwingkreis. Welchen Kern meinst du da, die bei der Antennnspule an der Basis, oder schon bei dem 455kHz Filter? > Die ZF-Filter sind nicht vorabgeglichen. Mit jedem dieser Filter muss > das 455kHz Signal auf Maximum abgeglichen werden. Auch hier sollte sich > beim Drehen ein deutliches Maximum ergeben. Hmmm, dann scheint da schon der Wurm zu sein. Das klappt nämlich nicht wirklich. > Weil die im Schaltplan nicht eingezeichnet sind, haben diese Filter > einen Schwingkreis-Kondensator eingebaut? Dieser ist meist am Filter von > unten sichtbar. Ohne Kondensator wirken die ZF-Filter als > Breitbandübertrager. Ne, die haben keinen. Vll waren die in den originalen TOKO Spulen drin, aber in denen, die mir empfohlen wurden, sind die nicht drin (zumindest steht das nirgends). > Am Testpunkt sollten gar keine 27MHz messbar sein, denn HF ist mit einem > Kondensator nach GND abgeblockt. Dort kommen schon die demodulierten > Impulse raus. Das denken wir uns auch. hmmm. > Gerade sehe ich, deine Transistoren sind falsch (zumindest falsch > eingezeichnet (BC557=PNP). Du benötigst BC547=NPN. Ah, danke für den Hinweis! :) Da hat sich der Fehlerteufel eingeschlichen. genommen haben wir wirklich die BC547C, aber ich hatte leider beim Zeichnen das falsche Symbol drin gelassen und dann genutzt. Ist nun in Github gefixt. :) Danke dir. Andreas
>> haben diese Filter einen Schwingkreis-Kondensator eingebaut? > Ne, die haben keinen. Im Shop steht: "für 455 kHz extern erforderliche Kapazität: 180 pF". >> Um das Vorfilter abzugleichen > Welchen Kern meinst du da, die bei der Antennnspule Die Antennenspule am Gate des JFet.
Hallo, Andreas Andreas Hornig schrieb: > Woher kommt denn der weitere Sender? I der weitere Sender könnte ein anderer Modellflieger sein ,der gleichzeitig fliegt. Dieses Band ist ca. 300KHz breit also 30 Sendekanäle im 10KHz Raster.alle 50KHz ist ein Fernsteuerkanal ,dazwischen alle 10Khz CB-Funk. wenn jetzt noch ein paar kanäle belegt sind erzeugt deine Mischstufe weitere Mischfrequenzen. Dein hoffentlich selektiefer zfverstärker auf 455khz abgeglichen ,10khz bandbreite, filtert nur deine 455khz raus. das ist eben "super" am Super. das gezuppel am drain ist in der Praxis nicht aussagekräftig. Andreas Hornig schrieb: > Ich muss mal schauen, wie ich 1. mache und bei 2. den Dipper herbekomme. > sowas habe ich nicht im Verein, wo ich das Lab benutze. 1. messsender muss nicht sein .erleichtert aber ungemein. ZF Filter können mit eigenem Sender abgeglichen werden!dazu muss aber der empfänger o.k.sein. 2. grid dipper muss auch nicht sein.Kannst die Spule und C für die eingangsfrequenz auch berechnen. Dipper ist halt bequemer. ich melde mich gelegentlich an.
Moien, sorry für die späte Antwort, ich war schon auf den Weg ins Osterwochenende! :) Ich hoffe ihr auch! G.B. schrieb: > der weitere Sender könnte ein anderer Modellflieger sein ,der > gleichzeitig fliegt. Dieses Band ist ca. 300KHz breit also 30 > Sendekanäle im 10KHz Raster.alle 50KHz ist ein Fernsteuerkanal > ,dazwischen alle 10Khz CB-Funk. > wenn jetzt noch ein paar kanäle belegt sind erzeugt deine Mischstufe > weitere Mischfrequenzen. Dein hoffentlich selektiefer zfverstärker auf > 455khz abgeglichen ,10khz bandbreite, filtert nur deine 455khz raus. > das ist eben "super" am Super. > das gezuppel am drain ist in der Praxis nicht aussagekräftig. Ahso meintest du das, okay. Ich hatte versucht in deiner Zeichnung da einen "Erzeuger" gesucht ;). Daher war ich verwirrt, woher das nun kommen sollte. > 1. messsender muss nicht sein .erleichtert aber ungemein. > ZF Filter können mit eigenem Sender abgeglichen werden!dazu muss aber > der empfänger o.k.sein. > 2. grid dipper muss auch nicht sein.Kannst die Spule und C für die > eingangsfrequenz auch berechnen. Dipper ist halt bequemer. Ich gucke mal, ob ich das so hinkriege mit dem Dipper. Möchte den aber am liebsten kaufen, weil ich schon so viele Dinge baue, wo ich nicht am Anfang weiss, wie die gehen :D. > ich melde mich gelegentlich an. Dann einfach mal anmelden. Meinen Link rechts von meinem Namen klicken und mir darüber eine PM schicken. Dann kriege ich eine Email, darauf kann ich dir dann antworten. Das wär super :). Grüße, Andreas
Als ich noch Röhrenradios und diese kleinen Kofferradios repariert hatte, hab ich als Hilfsmittel einen kleinen batteriebetriebenen Rechteckoszillator gehabt. Der war zwischen 400-500kHz einstellbar, die Zwischenfrequenz war ja bei älteren Radios nicht immer genau gleich. Da ging einfach ein kurzer isolierter Draht raus, mit dem ich in die Nähe der einzelnen ZF-Kreise gegangen bin. Das war ein brauchbares Hilfsmittel, um vom Ende (Demodulator) rückwärts bis zum 1. ZF-Kreis auf höchste Empfindlichkeit einzustellen. -- Hab grad versucht, mir das Bild oder github anzuschauen. Leider ist mein inet nit das schnellste, ich seh nix :/ Jetzt... endlich. Sowohl im ursprünglichen Plan als auch in deiner Zeichnung sind statt Filtern (mit Kondensator) "nur" Übertrager eingezeichnet. Aber das wurde ja schon geschrieben.
hallo, erstmal "frohe ostern" Helge A. schrieb: > Sowohl im ursprünglichen Plan als auch in deiner Zeichnung sind statt > Filtern (mit Kondensator) "nur" Übertrager eingezeichnet. Aber das wurde > ja schon geschrieben. die auf Steckbrett verwendeten Filter hatten wahrscheinlich C`s . Woher sollten sonnst die 2V ,fast 455KHz herkommen? Andreas Hornig schrieb: >> 2. grid dipper muss auch nicht sein.Kannst die Spule und C für die >> eingangsfrequenz auch berechnen. Dipper ist halt bequemer. da fällt mir gerade ein : Löte deien Vorkreis in die Treiberstufe vom Sender -Abgleichen- und zurück... dein Vorkreis ist dann bestimmt im Band und nicht 10MHz daneben ,oder kennst Du den AL Wert des Kerns.(wegen berechnen) Grüße,Gerd
> die auf Steckbrett verwendeten Filter hatten wahrscheinlich C`s Laut Angabe beim Lieferanten definitv nicht. Das sollte der erste Schritt sein: 3 Kondensatoren á 180pF einlöten. > Woher sollten sonnst die 2V ,fast 455KHz herkommen? Die 2 Volt stammen noch vom Steckbrett-Aufbau. Inzwischen befindet sich die Schaltung auf einer Lochraster-Platine und das Schwingen ist weg. > dein Vorkreis ist dann bestimmt im Band und nicht 10MHz daneben Der Vorkreis ist nicht extrem schmalbandig. Wenn der Sender 3m daneben betrieben wird, kommt immer ein Signal durch. Falls der Kern ganz rausgedreht wird und dabei das Signal am Drain nur ein wenig ansteigt, muss halt eine Windung runter. Mit dem vorhandenen Oszilloskop und DAB-Stick ist das leicht machbar.
B e r n d W. schrieb: > Der Vorkreis ist nicht extrem schmalbandig. Wenn der Sender 3m daneben > betrieben wird, kommt immer ein Signal durch ich würde es auch so machen .Wollte nur DEnkastöße für Andreas geben.
Bitte melde dich an um einen Beitrag zu schreiben. Anmeldung ist kostenlos und dauert nur eine Minute.
Bestehender Account
Schon ein Account bei Google/GoogleMail? Keine Anmeldung erforderlich!
Mit Google-Account einloggen
Mit Google-Account einloggen
Noch kein Account? Hier anmelden.
