Hallo zusammen, ich habe mir mal ein Blaulicht Modul gebaut. Jetzt auch mal selber geätzt. Dieses funktioniert jetzt auch wunderbar. Doch das ist nicht das mit dem gewünschten Effekt. Daher hatte ich mir mal nen Arduino zugelegt. Mit diesem habe ich ein akzeptables Blaulicht Programmiert. Was mich nun stört der Arduino ist zu groß um es in das Modell von mir einzubauen. Ich möchte also sozusagen das ganze auf einen eigene kleine Platine haben. Ich habe jetzt mehrfach gelesen das ein Atmega oder Atiny dafür gut sei. Allerdings fehlen mir hier die Kenntnisse für das Programmieren des Chips und für die Schaltung. Ich will 10 SMD LEDs damit betreiben können. 6-12V wird die Spannungsversorgung sein. Wie gesagt aber um es umsetzen zu können müsste ich einen Schaltplan haben um zu wissen was brauche ich an Widerständen, Kondensatoren, Elkos usw. Ich bin kein Technisches Genie und kenne mich daher leider nicht so gut aus wie viele andere hier. Daher hoffe ich auf eure Hilfe damit ich auch dieses Projekt bald in Angriff nehmen kann. Gruß Kevin
Kevin barmte: >Was mich nun stört der Arduino ist zu groß um es in das Modell von mir >einzubauen. Absägen! Gnadenlos absägen! ;-) Nein, Stuss jetzt mit dem Lötzinn... Der Arduino ist doch nur eine Plattform mit einer lebensfreudigen Umgebung für den freundlichen Kontroller. Du kannst doch Deine Schaltung mit genau dem gleichen Kontroller "im Freien" aufbauen und mußt natürlich dann selbst für dessen Spannungsversorgung und sinnvolle Beschaltung sorgen. Hier sind auch die SchALTUNGEN DER VIERSCHIDENEN vERSIONEN ZU FINDEN. http://www.arduino.cc/ MfG Paul
Sonst keiner hier der sich damit auskennt und mir weiter helfen kann ? Gruß Kevin
Das avr-gcc Tutorial ist das, was Du lesen möchtest, da ist alles erklärt. Grundschaltungen mit Attiny, kleinem Spannungsregler und Transistor für LEDs findet man zuhauf im Netz...
Kevin Paffrath schrieb: > Sonst keiner hier der sich damit auskennt und mir weiter helfen kann ? Doch, Paul hat das schon sehr treffen dargestellt.
Kevin Paffrath schrieb: > Was mich nun stört der Arduino ist zu groß um es in das Modell von mir > einzubauen. Wie groß darf es denn sein? Ein Arduino Micro ist doch schon sehr klein.
Hallo zusammen, es ist leider nicht so hilfreich wie erhofft. Ich fasse noch mal zusammen. Ich habe mir ein Blaulichtmodul gebaut mit NE555 und 4017. Das klappt auch wunderbar. Ich wollte dann noch einen Schritt weiter gehen um das ganze noch effektvoller hin zu bekommen. Ich bestellte mir also das Arduino RC Lernpaket. Nach Erhalt des Lernpaketes legte ich auch los. Nach anfänglichen Schwierigkeiten wurde mir im Arduino Forum schnell geholfen das Programm so hin zu bekommen wie ich es wollte. Nunmehr möchte ich aber gerne auch hier ein eigenes Modul bauen also keinen Arduino. Nur über diesen Programmieren. Ich habe jetzt nen Attiny84 und Atmega328 hier. Ich weiß nur leider nicht wie ich den beschalten muss. Einen LM2940 habe ich für die 5V hier da meine Spannung nur 6V haben wird. Wie aber gesagt ich mache dies aus Bastelfreude und bin kein Profi in solchen Sachen. Ich bräuchte also einen Schaltplan und die Bestückung. Es gibt so viele verschiedene Schaltpläne usw. das ich keinen Durchblick mehr habe. Mir wurde zwar ein Schaltplan gegeben aber der soll nicht korrekt sein. Ich bin echt am verzweifeln. Ich wäre euch echt sehr dankbar wenn ihr mir weiter helfen könntet. Gruß Kevin
Das ist halt einfach das "Arduino-Problem" (copyright von mir): Du hast ne fertige Platine und am Ende ein Gerät mit deiner Software. Hast aber von der Hardware nicht genug Ahnung um ohne diese fertige Platine auszukommen. Dabei wäre die absolut nicht notwendig. Das bringt dir aber nichts, weil du, wie geagt, von dieser fertigen HW abhängst. Es gibt allerdings bebilderte Tutorials wie man das Wunder schaffen kann (ironie), ein Arduino Programm tatsächlich und ohne Scheiß auf einem fast nackten AVR laufen zu lassen. Dabei kannst du Schritt für Schritt machen was da steht, ohne Gefahr zu laufen, dir Wissen über die HW anzueignen. Einfach mal googlen. Der Link oben wird dich ebenfalls dort hin führen. gruß cyblord
Woraus besteht das "Arduino RC Lernpaket" ? und was willst du genau machen? Wie der LM2940 beschalten wird steht im Datenblatt.
Kevin Paffrath schrieb: > Was mich nun stört der Arduino ist zu groß um es in das Modell von mir > einzubauen. Vielleicht beschreibst Du mal, in was für ein Modell die Schaltung eingebaut werden soll, bzw. wieviel Platz (Höhe x Breite x Tiefe) in etwa für die Platine zur Verfügung steht... alles andere ist momentan Glaskugel lesen...
@ Kevin Paffrath Grundschaltungen findest du hier zu genüge musst halt die Suche benutzen. Um AVR zu programmieren empfehle ich dir den AVR DRAGON. Damit lässt es hervorragend auch debuggen. Zu guter Letzt Atmel Studio.
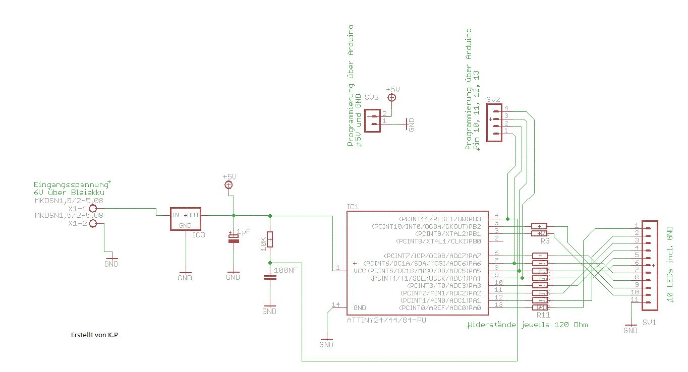
Hallo zusammen, nachdem ich letzte Woche die Bauteile erhalten habe begab ich mich erstmal ans Programmieren mit einem Tut wo auch der Blinksketch vorhanden war. Das Programmieren funktionierte nur bei mir war es ein anderer Pin als dort angegeben. Nachdem ich damit also Erfolg hatte begab ich mich daran den Sketch für´s Blaulicht drauf zu machen. Auch dies funktionierte einwandfrei über Arduino. Ich habe dann den Testaufbau gemacht. Sprich die Vorwiderstände dran und verdrahten. Programmierkabel raus aus dem Arduino und nur mit 5V und GND angeschlossen. Und siehe da auch das hat erfolgreich funktioniert. Nun habe ich nen Schaltplan (Target) bekommen und habe diesen auf Eagle übertragen bzw. etwas verändert. Da ich ja schon gerne mal die Platine fertig machen würde hänge ich das ganze mal an und hoffe das es hier keine großen Fehler gibt. Gruß Kevin
Bitte melde dich an um einen Beitrag zu schreiben. Anmeldung ist kostenlos und dauert nur eine Minute.
Bestehender Account
Schon ein Account bei Google/GoogleMail? Keine Anmeldung erforderlich!
Mit Google-Account einloggen
Mit Google-Account einloggen
Noch kein Account? Hier anmelden.
