Hallo Analogtechnikfreunde ich habe einen diskreten Verstärker entworfen, welcher für Audiozwecke verwendbar sein soll. In der Simulation funktioniert er ja schon ganz gut. Die Frage ist: ist so ein Design praxistauglich? Bevor ich da viel Zeit in den Aufbau investiere. Aber die einzelnen Schaltungsteile habe ich separat auf dem Steckbrett getestet. Funktionsweise sollte einigermassen klar sein: M1 und M2 bilden einen Differenzverstärker, welcher dank der Verwendung von MOSFETs einen grossen Eingangswiderstand hat. Q1 / Q2 bilden eine Stromquelle für den Differenzverstärker, anstatt eines Arbeitswiderstandes. Die untere Stromquelle sollte etwa den doppelten Strom ziehen, wie die obere Stromquelle liefert. Vom Ausgang her erfolgt ein Feedback mit R9/R10, C1 sorgt dafür dass die Gegenkopplung für DC gleich 1 wird, damit das Ausgangsruhepotential der Schaltung bei ungefähr 0 ist. Das Konstrukt mit der Z-Diode soll dafür sorgen, dass die beiden Ausgangs-Mosfets einen gewissen Ruhestrom haben (könnte man das schöner machen? gefällt mir nicht so) Der Differenzverstärker wird über die Stromquelle Q3 Q4 gespiesen. An M1 wird das Eingangssignal angelegt; M5 steuert dann die Endstufentransistoren an. Was ist von der Schaltung zu halten? Habe ich jetzt einfach ohne grössere Überlegungen mal so entworfen weil ich was basteln will. Klar muss da noch einiges mit rein, z.B. Bandbegrenzung auf ca. 5 Hz ... 20 kHz. Was müsste man noch verbessern? Klar, anstatt der Stromquelle Q1 / Q2 könnte man einen Widerstand einsetzen, aber im Tietze Schenk wird eine Stromquelle empfohlen. Was meint ihr? bin mal gespannt.
Tobias Plüss schrieb: > In der Simulation funktioniert er ja schon ganz gut. Was meinst du denn damit? Ich sehe kein Bode-Diagramm, kein Spektralplot bei großer Sinusausteuerung (Klirrfaktor), keine Reaktion auf Recheckaussteuerung o.ä.. Man kann sowas nur mit Mosfets machen, kommt halt auf die Forderungen an. Diskrete Mosfets haben ziemlich unterschiedliche Gate-Source-Spannungen (Differenzverstärker), d.h. du wirst einen ziemlich großen Gleichspannungspegel am Ausgang bekommen. > dass die beiden Ausgangs-Mosfets > einen gewissen Ruhestrom haben (könnte man das schöner machen? Das wirst du sogar müssen, sonst raucht die Endstufe einfach ab. Stichwort ist hier: Sourcewiderstand, wegen des negativen Tk der Ugs.
Was ist dein Ziel? Lernen? Verstehen? Gute Klasse AB sind etwas komplexer. Wieso diff.v. als eingang? Wieso so hochohmig? Klaus.
Hallo Klaus ist nur ein Spassprojekt. Nichts kommerzielles. @Arno darum habe ich das LTspice-File angehangen, kann jeder die Simulation starten der es will ;-) Danke aber für den Tipp wegen der stark unterschiedlichen Ugs der diskreten Mosfets. Daran habe ich tatsächlich nicht gedacht; das eignet sich nicht so toll als Eingangsstufe. Werde ich auf bipolar ändern.
Tobias Plüss schrieb: > ist so ein Design praxistauglich? Eigentlich nicht. Der ganze Eingangsteil ist viel zu aufwendig. Die meisten Verstärker-Bauer benutzen im Eingang zwei PNP-Transistoren und als Emitterstromquelle einen simplen Widerstand nach V+. Das geht gut, da der Verstärker ja eine Spannungs-Verstärkung deutlich größer als 1 haben soll und folglich der Hub an E- recht klein ausfällt im Vergleich zum Ausgangshub. Ähnlich sieht es mit dem Treiber der Endstufe aus: Der ist einfach nur ein A-Verstärker, bei dem die Versorgung des Kollektor-Vorwiderstandes nicht direkt aud V+ erfolgt, sondern mit einem Elko vom Ausgeng her und einer Diode ein Booster gemacht wird, so daß die eigentlichen Endstufentransistoren wirklich bis zu V+ ziehen können. W.S.
Tobias Plüss schrieb: > Was ist von der Schaltung zu halten? Du willst also von uns Meinungen zu deiner Schaltung hören und wir sollen die wichtigsten Arbeiten für ein Urteil > darum habe ich das LTspice-File angehangen, kann jeder die Simulation > starten für dich machen? Mal abgesehen davon, dass ich LTSpice nicht mag und das daher nicht machen werde, ist immer noch die Frage offen: ArnoR schrieb: >> In der Simulation funktioniert er ja schon ganz gut. > > Was meinst du denn damit? Wenn du selbst nichts simuliert hast, wie kommst du dann zu deiner Meinung?
ArnoR schrieb: > Tobias Plüss schrieb: >> Was ist von der Schaltung zu halten? > > Du willst also von uns Meinungen zu deiner Schaltung hören und wir > sollen die wichtigsten Arbeiten für ein Urteil > >> darum habe ich das LTspice-File angehangen, kann jeder die Simulation >> starten > > für dich machen? > > Mal abgesehen davon, dass ich LTSpice nicht mag und das daher nicht > machen werde, ist immer noch die Frage offen: > > ArnoR schrieb: >>> In der Simulation funktioniert er ja schon ganz gut. >> >> Was meinst du denn damit? > > Wenn du selbst nichts simuliert hast, wie kommst du dann zu deiner > Meinung? Jau, das wird immer schwieriger hier, was zu einem solchen Thema zu fragen. Warum wird eigentlich alles immer gleich in der Luft zerrissen, wenn man nicht für jeden Mist einen IC einsetzt? Man könnte den Verstärker vermutlich auch mit einem Arduino bauen. Wäre sicher einfacher, total linear und alles und man könnte noch DSP Effekte einbauen. Weiss ich alles. *aber es ist überhaupt nicht lustig.* Ich habe nicht gesagt, dass ich nicht simuliert habe, sondern ich habe es simuliert, z.B. Transientenanalyse, und geschaut ob er 34x verstärkt. Ja, tut er. Dann übersteuert. Kommt ein Rechteck raus. O.K. das habe ich erwartet. Dann noch eine FFT gemacht. Ja, es hat Oberwellen drin. Die FFT-Funktion von LTspice ist halt nicht so toll, deshalb muss man die FFT vom Eingangssignal auch noch anschauen. Arno, ich wette mit dir: wenn ich von jeder Simulation, die ich gemacht habe, den Screenshot angehangen hätte dann würde sich einer darüber beschweren, dass ich zuviele Bilder hochgeladen habe :-) Und ich habe überhaupt nicht gesagt ihr sollt eine Arbeit für mich machen. Ich habe nach Meinungen zur Schaltung gefragt. Nicht, ob einer Ltspice mag oder nicht....
Tobias Plüss schrieb: > Jau, das wird immer schwieriger hier, was zu einem solchen Thema zu > fragen. Warum wird eigentlich alles immer gleich in der Luft zerrissen, > wenn man nicht für jeden Mist einen IC einsetzt? Bleib doch mal ganz ruhig. Wenn du nach meinem Nick hier im Forum suchst wirst du hunderte Beiträge zu Verstärkern finden, aber keinen einzigen, in dem ich einen IC einer diskreten Schaltung vorziehe. Und zerrissen habe ich gar nichts, ich erwarte nur ein paar grundlegende Dinge. > Ich habe nicht gesagt, dass ich nicht simuliert habe, sondern ich habe > es simuliert, z.B. Transientenanalyse, und geschaut ob er 34x verstärkt. > Ja, tut er... Das reicht nicht, viele Endstufen schwingen infolge falscher Auslegung. Das kann man gut im Bode-Diagramm oder in der Rechteck-Antwort sehen, daher ist das zur Beurteilung ein Muss. > Arno, ich wette mit dir: wenn ich von jeder Simulation, die ich gemacht > habe, den Screenshot angehangen hätte dann würde sich einer darüber > beschweren, dass ich zuviele Bilder hochgeladen habe :-) Das hab ich noch nicht erlebt, idR werden hier zu wenige Infos geliefert; wie auch von dir. > Ich habe nach Meinungen zur Schaltung gefragt. Hab ich doch gemacht, oder? Nicht, ob einer Ltspice mag oder nicht.... Das hast du erzwungen, indem du gesagt hast, simulier das doch selbst.
O.K. so kann man miteinander reden. Habe dir mal ein paar Bilder angehangen. Erstes Bild: Bodediagramm - das ist klar ;-) Da er keine Resonanzüberhöhung zeigt, würde ich mal davon ausgehen, dass er nicht oszilliert. Richtig? Zweites Bild: Eingangs- und Ausgangssignal. Kann man nicht viel dazu sagen, ausser: ja, es verstärkt ;-) drittes Bild: Ruhepotential am Ausgang. -17mV ist nicht viel, aber es ist halt doch ein DC-Offset... könnte der Probleme machen? Viertes Bild: Gruselige Übersteuerung. Das sollte eigentlich in der Praxis gar nie vorkommen, da das Signal, welches am Eingang rein kommt, max. ca. 600 mV Amplitude hat. Dann ist noch ein bisschen Reserve bis an die 25V Grenze.
Tobias Plüss schrieb: > Habe dir mal ein paar Bilder angehangen. Schon besser. Aber sicher nicht nur für mich. Bild1: Geringe Bandbreite von 100kHz (Schleifenverstärkung nur 20 dB bei 10kHz usw., also kein sehr geringer Klirr durch Gegenkopplung erreichbar), 2.Pol bei 4MHz, sehr gute Phasenreserve, wahrscheinlich keinerlei Überschwingen in der Sprungantwort, etwas Performance verschenkt (C2 kann man kleiner machen). Geringer Klirr muss hier durch lineares Design erreicht werden. Bild2: sagt nix aus. Bild3: Offset infolge unterschiedlicher Ströme im Diff und unterschiedliche Uds (Early-Effekt). Bild4: Symmetrische Ausgangsausteuerbarkeit bis +-25V bei Vcc+-30V, wegen UGs der Mosfets, ist halt so.
Ja, C2 verschenkt etwas performance, das stimmt. Aber ich denke 20 kHz Bandbreite würde sowieso genügen. Nein? Wenn doch dann würde ich nämlich vor dem Eingang noch ein entsprechendes Bandpass einbauen mit unterer Grenzfrequenz ca. 5 Hz und oberer ca. 20 kHz -- oder besser etwas darüber? Den Offset würde man natürlich noch weiter runter bringen, wenn die Verstärkung vom Diff grösser wäre, danke ich. Aber ob die 17 mV wirklich schlimm sind? Durch die Gegenkopplung kann der Ausgang ja nicht beliebig davon laufen, oder. Werde die Mosfets noch raus reissen und da zwei Bipolare Transoren rein setzen, dann weicht Ube auch nicht so stark ab, d.h. der Offset sollte eigentlich noch besser werden. Der Nachteil vom Bipolaren ist dann halt, dass er einen Basisstrom braucht, der einen Spannungsabfall über R9 erzeugt, dadurch stimmt die Verstärkung nicht mehr so genau... was sagst du dazu? Dass die Aussteuerung nicht bis am +/-30V heran kommt, damit kann ich leben.
Tobias Plüss schrieb: > ist so ein Design praxistauglich? Nein, keine Ruhestromeinstellung/Stabilisierung. C1 unpraktikabel gross. Durch die beiden MOSFETs benötigt der Verstärker ungefähr 10V mehr Versorgungsspannung als einer mit bipolaren Transistoren. Das bringt mehr Verlustleistung, benötigt grösseren Trafo und Kühlkörper als Konkurrenzdesigns, zumal MOSFETs im Linearbetreib nicht sinnvoll parallelschaltbar sind um die Leistung zu erhöhen. Aber wenn die Leistung reicht, der Preis nicht so wichtig ist, dann sollte man (nach geeigenter Ruhestromschaltung) mal ausrechnen, was er denn so bringt. Tobias Plüss schrieb: > Werde die Mosfets noch raus reissen und da zwei > Bipolare Transoren rein setzen Na ja, irgendwann ist man beim konventionellen Verstärker den alle schon mal durchgerechnet haben.
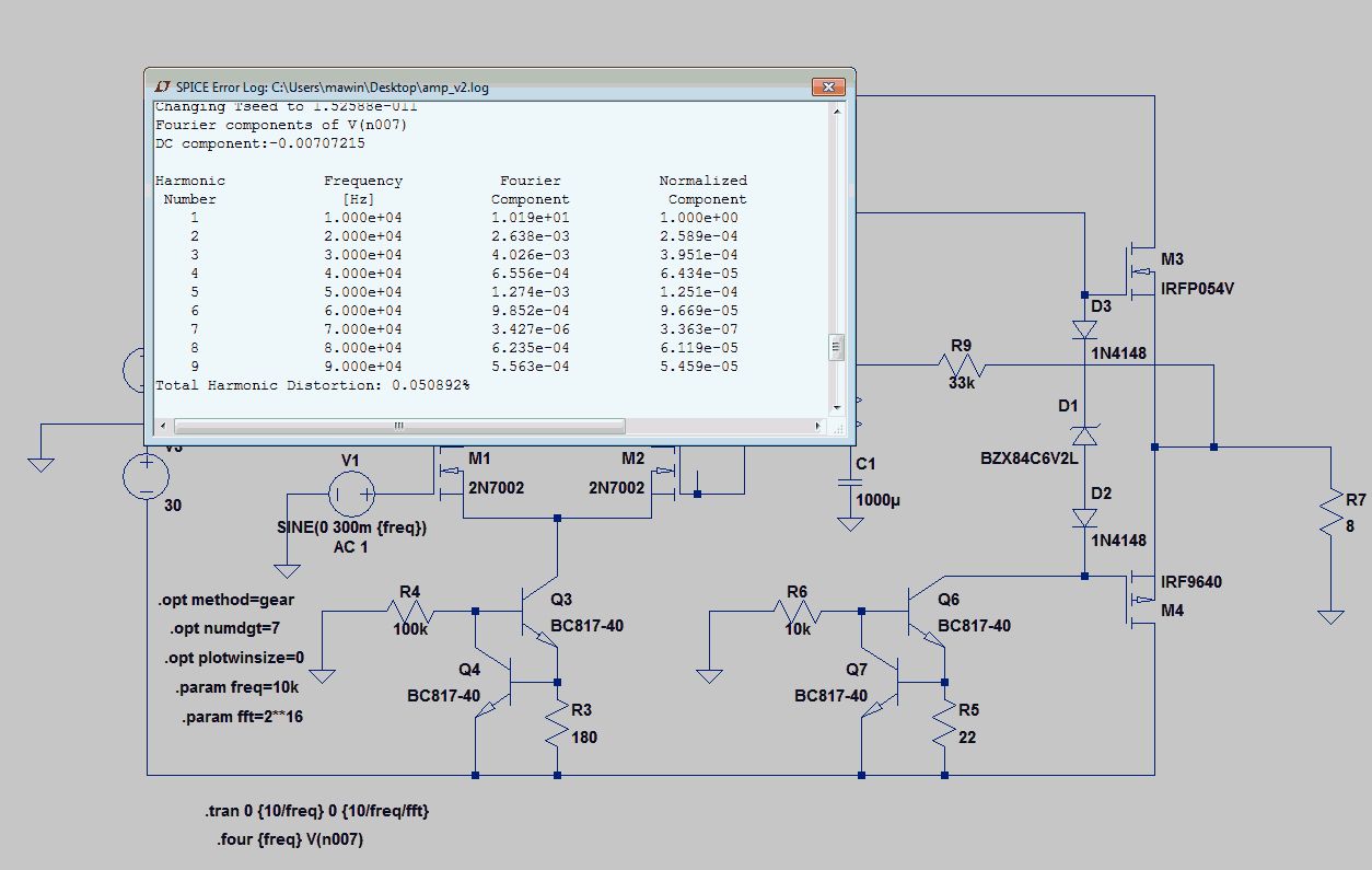
Mit einem THD von 0.05% nach Auswahl eines geeigneten MOSFETs gar nicht so schlecht, das kann man sicher ausbauen.
Als Ideengeber für die Bias-Stufe und höhere Grenzfrequenz ist vielleicht die AN1645 von TI hilfreich. Da geht es zwar um einen iC, aber das Prinzip läßt sich hier genau so einsetzen. Besonders interessant dürften Bild 4 und 34 sein.
Nur eine Anmerkung: Tobias Plüss schrieb: > Da er keine Resonanzüberhöhung zeigt, würde ich mal davon > ausgehen, dass er nicht oszilliert. Richtig? Teilweise richtig. Die Schaltung an sich ist das eine. Wenn die schon Mist ist, wird es schwierig bis unmöglich, das aufgebaute Gerät stabilzubekommen. Aber auch eine gute Schaltung kann instabil werden, wenn der Aufbau (Leiterplatte, Verdrahtung, Kabelführung, Versorgung, ggf. Schirmung) schlecht ist. Insofern muss man in der Realität beides im Auge haben: Sowohl den Schaltplan mit seiner Dimensionierung als auch den konkreten Aufbau.
Tobias Plüss schrieb: > Den Offset würde man natürlich noch weiter runter bringen, wenn die > Verstärkung vom Diff grösser wäre, danke ich. Das stimmt nicht. Der Ausgangsoffset ist etwa so groß wie die Differenz der Ugs der Diff-Mosfets im AP. Daran ändert eine höhere Verstärkung nichts, weil der Fehler ja schon in der unterschiedlichen Höhe der "inneren Vergleichsspannungen" der Mosfets liegt. > Der Nachteil vom > Bipolaren ist dann halt, dass er einen Basisstrom braucht, der einen > Spannungsabfall über R9 erzeugt, dadurch stimmt die Verstärkung nicht > mehr so genau... was sagst du dazu? Die genaue Höhe der Verstärkung ist doch eher uninteressant, weil man ja vor der Endstufe den Pegel einstellt. Wichtiger ist hier der durch den Basisstrom hervorgerufene Spannungsabfall an R9, weil der zu einer zusätzlichen Offsetspannung führt. Die kompensiert man, indem man der Basis des anderen Diff-Transitors einen gleichgroßen Gleichstromwiderstand (R nach Masse) gibt.
Mal so eine blöde Frage: Ist R7 (8 Ω) nicht eine etwas zu optimistische Betrachtung eines Lautsprechers?
...und hier: http://www.spicelab.de/hexfet.gif http://www.mikrocontroller.net/attachment/75658/amplisimplev2.gif http://www.redcircuits.com/Amp60.GIF http://www.eleccircuit.com/wp-content/uploads/2007/08/power-amplifier-ocl-180w-mosfet-j50-and-k135.jpg
PS: im Buch "Gitarrenverstärker in Transistortechnik" von Wolfgang Teder (Juni 1993) ist ein Schaltplan für eine einfache 50W-Endstufe mit MOSFETs. Habe das Buch leider nicht vorliegen, aber vielleicht hat es jemand anderes, der den Schaltplan posten könnte.
Wenn schon Stromquellen, dann würde auch die einfachere Version mit 1 Transistor und 1 LED (als Ref. Spannung ausreichen). Am Ausgang der der Differenzstufe könnte man auch statt der Stromquelle mit 2 Transistoren einen Stromspiegel nehmen: damit hat man automatisch den etwa gleichen Strom durch die beiden Transistoren und damit gute Chancen auf wenig Offset. Für den Ausgang der Spannungsverstärkerstufe wären 2 Widerständen und ein Kondensator fürs Bootstrapping die bessere Wahl, denn damit entfällt wenigstens zu der einen Seite der Spannungsverlust für Ugs. Man gewinnt als etwa 4 V mehr an Spannungshub für den Ausgang (allerdings nur auf der einen Seite). Der BC817 wäre von der Verlustleistung auch etwas knapp. Der IRF7406 für M5 ist eine völlig falsche Wahl: viel zu groß (C2 geht gegen die internen (nichtlinearen) Kapazitäten unter), und dann auch nur bis 30 V spezifiziert. Es ist ohnehin meist besser die Spannungsverstärkerstufe mit einem NPN oder N-Kanal MOSFET aufzubauen, da sind die Eigenschaften besser. Das heißt dann aber für den Eingang PNP Transistoren. Vieles bei der klassischen Schaltung hat halt schon seinen tieferen Grund.
Bitte melde dich an um einen Beitrag zu schreiben. Anmeldung ist kostenlos und dauert nur eine Minute.
Bestehender Account
Schon ein Account bei Google/GoogleMail? Keine Anmeldung erforderlich!
Mit Google-Account einloggen
Mit Google-Account einloggen
Noch kein Account? Hier anmelden.





