Guten Morgen allerseits, wieder mal stehe ich vor dem Problem, ca. 30V mit ca. 1A belasten zu wollen, und wie üblich keine passenden Leistungswiderstände da :-( Deshalb möchte ich mir eine simple kleine elektronische Last bauen. Dazu gibts natürlich jede Menge Vorschläge (auch hier) aber die sind mir meist viel zu aufwändig (weil für größere Lasten ausgelegt) mir reichen 50V (wenns aber 300V aushält soll mir das recht sein, hab öfter mit Röhren zu tun) und 20..30 Watt. Was ich halt sinnvoll von einem TO220 wegkriege (und es muss nicht für den Dauerbetrieb ausgelegt sein). Die Spannung an der last sollte aber schon bis auf etwa 1V runtergehen können. Ich brauch auch keinen uC-Schnickschnack und kein Display, auch keine Stromanzeige. Dafür hätt ich das Ding gerne mit einer 9V-batterie versorgt. Also eigentlich MOSFET, Shunt, OPV, Poti, Einschalter. Ist in der Konstellation ein Verpolschutz überhaupt notwendig? Wenn ja, wird der "klassische" MOSFET-Verpolschutz eher nicht geeignet sein, weil der ja eine Mindestspannung braucht... simple 10A-Diode? Hat da jemand eine Schaltung bei der Hand?
Michael Reinelt schrieb: > Ist in der Konstellation ein Verpolschutz überhaupt > notwendig? Musst Du wissen :-) > Wenn ja, wird der "klassische" MOSFET-Verpolschutz eher > nicht geeignet sein, weil der ja eine Mindestspannung > braucht... simple 10A-Diode? Graetz-Brücke. Quelle an die AC-Anschlüsse; Last an die DC-Pins. Ggf. diskret aus Schottky-Dioden aufbauen; vermindert den Spannungsabfall.
Possetitjel schrieb: > Michael Reinelt schrieb: > >> Ist in der Konstellation ein Verpolschutz überhaupt >> notwendig? > > Musst Du wissen :-) Ich hab nochmal nachgedacht: Natürlich ist ein Verpolschutz notwendig :-) > Graetz-Brücke. Sollte ja gar nicht notwendig sein. Die Last muss nicht in beide Richtungen funktionieren.
Würds auch so machen, wie du beschrieben hast, simple Konstantstromsenke, sofern dich der Strompeak beim Einschalten nicht stört. Wozu ein Verpolungsschutz? Soll doch simpel bleiben ;) Hätte einfach ne Diode in Reihe dazu gepackt, die dann gleich mit auf den Kühlkörper kleben. Wobei ich mich frag, wieso du nicht ein paar etwas größere Widerstände auf den Kühlkörper schön mit Wärmeleitpaste befestigst, das dürfte die simpelste Last sein, die du bauen kannst, den Kühlkörper hast du ja schon ;) Ach ja: 30W an TO220 ist schon einiges, da reicht nicht unbedingt so ein kleiner Kühlkörper. Gruß Christian
Christian S. schrieb: > Wobei ich mich frag, wieso du nicht ein paar etwas > größere Widerstände auf den Kühlkörper schön mit Wärmeleitpaste > befestigst, das dürfte die simpelste Last sein, die du bauen kannst, den > Kühlkörper hast du ja schon ;) Weil ich immer andere Widerstandswerte brauche, je nach last die simuliert werden soll. > Ach ja: 30W an TO220 ist schon einiges, da reicht nicht unbedingt so ein > kleiner Kühlkörper. Ja, natürlich. und wenns nur 20W sind, solls mir auch recht sein. Außerdem: idR brauch ich das nur kurzzeitig (zum Messen / oszilloskopieren) die Kühlung muss also nciht für Dauerbetrieb ausgelegt sein. Würde diese Schaltung wenigstens grundsätzlich funktionieren? da die 9V aus der Batterie ziemlich schwanken könne, nehm ich einen TL431 für eine Referenzspannung von 2.5V, diese geht dann über ein Poti und einen Spannungsfolger (schließlich hab ich einen OP übrig), wird nochmal runtergeteilt (wobei ich das teilerverhältnis noch anpassen muss, bzw. der Einfachheit halber gleich einen Trimmer einsetzen kann) zum eigentlichen Regel-OP. Die Diode und der MOSFET sollten mehrere 100V vertragen, damit könnte ich die last auch mal zum Vermessen von Röhren verwenden... Irgendwie glaub ich dass da noch Widerstädne und/oder Kondensatoren fehlen, damit die Schaltung nicht schwingt. C in die Versorgung kommt natürlich auch noch (hab vergessen einzuzeichnen)
Michael Reinelt schrieb: > Würde diese Schaltung wenigstens grundsätzlich funktionieren? Ja, aber die ist unnötig aufwendig. Wenn du die Referenz eh nochmal runterteilst (R4/R5), dann kannst du das gleich am Poti R3 mit einem entsprechenden Vorwiderstand machen. IC2B ist überflüssig und macht nur zusätzlichen Offset. Willst du die Batterie möglichst schnell entladen, oder weshalb versogst du die extra und legst die nicht in die Zuleitung zum TL413? > C in die Versorgung kommt natürlich auch noch Auch der TL431 braucht einen passenden C.
ArnoR schrieb: > ArnoR schrieb: >> du die extra > > sollte eigentlich so lauten: > > "du die LED extra" Ok, jetzt versteh ich dich auch :-) Die idee ist genial einfach, einfach genial. Liegt auf der Hand, wär ich aber trotzdem nie drauf gekommen...
Da sollte auch noch ein C zwischen Gate und Source, sonst schwingt das Ding wahrscheinlich. Gruß Christian
Michael Reinelt schrieb: > Ist in der Konstellation ein Verpolschutz überhaupt notwendig? Der MOSFET leitet über seine Body-Diode, die Schaltung hat also kein Probleem mit dem Verpolen, wenn die Quelle nicht zu viel Leistung liefert´so daß die Spannung am Shunt zu hoch wird. Man könnte antiparallel zum Shunt auch ocht eine Diode legen. Eine Diode IN REIHE geht natürlich nicht, wenn du unter 1V kommen willst.
1 | +-------------------+--o Last |
2 | | | |
3 | R1 | |
4 | | | |
5 | Poti----|+\ | |
6 | | | >--+--R2--|I PowerMOSFET |
7 | | +--|-/ | |S auf KK |
8 | | | Cx | |
9 | | | | | |
10 | | +--------+--Rx---+ |
11 | | | |
12 | | Shunt |
13 | | | |
14 | +-------------------+--o |
MaWin schrieb: > Michael Reinelt schrieb: >> Ist in der Konstellation ein Verpolschutz überhaupt notwendig? > > Der MOSFET leitet über seine Body-Diode, die Schaltung hat also kein > Probleem mit dem Verpolen, wenn die Quelle nicht zu viel Leistung > liefert´so daß die Spannung am Shunt zu hoch wird. Man könnte > antiparallel zum Shunt auch ocht eine Diode legen. Eine Diode IN REIHE > geht natürlich nicht, wenn du unter 1V kommen willst. >
1 | +-------------------+--o Last |
2 | | | |
3 | R1 | |
4 | | | |
5 | Poti----|+\ | |
6 | | | >--+--R2--|I PowerMOSFET |
7 | | +--|-/ | |S auf KK |
8 | | | Cx | |
9 | | | | | |
10 | | +--------+--Rx---+ |
11 | | | |
12 | | Shunt |
13 | | | |
14 | +-------------------+--o |
Erstmal Danke! Das mit dem Rx und Cx hab ich heute irgendwo irgendwann gelesen, finds aber nicht mehr... wie ist Rx/Cx zu dimensionieren? Zum Verpolschutz: Body-Diode ist schon mal ein guter Hinweis. Aber meine Bedenken sind folgende: Die DummyLoad wird falsch herum angesteckt, Strom fließt (nicht zuletzt wegen der Body-Diode) in die falsche Richtung, erzeugt einen negativen Spannungsabfall über dem Shunt, der OPV steuert den MOSFET also voll auf. Ich hab dann praktisch einen Kurzschluss, unabhängig von der Poti-Stellung. oder versteh ich grad was ganz falsch? Die Diode in Serie verhindert das zwar verläßlich, aber a) komm ich damit nicht unter 1V (nicht so tragisch, aber trotzdem...) und b) hab ich an der Diode natürlich nicht unerhebliche Verlustleistung (1V/5A sind 5W, und ich glaub nicht dass die kleine Diode das lange aushält) Idee dazu: Ich hab (nach den oben angeregten Korrekturen) einen OPV frei. Kann ich damit irgendwie einen zweiten, antiseriell geschalteten MOSFET als Verpolschutz nutzen?
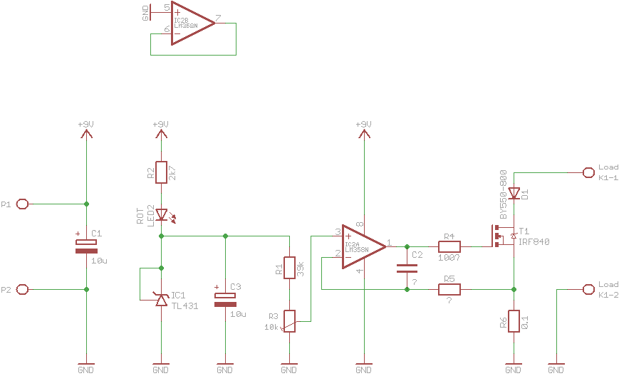
Anbei meine aktuelle Schaltung. Aufgrund meiner Ungeduld hab ich gestern noch Platine geätzt, und bin grad beim Bestücken. Ich hoffe ich hab keinen ganz groben Schnitzer drinnen :-) Mag sich jemand erbarmen, und mir Hinweise geben wie C2, R4 und R5 zu dimensionieren sind? Folgende Werte würde ich mal schätzen (wobei "raten" oder "im Dunklen stochern" wohl bessere Ausdrücke wären) C2: 10 nF R4: 100 Ohm R5: 10 kOhm Danke!
Michael Reinelt schrieb: > wie ist Rx/Cx zu dimensionieren http://www.dse-faq.elektronik-kompendium.de/dse-faq.htm#F.24.1
Schau dir mal von ELV die EL9000 an. Die Endstufe davon habe ich mal ohne das uC-drumrum aufgebaut. Funktionierte hervorragend. Letzt endlich habe ich dann 6 dieser Endstufen parallel geschaltet und mit bisher 36V/10A getestet. Der Strom wird über eine Spannung gesteuert - bei einer Endstufe und bei mir 0.46V/A. Das geht einfach über einen Spannungteiler/Poti. Ich hab glaub noch 2 dieser Einfach-Module rumliegen .... nur wie kontaktiere ich dich ? Achso einen kleinen Haken gibt es: +/-12V - geht aber mit einem 0815 DC/DC-Wandler. Für meine 6fach Version habe ich einen 1W-DC/DC von Reichelt mit 5V-in verwendet. Gruss Harry
MaWin schrieb: > Michael Reinelt schrieb: >> wie ist Rx/Cx zu dimensionieren > > http://www.dse-faq.elektronik-kompendium.de/dse-faq.htm#F.24.1 Danke für den link, MaWin! Im kapitel F.9.1 gibts da genau die Details die ich gesucht habe... @Harry: Danke fürs Angebot, aber ich bin ja praktisch schon fertig...
So, fertig zusammengebaut, getestet, funktioniert grundsätzlich. Allerdings werd ich aus dem Oszi-Bild nicht wirklich schlau... Die konkreten Werte sind nun: R4 100 Ohm (OPV => Gate) R5 10 kOhm C2 47 nF Die Schaltung wird aus einer 9V-Blockbatterie versorgt. Im Lastkreis hängt mein Labornetzteil mit 10V Ausgangsspannung, ein 22Ohm Widerstand in Serie, und dann meine Stromsenke. Die hab ich so eingestellt, dass 200mA fließen. Dann habe ich einen "Lastwechsel" durchgeführt, indem ich einfach einen zweiten 22Ohm-Widerstand parallel geschaltet habe (einfach Drähte zusammengehalten). Das prellt natürlich, deshalb dauerts ein paar Versuche bis man ein sauberes Bild bekommt. CH1 ist die Spannung über dem Shunt. 20mV and 0.1 Ohm ergeben genau meine 200mA. Das ist auch vor und nach dem Lastwechsel gleich. CH2 ist der Ausgang des OPV. Den musste ich AC-koppeln, sonst hätte man nix gesehen. Spannung beträgt 3.84V (klingt realistisch als Ugs im Linearbetrieb) Das Einschwingverhalten verstehe ich nicht wirklich... muss ich aber auch nicht unbedingt, ich frage mich nur ob jetzt an der Dimensionierung des RC-Gliedes noch was geändert werden sollte, und wenn ja was und in welche Richtung...
Vielleicht beeinflussen sich da die Regelung von Deinem Netzteil und die der Last ungünstig. Zum Test der Regelung der Last würde ich daher den Strom von etwas ungeregeltem liefern lassen. Hast Du einen dicken Akku? Z.B. Auto-Starterbatterie, Bleigel-Akku (USV), Akkus für Modellbau,...? Dann würde ich es mal damit versuchen. Der sollte möglichst geringen Innenwiderstand haben und dann die Leitungen für den Test nicht unnötig lang machen.
Gerd E. schrieb: > Hast Du einen dicken Akku? Z.B. Auto-Starterbatterie, Bleigel-Akku > (USV), Akkus für Modellbau,...? Dann würde ich es mal damit versuchen. > Der sollte möglichst geringen Innenwiderstand haben und dann die > Leitungen für den Test nicht unnötig lang machen. ...so daß im Fehlerfall mehrere 100A fliessen können und die Kernschmelze incl Batteriexplosion entsprechend eindrucksvoll wird?
Warum so Umständlich? Ich nutze seit Jahren einfach Lampen. Sind 5W Sofitte und jeh nach dem welche Last ich brauche werden es halt mehr und die Spannung ist simple 24V. Oder habe ich das Thema falsch verstanden?
Gerd E. schrieb: > Vielleicht beeinflussen sich da die Regelung von Deinem Netzteil und die > der Last ungünstig. Zum Test der Regelung der Last würde ich daher den > Strom von etwas ungeregeltem liefern lassen. guter Hinweis! ich hab das mal aus einem 3-zelligen PiPo (800mAh, also nicht besonders fett) versorgt. Leider ein ähnliches Bild... Wobei: Wenn man sich den "Rechteck-Impuls" nach unten wegdenkt, wäre der Rest ja eine schöne exponentiell abfallende Kurve... Achtung! Andere zeitbasis als im ersten Bild! Was noch sein könnte: Die 22Ohm-Widerstände sind billigste drahtwiderstände mit 11W, also ziemlihc sicher induktiv... Könnte das eine Erklärung sein? Wobei es mir ja eigentlich gar nciht so sehr um eine Erklärung für die seltsame Kurve geht, sondern mehr ob das RC-Glied so passt oder verbessert werden sollte. Udo Schmitt schrieb: > ...so daß im Fehlerfall mehrere 100A fliessen können und die > Kernschmelze incl Batteriexplosion entsprechend eindrucksvoll wird? no risc, no fun :-) Fürst-René schrieb: > Ich nutze seit Jahren einfach Lampen. Abgesehen davon dass das Kaltleiter sind, ist halt was kleines einstellbares schon auch praktisch... und das war ein klassischer "QuickHack", aus vorhandenen Komponenten schnell zusammengebaut.
Verringer mal die Werte von R5 und C2, R5 auf 1k ändern sollte schon eine Verbesserung bringen. Der Peak ist ein sicheres Anzeichen, dass die Regelung zu langsam ist. Die Frage ist nur: Machst du öfters solche Lastsprünge? Brauchst du das wirklich? Gruß Christian
Michael Reinelt schrieb: > deshalb dauerts ein paar > Versuche bis man ein sauberes Bild bekommt. Dein Zusammenhalten war noch immer nicht prellfrei. Direkt über der elektronischen Last zeigt die dse-faq eine Belastungsumschaltung per NE555 und per MOSFET geschaltetem (induktionsfreien) Widerstand, damit testet man.
Irgendwie ist das mysteriös: ich wäre davon ausgangen, je größer C, desto langsamer die regelung. Das gegenteil scheint der fall zu sein... NewFile2.png: komplett ohne C2 NewFile3.png: C2 = 10nF Christian S. schrieb: > Die Frage ist nur: Machst du öfters solche > Lastsprünge? Brauchst du das wirklich? Nö, eigentlich eh nicht, aber trotzdem möchte ich die Bauteile "richtig" dimensionieren (und die Dimensionierung im idealfall sogar verstehen) MaWin schrieb: > Dein Zusammenhalten war noch immer nicht prellfrei. kann sein, aber: ich glaube nicht dass ich so gleichmäßig prellen kann :-) ich mach die Bilder mit "one-shot-trigger" mehrmals hintereinander, und der Peak sieht immer exakt gleich aus. Preller wären einzelne Nadeln bevor die Regelkurve sichtbar wird.
Hallo, das hatten wir doch alles schon mal. Beitrag "Re: Elv - Einfache elektronische Last" Der Aufbau ähnelt Deiner Endstufe. Gruß
Ich lass es jetzt einfach mal gut sein... ich bleib jetzt bei 10k / 10nF, schwingen tut nix, und Lastwechsel hab ich im Moment keine... Ein Test mit 36V/1A zeigt, dass es durchaus ein paar Minuten dauert, bis der Kühlkörper stärker warm wird, also mehr als genug zeit zum Messen / Oszilloskopieren (und nur dafür brauch ichs). Bei 2A wird der "HotSpot" (wo der MSOFET angeschraubt ist) schon unangenehm warm... ich find es ist schnuckelig geworden :-)
Wird ein Impedanzwandler zwischen dem Shunt Widerstand und dem Minus Eingang des OPVs benötigt?
seba schrieb: > Wird ein Impedanzwandler zwischen dem Shunt Widerstand und dem > Minus Eingang des OPVs benötigt? Ja, natürlich, R5 bzw. Rx muss die niedrige Impedsnz des shunt Widerstandes so weit erhöhen, bis Cx bzw. C2 wirken kann ohne gleich viele Farad Kapaziät zu benötigen. Du bekommst bessere Antworten, wenn du eine vernünftig ausformulierte Frage in einem neuen Thread stellst, bei dem gleich das worum es geht, also einer der beiden Schaltpläne wohl, dabei geheftet wird. Die Schaltung aus der http://www.dse-faq.elektronik-kompendium.de/dse-faq.htm#F.24.1. wurde inzwischen um einen Transistor ergänzt, damit der Überstrom beim Anklemmen becor der Regler runterregelt auf den Maximalwert den der Leistungstransistor aushält (oberhalb dessen was die Regelschaltung regeln kann) begrenzt wird.
Alte Herdplatten kann man prima zu hoch belastbaren Widerständen verschalten. Mit einem Topf kaltem Wasser drauf sind sie noch höher belastbar.
Bitte melde dich an um einen Beitrag zu schreiben. Anmeldung ist kostenlos und dauert nur eine Minute.
Bestehender Account
Schon ein Account bei Google/GoogleMail? Keine Anmeldung erforderlich!
Mit Google-Account einloggen
Mit Google-Account einloggen
Noch kein Account? Hier anmelden.






