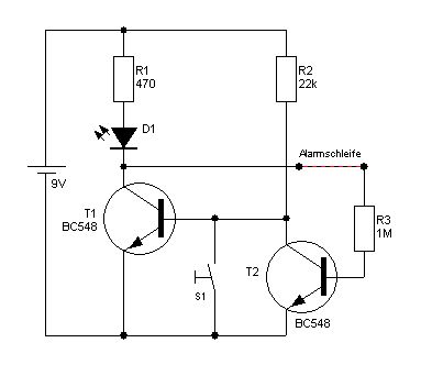
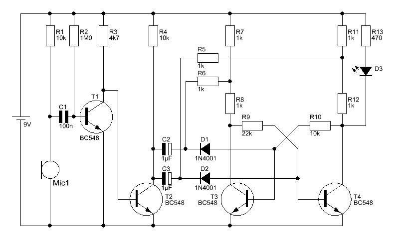
Also im Anhang haben wir eine einfache und komplexere Schaltung. Nun sagen wir mal ich habe alle anderen Bauteile Transistoren Kondensatoren usw. wie berechne ich aufgrund dieser Werte der Komponenten die Vorwiderständ edie benötigt werden.Oft sind es ja auch garnicht Vorwiderstände sondern einfach nur Widerstände zum eingrenzen der Spannung. Wie berechne ich in der kleinen Schaltung die Widerstände die ich eigentlich benötige um durch den T2 oder T1 Strom fließen lassen zu können? Und wie sieht es bei der anderen komplexeren Schaltung aus da sind ja 14 Widerstände... Wie berechne ich die alle, wenn ich die Schaltung zum Beispiel selber erstellt habe?
Naja du musst dir hauptsächlich mal die Transistorgrundschaltungen anschauen (-> Google). Die Widerstände haben hier verschiedene Aufgaben: Strombegrenzung, Spannungsteiler, z.T. zur Arbeitspunkteinstellungen, z.T. zur Stabilisierung, etc.
Erol Be schrieb: > Wie berechne ich die alle, wenn ich die Schaltung zum > Beispiel selber erstellt habe? Grundvoraussetzung zum Erstellen von Schaltungen ist, dass man weiß was man da tut. Man muss also die Funktion der einzelnen Bauelemente und natürlich ihr Zusammenwirken in der jeweiligen Schaltung verstanden haben. Dann ist die Berechnung kein Problem und ergibt sich quasi "von selbst".
@ ArnoR (Gast) >Grundvoraussetzung zum Erstellen von Schaltungen ist, dass man weiß was >man da tut. Das SOLLTE man. Die Forumspraxis belehrt einen oft eines Besseren ;-) > Man muss also die Funktion der einzelnen Bauelemente und >natürlich ihr Zusammenwirken in der jeweiligen Schaltung verstanden >haben. Ja. > Dann ist die Berechnung kein Problem und ergibt sich quasi "von >selbst". Solche Sätze sind sehr sinnvoll und vor allem pädagogisch wertvoll :-( Mann, Mann, Mann. Ungefähr so sinnvoll, wie wenn ein Hochseilartist zu einem Kleinstkind sagt, "Was du kannst nur krabbeln, Seiltanzen ist eigentlich ganz einfach.". 8-0 @OP Klar, die Bauteile und deren prinzipielle Wirkungsweise und ungefähren Kennlinien sollte man schon kennen. Dazu eine handvoll Grundgesetze ala Kirchhoff, Lenz (Induktion) & Co. Danach muss man versuchen, die Schalung in möglichst unabhängige Funktionsblöcke zu zerlegen, die man dann möglich unabhängig und rückwirkungsfrei analysieren kann. Wenn z.B. hinter einem komplexen passiven Filter ein OPV liegt, ist der Filter vom OPV-Ausgang entkoppelt und kann getrennt von diesem analysiert werden. Dann muss man erst einmal ein paar Grundanahmen treffen. Wie z.B. die Flußspannung von Dioden und LEDs, die ist in erster Näherung unabhängig vom Strom. In Sperrichtung fließt kein Strom. Spulen werden mit steigender Frequenz hochohmiger (Kurzschluss bei DC, hochohmig bei "hohe" Frequenzen, Kondensatoren niederohmiger (unendlicher Widerstand bei DC, sehr niederohmig bei sehr hohhen Frequenzen). Und so geht das weiter. So kann man Schritt für Schritt einfach Schaltungen analysieren bzw. berechnen. Bei komplexeren Schaltungen spielt das Zeitverhalten eine Rolle. Ein Schmitt-Trigger oder FlipFLop merkt sich seine Vergangenheit und reagiert dementsprechend anders. Hier muss man auch erstmal eine Annahme treffen, in welchem Zustand das FlipFlop denn nun ist.
Falk Brunner schrieb: >> Dann ist die Berechnung kein Problem und ergibt sich quasi "von >>selbst". > > Solche Sätze sind sehr sinnvoll und vor allem pädagogisch wertvoll :-( > > Mann, Mann, Mann. > > Ungefähr so sinnvoll, wie wenn ein Hochseilartist zu einem Kleinstkind > sagt, "Was du kannst nur krabbeln, Seiltanzen ist eigentlich ganz > einfach.". 8-0 Na nun beruhige dich mal wieder. Der Satz sollte dem TE eigentlich nur sagen, dass er ohne die o.g. Voraussetzungen zu erfüllen, keine Chance hat, eine vorgelegte Schaltung selbständig vernünftig zu berechnen und dass sein Ansatz, eine Schaltung "zu entwerfen und dann irgendwie zu berechnen" nicht funktionieren wird. Im Grunde hast du mit einem langen nachfogenden Absatz auch nichts anderes gesagt.
Zum Beispiel die einfache Schaltung. Der Erfinder läßt durch die LED ca. 10-15mA fließen. Damit ist der 1. Widerstand festgelegt. Als nächstes wird sich der Erfinder ein Stromverhältnis zwischen Collektor- und Basisstrom ermittelt haben, mit dem die Transistoren sicher übersteuert sind. Das ist hier ungefähr 50:1, die Transistoren können vermutlich x 100 verstärken. 470Ω x 50 sind ungefähr 22k. 22k x 50 ist ungefähr 1MΩ. Fertig. Die krummen Werte der Widerstände kommen aus der E6 - Reihe, die sind am einfachsten zu beschaffen bzw. die Lagerhaltung ist mit so einer Festlegung einfach. Digitale Schaltungen mit Transistoren sind mit einer solchen überschlägigen Abschätzung häufig schon ausreichend genau bestimmt. Vielleicht hast du bemerkt, daß ich rückwärts gerechnet habe: Ich weiß ja, was hinten rauskommen soll, und das ist mir ein guter Anfangswert für die Berechnung.
@ ArnoR (Gast) >berechnen" nicht funktionieren wird. Im Grunde hast du mit einem langen >nachfogenden Absatz auch nichts anderes gesagt. Na was für ein Glück, dass du das so kompakt auf den Punkt bringen kannst, wo andere seitenweise Abhandlungen schreiben müssen!
Bitte melde dich an um einen Beitrag zu schreiben. Anmeldung ist kostenlos und dauert nur eine Minute.
Bestehender Account
Schon ein Account bei Google/GoogleMail? Keine Anmeldung erforderlich!
Mit Google-Account einloggen
Mit Google-Account einloggen
Noch kein Account? Hier anmelden.

