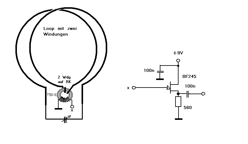
Hallo, im Netz habe ich den Schaltplan oben gefunden. Dazu ein paar Fragen, vielleicht kann sie jemand beantworten. Warum benötigt die Schaltung keinen Sourc-Widerstand (und damit keine negative Gate-Spannung)? Welche Ausgangsimpedanz hat die Schaltung? Welchen Verstärkungsfaktor hat die Schaltung? Sind 3V als Betriebsspannung wirklich genug? Auf welche Art Ringkern sollte die 200µH-Spule gewickelt werden? (es kommt wohl nur ein Kern mit höherem AL-Wert in Frage) Sollte der BF245 ein A, B oder C-Typ sein? (oder ist es egal?) Die Spule am Drain besitzt folgende Eck-Impedanzen: 3,4MHz: 4,2kΩ 15 MHz: 18,8kΩ Kann man daraus die Verstärkung und die Ausgangsimpedanz berechnen?
> Warum benötigt die Schaltung keinen Sourc-Widerstand Ein Source-Widerstand wird nur benötigt, wenn man den Ruhestrom redzieren will. Bei 3 Volt Betriebsspannung gibt es aber keine zusätzliche Spannung (am R_source) zu verschenken. Der Arebeitspunkt so eingestellt, dass bei Ugs=0 folgender Strom fliesst: BF245A 2...6,5mA BF245B 6...15mA BF245C 12...25mA Die Steilheit beträgt ca. 4mA/V, beim A etwas weniger, beim C etwas mehr. Daraus ergibt sich in Verbindung mit der Lastimpedanz die Verstärkung. Außerdem liegt die Steilheit bei 3V Betriebsspannung etwas unter dem angegebenen Wert. Nicht vergessen, dass ja als Last noch der Empfänger dranhängt. Bei einer 50 Ohm Last gäbe es eine Dämpfung, keine Verstärkung. Die Verstärkung wird auch noch begrenzt durch die Transitfrequenz von 700 MHz, also kann die max. Verstärkung bei 15MHz nicht über 700/15 ~= 46 betragen.
Habe das Ding mal nachgebaut, spielte auf Anhieb. Sehr gute Selektion bei ausreichender Verstärkung
> Sehr gute Selektion bei ausreichender Verstärkung
Ein Großteil der Verstärkung entsteht sowieso durch die
Resonanzüberhöhung des unbelasteten Schwingkreises. Für einen
Weltempfänger mit hochohmigem Eingang ist die Antenne ok, für einen 50
Ohm Anschluß wäre ein Source-Folger günstiger.
Der Vorteil einer Loop-Antenne besteht darin, daß sie elektrische
Störungen ausblendet und (fast) nur das magnetische Feld auswertet.
Hallo Leute, Danke für die guten Erklärungen und das Foto!!! B e r n d W. schrieb: > Nicht vergessen, dass ja als Last noch der Empfänger dranhängt. Bei > einer 50 Ohm Last gäbe es eine Dämpfung, keine Verstärkung. Das wäre wahrscheinlich ein Problem. Ich möchte eine kleine, abstimmbare aktive Koax-Loop bauen, die man bequem samt Empfänger herumtragen kann. Durchmesse kleiner 50cm. Eine echte Verstärkung wäre also von Vorteil, um die kleine Fläche zu kompensieren. Rauschi schrieb: > Habe das Ding mal nachgebaut, spielte auf Anhieb. > Sehr gute Selektion bei ausreichender Verstärkung Freut mich! Die Schaltungsvorschläge von Hans Nussbaum sind so weit ich weiß eigentlich immer praxistauglich. Auch wenn ich, wie oben, nicht immer auf Anhieb genau verstehe, warum. Welchen Durchmesser hat deine Aluprofil-Loop?
Hier eine andere Antenne mit DGFET. Für eine Mini-Loop wahrscheinlich besser geeignet? B e r n d W. schrieb: > Für einen > Weltempfänger mit hochohmigem Eingang ist die Antenne ok, für einen 50 > Ohm Anschluß wäre ein Source-Folger günstiger. Ein heikles Thema. Günstig wäre ein RF-Abschwächer und jeweils ein Ausgang für ~1kΩ (Weltempfänger)und 50Ω (RX). Den 50Ω-Ausgang könnte man bei Bedarf mit einem Übertrager an den 1kΩ-Ausgang anschließen, was meint Ihr?
Ich würde eher empfehlen, probier mal die Mini-Whip-Schaltung an der Loopantenne aus: http://s52as.osiria.net/home/my-mini-whip-antenna Durch die Dimensionierung der Bauteile benötigt die Schaltung mit 50mA etwas zu viel Strom für Batteriebetrieb. Aber das kann man anpassen. Durch den zusätzlichen Puffertransistor funktioniert die Antenne gut an einem 50 Ohm Anschluss. Eine Spannungsanpassung schadet dem Weltempfänger auch nicht, also wird kein 1k Ausgang benötigt. Da die beiden Schaltungen recht ähnlich sind, könntest Du auch beide Varianten ausprobieren. > Günstig wäre ein RF-Abschwächer Fatal wäre eher Übersteuern wegen eines zu starken Signals. Deshalb kann ein HF-Regler nicht schaden.
Ein ntressanter Link. 50mA sind für einen 9-Volt-Block zu viel. Wie kann man diesen Strom verkleinern? Ich habe grade in einem "künstlerischen Anflug" den Schaltplan von oben etwas abgeändert. Der RF-Regler ist das Potentiometer P. Damit wird die Spannung am G2 eingestellt (also die Abschwächung und Verstärkung). Für eine kleine Loop kann es funktionieren mit der Abschwächung (das sie ausreichend ist). Leider kann man so nicht bis Null regeln. Man könnte einen Emitterfolger (heißt es so) dahinterschalten, der für 50Ω zugeschaltet wird (auch die Versorgungsspannung). Meistens wird ein Weltempfänger mit ~1kΩ angeschlossen sein, dann kann man Strom sparen.
Ach so, der Sorce-Widerstand muss bestimmt noch angepaßt werden. Vielleicht kann der Drainwiderstand für 1kΩ Out-Impedanz sogar noch etwas größer gemacht werden (der DGFET liegt ja sozusagen "parallel").
Hallo Gerd Das Gate2 würde ich fest auf ca. 5V einstellen. Wenn die Batterie leer wird liegen dann immer noch 4V an. Die Verstärkung am Gate zu regeln, ist eher ungünstig. Du regelst zurück, weil Du Probleme mit einem starken Sender bekommst. Der Regler reduziert zwar das Ausgangssignal, aber auch den Ruhestrom und damit die Großsignalfestigkeit des Transistors. Eher könnte man probieren, den Widerstand am Drain regelbar zu machen, mit dem Schleifer zum Ausgang. Falls die Poti-Bahn zu stark rauscht, dann den Abgriff am Drain-Widerstand in 2-3 Stufen umschalten. Ob der 68 Ohm am Source hinkommt, müsste man im Datenblatt nachschlagen. Manche bauen auch eine LED anstatt Widerstand ein und haben gleich noch einen Status-Indikator. > Vielleicht kann der Drainwiderstand für 1kΩ Out-Impedanz > sogar noch etwas größer gemacht werden Irgendwas zwischen 1k und 2k sollte ok sein, solange damit ein Weltempfänger versorgt wird. Gruß, Bernd
Die geposteten Schaltungen stammen alle von DJ1UGA, der auch das zugehörige Buch "Das neue Magnetantennenbuch" schrieb.
Am besten funktioniert die Loop mit Frequenzanzeige und MW-Umschaltung.Den Loop Ring aus Alu kann man auch aus einem steifen Draht biegen. Die Frequenzanzeige kann man natürlich auch weglassen. Ob man einen 3-fach Drehko verwendet, ist eine Frage des Frequenzbereiches. Eine Whip Antenne würde ich für portabel-Einsatz nicht verwenden,außer man kann die Whip exponiert, fernab vom Störnebel aufstellen. Im Buch sind jede Menge Portabel Antennen beschrieben und auch die Messergebnisse bezüglich Verstärkung und S/N Verhalten dokumentiert.
> Den Loop Ring aus Alu kann man auch aus einem steifen Draht biegen
Weitere Varianten sind:
Fahrrad-Alufelge
Aufgespannte, flexible Loopantenne für den Urlaub
B e r n d W. schrieb: > Die Verstärkung am Gate zu regeln, ist eher ungünstig. Du regelst > zurück, weil Du Probleme mit einem starken Sender bekommst. Der Regler > reduziert zwar das Ausgangssignal, aber auch den Ruhestrom und damit die > Großsignalfestigkeit des Transistors. Hallo und Dank an euch für die Antworten! Gut, damit ist die G2-Regelung vom Tisch! ;-) B e r n d W. schrieb: > Eher könnte man probieren, den Widerstand am Drain regelbar zu machen, > mit dem Schleifer zum Ausgang. Falls die Poti-Bahn zu stark rauscht, > dann den Abgriff am Drain-Widerstand in 2-3 Stufen umschalten. Gute Idee! Werde den Aufbau erst mal nur für den Weltempfängereingang auslegen. Als Loop soll ein Stück Koax-Kabel (U =40cm) mit Bananensteckern in den Kasten mit der restlichen Elektronik gesteckt werden. Bei Bedarf könnte man auf diese Weise auch eine größere Loop einstecken. Eine 40cm-Loop hat den Nachteil, das sie eine sehr kleine Induktivität hat (~0,9µH). Ich möchte die AFU-Bänder 20m, 30m, 40m, 80m und wenn es möglich ist, auch 160m empfangen können. 20m bis 40m sind kein Problem, für 80m muss man schon einen größeren Parallel-Kondensator zuschalten. Besser wäre es für die Bereiche, wenn man der Loop eine Induktivität in Serie zuschaltet, die ungefähr 4µH hat. Viele raten davon ab, weil es (angeblich?) die Resonanzhöhe herabsetzt. Was haltet ihr davon?
Hallo Gerd Mit 2 Windungen werden ca. 3µH erreicht. Damit kann der Bereich von 3,4 bis 22 MHz überstrichen werden. Mit Parallel geschalteten 2,1nF reicht der Bereich gerade noch für 1,8-2 MHz. Ein wenig einfacher wäre es mit einem Drehkondensator mit 2x500pF oder sogar 3x500pF. Meiner Meinung nach funktioniert der Sourcefolger recht gut und ist sogar für 50 Ohm geeignet. Mit einem Source-Widerstand von 150 Ohm verbraucht der J310 ca. 10mA bei 8-9 Volt. Wenn die Teile sowieso da sind, kannst Du die 2-3 Varianten kurz durchprobieren. Gruß, Bernd
B e r n d W. schrieb: > Meiner Meinung nach funktioniert der Sourcefolger recht gut und ist > sogar für 50 Ohm geeignet. Mit einem Source-Widerstand von 150 Ohm > verbraucht der J310 ca. 10mA bei 8-9 Volt. Man darf sich dann aber nicht wundern, dass ein J310 als Sourcefolger bei einer Belastung mit 50//150 Ohm ca.6db Dämpfung aufweist. (Innenwiderstand ca 100 Ohm bei einer Steilheit von S=10mA/V, parallel zu einem Source-R von 37,5 Ohm Gruss
> dass ein J310 als Sourcefolger > bei einer Belastung mit 50//150 Ohm ca.6db Dämpfung aufweist. Zuvor gibts aber 30dB Resonanzüberhöhung, dann bleiben immer noch 24dB Gewinn übrig. Die -6dB reduzieren sich auf -3 dB bei Verwendung der Mini-Whip-Schaltung. In Sourceschaltung neigt der J310 ohne kräftige Bedämpfung der 220µH Induktivität zum Schwingen. Mit dem BF245 gehts vermutlich noch.
B e r n d W. schrieb: > Die -6dB reduzieren sich auf -3 dB bei Verwendung der > Mini-Whip-Schaltung Du meinst, wenn man dem FET einen größeren Sourcewiderstand spendiert und danach einen bipolaren Transistor als Emitterfolger-Treiber auf 50 Ohm schaltet? Gruß
B e r n d W. schrieb: > Zuvor gibts aber 30dB Resonanzüberhöhung, dann bleiben immer noch 24dB > Gewinn übrig. Für den praktischen Betrieb kann es ganz nützlich sein, die Betriebsgüte nicht allzu hoch zu wählen und den Schleifenkreis mit einem (ggf. zuschaltbaren) Lastwiderstand vor dem FET zu bedämpfen. Dann ist die Abstimmung nicht so scharf und man muss nicht bei jedem Hertz Frequenzwechsel die Loop nachstimmen. Gruß
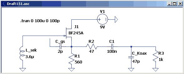
B e r n d W. schrieb: > Wenn die Teile sowieso da sind, kannst Du die 2-3 Varianten kurz > durchprobieren. Hallo Bernd, danke für die Simmulation! Ich bin grade mit dem mechanischen Aufbau beschäftigt. Sobald der fertig ist, probiere ich es mit einem BF-Typen aus. (kein J310 in der Bastelkiste) Viele Grüsse
Den Schaltplan von weiter oben ist jetzt mit den Änderungen und einem BF961 aufgebaut, man sieht es in dem angehangenen Diagramm. Dann kann man es schnell vergleichen.
I.M.H.O Eine resonante, abgestimmte, magnetische Schleife für den LMK Bereich braucht keinen Empfangsverstärker. Wenn der Aufbau sauber und verlustfrei ist. Man muss sie nur über einen Koppelschleife oder "Gama Match" in der gewünschten Impedanz auskoppeln. Notfalls kann man damit dann sogar senden. Grüße Werner
Hallo Gerd Die Drainschaltung funktioniert gut mit einem BF245C, die Sourceschaltung eher mit einem A oder B ohne Sourcewiderstand. Ich hab gerade ein paar Varianten probiert auf 30m: 1. Eine Drahtantenne 7m = Lambda/4 direkt am Empfängereingang 50 Ohm funktioniert gut. 2. Die selbe Drahtantenne über den Sourcefolger (BF245C) funktioniert auch, aber etwas leiser. Das S/N ist jedoch gut. 3. 1,5m Drahtantenne direkt am Empfänger spielt etwa wie (2). 4. Eine Mini-Whip spielt ungefähr wie (3), aber mit etwas mehr Rauschen. 5. Eine Fahrradfelge in Resonanz über den Sourcefolger rauscht so stark wie (1), liefert aber weniger Signal. Manche der zuvor aufnehmbaren Signale sind kaum zu erahnen. Die Richtwirkung ist spürbar. 6. Zwei Windungen mit D=40cm in Resonanz über den Sourcefolger. Das Signal ist nur minimal schwächer, als (5) mit ähnlichem S/N. Es handelt sich natürlich um ein eingeschränktes Szenario. Normalerweise bin ich von Loopantennen überzeugt, aber meine bisherigen Erfahrungen beziehen sich auf eine Kantenlänge von 1,6m und eine abgeschirmte Koppelwicklung. Möglicherweise gibt es bei mir auf 30m besonders viele magnetische Störungen und weniger elektrische. Das Rauschen kam jedenfalls nicht aus dem Verstärker, sondern aus der "Luft". Mehr als 6dB zusätzliche Verstärkung lohnen sich definitiv nicht. Dagegen lohnt es sich, zwei Varianten im Ärmel zu haben, eine fürs E-Feld und eine fürs H-Feld. Mit der Mini-Whip-Schaltung wäre eine umsteckbare Antenne denkbar. Einfach eine Teleskopantenne mit Bananenstecker einstecken oder die Loop mit zwei Windungen. Bei der Teleskopantenne den Drehkondensator abschalten. Loopantennen können auch in Serienresonanz betrieben werden, benötigen dann aber einen Verstärker mit einer niedrigen Eingangsimpedanz. Es wäre mal interessant, diese beiden zu vergleichen. Die Serienresonanz ist deutlich breiter und dadurch ist die Abstimmung leichter zu bedienen. Gruß, Bernd
Hallo! Werner schrieb: > Man muss sie nur über einen Koppelschleife oder "Gama Match" in der > gewünschten Impedanz auskoppeln. Ich habe auch eine große Loopantenne mit Koppelschleife und Doppelpaket-Mehrgangdrehkondensator. Der Ausgang der Koppelschleife hat 50Ω. Dazu habe ich einen Übertrager mit Abschwächer auf 1kΩ. Der Empfang ist sehr gut, ein Verstärker wird nicht benötigt. Man kann diese Loop aber auch nicht mal eben in der Herrenhandtasche verschwinden lassen, auch nicht zerlegt. ;-) Bei diesem Projekt geht es um eine kleine, portable Loopantenne, Durchmesser ca. 40cm ohne Zusatzanschlüsse wie Koppelschleifen oder Gammamatch.
B e r n d W. schrieb: > Die Drainschaltung funktioniert gut mit einem BF245C, die > Sourceschaltung eher mit einem A oder B ohne Sourcewiderstand. Hallo, Bernd, Danke für die Versuchsreihe! Bei der Drainschaltung wird das Signal an der Sorce abgenommen (Impedanzwandler), bei der Sorceschaltung am Drain. Sourcefolger = Drainschaltung. So weit richtig? Hier in der Umgebung ist es fast immer so, daß auf 30 Meter wenig E-Feld-Störungen sind, auf 20 Meter ist es umgekehrt. Bei den unteren Bändern wechselt es. B e r n d W. schrieb: > Mehr als 6dB zusätzliche Verstärkung lohnen sich definitiv > nicht. Dagegen lohnt es sich, zwei Varianten im Ärmel zu haben, eine > fürs E-Feld und eine fürs H-Feld. Mit der Mini-Whip-Schaltung wäre eine > umsteckbare Antenne denkbar. Einfach eine Teleskopantenne mit > Bananenstecker einstecken oder die Loop mit zwei Windungen. Bei der > Teleskopantenne den Drehkondensator abschalten. Denkbar wäre auch, eine kleine Spule mit der Induktivität der Loop einzustecken und bei einer günstigen Anzapfung die Langdrahtantenne anzuschließen. Dann hat man das H-Feld und kann trotzdem abstimmen. B e r n d W. schrieb: > 5. Eine Fahrradfelge in Resonanz über den Sourcefolger rauscht so stark > wie (1), liefert aber weniger Signal. Manche der zuvor aufnehmbaren > Signale sind kaum zu erahnen. Die Richtwirkung ist spürbar. > > 6. Zwei Windungen mit D=40cm in Resonanz über den Sourcefolger. Das > Signal ist nur minimal schwächer, als (5) mit ähnlichem S/N. Wie kann das kommen? Sind zwei Windungen günstiger als eine? Ich bin immer noch mit dem mechanischen Aufbau beschäftigt. Die Ekektronik soll komplett in eine Metalldose D=95mm, h=25mm passen. Innen ist eine 'herumgedrehte' kupferkaschierte Platine, auf der man gut Teile für Versuche direkt auflöten kann.
B e r n d W. schrieb: > Das Rauschen kam jedenfalls nicht aus dem Verstärker, sondern aus der > "Luft". Kann es möglicherweise dazu gekommmen sein, daß der Aufbau mit der Loop wegen der hohen LC-Güte ins Schwingen gekommen ist?
> Man kann diese Loop aber auch nicht mal eben in der Herrenhandtasche > verschwinden lassen, auch nicht zerlegt. Das geht, dazu benötigt man 3,5m Lautsprecherkabel, einen Kleiderbügel mit Haken und ein 1,2m langes Stück eines Meterstabes. Der Kleiderbügel kann auf 20 cm Länge gekürzt werden. Das Kabel bekommt in der Mitte einen Knoten/Schlaufe und wird über den Haken des Kleiderbügels geschoben. Mit dem Meterstab wird das Kabel auf knapp 1,2m auseinander gespreizt. Unten führt man die beiden Kabelenden wieder zusammen zum Drehkondensator. Daten: L = 3,9µH C = 3pF Fmax ca. 19MHz Es entsteht ein auf der Spitze stehendes Quadrat mit 85cm Kantenlänge. Die Loop kann im Hotelzimmer irgendwo drangehängt werden und ist auf 22cm zusammenlegbar. Sie kann leicht auf andere Größen skaliert werden, ohne mehr Stauraum zu benötigen. > daß auf 30 Meter wenig E-Feld-Störungen sind, auf 20 Meter ist es > umgekehrt. Bei den unteren Bändern wechselt es. Da sind anscheinend noch mehr Versuchsreihen notwendig. >> 6. Zwei Windungen mit D=40cm in Resonanz über den Sourcefolger. >> Das Signal ist nur minimal schwächer, als (5) mit ähnlichem S/N. > Wie kann das kommen? Sind zwei Windungen günstiger als eine? 2 Windungen liefern die doppelte Spannung und der JFet belastet den Schwingkreis kaum. Nur dann können JFets bezüglich Rauschen mit Bipolar-Transistoren konkurieren. > Kann es möglicherweise dazu gekommmen sein, daß der Aufbau mit > der Loop wegen der hohen LC-Güte ins Schwingen gekommen ist? Da schwingt nichts, bei der Sourceschaltung wirds eher gefährlich. Ich befürchte, die Versuche sagen mehr über meine Umgebung aus, als über die Antenne
Etwas zum Nachlesen. Die DE 31 ist eine sehr gute Antenne, welche mit einer eigenen Batterie zur Stromversorgung arbeitet. http://www.mysnip.de/forum-archiv/thema-8773-216000/Degen+DE31+Loop+Antenne.html
Rauschi schrieb: > Etwas zum Nachlesen. Die DE 31 ist eine sehr gute Antenne, welche mit > einer eigenen Batterie zur Stromversorgung arbeitet. An diesem Produkt ist nichts wirklich gut. Eine minimal einfachst mit 3V betriebener FET-Verstärkerstufe, die mehr Intermodulation macht als Nutzen bringt. Bilder vom Inneren hier: http://www.drmrx.org/forum/showpost.php?p=74671&postcount=36
Die DE31 ist eine faltbare Diamond-Loop, welche abgesetzt bis 10m montiert werden kann. Z.B. in einem Baum. Die Loop wird mit einer Kap. Diode direkt am Speisepunkt abgestimmt. Im abgesetzten Bedienteil ist ein Poti zur Spannungsvariation für die Diode, sowie ein HF-Verstärker. Vorteil der Antenne ist ihre Fernbedienbarkeit, sowie die Anschlussmöglichkeit an eine 3,5 mm Antennenbuchse, wie sie bei Sony, Degen, Panasonic usw verwendet wird.
Heinz Wäscher schrieb: > Eine minimal einfachst mit 3V betriebener FET-Verstärkerstufe, die mehr > Intermodulation macht als Nutzen bringt. Das muß nicht heissen, dass diese Loop gundsätzlich schlecht ist. B e r n d W. schrieb: > Das geht, dazu benötigt man 3,5m Lautsprecherkabel, einen Kleiderbügel > mit Haken und ein 1,2m langes Stück eines Meterstabes. Der Kleiderbügel > kann auf 20 cm Länge gekürzt werden. Das Kabel bekommt in der Mitte... Ich laße mich hiermit belehren, dass es doch geht ;-) Meine gestrige Versuchsreihe legt den Verdacht nah, dass eine Loop, klein oder groß, die direkt an einen FET oder DGFET angeschlossen wird, zwar lauter, aber nicht besser als eine Langdrahtantenne ist. Im Gegensatz zur Koppelschleifenloop ist das Prasseln und Knistern weiterhin zu hören. Das deckt sich auch weitgehend mit Bernds Ergebnissen, wie ich es aus seinen Beschreibungen verstanden habe. Die Schaltung mit dem DGFET hat bei mir ohne Bedämpfung am LC-Kreis (100kΩ) nebenbei bemerkt auch stark geschwungen.
Gerd_Br schrieb: > Im > Gegensatz zur Koppelschleifenloop ist das Prasseln und Knistern > weiterhin zu hören. Eben und das liegt daran, das der Eingang des Impedanzwandlers sehr hochohmig ist und somit jedes elektrische Feld in der Naehe aufnimmt. Der Impedanzwandler und der Leiter der Antenne wirken auch als Aktivantenne fuers elektrische Feld. Deswegen sollte aus der Loop mit Koaxkoppelschleife oder per Ringkern niederohimg ausgekoppelt werden. Beim Ringkern z.B. 1 oder 2 Windungen primaer und z.B. 5 sekundaer. Da bietet sich viel optimierungspotential. Andere als ich haben sich damit ausfuehrlich beschaeftigt. 73
Versuchsweise hab ich mal eine 20cm lange Koppelschleife entlang der Fahrradfelge gelegt. Das Signal ist bisher das ruhigste, auch ruhiger als das der Drahtantenne. Wichtig ist nur der parallele Verlauf des 20cm langen Stücks zur Loop. Ob die kleine Schleife inner- oder außerhalb vollendet wird, spielt anscheinend keine große Rolle. Möglicherweise würde auch ein symetrischer hochohmiger Verstärker dabei helfen, die E-Feld-Anteile zu unterdrücken. Z.B. hier die Schaltung Nr. 35: http://zpostbox.ru/r1.htm > Die Schaltung mit dem DGFET hat bei mir ohne Bedämpfung am LC-Kreis > (100kΩ) nebenbei bemerkt auch stark geschwungen. Am zweistufigen Verstärker hab ich versucht, eine Induktivität mit 680µH nach GND zu schalten und dort eine beliebige Antenne anzukoppeln. Ohne zusätzliche Bedämpfung war die Schaltung sehr schwingfreudig.
Gerd_Br schrieb: > Heinz Wäscher schrieb: >> Eine minimal einfachst mit 3V betriebener FET-Verstärkerstufe, die mehr >> Intermodulation macht als Nutzen bringt. > > Das muß nicht heissen, dass diese Loop gundsätzlich schlecht ist. Nun die DE31 ist schlecht. Ich besitze das Ding. Das mit 70 Euro Listenpreis im Handel angebotene Spielzeug mag als Zubehör für kleine Taschen-Weltempfänger oder Scanner genügen - auf diese Zielgruppe ist die Antenne ausgerichtet. Ein 3,5mm Audio Klinkenbuchse als HF-Ausgang zeigt das auch. Das Rändelrad-Abstimmpoti ist unterstes Qualitätssegment, wie es früher als Lautstärkepoit in den billigen Transistorempfängern zu finden war. An einem ernsthaften Empfänger mit 50 Ohm Eingang ist die Leistung dieses Loopverstärkers schlichtweg ungenügend. Wenn man sich die Kennlinie des verwendeten 2SK544 MOSFET vor Augen hält erkennt man auch leicht, dass 3V Betriebsspannung einfach zu wenig sind, um eine lineare Verstärkung zu gewährleisten und auch zu wenig, um 50 Ohm zu treiben. Vor allem sind auch 11 Volt über einen einfachst DC/DC Wandler erzeugte Spannung ist auch kritisch, um eine 1S149 AM-Kapazitätsdiode vernünftig über den Bereich von 4 bis 22 MHz abzustimmen. Schaltbild: http://www.radioscanner.ru/forum/topic22846.html Gruß
Heinz Wäscher schrieb: > Wenn man sich die Kennlinie des verwendeten 2SK544 MOSFET vor Augen hält > erkennt man auch leicht, dass 3V Betriebsspannung einfach zu wenig sind, > um eine lineare Verstärkung zu gewährleisten und auch zu wenig, um 50 > Ohm zu treiben. 50 Ohm treiben, wozu? Welcher kleine Weltempfaenger meinst Du hat eine 50 Ohm Antennenbuchse? 500 Ohm bis 1 KOhm passt da besser.
Diese DE31 nimmt wahrscheinlich auch viel vom E-Feld auf. B e r n d W. schrieb: > Versuchsweise hab ich mal eine 20cm lange Koppelschleife entlang der > Fahrradfelge gelegt.... Wie kann man sich das vorstellen? Welchen D hat die Koppelschleife? > Möglicherweise würde auch ein symetrischer hochohmiger Verstärker dabei > helfen, die E-Feld-Anteile zu unterdrücken. Das wird es sein, man benötigt einen Differenzverstärker. Mit einem HF-Operstionsverstärker könnte es gehen. > Z.B. hier die Schaltung Nr. 35: > http://zpostbox.ru/r1.htm Danke! Überhaupt eine interessante Seite - es gibt auch eine englische Version: http://zpostbox.ru/r1_e.htm sven schrieb: > Deswegen sollte aus der Loop mit > Koaxkoppelschleife oder per Ringkern niederohimg ausgekoppelt werden. > Beim Ringkern z.B. 1 oder 2 Windungen primaer und z.B. 5 sekundaer. Das möchte ich probieren. Bei einer 40cm-Loop mit zwei Windungen einfach die Mitte des Loop-Kabels ein oder zwei mal um einen Breitbandringkern wickeln? Dann einen günstige Anzahl Sekundärwicklungen aufbringen (die genaue Anzahl im Test ermitteln)?
@ Sven Genau. Darum schrieb ich: "Diese Antenne (DE31)ist auf Zielgruppe kleine Taschen-Weltempfänger oder Scanner ausgerichtet und dafür mag sie genügen. In diesem Thread geht es aber vornehmlich um einen Empfänger mit 50 Ohm Eingang. Und da genügt diese 3V Schaltung nicht. Ganz abgesehen von der unzureichenden Großsignalfestigkeit.
Hallo Gerd bei mir beträgt das Lka=20cm. Den Durchmesser der Koppelschleife würde ich eher klein halten, damit diese nicht selber empfängt. Laut Loop-Rechner soll Lka auf eine der unteren Frequenzen angepasst werden. Abstand und Länge der parallelen Leitungen sind für die Kopplung zuständig, der Durchmesser für das SWR. Gruß, Bernd
Bernd schrieb: Das wäre wahrscheinlich ein Problem. Ich möchte eine kleine, abstimmbare aktive Koax-Loop bauen, die man bequem samt Empfänger herumtragen kann. Durchmesse kleiner 50cm. Eine echte Verstärkung wäre also von Vorteil, um die kleine Fläche zu kompensieren. Gerd_Br schrieb: > Das wäre wahrscheinlich ein Problem. Ich möchte eine kleine, abstimmbare > aktive Koax-Loop bauen, die man bequem samt Empfänger herumtragen kann. > Durchmesse kleiner 50cm. Eine echte Verstärkung wäre also von Vorteil, > um die kleine Fläche zu kompensieren. Rauschi sagt dazu : Darum auch der Tip für die DE31 Aktivantenne Kein Portabelempfänger hat exakt 50 Ohm an der Antennenbuchse, sie liegen alle darüber, besonders im 80m Band. Mal mit einer Impedanz oder SWR-Brücke direkt in den Empfängereingang reinmessen, Messsender auf die zu untersuchende Empfangsfrequenz in die Brücke einspeisen und den Emüpfänger auf diese Frequenz abstimmen. Das Ergebnis auf den unteren Bändern ist meist kapazitiv mit Z etwa 200 Ohm
B e r n d W. schrieb: > bei mir beträgt das Lka=20cm. Den Durchmesser der Koppelschleife würde > ich eher klein halten, damit diese nicht selber empfängt. Alles klar! Ich habe jetzt noch ein paar Versuche gemacht, z.B. mit einem Ringkern mittig ausgekoppelt. Das funktioniert zwar, die Resonanz ist aber alles andere als scharf. Am besten funtioniert eine 40cm-Loop mit einer Koppelschleife (alles passiv) direkt in den Weltempfängereingang. (scharfe Resonanz, kein elektrisches Prasseln, kein Verstärkerrauschen). Der Nachteil ist das relativ leise Signal. Vielleicht kann man das Signal der Koppelschleife noch mal in gewissem Rahmen hochtransformieren und dann eventuell einen FET als Sorcefolger oder eben direkt in den W.-Empfänger? Die Mühe, einen Differenzverstärker aufzubauen, werde ich mir für dieses Projekt wahrscheinlich nicht mehr machen. Dafür braucht man vermutlich auch einen Doppeldrehko gegen Massen und ausgemessene FETs...
Hallo, ich hab die Koppelschleife am zweistufigen Sourcefolger/Emitterfolger betrieben. Dadurch kann man fester ankoppeln oder auf den Ringkern konnen mehr Windungen drauf, ohne die Güte der Loop zu beeinflussen. Mehr Windungen = mehr Signal. Es ist auch in der Realität so, mit 2 Windungen primär und 20-30 Windungen sekundär auf einem T50-6 Kern und dann in den Sourcefolger/Emitterfolger spielt es genauso laut und sauber wie mit der Drahtantenne. Gruß, Bernd
> Von der Symmetrie bleibt nicht mehr viel übrig.
Von der Güte der Loop auch nicht.
Rauschi schrieb: > Interessanter Bauvorschlag. Dafür scheint sie richtungsselektiv zu arbeiten... Die Idee ist kreativ, das muss man laßen. B e r n d W. schrieb: > ich hab die Koppelschleife am zweistufigen Sourcefolger/Emitterfolger > betrieben Hallo, gibt es einen Schaltplan dazu? B e r n d W. schrieb: > Es ist auch in der Realität so, mit 2 Windungen primär und 20-30 > Windungen sekundär auf einem T50-6 Kern und dann in den > Sourcefolger/Emitterfolger spielt es genauso laut und sauber wie mit der > Drahtantenne. Also eine 40cm-Loop mit 2 Windungen, genau in der Mitte vom Loopdraht zwei Windungen auf den Kern (primär), dann circa 20 Wundungen sekundär. So? Ich versuche gleich, eine Skizze zu entwerfen.
Gerd_Br schrieb: > B e r n d W. schrieb: >> ich hab die Koppelschleife am zweistufigen Sourcefolger/Emitterfolger >> betrieben Warum eigentlich zweistufig, würde der FET für den Weltempfängereingang nicht reichen?
> würde der FET für den Weltempfängereingang nicht reichen? Im Prinzip ja, aber ich geh auf 50 Ohm. > Also eine 40cm-Loop mit 2 Windungen, genau in der Mitte vom Loopdraht > zwei Windungen auf den Kern (primär), dann circa 20 Wundungen sekundär. Ja, im Prinzip so. Bei mir sieht es etwas anders aus, ich hab leider die Alufelge nicht durch den Ringkern bekommen. Ich hab auf der offenen Seite eine Windung durchgezogen, dann zum Drehko, dann den anderen Draht durch den Ringkern gezogen und auch zum Drehko. Auf diese Weise bleibt es symetrisch.
B e r n d W. schrieb: > Im Prinzip ja, aber ich geh auf 50 Ohm. Ich mache es erst mal nur mit FET wie oben im Schaltplan. B e r n d W. schrieb: > Bei mir sieht es etwas anders aus, ich hab leider die Alufelge nicht > durch den Ringkern bekommen. Ich hab auf der offenen Seite eine Windung > durchgezogen, dann zum Drehko, dann den anderen Draht durch den Ringkern > gezogen und auch zum Drehko. Auf diese Weise bleibt es symetrisch. Sicher, dass man die Ergebnisse vergleichen kann? Die Strom- und Spannungsverhältnisse sind in der Mitte und an den Enden der Loop (am Dreh-C) umgekehrt Ich habe nun einen T50-Kern in der Mitte der 2-Wdg.-Loop. Es schwingt in allen Regenbogenfarben (Sourcefolger). Werde das Gate mit einem Widerstand nach GND dämpfen.
Gerd_Br schrieb: > Ich habe nun einen T50-Kern in der Mitte der 2-Wdg.-Loop. Es schwingt in > allen Regenbogenfarben (Sourcefolger). Werde das Gate mit einem > Widerstand nach GND dämpfen. Mit einem Dämpfungs-Widerstand auf der Sekundärseite des des T50-Übertragers funktioniert die Antenne erstaunlich gut, auch die Resonanzschärfe ist mehr als zufriedenstellend! Und die elektrischen Störgeräusche der LD-Antenne sind auch weitgehend weg. Gerd_Br schrieb: > Ich hab auf der offenen Seite eine Windung >> durchgezogen, dann zum Drehko, dann den anderen Draht durch den Ringkern >> gezogen und auch zum Drehko. Das werde ich auch noch probieren, es hätte große Vorteile, weil man dann nur noch den Draht für die Loop umstecken muss und der Stecker für den mittigen Übertrager entfallen kann.
Nach dem Ringkern brauchst Du einen Verstaerker mit niederohmigem Eingang. Ein 50 Ohm Verstaerker muesste gut passen, da muss aber etwas mit den Wicklungen des Ringkerns probiert werden. Die Wicklungszahl hat Einfluss auf die Bandbreite. Mit einem Impedanzwandler an der Loop faengst Du ja wieder jede Menge Dreck ein. 73
> Sicher, dass man die Ergebnisse vergleichen kann?
Bei einer Reihenschaltung ist der Strom überall gleich. Die kapazitive
Kopplung muss gering und symetrisch gehalten werden und die
Wickelrichtung der beiden Windungen muss stimmen. Es sind zwei Windungen
mit dem Drehko in der Mitte.
Der Vorteil für mich: Drehkondensator und Ringkern sind unten auf dem
Brettchen.
sven schrieb: > Nach dem Ringkern brauchst Du einen Verstaerker mit niederohmigem > Eingang. Das gilt vielelichtfür eine aperiodische Loop-Antenne. Bei einer resonanten, mit einem C abgestimmten Schleife muss der Verstärker hochohmig sein. Ansonsten transformiert sich der niederohmige Eingangswiderstand des Verstärkers über das Übertrager- Windungsverhältnis ü^2 in die Schleife und bedämpft sie. Gruß
B e r n d W. schrieb: > Bei einer Reihenschaltung ist der Strom überall gleich. Die kapazitive > Kopplung muss gering und symetrisch gehalten werden und die > Wickelrichtung der beiden Windungen muss stimmen. Es sind zwei Windungen > mit dem Drehko in der Mitte. Die Sache mit dem Strom wollte ich wissen. Sozusagen beide Windungen im gleichen Wicklungssinn. Ist der Drehko auf einem der beiden Anschlüsse geerdet? Wenn nein, wäre es schlimm, wenn eine Seite geerdet wäre (Bauartbedingt könnte ich den Drehko nur mit großem Afwand von GND isoliert befestigen). B e r n d W. schrieb: > Der Vorteil für mich: Drehkondensator und Ringkern sind unten auf dem > Brettchen. Auch für mich ein (riesen)großer Vorteil, selbst wenn ich keine Felge durch einen T50 wickeln muss ;-)
Heinz Wäscher schrieb: > sven schrieb: >> Nach dem Ringkern brauchst Du einen Verstaerker mit niederohmigem >> Eingang. > > Das gilt vielelichtfür eine aperiodische Loop-Antenne. Bei einer > resonanten, mit einem C abgestimmten Schleife muss der Verstärker > hochohmig sein. Nein, da Du niederohmig auskoppelst aus der Loop brauchst Du auch keinen hochohmigen Verstaerker. Wenn Du eine Koaxkoppelschleife nimmst, reicht auch ein 50 Ohm Verstaerker hinterher. 73
sven schrieb: > Nein, da Du niederohmig auskoppelst aus der Loop brauchst Du auch keinen > hochohmigen Verstaerker. Wenn Du eine Koaxkoppelschleife nimmst, reicht > auch ein 50 Ohm Verstaerker hinterher. Ja. Aber dadurch, dass der Sourcefolger hochohmig ist, kann man bei der Ringkernkopplung sekundär sehr hochohmig auskoppeln und gewinnt so an "kostenloser" Verstärkung.
Naja musst Du wissen ob Du moeglichst viel Verstaerkung oder moeglichst wenig E-Feld Stoerungen willst. 73
In diesem Fall kann man beides sinnvoll miteinander kombinieren :-) Den 50Ω-Koppelschleifen-Ausgang von meiner anderen Loop transformiere ich auch erst wieder hoch, bevor es in den Weltempfänger geht
@Bernd: kannst du mal schauen, ob der Aufbau so sein soll wie im Anhang? (besonders die Wicklungsrichtung am Rinkgern und ob die einzelnen Wicklungen so angeordnet werden sollen)
> kannst du mal schauen, ob der Aufbau so sein soll wie im Anhang? > besonders die Wicklungsrichtung am Rinkgern und ob die einzelnen Auf einer Seite muss die Primärwicklung gedreht werden, der Rest ist richtig.
Ein Widerstand RD vom Gate des FET nach Masse ist in jedem Falle notwendig, weil ansonsten das Gate keinen Massebezug hat und frei floated. Er darf ruhig 1...4 MOhm betragen. Sourcefolger sind in der Regel nicht schwingfreudig. Aber ohne Massebezug am Gate ist ihr Arbeitspunkt undefiniert. Gegen HF Schwingenungen ist - falls überhaupt notwendig - ein Serienwiderstand in der Gate Zuleitung günstiger. Er beeinflusst nicht den Eingangswiderstand und bildet mit der Gate-Kapazitäüt einen Tiefpass, der die Verstärkung bei sehr hohen Frequenzen reduziert. Gruß
Seh gerade, der Massebezug kommt über die Wicklung, die direkt und nicht über Kondensator angeschlossen ist. Gate hat also Massebezug.
Heinz Wäscher schrieb: > Ein Widerstand RD vom Gate des FET nach Masse ist in jedem Falle > notwendig, weil ansonsten das Gate keinen Massebezug hat und frei > floated. Er darf ruhig 1...4 MOhm betragen. Rauschen solche großen Wiederstände nicht ziemlich stark, besonders im HF-Bereich?
Harms schrieb: > Rauschen solche großen Wiederstände nicht ziemlich stark, besonders im > HF-Bereich? Der Eingang des Verstärkers rauscht nicht mit dem Wert des Gateableitwiderstandes, sondern mit dem Wert des Wiederstandes der Quelle, die diesem parallel liegt. Im HF Bereich überwiegt das externe und man made Rauschen in der Regel das thermische Rauschen des Verstärkers. Als mögliche Rauschquelle berücksichtigen muss man jedoch eventuelle Leckströme aus dem Gate. Die verursachen an dem Gatewiderstand einen Spannungsabfall, der am Sourcewiderstand am Ausgang auftritt. Bei einem guten FET sind diese Leckströme allerdings sehr klein.
B e r n d W. schrieb: > Auf einer Seite muss die Primärwicklung gedreht werden, der Rest ist > richtig. Danke Bernd, habe es korrigiert. Heinz Wäscher schrieb: > Seh gerade, der Massebezug kommt über die Wicklung, die direkt und nicht > über Kondensator angeschlossen ist. Gate hat also Massebezug. Du hast schon recht, wenn die Loop ausgesteckt ist, besteht ohne den Widerstand keine Verbindung nach GND. Ich habe die Zeichnung noch etwas aufgearbeitet. Wenn alles fertig ist und funktioniert, soll die Skizze bei "Projekte & Code" hier im Forum eingestellt werden. (erstaunlich, was man mit Paint alles auf die Schnelle machen kann)
Gerd_Br schrieb: > Du hast schon recht, wenn die Loop ausgesteckt ist, besteht ohne den > Widerstand keine Verbindung nach GND. Heute morgen fiel mir auf, das das Gate über die Sekundärwicklung immer mit GND verbunden ist. Wenn überhaupt, wird ja nur primär umgesteckt. Muß das noch in der Zeichnung ändern.
Im Anhang die letzte Skizze, habe das Projekt hier abgeschlossen: Beitrag "Aktive, abstimmbare Loopantenne mit Ringkern" @Bernd: vielen Danke für deine Hilfe - für das engagierte Mitüberlegen und Ausprobieren!!! Auch Danke an alle anderen, die sich an dem Beitrag hier beteiligt haben! Und auch Danke an alle Störer, die dem Beitrag ferngeblieben sind! ;-)
Interessehalber habe ich die Antenne nach Bild mit 1 Windung und 65 cm Durchmesser , sowie die finale Loop mit 2 Windungen und 40 cm Durchmesser aufgebaut und mit Hilfe eine schnellen Umschalters wechselweise getestet. Dies an einem Sony 7600D. Getestet wurd im 80m und 40 Amateurband. Zusätzlich wurd von einem Funkfreund in 300km Entfernung ein CW-Signal gesetzt, um einen exakten Vergleich durchzuführen. Gehörmäßig absolut kein Unterschied, einziger Vorteil sind die 40 cm , jedoch 2 Windungen gegenüber 65 cm Durchmesser
Hallo, Danke fürs Testen und das Posten der Ergebnisse!!! Ich bin mit meinem Aufbau auch noch in der (weiteren) Testphase. Meine jetzige Loop mit dem Aufbau oben kann entweder als 1 Windung D = 82 cm oder eingedreht als 2 Windungen D = 41 cm benutzt werden (Fixierung der Doppelwindung mit Klettband). Als Referenz dient ein Langdraht. Auch hier erkennt man subjektiv keinen Unterschied zwischen [1 Windung D = 82 cm] und [2 Windungen D = 41 cm]. Als nächstes möchte ich die 'noch stärkere Faltvariante' [3 Windungen D = 27 cm] testen. Nebenbei bemerkt scheint es so zu sein, dass eine Feritperle mit 3 Wdg. (6µH) zusätzlich direkt vor dem Gate (Rg = 20Ω und Rd = 92kΩ) die Resonanz auf dem 20m-Band (14MHz) schärft. Mit [2 Windungen D = 41 cm] und 1,5nF parallel zum Drehko kann man im Vergleich zum Langdraht hervorragend auf 160m (1,81MHz) empfangen.
Noch eine Frage an Looper: schwingt der FET bei dir, wenn du keine weiteren Maßnahmen ergreifst (also ohne Rd und Rg)? Eigentlich sollte ein Sourcefolger ja nicht schwingen, wie weiter oben gesagt wurde. (ich überlege schon, einfach mal einen anderen FET auszuprobieren)
Da schwingt nichts, es ist die Schaltung nach Bild 1. Gate über die Loop einfach an Masse. Dies spart sogar einen Widerstand. Die Drossel ist unkritisch, einfach für 30 ct beim Reichelt kaufen. Die besten Ergebnisse erhält man mit nur einer Windung, da dann die Fläche bei gegebenem Umfang am größten ist. Die Eingangspannung steigt mit dem Quadrat der Fläche. Anders bei Loops mit mehreren Windungen. Bei einer 40 cm Loop erhält man mit nur 1Wdg. eine bestimmte Spannung, mit 2 oder 3 Windungen , entsprechend mehr Spannung, aber nur linear ansteigend , also 2 fache oder 3 fache Spannung. Es hat also einen Grund, warum die überwiegende Mehrzahl der käuflichen Loops nur eine Windung und nicht mehrere Windungen mit geringerem Durchmesser haben. Auch der Doppeldrehko, mit zuschaltbarem Kondensator ist sehr sinnvoll man kann damit im 80m Amateurband bis runter auf 3,4 MHz abstimmen, ohne die Loop zu wechseln.
Meinst du mit "Bild 1" das erste Bild hier im Beitrag, wo das Signal an Drain und der Drossel abgegriffen wird?
Alles klar, Danke! Der "Witz" bei der anderen Schaltung ist, dass elektrische Störfelder durch den Ringkern abgefiltert werden, um sie vom FET fernzuhalten. Dadurch ist der Empfang ruhiger. Looper schrieb: > Anders bei Loops mit mehreren Windungen. Bei einer 40 cm Loop erhält man > mit nur 1Wdg. eine bestimmte Spannung, mit 2 oder 3 Windungen , > entsprechend mehr Spannung, aber nur linear ansteigend , also 2 fache > oder 3 fache Spannung. Es hat also einen Grund, warum die überwiegende > Mehrzahl der käuflichen Loops nur eine Windung und nicht mehrere > Windungen mit geringerem Durchmesser haben. Das stimmt natürlich! Habe andererseits mittlerweile Typ [3 Windungen, D = 27 cm] getestet, der Output ist abends auf 80m immerhin so groß, dass dringend über einen Abschwächer nachgedacht werden muss (z.B. den Source-Widerstand als Poti auszuführen). Übrigens gibt es auch Hersteller, die Ferritantennen für 160m oder 80m vertreiben. Das sind im Prinzip auch 'Loopantennen' mit vielen Wicklungen, wenn man so will.
@Looper > Da schwingt nichts, es ist die Schaltung nach Bild 1. Bei mir schwingt die Antenne mit dieser Schaltung, falls keine Last dranhängt. Mit 1k bzw. 50 Ohm Last hört es auf. > Die Eingangspannung steigt mit dem Quadrat der Fläche. Ich hätte zuerst vermutet, die Leistung steigt proportional zur Fläche. Aber, der Magnet-Loop-Rechner sagt: Doppelter Durchmesser -> 10 dB mehr Signal. In dem Fall vertraue ich dem Loop-Rechner mehr als mir. Die andere Aussage ist sicherlich korrekt: Doppelte Windungszahl -> doppelte Spannung -> vierfache Impedanz. Dies würde wiederum bedeuten, daß drei Windungen ohne Belastung ungefähr die gleiche Spannung liefern, wie der doppelte Durchmesser. Jedoch: Durch erhöhen der Windungszahl wird die Induktivität und die parasitäre Kapazität der Loop deutlich größer und damit sinkt die Eigenresonanz. Um auf 20 MHz zu kommen, müssen die drei Windungen schon auf Abstand gewickelt werden. 30 MHz funktioniert nur noch mit 1 oder 2 Windungen. Gruß, Bernd
Formelmäßig hängt die Loop Spannung mit der Anzahl der Windungen, sowie der Fläche zusammen. Verdoppelt man den Durchmesser der Loop, erhält man die 4 fache Fläche, somit die 4fache Spannung..
B e r n d W. schrieb: >> Die Eingangspannung steigt mit dem Quadrat der Fläche. > > Ich hätte zuerst vermutet, die Leistung steigt proportional zur Fläche. > Aber, der Magnet-Loop-Rechner sagt: Doppelter Durchmesser -> 10 dB mehr > Signal. In dem Fall vertraue ich dem Loop-Rechner mehr als mir. Hallo, interessante Diskrepanz! B e r n d W. schrieb: > Jedoch: > Durch erhöhen der Windungszahl wird die Induktivität und die parasitäre > Kapazität der Loop deutlich größer und damit sinkt die Eigenresonanz. Um > auf 20 MHz zu kommen, müssen die drei Windungen schon auf Abstand > gewickelt werden. 30 MHz funktioniert nur noch mit 1 oder 2 Windungen. Völlig richtig! Windung an Windung: 81cm, 1 Wdg.: brauchbar bis circa 15MHz 41cm, 2 Wdg.: brauchbar bis circa 11MHz 27cm, 3 Wdg.: brauchbar bis circa 9MHz Wobei 27cm, 3 Wdg. nach meiner jetzigen Erfahrung eine sehr gute Leistung auf 80m und 40m bringt. 160m ist noch nicht getestet. Noch eine Frage zum Sourcefolger. Warum schwingt er überhaupt, wenn am Gate nur die Windungen eines Übertragers angeschlossen sind? Kann es sein, dass beim Stromverstärkungsprozess periodisch irgendwelche HF-Mikroströme über die SG-Kapazität auf das Gate und damit in den Übertrager wandern, der daraufhin beginnt zu schwingen???
Gerd_Br schrieb: > Noch eine Frage zum Sourcefolger. > Warum schwingt er überhaupt, wenn am Gate nur die Windungen eines > Übertragers angeschlossen sind? Die beuiden UND-Bedingungen für eine Schwingungserzeugung sind: a) Verstärkung größer 1 b) Rückkoplung mit gleicher Phase a) ist beim Sourcefolger erfüllt b) Spannungsverstäkrung <1 - nicht erfüllt, Wenn der Sourcefolger schwingt, dann kann das nur am nicht ganz HF-gerechten Aufbau, an Verkopplungen liegen. Offensichtlich koppeln Teile des leistungsverstärkten Signals von der Source auf die Schleife und sorgen dort durch die Resonanzüberhöhung für die zweite Schwingbedingung: Verstärkung >1. Gruß
Heinz Wäscher schrieb: > a) Verstärkung größer 1 > b) Rückkoplung mit gleicher Phase sorry, a) und b) vertauscht, Schwingbedingung soll richtig heißen: a) Rückkoplung mit gleicher Phase b) Verstärkung größer 1
Heinz Wäscher schrieb: > a) Rückkoplung mit gleicher Phase > b) Verstärkung größer 1 Danke! Heinz Wäscher schrieb: > Offensichtlich koppeln > Teile des leistungsverstärkten Signals von der Source auf die Schleife Es schwingt auch, wenn keine Loop angeschlossen oder die Primärseite des Ringkernübertragers kurzgeschlossen ist. Wenn die Anschlüsse der Sekundärwicklung am Ringkern getauscht werden, schwingt es immer noch. (es sei denn, man benutzt die Dämpfungswiderstände, wie beim derzeitigen Aufbau, dann hört das Schwingverhalten auf. Besser wäre natürlich, es ginge auch ohne diese Dämpfungswiderstände, insbesondere ohne Rd, weil der den Schwingkreis belastet)
Für das Schwingen sehe ich 2 Möglichkeiten 1. Ein Art Colpitts-Effekt, es muss einen kapazitiven Spannungsteiler zwischen Schwingkreis, Source und GND geben. Die Induktivität wird durch die Sekundärwicklung des Übertragers gebildet. Die Kapazität zwischen Source und GND kann sich z.B. durch ein Koaxkabel erhöhen. 2. Das Ausgangssignal koppelt auf die Antenne direkt. Die Spannungsverstärkung macht der Übertrager 30/2 = 15. Die Frequenz entspricht der Loop-Resonanz. Die Sourceschaltung kann als Huth-Kühn-Oszillator schwingen. Der schwingt am besten, wenn die Eigenresonanz der Drossel etwas unterhalb der Resonanz der Bauteile am Gate liegt, denn die beiden Schwingkreise müssen eine 180° Phasendrehung schaffen. Käufliche Drosseln mit 220µH sind mit ~1,5MHz angegeben. Die kapazitive Kopplung geht über Cgd (Miller-Kapazität).
> Es schwingt auch, wenn keine Loop angeschlossen oder die Primärseite des > Ringkernübertragers kurzgeschlossen ist. Weißt du auf welcher Frequenz die Stufe schwingt? Ich vermute mal auf einer Frequenz, die durch eine Resonanz der Spule des Übertragers zusammen mit der FET-Kapazität (ca 5pF) und den Streu-Kapazitäten des Aufbaus bebildet wird. Der Hinweis, dass die Schwingung bei Belastung des Kreises durch einen Widerstand zwischen Gate und GND aufhört lasst mich drauf schließen.
> Die Sourceschaltung kann als Huth-Kühn-Oszillator schwingen. Der > schwingt am besten, wenn die Eigenresonanz der Drossel etwas unterhalb > der Resonanz der Bauteile am Gate liegt, denn die beiden Schwingkreise > müssen eine 180° Phasendrehung schaffen. Käufliche Drosseln mit 220µH > sind mit ~1,5MHz angegeben. Die kapazitive Kopplung geht über Cgd > (Miller-Kapazität). Der Sourcefolger (common-Drain Schaltung)in der Schaltung hier sollte nicht mit der common-Source-Schaltung eines FET verwechselt werden. Beim Sourcefolger tritt auch im Gegensatz zur common-Source Schaltung auch keine Phasendrehung um 180° zwischen Ein-und Ausgang auf, denn die Phase des Ausgangssignals ist dem Eingangssignal phasengleich. Die Spannungsverstärkung ist beim Sourcefolger immer geringer als 1, so dass für die Schwingbedingung noch äußere Effekte hinzukommen müssen, die die rückgekoppelte Spannung auf eine Wert >1 bringen, wie z.B. die Resonanz in einem (hier parasitären) Schwingkreis. Beim Sourcefolger (common-Drain Schaltung) tritt auch keine Millerkapazität auf. Als Millereffekt wird die Vergrößerung der Eingangskapazität eines invertierenden Verstärkers (z.B. common Source Schaltung) bezeichnet, die aufgrund der effektiven Verstärkung der Kapazität zwischen Ein- und (invertierendem) Ausgang am auftritt.
@ Heinz Es wurde hier nichts verwechselt, Looper verwendet eine Source-Schaltung (Bild 1) und Gerd eine Drainschaltung. Da beide Schaltungen im Spiel sind, bin ich auf beide eingegangen. Die Source-Schaltung ist mit Abstand schwingfreudiger und es ist eher Zufall, wenn man keine Gegenmaßnahmen benötigt. Außerdem können beide Schaltungen bei nicht angeschlossener Last schwingen und man merkt es nicht. Die Drain-Schaltung = Sourcefolger hat eine niedrige Ausgangsimpdanz und ist wegen der fehlenden Drossel breitbandiger. Deshalb gebe ich dieser den Vorzug, falls möglich.
B e r n d W. schrieb: > Es wurde hier nichts verwechselt, Looper verwendet eine Source-Schaltung > (Bild 1) und Gerd eine Drainschaltung. Da beide Schaltungen im Spiel > sind, bin ich auf beide eingegangen. D'accord Gruß
Zur Erinnerung dass Source-Folger hier mein aktueller Aufbau. Werde morgen versuchen, der Sache etwas näher auf den Grund zu gehen, warum es schwingt. Heinz Wäscher schrieb: > Spannungsverstärkung ist beim Sourcefolger immer geringer als 1, so dass > für die Schwingbedingung noch äußere Effekte hinzukommen müssen, die die > rückgekoppelte Spannung auf eine Wert >1 bringen, wie z.B. die Resonanz > in einem (hier parasitären) Schwingkreis. Das bedeutet ja letztlich, dass es nur schwingen kann, wenn der Ausgang des Sourcefolgers irgendwie kapazitiv oder induktiv auf den Eingang koppelt. Möglicherweise ist auch der Abblock-Kerko am Drain minderwertig, so das VHF- oder UHF-Schwingungen entstehen können.
Im Anhang der exakte aktuelle Schaltungsaufbau, so schwingt es. Ich verstehe nicht, was da vom Ausgang auf den Eingang rückkoppeln kann, es sei denn, die Rückkopplung findet im Inneren des FET statt. Gleich noch eine Skizze, wie es nicht schwingt.
Gerd_Br schrieb: > Das bedeutet ja letztlich, dass es nur schwingen kann, wenn der Ausgang > des Sourcefolgers irgendwie kapazitiv oder induktiv auf den Eingang > koppelt. Korrekt. Das kann z.B. auch über die internen Kapazitäten des FET aber auch über die aufbaubedingte Verkopplungen passieren. Bei HF ist insbesondere die Masseführung kritisch, man kann hier einige Fehler machen. Gruß
So schwingt es nicht: Entweder 1) Rd kleiner gleich 47K (Resonanz schrumpft) oder 2) sekundär auf Hälfte anzapfen (Ausgangsspannung schrumpft) oder 3) C von 1nF parallel zu Drehko (f wird verstimmt, also nicht praxistauglich) Das Schwingproblem liegt auf jeden Fall beim/um den Ringkern herum.
Heinz Wäscher schrieb: > Korrekt. Das kann z.B. auch über die internen Kapazitäten des FET aber > auch über die aufbaubedingte Verkopplungen passieren. Bei HF ist > insbesondere die Masseführung kritisch, man kann hier einige Fehler > machen. Danke! Ich habe es so verstanden, dass die innere Rückwirkung im FET nur bei der Source-Schaltung zum Tragen kommt (habe Schlagworte wie Miller-Kapazität und Hut-Kühn-Oszillator im Kopf) - beim Sourefolger (wie bei meinem Aufbau) soll es das nicht geben. Die Massefläche ist die Kupferseite einer 'umgedrehten' Rohplatine. Mich würde wirklich interessieren, was die reale Ursache für die Schwingneigung ist.
die reelle Kreisverstärkung ist dem Betrag nach größer 1 das heißt irgendwo in deinem Aufbau findet eine Rückkopplung statt dazu genügen die Abstrahlungen entlang der Ausgangsschiene oder induktive Kopplungen des Ausgangskreises in den Eingangskreis. HF ist wenn nichts gelingt weil alles heftig schwingt. Eines nur will nicht gelingen der Oszilator wird vor Scham ganz rot kann er nicht schwingen naht sein Tod ;)
Gerd_Br schrieb: > Ich habe es so verstanden, dass die innere Rückwirkung im FET nur bei > der Source-Schaltung zum Tragen kommt (habe Schlagworte wie > Miller-Kapazität und Hut-Kühn-Oszillator im Kopf) - beim Sourefolger > (wie bei meinem Aufbau) soll es das nicht geben. zur Erläuterung der Miller Kapazitat: Der Miller Effekt beschreibt die verstärkungsbedingte Vergrößerung der Gate-Drain Kapazität beim invertierenden FET Verstärker. Grundsätzlich sind aber Rückwirkungskapazitäten im FET immer vorhanden. Die Werte sind im Datenblatt ersichtlich. Aber für einen ungeübten Bastler sind wahrscheinlich andere Verkopplungsmechanismen maßgeblich, wie Leitungsführung und Masseführung. Poste doch mal ein Bild deines Aufbaus. Gruß
Jeder Pin des Fet hat eine interen Kapazität zum nächsten. Es gibt also eine C_gs Kapazität. Zusätzlich mit dem Koaxkabel ergibt sich ein kapazitiver Spannungsteiler zwischen Gate und GND. Die Sekundärwicklung (30Wdg. auf T50-6) hat eine Induktivität von ca. 3,6µH, wodurch die Simulation mit 58MHz schwingt. Vermutlich schwingt das Original mit einer tieferen Frequenz, da sich ein Teil der Kapazität des Drehkondensators auf die Sekundärseite transformiert.
Danke Bernd! Jetzt sehe ich es, es ist ein Colpitts-Oszillator! Gut, dann ist mir auch klar, warum bei der Mini Whip Antenne ein Emitterfolger günstig ist. Er vermeidet die Koax-Kapazität am Source-Anschluss. B e r n d W. schrieb: > da sich ein Teil der Kapazität > des Drehkondensators auf die Sekundärseite transformiert. Das ist mit Sicherheit der Fall! B e r n d W. schrieb: > Die Sekundärwicklung (30Wdg. auf T50-6) hat eine Induktivität von ca. > 3,6µH, wodurch die Simulation mit 58MHz schwingt. Für die Zukunft. Ein Spektrum Analyzer wäre gut, um zu schauen, ob und wo es schwingt. Gibt es eine einfache Möglichkeit, so etwas mit einem DAB-Stick (heißt der so) aufzubauen? Irgendwo hatte ich mal so etwas gelesen.
Heinz Wäscher schrieb: > Der Miller Effekt beschreibt die verstärkungsbedingte Vergrößerung der > Gate-Drain Kapazität beim invertierenden FET Verstärker. Danke fürs Erklären! @Winfried: köstliches Gedicht!!! :-)
Der Emitterfolger hilft nur, wenn ein kapazitätsarmer Transistor verwendet wird. Die Schwingung stoppt am ehesten mit einem Widerstand in der Leitung zum Koaxkabel. Ein Widerstand 5-10k parallel zum Übertrager funktioniert auch, aber dann wird die Güte der Loop schlechter.
Noch mal Danke Bernd für die messerscharfe Analyse! Mit Rk direkt hinter dem Auskoppel-C am Source schwingt es nun nicht mehr, die Koax-Kapazität wird so offenbar ausreichend eliminiert.
B e r n d W. schrieb: > Der Emitterfolger hilft nur, wenn ein kapazitätsarmer Transistor > verwendet wird. Die Schwingung stoppt am ehesten mit einem Widerstand in > der Leitung zum Koaxkabel. Überschnitten! Ja, bei der Mini Whip ist auch ein R vor der Basis vom Emitterfolger, sicher nicht ohne Grund...
Gerd_Br schrieb: > Mit Rk direkt hinter dem Auskoppel-C am Source schwingt es nun nicht > mehr, die Koax-Kapazität wird so offenbar ausreichend eliminiert. Einen Preis in Schaltungskunst gewinnt man mit R2 in Serie zum Koaxkabel nicht unbedingt. Ein Koaxkabel ist kein Audiokabel und es bei HF nicht impedanzrichtig zu terminieren, sollte man tunlichst vermeiden. Ein Koaxkabel, das am Ende mit seinem Wellenwiderstand abgeschlossen ist, wirkt wie ein reeller Widerstand. Wenn aber dioe Koaxleitung - wie in offenbar in diesem Falle - mit einem Kiloohm fehlabgeschlossen wird, wird dieser Abschluss zum Eingang des Koaxkabels je nach Länge und Frequenz mal in eine Kapazität, mal in eine Induktivität transformiert. Der Sourcefolger arbeitet also auf eine überwiegend reaktive Last. Der Serienwiderstand R2 doktert zwar am Symptom (Schwingneigung), aber er eliminiert nicht die Ursache und bildet mit dem fehlterminierten Koaxkabel zudem einen Tiefpass. Grüße
Danke für die Hinweise und die anschauliche Erklärung! Das Koax-Kabel von der Antenne zum Empfänger ist ca. 20cm lang. Die höchste interessierende Frequenz liegt unter 15MHz. Bei Kabel-Längen < 1/10 * Wellenlänge (hier also 20m/10=2m) sagt man, dass man auf den impedanz-korrekten Abschluss verzichten kann (so kenne ich es). Die Kabelkapazität bleibt natürlich bestehen und bildet, wie du schon gesagt hast, einen unerwünschten Tiefpass. Für dieses kleine, einfach aufgebaute Projekt mit 9V-Blockbatterie müsste es eigentlich so, wie es ist, reichen. Derzeit zieht der Impedanzwandler 1mA und die Indikator-LED für die Betriebsspannung ebenfalls 1mA. Ein 50-Ohm-Nachbrenner mit Emitterfolger und impedanzrichtigem Abschluss würde wahrscheinlich viel mehr ziehen und der impedanzrichtige Abschluss würde wahrscheinlich zusätzlich Signalspannungseinbußen bringen. (bitte korrigieren, falls ich danebenliege)
Gerd_Br schrieb: > Bei Kabel-Längen < 1/10 * Wellenlänge (hier also 20m/10=2m) sagt man, > dass man auf den impedanz-korrekten Abschluss verzichten kann (so kenne > ich es). Ich halte wenig von solchen pauschalen Regeln. Es ist für die Stabilität einer Schaltung auch untineressant, ob man nur bis 15 MHz arbeiten will, wenn die verwendeten aktiven Bauelemente bis in den UHF Bereich verstärken können. Die Schaltung wird also dort schwingen, wo sie eine Schwingbedingung vorfindet - oft auf hohen Frequenzen - und danach müssen die Rahmenbedingungen der Schaltungsauslegung gestaltet werden. Auch eine zehntel Wellenlänge bedeutet auf der Leitung eine Phasendrehung um 36 Grad und verursacht eine entsprechende Transformation. Es kommt also immer auf den Einzelfall an. Grüße
Heinz Wäscher schrieb: > Es ist für die Stabilität > einer Schaltung auch untineressant, ob man nur bis 15 MHz arbeiten > will, wenn die verwendeten aktiven Bauelemente bis in den UHF Bereich > verstärken können. Da hast du völlig recht, was das Schwingen betrifft. Was die Übertragung selber angeht, ist die f(o) 15MHz. Das Koax hat längenmäßig derzeit 1/100 von 20m Wellenlänge, ich denke, das ist so vertretbar. Verbesserungen nicht ausgeschlossen :-) Als Abschwächer könnte man zukünftig z.B. Anzapfungen der Sekundärwicklung benutzen, zwischen denen umgeschaltet werden könnte. Das käme für kleinere Übersetzungen bei verminderter Amplitude sehr der Resonanzschärfe zugute, denke ich.
PS @Heinz: hast du bestimmte Bastelbereiche/Betätigungsfelder?
Gerd_Br schrieb: > PS @Heinz: hast du bestimmte Bastelbereiche/Betätigungsfelder? Vor vielen Jahren war ich insgesamt über 15 Jahren in der Entwicklung von TV Sende- und Empfangsmesstechnik. Und da man die Summe aller Reinfälle Erfahrung nennt, sammelt sich da Einiges davon an. Heute nutze ich das nur noch als Bastler. Daher rührt auch der etwas überkritische Blick auf manches Schaltungsdesign. Man hat von damals halt den Drang verinnerlicht, dass eine Schaltung nicht nur individuell durch Handauflegen zur Funktion gebracht wird (was für deine Zwecke absolut ausreicht), sondern auch in einer Serienfertigung mit Exemplarstreuungen zuverlässig funktionieren und zugesicherte Daten einhalten muss. Grüße
Hallo Heinz, das klingt nach einem spannenden Betätigungsfeld! Dann kann ich den kritischen Blick gut verstehen! Aus der Zeit hast du sicher einen gut bestückten HF-Meßpark?!
Bitte melde dich an um einen Beitrag zu schreiben. Anmeldung ist kostenlos und dauert nur eine Minute.
Bestehender Account
Schon ein Account bei Google/GoogleMail? Keine Anmeldung erforderlich!
Mit Google-Account einloggen
Mit Google-Account einloggen
Noch kein Account? Hier anmelden.



















