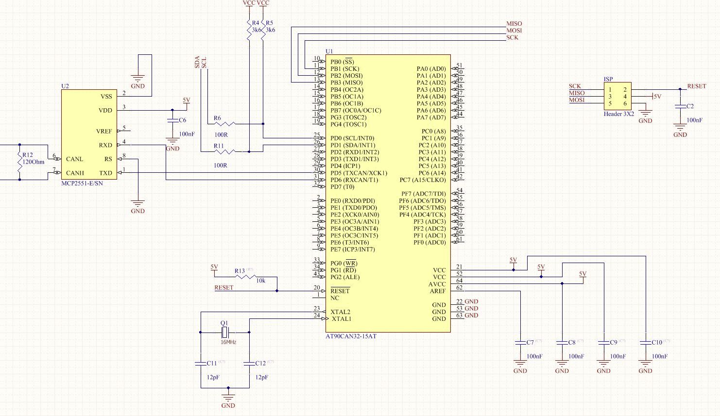
Hallo liebe Forengemeinde, könnt Ihr bitte schauen ob der Schaltplan so korrekt ist oder ob Ihr Änderungen empfehlen würdet? Ziel ist es den MCU über einen CAN BUS anzusprechen. Der I2C Bus ist vorhanden um Sensoren an den MCU anzuschließen und über die ISP soll programmiert werden. An 10 Pins sollen PWM Ausgänge angeschlossen werden, 20 Pins bekommen digitale Eingänge und 10 analoge Eingänge. Kann ich die restlichen Pins genau dafür benutzen? Vielen Dank für Antworten. Andre
schau dir mal genau das datenblatt an, an welchen pins der ISP kommt - kleiner tipp: mosi/miso ist es nicht
Hallo, Danke für die schnelle Antwort. Hatte 2 Varianten von Schaltplänen gesehen und mich für die falsche entscheiden. Denke das es Pin2(RXD0) und Pin3(TXD0) ist. Gruß
Interessant, Automotive und AD. :-) Oder einfach auf ISP verzichten und nur nen JTAG Anschluss vorsehen? Welcher Quarz ist das, dass da 12pF reichen? NX5032GA?
Wenn Du 10 Analoge Eingäge haben willst, wir ddas mit dem MCU nichts. Er hat nur 8 single Ended Eingänge. Oder Du musst auf einen externen ADC ausweichen.
Rudolph schrieb: > Interessant, Automotive und AD. :-) CAN heißt noch automatisch nicht „automotive“...
Bitte melde dich an um einen Beitrag zu schreiben. Anmeldung ist kostenlos und dauert nur eine Minute.
Bestehender Account
Schon ein Account bei Google/GoogleMail? Keine Anmeldung erforderlich!
Mit Google-Account einloggen
Mit Google-Account einloggen
Noch kein Account? Hier anmelden.
