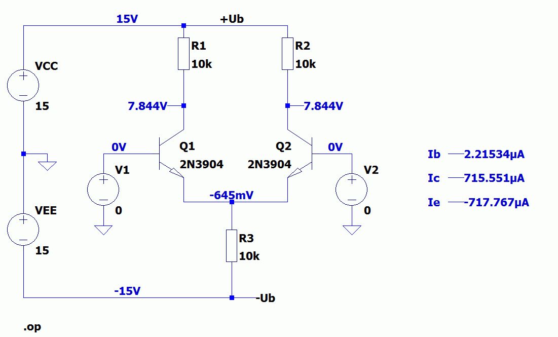
Nabend leute, ich versuche gerade die Funktion eines Differenzverstärkers zu verstehen, aber ich brauch da wohl ein paar Hilfestellungen bitte. Seht euch erstmal dei Schaltung auf dem Bild an. Also so wie ich das sehe kommen Eingangsspannungen rein, die halt einen bestimmten Basisstrom erzeugen. Der erzeugt, dann Kollektor- und Emitterstrom. Emitterstrom von T1 + Emitterstrom von T2 werden vom Widerstand Re begrenzt. Der Kollektor Strom Ic1 und Ic2 wird vom Rc begrenzt. Doch ich verstehe jetzt nicht für was diese pos. und neg. Betriebsspannung für einen Sinn macht. Ein Strom fließt doch vom Höheren Potential zum niedrigeren(technische Stromrichtung). Ist das Ziel, dass die Ströme zu -Ub fließen und nicht zu Masse? mfg diff.
Der Differenzverstärker arbeiet besonders gut, wenn der Strom durch R_E weitgehend konstant ist. Oft wird da sogar statt des Widerstandes eine aktive Stromsenke eingesetzt. Ein Widerstand mit einer relativ hohen Spannung (d.h. -Ub deultich unter dem Signal) ist eine erste Näherung.
Früher™ war Masse in Analogschaltungen hauptsächlich Bezugspunkt und weniger stromführender Leiter. Der Saft für die Schaltungen kam aus Vcc und Vee. "Neumoderne" Single Supply OP-AMPs kannst du bei der Betrachtung einer Operationsverstärkerschaltung mit bipolaren Transistoren getrost außer Acht lassen.
> diff. schrieb: > Doch ich verstehe jetzt nicht für was diese pos. und neg. > Betriebsspannung für einen Sinn macht. Hallo, da bist du wohl im Verständnis von Schaltungstechnik noch nicht so weit? Man will doch praktisch sehr kleine Eingangsspannungen verstärken. Wenn man nun als Bezugsspannung für eine solche Eingangsspannung z.B. -Ub annehmen wollte, wie meist du sollte die Verstärkerschaltung da noch funktionieren? Die Schaltungsmasse, welche zwischen +Ub und -Ub liegt, ist also bei der geg. Schaltung eine Notwendigkeit, um einen vernünftigen Arbeitspunkt für die Differenzeingangsstufe zu erhalten. > Ein Strom fließt doch vom Höheren Potential zum niedrigeren(technische > Stromrichtung). Ist das Ziel, dass die Ströme zu -Ub fließen und nicht > zu Masse? Über techn. Stromrichtung oder tatsächliche Stromrichtungen muß man in diesem Zusammenhang nicht diskutieren, eher über die Problematik von Bezugspotentialen und Arbeitspunkten. Bedenke dabei, dass es beim Differenzverstärker auch darum geht, Gleichspannungssignale zu verarbeiten. Gerade da hat diese Schaltungstechnik besondere Eigenschaften gegenüber normaler Transistor- Verstärkerschaltungen. http://www.elektronik-kompendium.de/sites/slt/0204133.htm Gruß Öletronika
Danke, ich kenne diese Grundschaltungen(emitter, kollektor und basis). Bei der Emitterschaltung muss man z.b. den Arbeitspunkt so einstellen, das sich der Eingangswechselstrom gut überlagern kann.(das wechselsignal in den pos. bereich anheben). Man stellt den Strom Ib über Widerstände ein und daraus ergibt sich dann Ic und Ie, die um die Gleichstromverstärkung B größer sind. Aber ich verstehe den Diff.-verstärker noch immer nicht wirklich. Können wir das Schritt für Schritt durchgehen, was jetzt ungefähr in der Schaltung passiert bitte? Das was mir auffällt: Diese Schaltung hat doch keinen Basisruhestrom. Oder etwa doch? Die Betriebsspannung kommt ja nicht mal zur Basis hin. Bei der Emitterschaltung stellt man ja Ib durch Widerstände ein, aber hier ist es anders. Kann mir wer da weiterhelfen bitte?
diff. schrieb: > Diese Schaltung hat doch keinen Basisruhestrom. > Oder etwa doch? Die Betriebsspannung kommt ja nicht mal zur Basis hin. Du konzentrierst dich einfach auf die falschen Dinge. Basisruhestrom o.ä. ist vollkommen nebensächlig, den bekommt man schon irgendwo her. Wichtig ist die Symmetrie im nicht ausgesteuerten Zustand. D.h. die Basispotentiale sind gleich und weit genug entfernt von den Betriebsspannungen (Gleichtakteingangsbereich). Dann ändern sich zwar die Kollektorströme (wegen der veränderten Spannung über RE), aber sie sind in den Transistoren gleich, und zwar unabhängig von der absoluten Spannung an den Basen. Daher ist die Differenzausgangsspannung =0. Das ist die Gleichtaktunterdrückung. Wenn nun eine Differenzaussteuerung erfolgt, folgen die Kollektorströme den Kurven im Bild b. Entsprechend unterschiedlich sind auch die Spannungen über den RC. Das ist die Differenzverstärkung.
Auch diese Schaltung hat einen Basisruhesteom, sogar zwei ;) Die Summe beider Basisströme ist immer gleich hoch, genau wie die Summe der Collektorströme. Die Eingänge eines Differenzverstärkers sind immer gleichspannungsgekoppelt. Funktionierende Anwendungen mit bipolaren Operationsverstärkern haben immer definierte Potentiale an den Eingängen und nie "nur mal so nen Kondensator" zu den Eingängen. Notfalls gibts einen Widerstand, der einen Eingang auf Masse (als Bezugspotential) zieht.
Danke! Für was ist denn die Betriebsspannung Ub+ und Ub- gut? Beide erzeugen doch einen Strom, oder nicht? Bei der Emitterschaltung ist ja nur eine Beitriebsspannung. Die Emitterschaltung ist soooo viel einfacher zu verstehen. Sagen wir U1 und U2 sind 0V. Was macht Ub- und Ub+? Ub+ erzeugt doch einen Strom, der durch diese Rc's fließt und Ub- erzeugt auch einen Strom. Wo fließt der Strom, denn hin, den Ub- erzeugt? Der kann doch nicht rauf fließen zu den Emittern beim Transistor? Ich denke, ich muss erstmal wissen, was Ub- und Ub+ genau verursacht.
Denke dir zwischen UB+ und UB- eine Spannung von z.B. 30V. Zufällig ist GND irgendwo in der Mitte. Naja, meistens absichtlich ;) Der Strom durch die Collektorwiderstände zusammen entspricht ungefähr dem Strom, der durch den Emitterwiderstand wieder rausfließt.
diff. schrieb: > Was macht Ub- und Ub+? Ub+ erzeugt doch einen Strom, der durch diese > Rc's fließt und Ub- erzeugt auch einen Strom. Wo fließt der Strom, denn > hin, den Ub- erzeugt? Der kann doch nicht rauf fließen zu den Emittern > beim Transistor? Der Strom fließt von +UB (dem höchsten Potential) zu -UB (dem niedrigsten Potential). Er fließt nicht rauf zu den Emittern sondern von den Emittern runter zu -UB! Ignoriere doch einfach den GND - das ist zunächst einfach ein frei gewähltes Potential innerhalb der Schaltung, das einen eigenen Namen bekommen hat. Und dann betrachte die beiden Quellen +UB und -UB als nur eine mit der Spannung 2*UB. Wie wenn du zwei Batterien in Reihe schalten würdest. Und dabei wurde 'GND' als deren Mittelanzapfung definiert. Dich verwirrt doch nur der Bezugspunkt der Spannungen U1, U2 und UA. Du könntest diese auch einfach auf -UB beziehen und musst sie dann eben korrigieren, indem du zu jeder den Wert UB addierst. Dann sieht das alles so aus, wie eine Schaltung mit nur einer Spannung und die verhält sich dann genauso - nur dass halt die Null-Linie in deinen Diagrammen verschoben ist.
diff. schrieb:
>Sagen wir U1 und U2 sind 0V.
Und es gibt kein Ub- , und RE liegt auf Masse
dann kann kein Basisstrom und auch kein Strom
über RC mehr fließen und der Differenzverstärker
funktioniert nicht.
Günter Lenz schrieb: > diff. schrieb: >>Sagen wir U1 und U2 sind 0V. > > Und es gibt kein Ub- , und RE liegt auf Masse > dann kann kein Basisstrom und auch kein Strom > über RC mehr fließen und der Differenzverstärker > funktioniert nicht. Warum soll es dann kein -UB geben? Nehmen wir mal Zahlen an: +UB sei 10V, -UB sei -10V. Dann wird die Schaltung mit 20V versorgt. U1 und U2 sollen Null sein. Gut. Dann liegen die Emitter auf -0,7V, es fließt ein Strom von 9.3V/RE. Der Strom teilt sich bei identischen Transistoren jeweils zu Hälfte auf die beiden Transistoren auf. An beiden RC ergibt sich dann ein Spannungsabfall von 0.5*RC*9.3V/RE.
Danke, aber warum liegt die Basis-Emitter-Spannung beider Transistoren auf -0,7V? Wie erreicht man gerade den Wert -0,7V?
Also mir ist schon klar, dass an der Basis-Emitter 0,7V anliegen muss, da der Transistor da durchschaltet. Basis-Emitter-Schwellenspannung ist das. Aber stellt man Rc und Re so ein, dass an den Ube's 0,7V abfällt?
diff. schrieb: > Wie erreicht man gerade den Wert -0,7V? Durch die Basis-Emitter-Spannung, die die Transistoren zum "Einschalten" brauchen.
diff. schrieb: > Aber stellt man Rc und Re so ein, dass an den Ube's 0,7V abfällt? Re stellt man so ein, daß ein Strom fließt. Der ist idealerweise so groß, daß durch diesen Strom an den Collektorwiderständen ein für die nachfolgende Schaltung ausreichendes Signal erzeugt wird.
diff. schrieb: > Danke, aber warum liegt die Basis-Emitter-Spannung beider Transistoren > auf -0,7V? Re 'zieht' den Emitter in Richtung -UB. Die Basis sei auf 0V. Es fließt also ein Basisstrom und an der BE-Diode fallen, je nach Strom, ca. 0,7V ab. Durch die Kennlinie der BE-Strecke ist dieser Wert weitgehend konstant - naja, irgendwo zwischen 550mV und 800mV bei sinnvollen Strömen von Kleinleistungstransistoren.
Hm, können wir das bitte Schritt für Schritt durchgehen? Eingangsspannungen = 0V nehmen wir an! Also der Strom fließt ja von +Ub bis -Ub, was ich ja und Hildek weiteroben gesagt haben. Am Widerstand Rc fällt eine spannung ab und dementsprechend fließt ein Strom Ic. An der Basis-Emitter-Strecke fällt auch Spannung ab. Ic =~ Ie und 2*Ie = Strom durch Re. Aber ich habe folgendes über Transistoren gelernt: Es muss eine gewisse Schwellenspannung an der Basis-Emitter-Strecke von ca. 0,7V anliegen, sodass ein Strom Ib fließen kann und durch diesen Strom Ib fließt auch ein Ic und ein Ie. Durch was fließt hier bei dem Diff.-Verstärker ein Strom Ib? Ich sehe da keine Betriebsspannung oder sonst was angeschlossen, so wie bei der Emitterschaltung.
> Durch was fließt hier bei dem Diff.-Verstärker ein Strom Ib? Ich sehe da
keine Betriebsspannung oder sonst was angeschlossen, so wie bei der
Emitterschaltung.
Der Basisstrom kommt von U1, fließt in die Basis, weiter zum Emitter und
dann über Re nach -Ub. In der -Ub Quelle dann nach Masse an der auch U1
angeschlossen ist.
Der Kollektorstrom kommt von +Ub, fließt dann durch Rc zum Kollektor,
weiter zum Emitter und dann über Re nach -Ub. In der -Ub Quelle dann
nach Masse an der auch +Ub angeschlossen ist.
Das gilt immer:
Ie = Ic + Ib
Ja aber kann überhaupt ein Strom Ib fließen, wenn Ue=0V ist? Und warum fällt an der Emitter-Basis-Strecke genau -0,7V ab? Weil man Re und Rc so wählt? Ich verstehe es nicht so wirklich. Wie lässt sich hier nun die Spannungsaufteilung erklären? Es gibt hier Urc, Uce, Ube und Ure. Wo fällt jetzt eine pos. Spannung ab und wo eine neg. Spannung? Wie teilt sich die Spannung auf und warum?
Danke. Es gibt hier die Spannungen Urc, Uce, Ube und Ure. Wo fällt jetzt eine pos. Spannung ab und wo eine neg. Spannung? Bitte helft mir hier weiter.
Hallo, hier ein paar geeignete Links für die Grundlagen. http://elektroniktutor.de/analogverstaerker/diffampl.html http://www.hobby-bastelecke.de/grundschaltungen/verstaerker_differenz.htm http://www.youtube.com/watch?v=iWLlSNQDUno mfg klaus.
diff. schrieb: > Es gibt hier die Spannungen Urc, Uce, Ube und Ure. Wo fällt jetzt eine > pos. Spannung ab und wo eine neg. Spannung? Bitte helft mir hier weiter. Im Ausgangszustand fällt überall eine positive Spannung. Aber: Das Potiential (auch in V) ist teilweise negativ, teilweise positiv. Der Differenzverstärker funktioniert nur, wenn die Eingangssignale sich in einem Bereich zwischen der positiven und der negativen Betriebsspannung (+Ub und -Ub) befinden. Daher legt man den Bezug des Eingangsinals (meist Masse) auf die Mitte dieser Betriebsspannungen. Ist für das Durchrechnen des Differenzverstärkers etwas aufwändiger, für das Funktionsverständnis vor allem bei der Verwendung aber besser. Viellicht hilft Dir das weiter: http://elektroniktutor.de/analogverstaerker/diffampl.html diff. schrieb: > Und warum fällt an der Emitter-Basis-Strecke genau -0,7V ab? Weil man Re > und Rc so wählt? Es sind nicht genau 0,7V. Bei einem (zufällig ausgewähltem) bestimmten Transistor können es 0,6V bei ganz wenig (Basis-)Strom (µA) und 0,8V bei ganz viel Strom (A) sein, für mA kann man also irgendwas um 0,7V annehmen. Der genaue Wert ist auch uninteressent; viel wichtiger ist aber, dass dieser Wert bei den beiden Transistoren gleich ist.
> diff. schrieb: > Durch was fließt hier bei dem Diff.-Verstärker ein Strom Ib? Ich sehe da > keine Betriebsspannung oder sonst was angeschlossen, so wie bei der > Emitterschaltung. Hallo, die Basisströme, welche nötig sind um die Transistoren des Differenzverstärkers anzusteuern kämen aus den angeschlossenen Signalquellen. Hier muss man zwischen realen Schaltungen und Idealisierungen unterscheiden. Deshalb ist der sogenannte Bias-Strom bei allen OPV ein wichtiger Parameter, weil dieser angibt, wie stark die Signalquelle damit belastet wird und wie groß Offsetspannungen werden, die durch Widerstände am Eingang von OPV verursacht sind. http://www.hhcuno.de/fhhome/pek/pek04.pdf Da man den OPV aber zunächst mal als (Gleich-)Spannungsverstärker betrachtet und die Signalquellen also auch als Spannungsquellen, kann man den Basisstrom erst mal zu ignorieren. Bei der Auswahl eines OPV für einen bestimmten Zweck kann der Biasstrom sehr wichtig sein. In Praxis gibt es OPV mit Biasströmen im Bereich von einigen uA aber andere Typen auch mit Strömen im Bereich von wenigen fA. Da sind Unterschiede über ca. 10 Größenordnungen. Wenn man eine sehr niederohmige Signalquelle hat, sind auch uA nebensächlich. Andere Anwendungen leben davon, dass der Biasstrom sehr sehr klein sein muss. Hier wurde eine Anwendung diskutiert, bei der der Biassstrom 99,9% aller verfügbaren OPV von vorn herein ausschließt. Beitrag "Selbstbau Picoamperemeter." Gruß Öletronika
Hm, danke leute. Ich habe mir die Links angesehen, aber so recht blicke ich nicht durch. Betrachten wir einmal U1=U2=0V bitte: Dann fließt doch ein Strom Ic1,Ic2 durch die jeweiligen Transistoren. --> Dann entsteht ein Emitterstrom Ie1,Ie2 und ein Strom I0 durch den Widerstand Re. Es gilt: Ic1=Ic2 Ie1=Ie2 Emitterstrom ist ja ungefähr gleich dem Kollektorstrom Und I0=2*Ie bzw. Ie1+Ie2 halt. Aber warum liegt an der Basis-Emitter-Strecke MINUS 0,7V an? Warum ist diese Spannung negativ?
> Aber warum liegt an der Basis-Emitter-Strecke MINUS 0,7V an? Warum ist
diese Spannung negativ?
Beim NPN Transistor ist Ube=+0,7V.
Wenn jetzt der Eingang, also die Basis, auf 0V liegt, dann muss der
Emitter auf -0,7V liegen, damit sich Ube=+0,7V ergibt.
Ich glaube, die Verständnisschwierigkeiten hier kommen hauptsächlich von der "unrealistischen" isolierten Betrachtung der Differenzverstärkerschaltung. Da sind ja nu immer Bauteile drumrum im richtigen Leben, die einem das Lehrbuch verschweigt. Vielleicht hilft das Schaltbild einer echten funktionierenden Schaltung eines Differenzverstärkers weiter..
> Vielleicht hilft das Schaltbild einer echten funktionierenden Schaltung
eines Differenzverstärkers weiter..
Das war jetzt ein ganz schlechtes Beispiel. Da der Fragesteller schon
Probleme mit dem NPN-Transistor hat sollte man jetzt nicht auch noch auf
PNP-Transistoren wechseln.
Helmut S. schrieb: > Beim NPN Transistor ist Ube=+0,7V. > Wenn jetzt der Eingang, also die Basis, auf 0V liegt, dann muss der > Emitter auf -0,7V liegen, damit sich Ube=+0,7V ergibt. Hmm, wir haben doch eine pos. Versorgungsspannung und eine neg. Versorgungsspannung. Wenn man eine Versorgungsspannung anlegt, dann fällt ja IRGENDWO spannung ab. Mein Verständnisproblem ist: Wo fällt nun überall neg. Spannung und wo fällt überall pos. Spannung ab? Oder bin ich gerade auf dem falschen Weg. Dieses Ub- ist mein Problem hier.
diff. schrieb: > Betrachten wir einmal U1=U2=0V bitte: ... > Aber warum liegt an der Basis-Emitter-Strecke MINUS 0,7V an? Warum ist > diese Spannung negativ? Die Spannung zwischen Basis und Emitter ist (absolut) 0,7V. Und wenn Du im Normalfall (ziemlich ideale Bauteile vorausgesetzt) misst, so ist die Basis um 0,7V positiver als der Emitter. Aber: Du hast oben schon die Eingangsspannungen von U1=U2=0V angegeben. Du hast damit einen Potentialbezug gesetzt, nennen wir ihn "Masse". Die Eingangsspannungen sind aber auch die Basisspannungen. Wenn Du nun gegenüber dieser Masse die Potentialdifferenz des Emitters messen möchtest, so kommt dabei "-0,7V" heraus. Also: Der Emitter ist 0,7V negativer als die Basis. Das ist die gleiche Aussage wie oben, nur ist die Richtung umgekehrt. Wichtig ist bei Schaltungen Spannungsangaben richtig zu verstehen: Handelt es sich um die Spannung zwischen bestimmten zwei Punkten und wenn ja, in welche Richtung, oder ist dies die Spannung eines Punktes gegenüber einem festen Bezugspotential?
Achim Hensel schrieb: > Aber: Du hast oben schon die Eingangsspannungen von U1=U2=0V angegeben. > Du hast damit einen Potentialbezug gesetzt, nennen wir ihn "Masse". Die > Eingangsspannungen sind aber auch die Basisspannungen. Wenn Du nun > gegenüber dieser Masse die Potentialdifferenz des Emitters messen > möchtest, so kommt dabei "-0,7V" heraus. Also: Der Emitter ist 0,7V > negativer als die Basis Achso!! Wenn Ue1=Ue2=0V ist, dann ist ja auch die Basisspannung 0V. Und somit muss automatisch die Spannung am Emitter zur Masse -0,7V sein, sodass die Basis um 0,7V positiver sein kann, als der Emitter. Also man bezieht sich doch immer auf Masse? Also wenn man sagt "Spannung an der Basis", "Spannung am Emitter", "Spannung am Kollektor" etc. Aber wie groß ist dann die Spannung am Kollektor? Bei einer Emitterschaltung könnte ich es einfach sagen, weil ich einfach vom Kollektor weg bis zur Masse einen Spannungspfeil zeichnen kann und fertig, ich weiß wie viel Spannung am Kollektor anliegt. Aber hier ist das verwirrend, ich sehe hier keinen Bezugspunkt wirklich und das Ub- verwirrt. Kann mir wer näher bringen bitte?
diff. schrieb: > Aber hier ist das verwirrend, ich sehe hier keinen Bezugspunkt wirklich > und das Ub- verwirrt. Kann mir wer näher bringen bitte? Mal was ganz Einfaches zum Mitmeißeln: Stell Dir ein Schiff vor. Auf der Werft liegt das auf dem Kiel. Von dem aus kannst Du alles in der Höhe berechnen, da ist alles positiv. Später schwimmt es aber im Wasser. Da möchte man wissen, ob man noch unter der Brücke drunterher passt, auf der Untiefe aufläuft, die Wellen über die Bordwand schwappen oder ob die Schraube im Wasser hängt. Jetz ist der Bezugspunkt nicht mehr der Kiel, sondern die Wasserlinie. Das Schiff hat also eine Höhe von 3m über Wasser, und einen Tiefgang von 1,5m . Du kannst von der Wasserlinie alles nach oben als positiv, alles nach unten als negativ zählen: Das Dach liegt dann bei 3m, der Kiel bei -1,5m. Die Pläne von der Werft stimmen natürlich immer noch; bei Höhenangaben muss man aber die 1,5m abziehen: Die Bordwand endet dann auf 0,8m Höhe, ist aber immer noch 2,3m über dem Kiel. Der Kühlwassereinlauf liegt bei -0,5m, aber immer noch 1m über dem Kiel. Alles noch halb so wild, aber jetzt kommen Wellen ins Spiel: Dann siehst Du ganz leicht, dass bei 30cm-Wellen alles noch im grünen Bereich ist, bei 1,5m-Wellen aber schon Probleme auftreten können: Der Kühlwassereinlauf kann über Wasser liegen, oder die Bordwand unter Wasser geraten. Das ganze ist nicht mehr so leicht zu erkennen, wenn man von den absoluten Höhenangaben ausgeht.
Hm irgendwie kann ich diese Metapher nicht auf die Schaltung übetragen^^. Masse ist ja diese "Wasserlinie". Aber was repräsentiert Ub- und Ub+? Muss ich etwas von Ub abziehen, dass ich die Kollektorspannung bekomme, oder etwas von Ub-?
diff. schrieb: > Masse ist ja diese "Wasserlinie". Aber was repräsentiert Ub- und Ub+? > Muss ich etwas von Ub abziehen, dass ich die Kollektorspannung bekomme, > oder etwas von Ub-? Dann lies nochmal in Ruhe die Rechnung von HildeK: HildeK schrieb: > Nehmen wir mal Zahlen an: +UB sei 10V, -UB sei -10V. > Dann wird die Schaltung mit 20V versorgt. > U1 und U2 sollen Null sein. Gut. > Dann liegen die Emitter auf -0,7V, es fließt ein Strom von 9.3V/RE. Der > Strom teilt sich bei identischen Transistoren jeweils zu Hälfte auf die > beiden Transistoren auf. > An beiden RC ergibt sich dann ein Spannungsabfall von 0.5*RC*9.3V/RE. und zeichne die jeweiligen Spannung in dem Schaltplan ein. Und Du musst gedanklich unterscheiden zwischen einer Spannung absolut (also die Spannung bezogen auf den Bezugspunkt 0V) und einem Spannungsabfall (also die Differenz zwischen 2 absoluten Spannungen). An RE fällt z.B. die Spannung U_Emitter - (-UB) ab, in dem obigen Beispiel (-0,7V) - (-10V) = +9,3V. Gruß Dietrich
Hm, danke, aber ich komme da noch etwas durcheinander. Ist U_emitter bezogen auf Masse? Warum rechnet man dann U_emitter - (-Ub)?
diff. schrieb: > Masse ist ja diese "Wasserlinie". Aber was repräsentiert Ub- und Ub+? Ub- ist der Kiel, also ganz unten. Ub+ ist das obere Ende (Mastspitze, Dach, etc). > Muss ich etwas von Ub abziehen, dass ich die Kollektorspannung bekomme, > oder etwas von Ub-? "Die" Kollektorspannung gibt es nicht :) Eine Spannung heitß auch immer, zwei Punkte zu haben. Der eine Punkt ist mit "Kollektor" ja genannt. Wenn Du die Spannungs zwischen Kollektor und Emitter meinst, dann könntest Du über den Basisstrom und viele andere Parameter diesen Wert aus dem Transistordatenblatt ermitteln. Wenn Du aber die Spannung zwischen Kollektor und Masse meinst : Da gibt es zwei Wege: A) vom Kollektor über den Kollektorwiderstand (entgegen der angenommenen Stromrichtung!) zur positiven Betriebsspannung und von da zur Masse; der Spannungsabfall am Kollektorwiderstand muss aufgrund der Richtung negativ in der Rechnung auftauchen. Also A: U_col = - U_Rcol + U_b+ B) Der andere Weg geht vom Kollektor über den Transistor zum Emitter, dort über den Emitterwiderstand und von dort wieder zur Masse. Also b: U_col = U_colem + U_Rem - U_b- Bei den Werten von dieser Seite http://elektroniktutor.de/analogverstaerker/diffampl.html ergibt sich: A) -(6,8kΩ*1,04mA) + 15V = 7,93V B) ~8,68V + (6,8kΩ*2,1mA) - (15V) = 7,93 V (das Problem ist, dass man die Kollektor-Emitter-Spannung am Transistor schlecht berechnen kann). -- Ich würde Dir aber raten, dass ganze mal aus Sicht einer Kollektorschaltung anzusehen.
diff. schrieb: > Ist U_emitter bezogen auf Masse? Warum rechnet man dann U_emitter - > (-Ub)? Dann rechne mal nach:
1 | Spannung Spannung |
2 | gegenüber 0V an RE |
3 | |
4 | U_Emitter -0,7V |
5 | | |
6 | +-+ | |
7 | | | RE | +9,3V |
8 | | | | |
9 | +-+ V |
10 | | |
11 | -UB -10V |
Gruß Dietrich PS: Bei der Polarität der Spannung ist auch die gewählte Richtung des Spannungspfeils zu berücksichtigen; im obigen Fall ist die Spannung positiv, da an dem Pfeilanfang das Potential höher ist und an der Pfeilspitze niedriger. Siehe auch hier: http://www.elektronik-kompendium.de/sites/grd/0201101.htm Gruß Dietrich
Ahh leute, danke. Ich verstehe es jetzt! Wenn man die Spannung am Re berechnen will, dann muss man ja immer höheres Potential Minus niedrigeres rechnen, ok? Also: Die spannung am Knotenpunkt über den Re zu Masse ist doch -0,7V und die Spannung von -Ub zu Masse ist ja -Ub. Also größeres Potential: -0,7V kleineres Potential: -Ub Ure = größers MINUS kleineres = -0,7V -(Ub-) Bei der Spannung am Rc geht das genauso: Größeres Potential = Ub+ Kleineres Potential = Kollektorspannung(bezugspunkt: masse) Also: Urc = Ub+ - Kollektorspannung Richtig? Da habe ich aber noch eine Frage: Geht man beim berechnen so vor, dass man für Ube=0,7V(also da halt, wo die Basis-emitter-strecke durchschaltet und ein basisstrom fließen kann. Ube kann natürlich auch ein bisschen größer sein) ansetzt?
Im Grunde rechnet sich der Differenzverstärker am einfachsten, wenn man nur die Ströme betrachtet, und dabei die Basisströme erst einmal ignoriert. Das Wichtigste ist, von der "Spannungsbetrachteten" Anschauung zur "Strombetrachteten" Anschauung zu wechseln. Ab da ist es recht einfach, auch RLC-Kompensationen und so läßt sich dann leicht ausrechnen. Und nie vergessen: Es gilt auch hier: Kollektorwiderstand durch Emitterwiderstand = Verstärkung (NPN), PNP ist sinngemäß anzupassen. Wer ein paar gute Beispiele sucht: Oszilloskop-Schaltpläne suchen, und den Vertikalzweig näher ansehen.
Ok, gut. Machen wir nun Ue1=30mV und Ue2=0V. Das Emitterpotenzial(bezogen auf Masse!) wird ja nun um 30mV höher oder? Sodass Ube=Basispotenzial - Emitterpotenzial = 0,7V bleiben kann. Dadurch, dass jetzt ein höherer Basisstrom fließt erhöht sich auch der Emitterstrom beim T1. --> Der Strom durch den Re wird größer und die Spannung am Re wird ebenfalls größer. Aber was mir nicht klar ist: Was passiert auf der anderen Seite? Müsste nicht das Emitterpotenzial beim T2 auch größer werden? Dann ist aber Ube kleiner bei ihm, da Ue2=0V ist.
Naja und wenn Ube kleiner wird, dann sinkt auch Ic. Also im Endeffekt steigt Ic1 und Ic2 sinkt wenn man Ue1=30mV, Ue2=0V macht gegenüber von Ue1=Ue2=0V. Und wie kommt dann die Differenz zustande? Ist dann wirklich das Kollekterpotenzial am T2 kleiner wie das Kollektorpotenzial am T1?
Wenn es nur einen Widerstand im gemeinsamen Emitterzweig gibt, so ist die Stronverstärkung der 2 Transistoren das Maß der Dinge. Daher gibt es im Normalfall noch pro Elitter einen eher kleinen Widerstand, der die Verhältnisse angleicht. Daher ist die Frage nciht so leicht zu beantworten. In jedem Fall ist IC1 plus IC2 = const als Annahme.
Du meinst der Strom durch den Widerstand Re soll konstant sein? Also teilt sich je nach Spannung von Ue1 und Ue2 der Strom Ic1 und Ic2 auf? Ideal wäre: Ic1+Ic2 immer gleich Strom durch Re, richtig? ABer was erreicht man dadurch?
Dadurch wird die Verstärkung erzielt. Exakt steuern kann man das mit 2 zusätzlichen Widerständen im Emitterzweig. Ohne die hat man die maximale Verstärkung. Tipp: Mal aufbauen und ein wenig experimentieren.
> ABer was erreicht man dadurch? Wenn man einen Konstantstromquelle mit sehr hohem Innenwiderstand nimmt, dann ist die Ausgangsspannung unabhängig von Schwankungen der negativen Versorgungsspannung. V(c1,c2) ist V(c1)-V(c2).
Hm danke. Schaut bitte oben auf mein Bild, dass ich gepostet habe im ersten Beitrag. Beim Gleichtaktbetrieb ist ja Ue1=Ue2 und die Ausgangsspannung sollte ja = 0 sein. Aber was ist die Gleichtaktverstärkung genau? Und durch was ist diese ungleich Null?
Wenn man annimmt, daß Re eine Stromsenke ist, dann darf die Spannung an den Basen um einen gewissen Betrag schwanken, ohne daß dies die Spannung am Kollektor ändert.
Gleichtakt: Beide Eingänge z. B. auf +1V. Dadurch hat man an Re 1V mehr Spannungsabfall und somit entsprechend mehr Strom Ic in jedem Transistor. Da bei dir Ua = +Ub-Ic*Rc ist ändert sich damit die Ausgangsspannung obwohl die Differenzeingangsspannung 0V ist. Ug sei die Gleichtakteingangsspannung Gleichtaktunderdrückung = deltaUg/deltaUa Gleichtaktverstärkkung = deltaUa/deltaUg Hätte man eine Stromquelle als Re, dann wäre in deiner Schaltung die Gleichtaktunterdrückung um Welten besser.
Helmut S. schrieb: > Da bei dir Ua = +Ub-Ic*Rc ist ändert > sich damit die Ausgangsspannung obwohl die Differenzeingangsspannung 0V > ist. Also wenn Ue1=Ue2=1V ist, dann wird ja das Emitterpotenzial um 1V gehoben und somit auch die spannung am Re. Das Kollektorpotenzial am T1 und das Kollektorpotenzial am T2 ändern sich aber gleich, also ist die Differenzspannung = 0V. Wo ist das Problem?
Dein Ua in deinem Bild ist nicht die Differenzspannung sonder die Kollektorspannung eines Transistors! Auch in einem richtigen Opamp geht es irgendwo von differentiell auf single ended. Es gibt nur 1 von tausend Opamp-Typen der differentielle Ausgänge hat.
Helmut S. schrieb: > Dein Ua in deinem Bild ist nicht die Differenzspannung sonder die > Kollektorspannung eines Transistors! Ja, das ist aber nur das Kollektorpotenzial vom T2. Die Differenzspannung ist doch = Kollektorpotenzial am T2 MINUS Kollektorpotenzial am T1. Nun die selbe Frage nochmal: Also wenn Ue1=Ue2=1V ist, dann wird ja das Emitterpotenzial um 1V gehoben und somit auch die spannung am Re. Das Kollektorpotenzial am T1 und das Kollektorpotenzial am T2 ändern sich aber gleich, also ist die Differenzspannung = 0V. Wo ist das Problem? Was ist nun die Gleichtaktverstärkung genau?
Was wir dir bisher verschwiegen haben ist, dass die Kollektorwiderstände nie 100% den gleichen Widerstand haben sondern z. B. 1% unterschiedlich sind. Wenn sich dann der Kollektorstrom wegen der Gleichtaktansteuerung ändert, dann ändert sich auf jeder Seite die die Kollektorspannung unterschiedlich.
Also, wenn Ue1=Ue2 ist, dann sollte idealerweise die verstärkte Differenzspannung(Kollektorpotenzial am T2 MINUS Kollektorpotenzial am T1) = 0V haben. Richtig? Dadurch, dass die Schaltung NIE exakt symmetrisch sein kann, wegen Bauteiltoleranzen etc., dann ist diese Differenzspannung trotz Ue1=Ue nicht 0V. Richtig? Ist die Gleichtaktverstärkung, dann Kollektorpotenzial T2 DUCH Gleichtaktspannung bzw. Kollektorpotenzial T1 DURCH Gleichtaktspannung. Aber warum ist das die Gleichtaktvertärkung? Kannst du mir es vllt anhand meines erst geposteten Bildes erklären?
Gleichtaktverstärkkung = deltaUausgang/deltaUeingang deltaUausgang ist deine Differenzausgangsspannzung, wenn du diese Differenz weiterverarbeitest. deltaUeingang ist die gemeinsame Eingangsspannung.
> Ja ok, aber warum soll die Gleichtaktverstärkung = 0 sein?
Weil es Sinn und Zweck des Differenzverstärkers ist nur die Differenz zu
verstärken. Ich will z. B. den Strom mittels Spannungsabfall an einem
Shuntwiderstand messen egal ob der auf -5V, 0V oder +5V liegt.
Es gibt doch jetzt Differenzbetrieb und Gleichtaktbetrieb. Wir sagten ja, wenn Ue1=30mV und Ue2=0V, dann steigt der Emitterstrom von T1 und das Emitterpotenzial logischerweise beider Transistoren steigt, dadurch sinkt Ube2. Der Strom durch Re wird größer und somit auch die Spannung am Re(da ja das Emitterpotenzial größer geworden ist). Der Emitterstrom durch den T2 ist kleiner wieder Emitterstrom durch T1. Fakt ist, dass der Strom durch T2 = Ie1+Ie2 ist. Im Endeffekt steigt Ic1 und Ic2 sinkt. Man kann doch sagen das Ic2 um ca. den Wert sinkt, wie Ic1 steigt. --> Kollektorpotenzial am T1 ist kleiner wie das Kollektorpotenzial am T2. Das Verhältnis von der verstärkten Differenzspannung(Uc2-Uc1) zur Differenzspannung ist doch die Differenzverstärkung(Ue1-Ue2). Nennt man das Differenzbetrieb? Wenn nun Ue1=Ue2 ist, dann wird ja das Emitterpotenzial positiver und der Emitterstrom beider Transistoren ändert sich gleichmäßig. Ie1=Ie2. Die Spannung am Re erhöht sich natürlich auch und der Strom ist auch größer: Ie1+Ie2. Das ist der Gleichtaktbetrieb?
Hallo Diff, hast Du Dir eigentlich mal die Dir angebotenen Links angesehen? Ich denke mal, Nein! Es wird aus meiner Sicht trollig. mfg Klaus.
Auch ich frage mich warum die nicht mal in den Tietze-Schenk reinschaust. Der liegt im Dutzend in jeder Bibliothek. Die leihen den sogar aus. Ich glaube die haben zu viel davon ... 1. Seite das muss reichen. http://mhoerte1.equinox.eu.com/fragen/edt/EDT_02.pdf
Helmut S. schrieb: > > 1. Seite das muss reichen. > http://mhoerte1.equinox.eu.com/fragen/edt/EDT_02.pdf Denke ich auch. mfg. Klaus.
diff. schrieb:
>Ja ok, aber warum soll die Gleichtaktverstärkung = 0 sein?
Die Gleichtaktverstärkung ist nicht ganz 0, aber wesendlich
geringer als die Gegentaktverstärkung. Wenn du RE durch eine
Konstantstromschaltung ersetzt, dann ist die Gleichtaktverstärkung 0.
Ja sicher habe ich mir die Links durchgelesen. Dasselbe steht doch genau auf meinem ersten Bild oben. bitte helft mir hier weiter, ich bin ja nicht weit entfernt: Also das Problem ist doch die Stromgegenkopplung, die durch den Re entsteht, richtig?(bei gleichtaktbetrieb). Das sagt zumindest: http://elektroniktutor.de/analogverstaerker/diffampl.html#gleichtakt Stromkopplung bei Ue1=Ue2 funktioniert hier ja folgendermaßen: Wenn hier Ie(durch Temp.-schwankungen, oder durch erhöhung der Eingangssignale Ue1 und Ue2) steigt, dann steigt auch der Strom durch den Widerstand Re --> Spannung am Re wird größer. Das Emitterpotenzial wird auch größer und Ube wird kleiner. Dadurch wird auch Ie wieder kleiner. Stimmts? Was hat nun diese Stromgegenkopplung mit der Gleichtaktversetärkung zu tun? Sorry Leute, bitte helft mir da noch. Ich will das kapieren. Ich versuche ja mein bestes. Habe diese Links mir wirklich durchgelesen!!
diff. schrieb: > > Was hat nun diese Stromgegenkopplung mit der Gleichtaktversetärkung zu > tun? Ist doch hier erklärt: http://elektroniktutor.de/analogverstaerker/diffam... V_UG = Rc / (2 * Re) Re ist bei der Emitterschaltung generell für die Stromgegenkopplung verantwortlich. Aber das kennst Du ja schon. http://www.elektronik-kompendium.de/sites/slt/0204134.htm mfg klaus
Also nochmal zum Mitschreiben bitte, sodass ich es auch verstehe! http://elektroniktutor.de/analogverstaerker/diffampl.html#gleichtakt Wenn man an beiden Eingängen dieselbe Spannung anlegt, dann sollte die verstärkte Differenzspannung=0V sein. Aber im Realfall ist es nicht 0V. Der Grund dafür: Die Zweige sind nicht identisch, d.h. es kann wo immer ein bisschen mehr Strom fließen --> verstärkter Differenzspannung kann nicht null werden. Richtig? Aber ich bin mir jetzt nicht sicher. Die Stromgegenkopplung wirkt ja auch, wenn z.b. der Eingangsstrom erhöht wird --> Durch Gegenkopplung wird der Strom Ic niedriger. Weil wir haben die Schaltung laut Anhang aufgetrennt und gesagt es liegt Ugl an und man bekommt eine Ua raus. Ua/Ugl = Gleichtaktverstärkung. Wir sagten auch noch, dass hier eine Stromgegenkopplung wirkt, d.h. auch bei Eingangsspannungsanstieg sinkt der Ib und somit auch Ic. --> Das nennt man signalgegenkopplung. Wirkt sich das auch auf die gesamte diff.verstärkung aus? Wenn ja warum? Wenn nein warum? Und hat die Signalgegenkopplung irgendwas mit der Gleichtaktverstärkung zu tun? Denn ich habe mir auch https://www.youtube.com/watch?v=iWLlSNQDUno angeschaut und der sagte das eben und das hat mich verwirrt.
In einer vollständigen Schaltung einschließlich einer Gegenkopplung "außendrum" wirkt die Gegenkopplung der Gleichtaktverstärkung entgegen, idealerweise mit dem Verstärkungsfaktor des Differenzverstärkers geteilt durch den Gegenkopplungsfaktor. Betrachtet man also eine vollständige Schaltung, ist in der Regel die Gleichtaktverstärkung genauso stark gedämpft wie die Nutzsignalverstärkung. Daher versucht man, die Gleichtaktverstärkung einer realen Schaltung viel kleiner als die Gegentaktverstärkung zu bekommen. Bei käuflichen Operationsverstärkern findet man das im Datenblatt unter "CMRR". Bem diskreten Aufbau wie z.B. in Audioverstärkern behilft man sich z.B. mit Entkopplungskondensatoren im Signalweg und gleichen Widerstandswerten an beiden Eingängen, um diesem Ziel nahezukommen.
Helge A. schrieb: > In einer vollständigen Schaltung einschließlich einer Gegenkopplung > "außendrum" wirkt die Gegenkopplung der Gleichtaktverstärkung entgegen, > idealerweise mit dem Verstärkungsfaktor des Differenzverstärkers geteilt > durch den Gegenkopplungsfaktor. Was heißt Gegenkopplung außendrum und warum wirkt diese der Gleichtaktverstärkung entgegen? So verstehe ich es nicht. Kannst du mir bitte klären, wie die Gegenkopplung bei der vollständigen Schaltung auftritt bitte? Also wan was steigt etc. erklären. Dann verstehe ich es nämlich! Danke!
Im angehängten Beispiel ist ein Differenzverstärker, dem ich eine Ausgangsstufe spendiert habe (das ist der pnp). Das ist der einfachst-mögliche Operationsverstärker. Dazu eine Gegenkopplung, die auf den (-) - Eingang des Differenzverstärkers wirkt. Diese ist auf (10+1)=11 eingestellt. Hier ist die beabsichtigte Verstärkung x11 für die niedrige Frequenz zu sehen und der "unabsichtliche" Teil, nämlich das Gleichtaktsignal hier mit 500Hz. Zum Verständnis lade dir LTSpice oder ein kompatibles Simulationsprogramm (häufig freeware) und schau dir die Ströme und Spannungen in der .asc Simulation an. Damit bekommt man eher ein Gefühl für die Zusammenhänge als mit endlosen Texten, glaub ich.
Ich meine ja nicht so eine Gegenkopplung, wo man den Draht von Ausgang auf Eingang führt. Ich meine die Stromgegenkopplung, die auch bei der Emitterschaltung auftritt. Also durch den Re. Tritt jetzt diese Stromgegenkopplung, nur bei der aufgetrennten Variante auf, die ich oben angehängt habe, oder auch bei der vollständigen Schaltung, die in meinem Ersten Bsp ist?
diff. schrieb: > Ich meine ja nicht so eine Gegenkopplung, wo man den Draht von Ausgang > auf Eingang führt. > > Ich meine die Stromgegenkopplung, die auch bei der Emitterschaltung > auftritt. Also durch den Re. > > Tritt jetzt diese Stromgegenkopplung, nur bei der aufgetrennten Variante > auf, die ich oben angehängt habe, oder auch bei der vollständigen > Schaltung, die in meinem Ersten Bsp ist? Schau Dir mal einen Differenzverstärker und eine Emitterschaltung an. Irgendwie haben die deutliche Ähnlichkeiten! Man kann aus zwei Emitterschaltungen einen Differenzverstärker machen und hat sogar noch einen Re übrig. Und, jede Hälfte des Differenzverstärkers arbeitet dann noch wie eine Emitterschaltung. Erst wenn man beide Eingänge mit einen Signal versorgt, dann treten die typischen Eigenschaften des Differenzverstärkers auf. Beim Gleichtaktsignal keine Differenzverstärkung, beim gegenphasigen Signal die gewünschte Signalverstärkung. Also, die Antwort auf Deine Frage lautet folgerichtig: bei beiden. Helge gab Dir einen guten Rat: > Zum Verständnis lade dir LTSpice oder ein kompatibles > Simulationsprogramm (häufig freeware) und schau dir die Ströme und > Spannungen in der .asc Simulation an. Damit bekommt man eher ein Gefühl > für die Zusammenhänge als mit endlosen Texten, glaub ich. "Ein Bild sagt mehr als tausend Worte" oder frei übersetzt, "Eine Simulation zeigt Dir Bilder ohne Formeln verstehen zu müssen." Gut verständliches Tutorial für die Einführung in LTSpice: http://www.gunthard-kraus.de/LTSwitcherCAD/index_LTSwitcherCAD.html LTSpice Download: http://www.linear.com/designtools/software/ mfg klaus.
Lasst Euch nicht zum Narrenhalten von diesem Troll! Es ist mal wieder Darius alias oldeurope unter einem neuen Namen. Er hat zeitgleich im Elektronik-Kompendium den gleichen Thread gestartet. Don't feed the Troll!
Frank Xy schrieb: > Es ist mal wieder Darius Ich vermute mal Frank meint mich in seinem blinden Hass. Nein ich bin das nicht. Schade zu sehen, dass bei Euren Aktionen mich mundtot zu machen noch andere User auf der Strecke bleiben. LG old.
Bitte melde dich an um einen Beitrag zu schreiben. Anmeldung ist kostenlos und dauert nur eine Minute.
Bestehender Account
Schon ein Account bei Google/GoogleMail? Keine Anmeldung erforderlich!
Mit Google-Account einloggen
Mit Google-Account einloggen
Noch kein Account? Hier anmelden.





