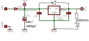
Hallo, ich mache gerade meine ersten Schritte in der Welt der Mikrokontroller. Ich versuche gerade noch ohne µC eine Led zum leuchten zu kriegen. Meine Schaltung im Anhang. Warum funktioniert es nicht? Mit einem Durchgangsprüfer leuchtet die LED. Wenn ich jedoch mein Steckernetzteil(9V) anschließe passiert gar nichts. Könnt Ihr mir bitte helfen? Danke
Schaltung stimmt. Miss die Spannung am Netzteil. Sie muss mindestens 7V betragen. Schau auch nach ob der 7805 richtig rum drin ist. Kalte Lötstellen? Sonst fällt mir grad nichts ein. Viel Glück Valentin
Dani schrieb: > Warum funktioniert es nicht? Weil irgendetwas in deiner Schaltung anders ist, als im gezeigten Schaltplan. Hast du die LED richtig rum drin. Mehr als 5V in der falschen Richtung liegt meist über dem im Datenblatt angegebenen Grenzwert.
Netzteil verpolt? Mach doch mal ein Bild vom Aufbau -> http://www.mikrocontroller.net/articles/Bildformate
Dani schrieb: > An der langen Seite meine 5V und auf der kurzen 0V. Und du hast dich am richtigen Datenblatt orientiert? Bei einer SFH485 z.B. ist es genau anders rum. http://www.osram-os.com/Graphics/XPic7/00083394_0.pdf Welche Spannungen misst du zwischen Gnd und Ausgang von 7805 bzw. Anode der LED?
Ich habe diese LED´s https://cdn-reichelt.de/documents/datenblatt/A500/LED_5MM_GN.pdf Also Anode lange Seite. Als Einbaubuchse habe ich diese: https://cdn-reichelt.de/documents/datenblatt/C160/DS_1613_18.pdf Am hinteren habe ich Plus. Und an einem der beiden anderen den Minus. Spannung messen kann ich aktuell nicht. Bekomme erst Abend mein Multimeter zurück. Danke
Ich glaube den Fehler gefunden zu haben. Wenn ich von meinem Steckernetzteil eine Brücke an Plus und Minus von meiner Platine mache, dann funktioniert es. Ich denke dass mein Hohlstecker nicht richtig zur Buchse passt. Danke euch
Dani schrieb: > Ich denke dass mein Hohlstecker nicht richtig zur Buchse passt. Die Dinger sind tückisch. Es gibt davon diverse Größen, die sich ineinander stecken lassen und doch nicht zueinander passen, weil der Mittelstift für die Bohrung zu klein ist.
Dani schrieb: > Als Einbaubuchse habe ich diese: > https://cdn-reichelt.de/documents/datenblatt/C160/DS_1613_18.pdf Die Buchse sollte zu den oft an SNTs verwendeten 2.1/5.5mm Hohlsteckern passen (HS 21 bei Reichelt). > Am hinteren habe ich Plus. Und an einem der beiden anderen den Minus. Du musst - an Pin 3 (-> DB) anschliessen. Der andere Pin ist ein Öffner-Kontakt.
Bitte melde dich an um einen Beitrag zu schreiben. Anmeldung ist kostenlos und dauert nur eine Minute.
Bestehender Account
Schon ein Account bei Google/GoogleMail? Keine Anmeldung erforderlich!
Mit Google-Account einloggen
Mit Google-Account einloggen
Noch kein Account? Hier anmelden.
