Hallo zusammen, Hintergrund: würde aus 6V Eingagsspannung gern 1.2V .. 5V (per DAC einstellbar) machen, mit einem Maximalstrom von 100mA oder besser 200mA. (Genauigkeit ist nicht so wichtig ~0.1V reicht.) Plan war da einen OP für zu nehmen, möglichst ohne externe Transe. Anscheinend haben viele 'kleine' OPs eine interne Strombegrenzung? Beispiel LMV321L: Da finde ich in den maximum ratings keinen maximalen Ausgansstrom. Dafür aber in den electrical characteristics den output short circuit current. (Wobei für mich da sourcing relevant ist, der LMV321L reicht mit 60mA also nicht richtig.) Wenn ich ein paar andere OP Datenblätter mit >300mA Ausgangsstrom anschaue findet sich da teilweise der Hinweis dass keine interne Strombegrenzung verbaut ist, man also wenn nötig extern z.B. mit einem Serienwiderstand begrenzen muss. Woran sieht man nun ob ein OP eine interne Strombegrenzung hat? Beim LMV321L wird die im Datenblatt jedenfalls nicht explizit erwähnt. Kann ich grundsätzlich davon ausgehen dass eine interne Strombegrenzung vorhanden ist wenn ich in den maximum ratings keine Angabe zum Ausgangsstrom finde? Und noch eine andere Frage: Kapazitive Lasten mögen die OPs ja nicht so ohne Serienwiderstand, wenn ich da nun 1 .. 10µF an den Ausgang eines OPs mit Strombegrenzung hänge sollte dem das ja nicht wehtun? Schwingen sollte das ganze ja auch eher nicht weil die Kapazität ziemlich groß ist und langsam ge/entladen wird, also keine Über-/Unterschwinger. Serienwiderstand könnte ich eh nur <=4R nehmen, sonst wird der voltage drop zu groß... Ist trotzdem irgendwie Murks? Macht es mehr Sinn, da einen einstellbaren LDO zu benutzen und den DAC (gepuffert) statt GND da an ADJ zu flanschen? Oder lieber gleich ein Digitalpoti an ADJ?
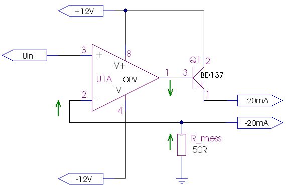
> hunz schrieb: > Plan war da einen OP > für zu nehmen, möglichst ohne externe Transe. Hallo, mit der Randbedingung "ohne externen Trans." machst du dir das Leben unnötig schwer. Das oben ist nur eine Prinzipschaltung. Die geht alternativ auch mit einem pnp-T (beachte, dass dann die OPV-Eingänge negiert werden müssen). Dann brauchst du keine negative Versorgung für den OPV. Gruß Öletronika
Die externe Kapazität kann den OP zum Schwingen bringen, je nach Kapazität dann ggf. bei auch etwas niedrigerer Frequenz. Es braucht schon ein paar Klimmzüge in der Schaltung um das zu verhindern. Es gibt zwar auch OPs die Kapazitive Lasten vertragen, aber das heißt auch eher nur das sie da gerade so noch nicht anfangen zu schwingen, eine gute Spannungsregelung ist das dann noch nicht. Eine bessere Möglichkeit als ein OP wäre wohl ein Spannungsregler IC, etwa ein LT3080 oder ähnlich, oder auch ein LM317 - da wird es nur mit den 1,2 V als untere Grenze eng.
Bitte melde dich an um einen Beitrag zu schreiben. Anmeldung ist kostenlos und dauert nur eine Minute.
Bestehender Account
Schon ein Account bei Google/GoogleMail? Keine Anmeldung erforderlich!
Mit Google-Account einloggen
Mit Google-Account einloggen
Noch kein Account? Hier anmelden.
