Bin gerade beim Bau eines einfachen Netzteils zum Basteln zu Hause. Anbei ist eine Skizze/"Schaltung" vom Grundkonzept (Kondensatoren usw. werden natürlich noch berechnet). Ist es richtig/sinnvoll den Strom mittels LM317 auf einen Wert unterhalb des Stromes zu begrenzen den der Trafo liefern kann um ihn nicht zu überlasten? Ist es auch oke mehrer Spannungsregler hintereinander zu schalten? Also 12V auf 5V und auf 3.3V? Brauch ich für die variable Spannung (3-9V) einen Regler oder wäre das auch mit einem Spannungsteiler mit Widerständen genügend Leistung möglich? Sind Vorkehrungen zu treffen um das Netzteil zu schützen falls an den Ausgängen mal ein Kurzschluss bei der angehängten Schaltung stattfindet? Danke =)
Alex schrieb: > Bin gerade beim Bau eines einfachen Netzteils zum Basteln zu Hause. Auch bei einem "einfachen" Netzteil muss man eine Menge beachten. Näheres Dazu findet manin den DSE-FAQ > Ist es richtig/sinnvoll den Strom mittels LM317 auf einen Wert unterhalb > des Stromes zu begrenzen den der Trafo liefern kann um ihn nicht zu > überlasten? Ist ist nicht nur sinnvoll, sondern unbedingt notwendig, da der Gleichstrom am Ausgang nur etwa 60% des Nennstrom des Trafos betragen darf. Der LM317 hat aber keine einstellbare Strombe- grenzung. Da müsste man den L200 nehmen. > Ist es auch oke mehrer Spannungsregler hintereinander zu schalten? Das kann zu roblemen führen, muß aber nicht. > Brauch ich für die variable Spannung (3-9V) einen Regler Typischerweise nimmt man auch für die Festspannungen Regler > oder wäre das auch mit einem Spannungsteiler mit Widerständen genügend Leistung möglich? Nein. > Sind Vorkehrungen zu treffen um das Netzteil zu schützen falls an den > Ausgängen mal ein Kurzschluss bei der angehängten Schaltung stattfindet? Das wäre sinnvoll, lässt sich aber auch mit Sicherungen machen. Gruss Harald
Beachte, dass der LM317 eine Dropout-Spannung von ca. 3V hat, dass heisst, damit das Ding funktioniert, muss die Spannung am Eingang 3V höher sein, als am Ausgang.
U2 ist nicht als Stromquelle beschalten und wird mit Vin=12V keine 12V am Ausgang liefern, eher 9-10V
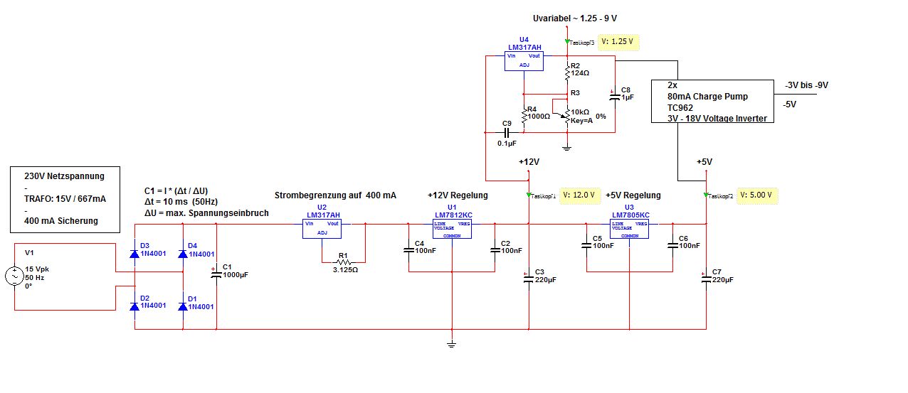
Harald Wilhelms schrieb: > Ist ist nicht nur sinnvoll, sondern unbedingt notwendig, da der > Gleichstrom am Ausgang nur etwa 60% des Nennstrom des Trafos > betragen darf. Der LM317 hat aber keine einstellbare Strombe- > grenzung. Da müsste man den L200 nehmen. Hätte gedacht man kann eine Strombegrenzung mittels LM317 realisieren?! (Wie im hochgeladenen Bild) Aber natürlich wäre der von dir genannte Regler eine bessere Wahl!! Danke für den Tipp!
Alex schrieb: > Sind Vorkehrungen zu treffen um das Netzteil zu schützen falls an den > Ausgängen mal ein Kurzschluss bei der angehängten Schaltung stattfindet? Ja, denn sonst wird der Trafo heiss, die Isolierung schmilzt und es wird noch heisser und brennt ab. Professionelle Netzgeräte behandeln das Problem an der Wurzel mit einer Thermosicherung im Trafo. Solche bekommst du als Bastler eher nicht. Also brauchst du eine primäre Feinsicherung. Die löst aber erst aus, wenn der Trafo kaputt ist. Daher kann eine sekundäre Strombegrenzung helfen. Deine kostet aber so viel Spannung, dass sie nicht nach, sondern parallel zum 12V Regler muss. Du hast schon eine Ladungspumpe, die 50Hz und kannst mit Dioden eine gering belastbare negative Spannung zaubern und mit einem 7905 auf 5V herunterregeln. Ein 677mA Trafo liefert niemals 650mA sondern vielleicht 400mA, er liefert nach den Gleichrichterdioden ja auch nicht 15V, sondern eher 21V die durch 1000uF aber pro Halbwelle auf 14.5V zusammenbrechen bei 650mA. Eine Maximalstrombegrenzung der 12V NACH den geregelten 12V einzubauen geht niemals, da kommen ja nur noch 7.5V ungeregelt raus. Vor dem 7812 geht es nur, wenn der Trafo 18V liefert und für 650mA dann 1A liefert. Hier steht alles drin: http://www.dse-faq.elektronik-kompendium.de/dse-faq.htm#F.9
Danke für eure Hilfe!! Hab meine Schaltung etwas überarbeitet =) Strombegrenzung ist jetzt (hoffentlich richtig) auf 400mA ausgelegt. Zum erzeugen der negativen Spannung würde ich aber gerne die ICs benützen die im Schaltplan eingezeichnet sind da die bis zu 80mA belastbar sind und außerdem auf meinem Schreibtisch liegen ;) Hoffe die Schaltung ist schon mehr realistisch..
Alex schrieb: > Hätte gedacht man kann eine Strombegrenzung mittels LM317 realisieren?! ja kann man > (Wie im hochgeladenen Bild) nein so nicht, ich vermute so wie er da beschaltet ist sperrt er komplett. Wenn, dann muss man Vin und Adj nehmen, .. oder bin ich zu müde .. egal gute Nacht.
Habe folgenden Teil der Schaltung aufgebaut. Ich mess aber am Ausgang +24V (Oszi und Multimeter). Hab gedacht das eine Last nötig ist und habe einen 12K Widerstand parallel geschaltet. Damit ist der Ausgang auf 2-3V zusammengebrochen? Warum ist das so? bzw. was mache ich falsch? Vielen Dank!!
Alex schrieb: > Warum ist das so? bzw. was mache ich falsch? Nichts. Das ist normal. Im Leerlauf ist die Spannung höher. Die Angaben beim Trafo beziehen sich auf Nennlast. Er liefert 15 Volt Wechselspannung wenn er mit 667 mA belastet wird. Ist die last höher, sinkt die Spannung weiter. Ist die Last niedriger, so steigt sie. Es gibt sogenannte harte und weiche Trafos. Je weicher ein Trafo ist, um so höher ist diese lastabhängige Spannungsabweichung. Wenn sie weich sind gibt es im Leerlauf noch ein bissl was extra hinter dem Gleichrichter. Was ist das für ein Trafo? Ein kleiner Printtrafo? Steht was drauf oder ist der irgendwo ausgeschlachtet worden?
Ist ein Printtrafo von Polin. Angabe 15V 667mA, mehr leider nicht :/ Wenn ich vor den Dioden messe im AC Modus des Multimeters messe ich genau die 18VAC (unbelastet). Belastet werden es ca 3V.
Dann ist das wahrscheinlich der hier. http://www.pollin.de/shop/dt/NTY0OTk2OTk-/Stromversorgung/Transformatoren/Netz_Printtransformatoren/Printtrafo_HAHN_08W22.html Da findest du auch das Datenblatt. Da steht Leerlaufspannung 18,6 Volt. Es ist wie zu erwarten war ein weiches Teil. Alex schrieb: > Belastet werden es ca 3V. Ich vermute du meinst ca. 3 Volt weniger. Dann ist das genau so wie es sein soll. Wenn die Spannung auf 3 Volt einbricht, dann hast du ihn massiv überlastet. Keine Panik. Praktischerweise kommt dir diese weiche Eigenschaft dieser kleinen Scheißerchen bezüglich Überstromschutz etwas entgegen. Die kleinen Weichen sind in der Regel bezüglich vorrübergehender Überlastungen sehr Tollerant, gehen dafür aber auf die Knie (Spannung bricht ein). Manche sind dadurch sogar kurzschlußfest. Umgekehrt bedeutet das: Aus dem Satz Harald Wilhelms schrieb: > Ist ist nicht nur sinnvoll, sondern unbedingt notwendig, da der > Gleichstrom am Ausgang nur etwa 60% des Nennstrom des Trafos > betragen darf. wird in diesem Fall Du kannst nicht mehr als ca 60% des AC-Nennstromes als Gleichstrom ziehen, ganz egal wie fett die Kondensatoren sind. Es geht nur ganz kurzfristig mehr bis die Kondensatoren leer sind und dann bricht die Spannung ein. Achtung: Das ist nicht verallgemeinerbar und ersetzt nicht den Überstromschutz. Andere Trafos kann man schneller überlasten und die Kondensatoren können kurzfristig erheblich mehr Strom liefern. Auch dieser ist nicht unter allen Bedingungen dauerkurzschlußfest. Irgendwann überhitzt er sich. Aber er ist gut geeignet für den Einstieg, weil er robust ist und die nervige Eigenschaft hat mit der Spannung einzubrechen. Bei starker Überlastung sollte der Spannungseinbruch recht schnell auffallen.
Ein 12K Widerstand wird Deine unbelastete Ausgangsspannung wohl etwas zusammenbrechen lassen, aber auf keinen Fall auf 2 - 3V.
Ach ich hab wohl geschielt. Im Beitrag davor schreibt er auch schon "auf" und nicht "um" 2-3 Volt eingebrochen. Das wäre in der Tat bei 12 kOhm Last seltsam.
Alex schrieb: > Hoffe die Schaltung ist schon mehr realistisch.. Wie schon beschrieben, reicht für deine Schalrung kein 15V~ Trafo. Du brauchst mindestens 18V, denn der LM317 als Stromregeler kostet so 4.5V. Alex schrieb: > Ist ein Printtrafo von Polin. > Angabe 15V 667mA, mehr leider nicht :/ Du hast keine 18V, also geht deine Strombegrenzung so nicht. Den Kram mit der Charge Pump würde ich auch weglassen und eine negative Spannung aus der einen Wicklung des Trafos zaubern. Ich habe schon auf die dse-faq verwiesen, in der das alles drinsteht.
Hab mich jetzt auf +-9V / +-5V / +-3.3V beschränkt. Somit ist die Schaltung oben hinfällig und der +15V Trafo müsste reichen =)
Was ist denn nun mit dem Spannungseinbruch? Bricht sie wirklich auf 3 Volt ein oder um 3 Volt? Und bei welcher Last? Noch immer bei 12 kOhm?
Ohne Last: Trafo-Ausgang: 18V Nach Gleichrichtung+Kondensator: 24V Mit 12kOhm Lastwiderstand (parallel zum Kondensator): Trafo-Ausgang: 3-4V Nach Gleichrichtung+Kondensator: ca.1V Dioden 1N4007; Kondensator 1000uF/35V Aufbaufehler dürfte nicht vorliegen, aber werde mir das ganze morgen nochmal anschauen. Danke für die Hilfe!
Klingt eher so als würdest du da irgendwo etwas kurzschließen. Der Widertand ist niederohmig oder eines der Beine Brückt bei der Messung zwischen den Polen, kommt an das Elkogehäuse oder so ähnlich. Ich sag dann mal gute Nacht.
Alex schrieb: > Mit 12kOhm Lastwiderstand (parallel zum Kondensator): > > Trafo-Ausgang: 3-4V > Nach Gleichrichtung+Kondensator: ca.1V Wird der Trafo denn dann nach spätestens fünf Minuten sehr warm? Dann hast Du einen Kurzschluss fabriziert. Falls nicht, hast Du iegendetwas anderes bei Deinem Aufbau falsch gemacht. Gruss Harald
Wenn man ein Energiekostenmeßgerät heumfliegen hat, kann man das auch mal benutzen um zu schauen was die Primärseite bezüglich Strom- oder Leistungsaufnahme so macht, einmal mit und einmal ohne die 12 kOhm Last auf der Sekundärseite. Der Unterschied sollte untrhalb der Messgenauigkeit liegen, also nicht zu sehen sein. Wenm das dann doch mehrere Watt sind hast Du eindeutig einen Kurzschluß fabriziert.
Danke für eure Tipps!! Hab den Lastwiderstand mal mit dem Multimeter gemessen und messe 2.2 Ohm, womit der Spannungseinbruch wahrscheinlich erklärt ist oder? Ich hab mal ein Bild angehängt vom Lastwiderstand, da ich diese Beschriftung als 12k interpretiere.
Ich glaub ich werde wahnsinnig... Hab den Trafo ausgelötet und habe zwischen den 2 15VAC Anschlüssen einen Kurzschluss o.O. Wie geht das?
Alex schrieb: > Hab den Trafo ausgelötet und habe zwischen den 2 15VAC Anschlüssen einen > Kurzschluss o.O. Du meinst, zwischen den beide Pins des eines 15V-Anschlusses? Das ist vollkommen richtig -- eine Spule ist bei Gleichstrom (!) nur ein Stück Draht. ;) Was anderes wäre, wenn Du den Kurzschluss zwischen zwei Pins von unterschiedlichen 15V-Anschlüssen eines 2x15V-Trafos gemessen hättest.
Alex schrieb: > Hab den Lastwiderstand mal mit dem Multimeter gemessen und messe 2.2 > Ohm, womit der Spannungseinbruch wahrscheinlich erklärt ist oder? > > Ich hab mal ein Bild angehängt vom Lastwiderstand, da ich diese > Beschriftung als 12k interpretiere. Oha, okay... Miss mal den Widerstand, wenn Du die beiden Leitungen des Mulitmeters direkt zusammen hängst :) Ich tippe auf ca. 2Ω http://www.datasheetarchive.com/dl/Datasheets-IS102/DSA2H0056407.pdf Bei einem Widerstand mit "R12" würde ich auf einen 0,12Ω-Widerstand tippen! Das "K" am Ende steht für die Toleranz (+/- 10%). Und Du hast immer noch 1V gemessen? Respekt vor dem Trafo!
Alex schrieb: > Hab den Lastwiderstand mal mit dem Multimeter gemessen und messe 2.2 > Ohm, womit der Spannungseinbruch wahrscheinlich erklärt ist oder? > > Ich hab mal ein Bild angehängt vom Lastwiderstand, da ich diese > Beschriftung als 12k interpretiere. Der abgebildete Widerstand hat jedoch lediglich 0,12Ohm = 120 Milliohm. Der Rest sind die Zuleitungen_Deines_Gerätes/Meßfehler/Nullabgleich_unzureichend.
Ja der Trafo hat nur 1x 15VAC =) Da bin ich aber beruhigt.. Wenn ich nach der Gleichrichtung an GND und +VDC im abgeschalteten Zustand auf Durchgang prüfe, dann habe ich ca. 1 Sek einen Durchgang der dann aufhört. Das aber nur wenn der Glättungskondensator parallel in der Schaltung ist. Kann mir das wer erklären? Vielen Dank erstmal für dich Hilfe, das ist nicht selbstverständlich!! Ich freue mich wenn ich bei Bastelprojekten wo es um den Lerneffekt geht, bei Unklarheiten so tolle Aufklärung bekomme!!
Alex schrieb: > Ich hab mal ein Bild angehängt vom Lastwiderstand, da ich diese > Beschriftung als 12k interpretiere. Autsch. 0.12 Ohm.
Jup. Wobei die Zahlen nicht ganz passen. Bei 2,2 Ohm und 1 Volt wären das knapp 500 mA. Da sollte die Spannung am Trafo vor dem Gleichrichter noch nicht auf 3-4 Volt einbrechen. Allerdings ist Strom und Spannung durch Gleichrichter und Kodensator stark verzerrt und deformiert mit starken Ripple. Das ist weder ein reiner Sinus noch Gleichspannung bzw. Gleichstrom. Dein Multimeter kann aber nur Gleich- oder Wechselstrom/-spannung anzeigen und muß dieses "Etwas" irgendwie auf die Anzeige umbiegen. In dieser Situation kann da auch ein Meßfehler mit von Bedeutung sein oder der Widerstand hat nicht immer den gleichen Widerstand. Das wäre nicht unwahrscheinlich, da ohnehin der Wert nicht "mehr" zur Beschriftung paßt. Hier findest du verschiedene Kennzeichnungen erklärt: http://de.wikipedia.org/wiki/Widerstand_%28Bauelement%29 Generell solltest Du Dir angewöhnen, besonders bei Fehlern, nach und nach alles Nachzumessen was geht. Erst recht wenn man mit gebrauchten/ ausgschlachteten Bauteilen arbeitet. Zusätzlich sollte man im Kopf behalten daß die Messgeräte nicht immer das anzeigen was man erwartet wenn man sie mit etwas füttert, daß nicht dem entspricht auf das man sie einstellt. Man kann das schön sehen wenn man einen kleinen Kondensator und eine vergleichsweise starke ohmsche Last hinter dem Gleichricher hat, so wie hier. Messe mal mit dem Multimeter Gleichspannung und Wechselspannung am Kondensator ;-)
Alex schrieb: > Ja der Trafo hat nur 1x 15VAC =) > > Da bin ich aber beruhigt.. > > > Wenn ich nach der Gleichrichtung an GND und +VDC im abgeschalteten > Zustand auf Durchgang prüfe, dann habe ich ca. 1 Sek einen Durchgang der > dann aufhört. Das aber nur wenn der Glättungskondensator parallel in der > Schaltung ist. > > Kann mir das wer erklären? > > [ ] Du weißt das sich der Glättungselko aus der Batterie Deines Ohmmeters auflädt. Bzw. Du hast das nun mit Deiner Messung nachgewiesen.
Einen Kurzschluss oder nur sehr wenig Gleichstromwiderstand? ('s ist ja
eine Spule aus kupfern Draht. Von geringem Widerstand gefertigt, Verlust
im Innern zu vermeiden.) Wenn der Trafo unbelastet brummt und viel Strom
(primärseitig) zieht, ists ernst. Ansonsten simple Physik.
Am einfachsten ist es (heutzutage), ein passendes Steckernetzteil im
örtlichen Technikhandel zu erwerben. Wenn der Singsang am Ausgang stört,
kann man noch etwas Filterung einbauen, aber diese (oft als
Schaltnetzteil ausgeführte) Klötzer sind effizient, oft Kurzschlussfest
(schaltungsbedingt) und wenn man sich Mühe gibt, erhält man eines mit
Steckbrücken oder gar einem Schiebeschalter für verschiedene Spannungen.
Günstiger (ca. 20 Euro) erhält man keine 50W, in keiner Selbstbaulösung.
(Der Großteil deiner Bauteile ist antiquiert und die Übung, eine
Gleichrichterbrücke mit Glättungskondensatoren zu versehen ist von
überschaubarem Lerneffekt. Jede kombinierte Strom- und Spannungsregelung
ufert mit Transistoren schnell aus, da irrer Aufwand zur Kompensation
betrieben werden muss UND für eine symmetrische Versorgung bräuchtest du
zwei der Netzteile – ohne symmetrisch gespeisten Operationsverstärker,
der nahezu vollen Spannungshub erlaubt macht keine Elektronik Spaß.)
Alex schrieb: > Das aber nur wenn der Glättungskondensator parallel in der > Schaltung ist. > > Kann mir das wer erklären? Das Multimeter kann nicht Hellehen. Darum benutzt es je nach Einstellung eine Meßspannung bzw. einen Meßstrom den es durch das Testobjekt schickt und analysiert die Reaktion. Es gibt da je nach Absicht verschiedene Methoden. Das ist nur wenig aber eben keine völlig passive Messung. Dieser Meßstrom lädt deinen Kondensator auf bis eine vom Multimeter vorgegebene Obergrenze erreicht ist. Solange sieht das Multimeter nur einen geringen Widerstand. Ab dann nimmt der Kondensator weder was auf noch gibt er etwas ab. Es verhält sich ab dann passiv und ist aus dem Spiel. Solche Effekte erschweren das Durchmessen einzelner Komponenten im eingebauten Zustand. Darum werden Komponenten oft für Messungen ausgebaut.
Bitte melde dich an um einen Beitrag zu schreiben. Anmeldung ist kostenlos und dauert nur eine Minute.
Bestehender Account
Schon ein Account bei Google/GoogleMail? Keine Anmeldung erforderlich!
Mit Google-Account einloggen
Mit Google-Account einloggen
Noch kein Account? Hier anmelden.



