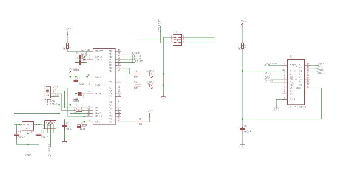
Hallo zusammen, könnte vielleicht bitte jemand die angehängte Schaltung gegenprüfen? Ich habe sie aufgebaut, aber bekomme den AT90USB162 nicht zum rennen und ich weiß gerade nicht ob es an der Schaltung liegt, oder an einem defekten Chip/Quarz oder an was anderem. Danke!
Wie versuchst du denn auf den µC zuzugreifen? Über USB oder ISP? Für ISP fehlt mindestens eine Verbindung zum Reset Pin. Wie der Rest angeschlossen ist geht aus dem Schaltplan nicht hervor.
Hm, das Teil kenne ich nicht. Hier hatte jemand schon mal ein sehr ähnliches Problem, und am Ende gelöst. Vielleicht hilft dir das ja weiter: Beitrag "AT90USB162 Bootloader startet nicht"
Ich habe den Fehler schon eingrenzen können. Mit einem 16MHz Quarz funktioniert es, aber nicht mit einem 12'er..Sind C5 und C4 evtl. falsch dimensioniert, oder liegt das Problem ganz woanders?
Hier ist das Datenblatt zu dem Bootloader: http://www.atmel.com/Images/doc7618.pdf Als Feature wird dort "Autobaud (8/16 MHz crystal)" aufgeführt also vermute ich, dass man im Werkszustand einen 8 oder 16 MHz Quarz braucht. Eventuell lässt sich die Firmware selbst neu compilieren für deinen 12 MHz Quarz.
Nachtrag: Wenn ich mir das Datenblatt so anschaue (http://www.atmel.com/Images/doc7707.pdf) unter Kapitel 9.1, dann glaube ich, dass überhaupt nur 8 MHz und 16 MHz Quarze funktionieren. Dort wird beschrieben, dass für USB ein 48 MHz Takt über eine PLL aus einem 8 MHz Takt generiert wird. Der 8 MHz Takt wird wiederrum über eine PLL aus dem Systemtakt erzeugt und die einzig möglichen Prescaler sind 1 und 2. Spricht denn etwas gegen den 16 MHz Quarz oder warum sollen es 12 MHz sein? Der µC wird doch immer mit 5V versorgt also sind 16 MHz ja OK. Bei 3,3V müsste man dann wohl tatsächlich auf 8 MHz runter gehen.
sebi707 schrieb: > Hier ist das Datenblatt zu dem Bootloader: > http://www.atmel.com/Images/doc7618.pdf > > Als Feature wird dort "Autobaud (8/16 MHz crystal)" aufgeführt also > vermute ich, dass man im Werkszustand einen 8 oder 16 MHz Quarz braucht. > Eventuell lässt sich die Firmware selbst neu compilieren für deinen 12 > MHz Quarz. Ich lag mit meiner Vermutung wohl richtig. Danke! sebi707 schrieb: > Spricht denn etwas gegen den 16 MHz Quarz oder warum sollen es 12 MHz > sein? Der µC wird doch immer mit 5V versorgt also sind 16 MHz ja OK. Bei > 3,3V müsste man dann wohl tatsächlich auf 8 MHz runter gehen. Es spricht nichts dagegen. Die 12MHz waren noch aus der Version, wo ich die ganze Schaltung mal mit 3,3V und 5V (per Jumper auswählbar gewesen) betreiben wollte. Aber nachdem ich jetzt einen Pegelwandler vorgesehen habe hat sich das eh erübrigt, da ich die Schaltung permanent mit 5V betreiben kann, auch wenn ich eine 3.3V Zielschaltung (dessen uC per ISP programmiert wird mit dieser Schaltung) habe...Ergo kann das Teil mit 16MHz laufen. Für mich gerade nur wichtig zu wissen, ob die Schaltung so i.O ist. Ich kann nichts falsches erkennen..Eventuell übersehe ich was.
Bitte melde dich an um einen Beitrag zu schreiben. Anmeldung ist kostenlos und dauert nur eine Minute.
Bestehender Account
Schon ein Account bei Google/GoogleMail? Keine Anmeldung erforderlich!
Mit Google-Account einloggen
Mit Google-Account einloggen
Noch kein Account? Hier anmelden.
