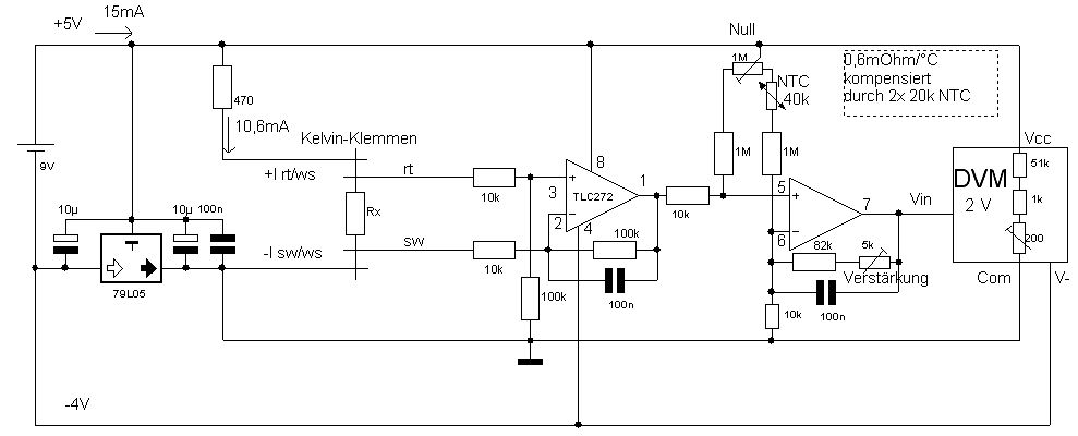
Nachdem ich einige aufwendige Schaltungen für Milliohm-Messung studiert habe, wollte ich wissen, ob es nicht auch einfach geht. Also habe ich einen Prototyp aufgebaut, der über einen Verstärker den Wert direkt auf einem DVM anzeigt. Das Ergebnis hat mich so überzeugt, dass ich es gleich ohne Änderung in ein Gehäuse gebaut habe. Deshalb möchte ich Euch das Ergebnis mal vorstellen. Geachtet habe ich auf: - saubere Trennung von Konstantstrom- und Messkreis - sauberer Sternpunkt für Masse - Abgleich des Nullpunkts - Kompensation der Temperaturdrift - Kelvin-Klemmen (gab es spottbillig bei ebay) Die Schaltung: - 9V-Bat und 79L05 für +5V und -4V. Konstantstrom von 10mA mit 4k7 - -4V für Versorgung des DVM und der OP - 1. OP als Differenzverstärker, 2. OP für Restverstärkung auf 2V für 2 Ohm - Temp-Kompensation empirisch ermittelt mit Föhn und 2*20k-NTC aus altem AkkuPack - DVM potentialgebunden! angeschlossen, dazu den internen Spg-Teiler von 27k auf 51k geändert und an +5V gehängt. Wie und warum das geht habe ich beschrieben in Beitrag "Re: Mehrere digitale Panelmeter mit 9 Volt versorgen" Erst jetzt nach 8 Monaten ist der Null- und Endpunkt um 2mOhm gedriftet, weil die Batterie um 1V abgesackt ist. Mit einer frischen Batterie ist alles wieder stabil und meine Messwiderstände zeigen immer noch die gleichen Werte. Da der Aufbau ziemlich unkritisch und einfach ist, kann ich den Nachbau nur empfehlen. Gruß Hermann
Wenn du COM an sw anschliesst statt an sw/ws könntest du den Differenzverstärker sparen. Auch sind 2V Panelmeter unüblich, üblich wären 200mV was die notwendige Verstärkung gleich um 10 reduziert, man käme dann mit einem OpAmp aus. Der eine OpAmp könnte direkt Offset-Einstellungs-Anschlüsse haben oder gleich ein zero drift wie LTC1152. Oder man nutzt den ICL7106 direkt ratiometrisch +9V +9V | | 4k7 470R | | +---(---- REF HI | | | +----+--+-- IN HI | | | | 10R Rx V ^ (2 Ohm Bereich, 1mOhm Auflösung) | | | | | +----+--+-- IN LO | | +---(---- REF LO | | 4k7 470R COM (n.c.) | | GND GND statt 100mV hat er nur 10mV Referenzspannung, das schlägt sich auf Linearität und Genaugkeit, aber vermutlich weniger als externe OpAmps und Spannungsregler. V und ^ sind 2 antiparallele 1N4148 als Schutzdioden.
Bei einem Ohm Meter waere es mir wichtig mit hinreichend kleiner Spannung auf das Messobjekt zu gehen, sodass nichts kaputt geht. Bevorzugt kleiner 700mV.
Dies ist natürlich nur EINE Lösung und es gibt bestimmt noch Verbesserungen. MaWin schrieb: > Wenn du COM an sw anschliesst So schnell leuchtet mir das nicht ein: ich wollte Konstantstrom und Messzweig sauber trennen. Wenn COM auf sw liegt, hängt die Schaltung bei offenen Klemmen ohne Masse in der Luft oder ich habe keine 4-Leiter-Messung mehr - vielleicht hast Du es auch anders gemeint. MaWin schrieb: > Auch sind 2V Panelmeter unüblich Das ist nur ein 10/1 Spg-Teiler, der auf jedem DVM vorgesehen ist. MaWin schrieb: > man käme dann mit einem OpAmp aus Mit dem Differenzverstärker wollte ich die Spg-Abfälle an den Strom-Strippen sauber ausblenden und die getrennte Kompensation von Offset und Temp schien mir zweckmäßig. MaWin schrieb: > OpAmp könnte direkt Offset-Einstellungs-Anschlüsse haben Sicherlich könnte man einen OP sparen. Für den ursprünglichen Prototyp habe ich genommen was ich so vorrätig hatte. Aber Deine Vorschläge sind sicherlich gut.
Sabro schrieb: > mit hinreichend kleiner > Spannung auf das Messobjekt zu gehen Bei max 2 Ohm sind es 20mV. In einer Schaltung zu messen ist ja meistens fehlerbehaftet. Wenn man dort den Milli-R nicht erwischt, können es 5V werden. Aber das läßt sich leicht abwandeln.
Daher arbeiten beide mit 10mA = 20mV bei Vollausschlag. Falls der Widerstand natürlich deutlich mehr als 10 Ohm hat, liefert Hermanns 5V und meine 0.6V.
Hermann schrieb: > Wenn COM auf sw liegt, hängt die Schaltung bei > offenen Klemmen ohne Masse in der Luft Das macht bei offenen KLemmen nichts. Du hast halt gefargt, > ob es nicht auch einfach geht und die 5 Widerstände (und 2 Schutzdioden) sind wohl einfach. Man müsste nur überlegen (oder ausprobieren), welche Präzision man herausholen kann. So wie ich das sehe, kommt es weder auf die absoluten Widerstandswerte noch deren Toleranz oder Tempkoeff an, so lange das Verhältnis 1:10 (oder ein beliebig anderes Verhältnis) möglichst exakt gewahrt bleibt. Das muss aber auf 0.002% genau bleiben, wenn man 1mOhm exakt haben will.
MaWin schrieb: > Falls der Widerstand natürlich deutlich mehr als 10 Ohm hat, > liefert Hermanns 5V und meine 0.6V Ja, das ist doch die Lösung: einfach eine Diode spendieren. Werde ich gleich einbauen. MaWin schrieb: > Oder man nutzt den ICL7106 direkt ratiometrisch Habe ich beim ersten Lesen gar nicht gerafft: direkt den ICL7106 über Vref=10mV zu verwenden. Das wäre ideal. Allerdings muss man Linearität und Stabilität erst mal prüfen. Im Datenblatt ist zwar angegeben, dass man statt 100mV auch 1V nehmen kann, aber von weniger als 100mV habe ich nichts gefunden. Und wenn ich mir die DVM angucke - man muss ja alles zerlegen, um da dran zu kommen. VrefLo findet man gar nicht bei den IC-Klecksen, den muss man von Masse trennen und irgendwie nach außen bonden. Schafft man wahrscheinlich nur bei den uralten mit 40-Pin-DLL.
Bei deutlich weniger als 100 mV muss man beim ICL7106 ein paar kleine Abstriche machen, aber noch nicht wirklich viel. Man sollte den Integrationswiderstand vermutlich anpassen (kleiner machen). So weit ich mich erinnere geht es dann runter bis etwa 10 µV Fehler - der 20 mV Bereich ist also schon etwas Grenzwertig, geht aber noch. Das ähnliche 4,5 stellige IC (7135) kann schließlich auch 10 µV auflösen. Der andere Punkt ist, dass man mit Gleichstrom ggf. Thermospannungen als Fehlerquelle bekommt. Mit einem etwas besseren OP als dem TLC272 sollte man auf den extra Temperaturabgleich verzichten können.
Ehrlich gesagt: schade um die Arbeit. Es geht ganz simpel und viel besser mit einem LM317 als Stromquelle geschaltet, dafür dann aber echten 4leiter-Anschluss. Idealerweise natürlich auf 1A eingeregelt. Es sind nur 3 oder 4 Bauteile nötig, und das Messergebnis ist hochgenau.
Ulrich H. schrieb: > mit Gleichstrom ggf. Thermospannungen als > Fehlerquelle Wo sollen Thermo-Spg entstehen? Beim Stomzweig spielt das keine Rolle. Beim Messzweig heben die sich auf (Gold/Cu--Cu/Gold). Innerhalb der Schaltung wird alles abgeglichen. Oder was habe ich übersehen?
Thermospannunge können etwa am zu messenden Widerstand entstehen, wenn die Übergängt Kupfer auf Widerstandsmaterial nicht auf der gleichen Temperatur sind. Bei 10 mA hält sich die Erwärmung normal aber noch in Grenzen. Kupfer gegen Konstantan gibt immerhin etwa 40 µV/K : d.h. 1 Grad Temperaturdifferenz (etwa vom festhalten an einer Seite mit den Fingern) bringen einen Fehler von rund 40 µF oder rund 4 mOhm. Auch der 470 Ohm Widerstand der den Strom festlegt ist eine merkliche Wärmequelle (ca. 50 mW), die einen der Widerstände am Verstärker einseitig aufheizen kann. Es geht mit Gelichstrom und kleinen Spannungen, aber man sollte halt schon aufpassen und das Layout entsprechend vorsichtig gestalten. Wenn man es einfach über einen hohen Strom macht, wird es dagegen bei z.B. 1 Ohm schon ein Problem: bei 1 W ist es normal das der Widerstand recht heiß werden kann, ggf. auch zu hieß, und da kommt dann ggf. auch eine merkliche Thermospannung zusammen. Da die Leistung (und damit auch in etwa die daraus folgenden Temperaturdifferenzen) quadratisch mit dem Strom geht wird es halt bei mehr Strom schlechter, nicht besser.
0815 schrieb: > und das Messergebnis ist hochgenau. Mit einem LM317? You must be kidding. Selbst wenn man die 1.2 bis 1.3V Toleranz wegkalibriert, hast du den Nachteil von 2 getrenntennReferenzen, eine für den Strom und eine andere für den A/D-Wander, noch nicht verstanden. Zumal 1A alles andere als eine kluge Wahl ist.
Ulrich H. schrieb: > wenn > die Übergängt Kupfer auf Widerstandsmaterial nicht auf der gleichen > Temperatur sind Das ist natürlich richtig, halte ich aber für akademisch. Habe ich auch schon ausprobiert (Gold auf R-Draht): - mit der Hand auf einer Seite erwärmt schaffe ich kein Milli-Ohm - mit dem Lötkolben bei 380 Grad 10sec auf einer Seite bringt 10 Milliohm - der 470 Ohm hat 50ppm, das könnte man verbessern Darüber nachzudenken ist schon wichtig. Aber in der Praxis ist das vernachlässigbar.
MaWin schrieb: > Zumal 1A alles andere als > eine kluge Wahl ist. Stimmt, 10A wären besser. MaWin schrieb: > Selbst wenn man die 1.2 bis 1.3V Toleranz wegkalibriert Welche Toleranz? Er will doch mit dem Teil nicht in Serie gehen? Entweder stellt man die Ausgangsspannung des LM317 nach Bedarf ein (z.B. 1,5V für einen 1R5), oder (besser) man legt ihn auf Mindestspannung, und bringt den Strom über 2, 3 parallele Widerstände auf Maß. Auf jeden Fall ist solch ein Milliohmmeter deutlich genauer als die geradezu hochkomplizierte Schaltung da oben. Und äußerst einfach. Wem der LM317 zu ungenau ist, der sucht halt nach was Hochwertigerem... Wie man nur auf die Idee kommen kann, Milliöhme mit 10mA messen zu wollen. Dann kann man ja gleich die 1mA eines normalen Multimeters nutzen. Das ist ja gerade das Problem, niedrige Ströme sind dazu einfach ungeeignet. Hier erzählt man natürlich mal wieder was Anderes, MC.net halt... Klar kann man auch mit 10µA messen, und dann zur Verstärkung alles auffahren, was LT und AD so Schönes zur Verfügung stellen...sinnvoll wird es damit nicht. Allein...ein Milliohmmeter ohne Vierleiter? Ist doch jetzt kein Hit, da 4 Buchsen dranzubasteln...
4-Leiter nutzt die Schaltung oben schon. Das ist nur bei den Klemmen nicht so gut zu sehen. 4 Getrennte Buchsen (oder 2 zu den Kabeln) wären aber schon sinnvoll. Ein Strom von 10 mA ist durchaus ausreichend. Ein Auflösung von 10 µV beim Spannungsabfall ist noch relativ einfach machbar - es reicht normal auch 1 OP, die Schaltung ist da etwas umständlich. Insbesondere die Schaltung zum 7106 ist sehr einfach - sogar einfacher als die mit dem LM317. Der kleinere Strom halt vor allem Vorteils: - Man bleibt deutlich unter 0,7 V mit der Spannung, wird also von einer parallelen Diodenstrecke kaum beeinflusst. - Man beschädigt so schnell keine Teile, wenn man in einer Schaltung misst. - Es geht noch mit Batterie - Es gibt weniger Erwärmung in der Schaltung - und damit auch weniger Thermospannung und Drift - es wird kein Hochleistungs-Widerstand (etwa 1,3 Ohm, >2 W, < 100ppm/K am LM317) benötigt Viel weniger als 10 µV an Gleichspannung auflösen zu wollen wird dann aber schon anspruchsvoll. Da wäre dann eher niederfrequente Wechselspannung angesagt, auch dann kann man gut bei 1-10 mA bleiben. Ein höherer Strom ist aber ggf. für eine Prüfung (etwa Schutzleiter) vorgeschrieben.
Ulrich H. schrieb: > - Man beschädigt so schnell keine Teile, wenn man in einer Schaltung > misst. Tja, aber entsprechend "hochohmige" Widerstände kann man dann auch normal mit nem Multimeter messen. Von Interesse sind heutzutage doch eher Widerstände im ein- oder zweistelligen Millohmbereich (und deutlich weniger). Ulrich H. schrieb: > Es geht noch mit Batterie Ist bei 1A auch locker der Fall. Natürlich dann nicht mit nem 9V-Block... Auch misst man Widerstände vielleicht 2 Sekunden lang, schon hat man den Wert. Ulrich H. schrieb: > es wird kein Hochleistungs-Widerstand (etwa 1,3 Ohm, >2 W, < 100ppm/K > am LM317) benötigt Dafür liegt der 1A Teststrom deutlich realitätsnaher an dem Stromwert, den der zu messende Milliohm-Widerstand im Einsatz auch trägt. In 99% der Fälle wäre das jedenfalls so. OK, also doch 4leiter, das klingt natürlich schon besser. Bedeutet aber wiederum, daß die Trimmer da allein zur Ausmerzung der Unzulänglichkeiten der Verstärkerschaltung vonnöten sind....und das auch noch mit zweitklassigen OPs, gute Güte! Also so leid es mir tut: mein Ernst wäre diese Schaltung nicht. Mit dem Spannungsregler als 1A-Stromquelle braucht man nie einen Nullabgleich. Weil das Meter die Millivolts direkt misst. Einfacher und genauer geht's eigentlich nicht.
0815 schrieb: > MaWin schrieb: >> Zumal 1A alles andere als >> eine kluge Wahl ist. > > Stimmt, 10A wären besser. Niedrige Ströme/Spannungen sind bei einigen Messungen notwendig, wenn nicht was anderes als gewünscht gemessen werden soll. Beispiel: Relaiskontakte, Steckverbinder, da ist es je nach Einsatzbereich etwas ungünstig erstmal mit hohen Strömen/Spannungen die Oxidschicht "wegzubrennen", um nachher festzustellen, dass da was nicht passt.
Arc Net schrieb: > Niedrige Ströme/Spannungen sind bei einigen Messungen notwendig, wenn > nicht was anderes als gewünscht gemessen werden soll. Bezüglich Milliohmwiderständen gibt es aber auf jeden Fall deutlich mehr Schaltungen, bei denen 10mA völlig außerhalb des späteren Betriebs sind. Klar wäre eine 10A-KSQ dann nichts mehr für eine winzige Steckverbindung. Bei der Schaltung oben ist der zu messende Widerstand direkt Teil der Konstantstromquelle. Das ist ehrlich gesagt ein echtes no-go. Von den grundsätzlichen ca. 0,5% Ungenauigkeit mal abgesehen, kommt da noch ein unbekannter Fehler durch die Übergangswiderstände der beiden äußeren Anschlüsse hinzu. Dagegen hilft dann auch der 4leiteranschluss nicht mehr. Bei der Schaltung mit Spannungsregler als KSQ bekommt der zu messende Widerstand aber unabhängig von Übergangswiderständen stets den gleichen Strom, weil die KSQ ggf. nachregelt. Es sei denn, der Kontakt ist so schlecht, daß mehrere Volt Spannungsabfall an den Klemmen entstehen, und der Spannungsregler in Unterspannung gerät (unwahrscheinlich, bzw. man merkt es ggf. sofort).
Die Schaltung oben ist nicht optimal - 1 guter OP (Zero Drift, oder halt mit Abgleich des Offsets) sollte es schon sein. Direkt am 7106 im Anzeigemodul(oder ähnlich) geht aber auch. Bei 470 Ohm machen die maximal 2 Ohm nur knapp 0,5 % aus - da sind auch noch ein paar Zehntel Ohm für den Kontakt mit drin. Das ist nicht optimal, aber auch nicht so dramatisch. Einen mOhm Widerstand beschädigt man mit 1 A nicht, aber schon einen 1-10 Ohm Widerstand oder eine kleinere Diode durch den man den Strom versehentlich jagt, etwa weil der zu messende Kontakt / Leiter keinen Kontakt hat. Von daher sind viel mehr als 10 mA ein No Go für viele Fälle. Die Wärmeentwicklung an Shunt und dem LM317 für eine 1 A Stromquelle ist ein Problem für den vermeintlich einfachen Aufbau: die einfachen Niederohmigen Widerstände haben oft einen Großen TK, und werden in ein paar Sekunden bei knapp 2 W auch schon warm. 50 K Temperatur bei 200 ppm/K machen schon 1 % aus. Dazu kommt der Einluss des LM317. So konstant wie man meint ist der Strom also gar nicht. Einen Abgleich (Strom) braucht man auch, wegen der Toleranzen des LM317. Mit dem LM317 als 1 A Stromquelle braucht man so ab 3,5 V Aufwärts, plus bis zu 2 V für den Widerstand - das wären dann 5,5 V oder 5 Batteriezellen (1,2-1,5V) als Minimum.
es scheint verschiedene anwendungsfaelle mit unterschiedlichen anspruechen in diesem bereich zu geben. Mein anwendungsbereich benoetigt aufloesung bei minimaler praezision. wenn man einen Kurzschluss auf der Leiterplatte hat, den auch zu finden.
0815 schrieb: > Wie man nur auf die Idee kommen kann, Milliöhme mit 10mA messen zu > wollen. niedrige Ströme sind dazu einfach ungeeignet. > Hier erzählt man natürlich mal wieder was Anderes, MC.net halt... Alle doof, ausser dir http://www.warensortiment.de/technische-daten/mikroohmmesser-pce-mo-1000.htm (20mA im 1mOhm auflösenden Bereich) https://www.pce-instruments.com/deutsch/messtechnik-im-online-handel/messgeraete-fuer-alle-parameter/milliohmmeter-pce-instruments-milliohmmeter-pce-mo-2002-det_403657.htm?_list=qr.art&_listpos=3 (100mA im 1mOhm auflösenden Messbereich) http://www.reichelt.de/index.html?&ACTION=7&LA=3&OPEN=0&INDEX=0&FILENAME=D100%252FPEAKTECH_2705-BDA.pdf (20mA im 1mOhm auflösenden Bereich)
Ulrich H. schrieb: > Bei 470 Ohm machen die maximal 2 Ohm nur knapp 0,5 % aus - da sind auch > noch ein paar Zehntel Ohm für den Kontakt mit drin. Welche paar Zehntel Ohm? Gerade bei dem geringen Strom würde man auch 100 Ohm Kontaktwiderstand nicht bemerken, und es wird ggf. ja auch nichts nachgeregelt. Ulrich H. schrieb: > Die Wärmeentwicklung an Shunt und dem LM317 für eine 1 A Stromquelle ist > ein Problem für den vermeintlich einfachen Aufbau: die einfachen > Niederohmigen Widerstände haben oft einen Großen TK, und werden in ein > paar Sekunden bei knapp 2 W auch schon warm. 50 K Temperatur bei 200 > ppm/K machen schon 1 % aus. Dazu kommt der Einluss des LM317. So > konstant wie man meint ist der Strom also gar nicht. Einen Abgleich > (Strom) braucht man auch, wegen der Toleranzen des LM317. Der Abgleich ist äußerst einfach, man schaltet einem Lastwiderstand einen oder zur Not zwei Widerstände parallel. Das ist hochgenau, und vor allem ohne irgendwelche Trimmer. Und es entstehen nur etwa 1,2W. Bezüglich des TK muss man ja keinen 1W-Widerstand ausreizen. Auch bekommt man problemlos Widerstände mit geringem TK. Das größere Problem ist schon die Wärme vom LM317, man sollte vielleicht nach einer besseren Alternative suchen. MaWin schrieb: > Alle doof, ausser dir Doof nicht, eher ungeschickt bei der Wahl ihrer Schaltungen. Und wie immer wird die sehr simple Wahrheit (hoher Messstrom sorgt ganz automatisch für um Potenzen höhere Auflösung und Präzision) zugunsten scheinbar netterer Forenteilnehmer verbogen. Mit allen denkbaren und noch mehr undenkbaren Szenarien.
Die hohen Ströme machen die Sache nicht unbedingt besser, sondern verursachen etwa über die Wärmeentwicklung Probleme. Die Probleme nehmen eher schneller als linear mit dem Strom zu, die Spannung aber nur linear. Es gibt gute Widerstände mit kleinem TK und genügend Leistung, nur ist das kein billiges und leicht zu bekommendes Teil mehr - weil man normal bei den kritischen Widerständen unnötig viel Wärme freizusetzen. Das Wärmeproblem betrifft auch den zu messenden Widerstand, auch schon 100 mW an einem 0.1 Ohm Widerstand können den deutlich erwärmen. Da ist es aber wirklich eine Frage der Anwendung. Wenn man es genauer haben will, misst man halt mit niederfrequentem Wechselstrom (z.B. 5 Hz), und kann dann auch sehr kleine Spannungen (wenn es sein muss auch im nV Bereich) auflösen. Das reicht dann auch bei 10 mA noch für µOhm Auflösung. So groß ist der Aufwand dafür auch nicht mehr, Auch wenn es dann eher nicht mehr mit DVM Modul, sondern mit µC gemacht wird. Eine Milliohmmessung mit hohem Strom ist gut für so etwas wie die Schutzleiterprüfung.
0815 schrieb: > (hoher Messstrom sorgt ganz > automatisch für um Potenzen höhere Auflösung und Präzision) Ein hoher Meßstrom eigenet sich eher für TK-Messungen :-( Eine sinnvolle Messung belastet (bzw. zerstört) das Meßobjekt nach Möglichkeit nicht.
Na ja, kommerzielle Geräte (Gossen Metrahit) messen z. B. mit 20mA, 200mA oder 1A (3 Ohm, 300, 30, 3 mOhm MB). Sind hauptsächlich für ohmsche Messungen gedacht, da die Messdauer kurz ist als auch die Leistung (1A an 300 mOhm ergibt 90 mW!) spielet eine Erwärmung keine große Rolle. Sinnvoll ist dort die automatische Kompensation der Thermospannungen und der autom. Nullabgleich.
Es macht immer wieder Sinn, die kritischen Stellen auch theoretisch abzuklopfen: Ulrich H. schrieb: > Bei 470 Ohm machen die maximal 2 Ohm nur knapp 0,5 % aus Ja, theoretisch. Praktisch ist dieser Fehler linear abhängig vom Messwert. Er wird also vollständig mit der Null- und Endpunktkalibrierung kompensiert. Ulrich H. schrieb: > der 470 Ohm Widerstand der den Strom festlegt ist eine merkliche Wärmequelle (ca. 50 mW) Auch richtig. Nehme ich mal den schlechtesten Widerstand meines Sortiments: Metallschicht Rth=200K/W, Tk=50ppm Das gibt bei 50mW 10 Grad und damit 500ppm Abweichung. Bei Vollausschlag 2000mOhm ist das genau 1 mOhm. Wenn das stört, greife ich also in die Kiste und nehme Tk=25ppm und dann noch 2 davon in Reihe und bin bei 0,25 mOhm und nichts rührt sich. Ulrich H. schrieb: > Die Schaltung oben ist nicht optimal - 1 guter OP (Zero Drift Ich sehe das eher von der praktischen Seite. Der TLC272 ist der einzige in meiner Kiste, bei dem die Langzeitstabilität angegeben ist: 0,1µV/Monat für 33 Cent ist für mich unschlagbar. Dann mit teuren, schwer zu beschaffenden Super-Geschützen aufzufahren, ist nicht mein Ding (kann ja jeder). Nun hatte ich also 2 OP für den Prototyp. Ich halte es eben für keine schlechte Lösung, die Probleme sauber getrennt zu lösen. Ja und dann Zero Drift... Was nützt es, wenn der Verstärker keine Drift hat. Mit meinem Föhn habe ich die ganze Schaltung erwärmt und damit alles kompensiert was sich halbwegs linear verhält: 7805, OP, DVM, und der ganze Kleinkram. Ich glaube schon, das ihr das mit einem Super-Op hinkriegt. Aber besser wird es nicht, weil es nicht besser als 0 mOhm Fehler in 8 Monaten geht. Also: nicht optimal für eure Ansprüche. Mir macht es mehr Spaß, mit einfachen Mitteln ein gutes Ergebnis zu bekommen. Aber vielen Dank für die Kritik: Gute neue Ideen, Anreiz ein paar Punkte abzuklopen und die Diode für max 0.7V ist schon drin. Gruß von Hermann
@Hermann Danke für das Einstellen der Schaltung. Laß Dich nicht auf Diskussionen mit ehrlichen Leuten ein, die sind nicht ehrlich, sondern wollen mit Vehemenz nur ihre Lösung gelten lassen. 0815 schrieb: >Ehrlich gesagt: schade um die Arbeit. >Das ist ehrlich gesagt ein echtes no-go. Ehrlich?
der Hammer schrieb: > es scheint verschiedene anwendungsfaelle mit unterschiedlichen > anspruechen in diesem bereich zu geben. Mein anwendungsbereich benoetigt > aufloesung bei minimaler praezision. wenn man einen Kurzschluss auf der > Leiterplatte hat, den auch zu finden. Das ist einer der sinnvollsten Beiträge hier. Es gibt keine universelloptimalen Lösungen. Bevor man sich über Details kloppt, kann man mal schauen in welchem Kontext man sich befindet. Hohe Meßströme sind nicht immer gut. Ein solches Meßgerät wäre nicht narrensicher. Wenn man allerdings Miliohm auf dicken Leistungspfaden messen will sind höhere Ströme weniger das Problem und eventuell sogar realitätsnäher. Wenn man das im Hinterkopf behält... Solche Einschränkungen bei der Bedienung gibt es auch bei anderen Geräten, z.B. Thema: Oszilloskop + Masse. Wenn man allerdings die ausreichnde oder gleiche Genauigkeit/Auflösung mit weniger Einschränkungen oder gar ohne diese erreichen kann, eventuell auch zum Preis höherer Bauteilekosten und Komplexität, so sollte man sich auch überlegen ob man ein solches Werkzeug einfach in der Bauart oder eher mit breiteren Einsatzmöglichkeiten haben will. Auch ich danke, sowohl für den originalen Bauvorschlag, sowie die verschiedenen Optimierungsideen in verschiedene Richtungen.
der Hammer schrieb: > wenn man einen Kurzschluss auf der > Leiterplatte hat, den auch zu finden. Wenn der Strom hoch genug ist, kannst Du den Kurzschluss auch optisch detektieren.
Timm Thaler schrieb: > der Hammer schrieb: >> wenn man einen Kurzschluss auf der >> Leiterplatte hat, den auch zu finden. > > Wenn der Strom hoch genug ist, kannst Du den Kurzschluss auch optisch > detektieren. Zumindest mit der FLIR...
Marcus H. schrieb: >> Wenn der Strom hoch genug ist, kannst Du den Kurzschluss auch optisch >> detektieren. > > Zumindest mit der FLIR... Wenn der Strom noch höher ist, kann man den Kurzschluss damit auch gleich wegbraten und sieht dann an der kleinen Rauchwolke, wo er gewesen ist. (optisches Detektieren à posteriori) ;-)
bereits wusste Klaus Sander (ein promovierter Elektroniker und begnadeter Bastler) wie man ein solches Gerät baut und für den Homebereich sinnvoll konstruiert. Das zu verbessern dürfte auch der heutigen Eifon-Generation schwer fallen, zumal er eine ordentliche Beschreibung und gezielte Einsatzfälle gleich mitliefert. Mit diesem Gerätchen lassen sich Fehler finden die manchen Servicemann schon zur Verzweiflung gebracht haben und viele Geräte in die Tonne befördern ließ.
MaTu schrieb: > bereits wusste Klaus Sander (ein promovierter Elektroniker und > begnadeter > Bastler) wie man ein solches Gerät baut und für den Homebereich sinnvoll > konstruiert. Das mag ja gut sein, nur ist das ein ganzer Artikel aus dem Funkamateur (FA 2009, H.2, S.162 ff um genau zu sein). Der FA mag seine Artikel nicht so gerne in der "freien Wildbahn" sehen, deshalb musste z.B. schon das Raupenhaus schließen. Da ich ungerne sehen würde wenn µc.net zumachen muß, ist es besser wenn Du solche Artikel hier nicht direkt einstellst, sondern nur auf sie verweist. Wers lesen will muss dann halt diesen Beitrag beim FA kaufen.
Gerd E. schrieb: > deshalb musste z.B. schon das Raupenhaus schließen. Naja, das Raupenhaus hat sich vorsichtshalber von sich aus geschlossen, nachdem der FA lediglich verlangt hat, einen oder zwei Scans seiner Artikel da zu löschen. Dennoch bedarf eine derartige Veröffentlichung auf jeden Fall der vorherigen Zustimmung des Rechteinhabers, daher habe ich den Anhang gelöscht.
Na ja, Funkamatuer hat das Geschreibsel von Klaus Sander abgedruckt, obwohl der bloss einen Artikel von Maxim übersetzt hat. http://www.wentztech.com/radio/resources/Projects/AN106.pdf Wer so frech klaut, kann sich kaum auf Copyright berufen. An dem Artikel ist keine eigene Schöpfungshöhe erkennbar. Immerhin gab es einen Quellenverweis. Die Schaltung mit ihren 2 Batterien ist natürlich exotisch, die Bauelemente von Maxim sind es ebefalls, und der IRF540 ist ein bischen Overkill, mehr als 1.5 Watt hat er nicht zu verbraten.
MaTu schrieb im Beitrag #3804772: > Komisch, der Klaus Sander schrieb seinen Part 1994, Maxim bringt das > eigene Dokument erst 1998 heraus. Was wahrscheinlich daran liegt, dass sich damals Maxim und Dallas zusammengetan haben und einige AppNotes neu aufgelegt wurden. Von ELV gabs auch einen ganz brauchbaren Schaltplan zu einem MOM. Zum Glück hab ich das PDF gesichert, als die Schaltpläne bei ELV noch nicht gegen Gold aufgewogen wurden. Wer will, PN.
Hermann schrieb: > - Abgleich des Nullpunkts > - Kompensation der Temperaturdrift Liegt vor allem an dem billigst CMOS-OPV, der kann ja bis 12mV Offset haben. CMOS ist hier völlig unnötig. Und der 79L05 ist auch keine Referenzquelle.
Peter Dannegger schrieb: > Liegt vor allem an dem billigst CMOS-OPV, der kann ja bis 12mV Offset > haben. > CMOS ist hier völlig unnötig. > > Und der 79L05 ist auch keine Referenzquelle. Ich denke, hier muss man entscheiden: Will man ein Schätzeisen, um mal eben den Übergangswiderstand eines Steckers zu prüfen? Dann tut es aber auch das Labornetzteil, eingestellt auf Konstantstrom bei 0.5..1V Spannungsbegrenzung und das DMM. Oder will man Shunts genau ausmessen? Dann kann man auch mit Standardteilen wie dem TL431 als Referenz schon hinkommen.
Ihr habt ja alle recht. Die konkrete Auslegung lag am Prototypenaufbau und an den vorhandenen Bauteilen. Den Plan wollte ich jetzt nicht ändern und unerprobt päsentieren. Ich war ja selbst überrascht, dass das so gut funktionierte. Zu vielem kann ich nur sagen: stimmt! Peter Dannegger schrieb: > CMOS ist hier völlig unnötig. MaWin schrieb: > üblich wären 200mV was die notwendige > Verstärkung gleich um 10 reduziert, man käme dann mit einem OpAmp aus und vieles weitere stimmt auch. Ich baue auch keine Schaltung 1:1 nach und mache mir lieber eigene Gedanken. Aber von den Anregungen profitiere ich fast immer. Und diesesmal von eurer konstruktiven Kitik. Vielen Dank von Hermann PS: @MaTu und @Schlumpenschlurz in diesem Thread ist die Kritik an MaWin aber ungerechtfertigt. Da entlädt sich wohl was Augestautes. Ich habe schon viel von ihm gelernt.
Das denke ich auch. Ich bin auch schon öfter an ihn geraten. Das sollte man aber nicht verallgemeinern. Vieles ist auch nützlich, so auch hier, wenn man das voneinander trennen kann. Damit meine ich die technischen Anmerkungen zu Beginn. Die angesprochene Verwandschaft der Artikel ist wohl offensichtlich. Wer es von wem hat ist aber nebensächlich. Wichtig ist: Dieses Forum hält nicht die Urheberrechte an dem Artikel. Darum kann das Hochladen hier zu Problemen führen. Ein Verweis auf die Quelle wäre da besser.
Einer Vermutung nach könnte die "Quelle" hier zu finden sein: Isabellenhütte Heusler GmbH KG aus Dillenburg, Applikationsschrift A25, von 1990, habs mal gescannt. Kernbauteil ist einzig der genaue Referenzwiderstand. Die Firma hat damals ein sehr genaues (0.1%) und temperaturstabiles (Manganin) Widerstandsnetzwerk (0.1-0.9-9R) in Hochlastausführung (2W?) hergestellt (IWN3D). Das war -siehe Text- für eine solche Anwendung prädestiniert, klar sie wollten die Teile auch verkaufen. Vielleicht hat Hr. Sander hat aus dieser Applikationsschrift seine Inspiration bezogen, ich weiss es nicht. Es ist ja nichts verwerfliches (wenn man es angibt / wenn man es angeben sollte), kenne seine Abhandlung aber nicht. Auch irgendeine der üblichen Zeitschriften (Elo, Elektor, Elrad, Funkschau, ELV...) hat einen Artikel gemacht, habe keine Ahnung mehr wann das war. Die Firma Isabellenhütte gibt es auch heute noch, sie fertigen ausgezeichnete Präzisions- und Leistungswiderstände, Speziallegierungen an (keine Angst, bin dort nicht beschäftigt).
Beitrag #6128370 wurde von einem Moderator gelöscht.
Beitrag #6128470 wurde von einem Moderator gelöscht.
Bitte melde dich an um einen Beitrag zu schreiben. Anmeldung ist kostenlos und dauert nur eine Minute.
Bestehender Account
Schon ein Account bei Google/GoogleMail? Keine Anmeldung erforderlich!
Mit Google-Account einloggen
Mit Google-Account einloggen
Noch kein Account? Hier anmelden.

