Hallo Leute, Habe jetzt ewig einen bezahlbaren Modbus RTU Webserver / Gateway gesucht, welcher die Daten selbst abholen kann (über RS232) und dann im Webserver darstellen kann. Leider nur unerschwingliche Systeme gefunden. Also: Selbst ist der Elektroniker Habe mir mal folgende Schaltung aus den Fingern gezogen. Das Ding soll so robust wie möglich sein, was ESD und Surge/Burst angeht. Darum ist ein Eingangsschutz und ein MX3222 verbaut. Es soll so gebaut werden, das es eine EMV / ESD Prüfung übersteht. (Nihct wie bei den Chinaböllern) Nun ist natürlich meine Frage: Stromkompensierte Drossel in Verbindung mit Polyfuse richtig dimensioniert? (0,8A) Eingangsschutz richtig realisiert? Soll lieber Hardwarehandshake mit eingebunden werden? (Es soll ein RS232 auf Modbus Adapter verwendet werden) Ist die Bauteilwahl die richtige, oder kennt da jemand bessere/billigere Alternativen? Wie sieht es mit dem Layout aus? Was ist da optimal/suboptimal? Die Schaltpläne und die Software wird anschliessend im Forum veröffentlicht. Vielleicht kann die ja jemand mal brauchen. mfG Seppi
Hallo Seppi, wurde das mit Eagle oder Target gezeichnet? das verstehe ich nicht ganz: Stromkompensierte Drossel in Verbindung mit Polyfuse richtig dimensioniert? (0,8A) wäre es möglich die Rohdaten zukommen zulassen?
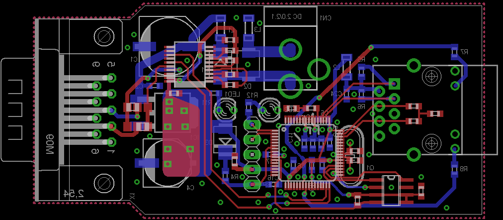
Seppi schrieb: > Wie sieht es mit dem Layout aus? Je nach vorgesehener Montage fehlen evtl. noch Befestigungspunkte. C5 kann wohl deulich kleiner sein. Der Regler soll schließlich auch noch was tun ;-) Gruß Mike
AP1117-Pinout? Das Datenblatt sagt bei allen Gehäuseformen tab=Vout. Mike schrieb: > C5 kann wohl deulich kleiner sein. Das Datenlatt sagt dazu: "Aluminum electrolytic can be used but a minimum of 47μF is required." Von einer Maximalgröße wird nichts erwähnt.
OK, das mit dem Spannungsregler werde ich noch ändern. Wie sieht die RS232 Beschaltung aus? Sind die Pins in Ordnung, oder habe ich mich da vertan. Habe im Netz nur Belegungen mit der Verbindung zum PC gefunden. Mein Server soll aber den "PC darstellen". Rohdaten werde ich hochladen, sobald der Prototyp läuft.
Habe Vcap/VDDCore auf 22µF abgeändert. 220nF sind laut DB zu wenig.
Eine persönliche Anmerkung: Wenn das Ding auch mechanisch robust sein soll, würde ich die Stromversorgung über eine Steckverbindung realisieren, die sich verriegelt. Von Hohlsteckern/-buchsen halte ich persönlich nicht viel, da man sie viel zu schnell aus versehen ziehen kann. Je nachdem welcher mechanischen Beanspruchung das Teil ausgesetzt ist, könnte sich der Hohlstecker vielleicht auch selbst locker "wackeln". RJ45 und D-SUB lassen sich ja auch schön verriegeln/verschrauben. Gruß Joachim
Zum hardwarelayout kann ich nicht viel sagen, allerdings hätte ich eine Frage zur Software. Wäre es möglich mit deinem Gerät ein Modbus RTU zu Modbus TCP Gateway zu bauen?
Idee schrieb: > Wäre es möglich mit deinem Gerät ein > Modbus RTU zu Modbus TCP Gateway zu bauen? Ja ohne Problem. Kann mir wer den RS232 Interface verifizieren?
Seppi schrieb: > Habe Vcap/VDDCore auf 22µF abgeändert. > 220nF sind laut DB zu wenig. DB sagt 10µ typ. Ich nehme immer 10µ X7R 16V 1206. fchk
Seppi schrieb: > Habe jetzt ewig einen bezahlbaren Modbus RTU Webserver / Gateway > gesucht, welcher die Daten selbst abholen kann (über RS232) und dann im > Webserver darstellen kann. Leider nur unerschwingliche Systeme gefunden. Ist im Grunde doch nur ein RS232 auf Ethernet-Wandler. Git es doch zuhauf.
Bei Deinem Design kommt mir spontan das PIC-Web Devboard von Olimex (https://www.olimex.com/Products/PIC/Development/PIC-WEB/) in den Sinn. Schaffe damit doch erstmal den softwaremäßigen Unterbau, dann kannst immer noch wild losdesignen, wenn Du glaubst, dass Du das in den angedachten Stückzahlen günstiger hinbekommst. Gibt natürlich auch andere Devboards mit Ethernet. EK-TM4C1294XL - Tiva C Series TM4C1294 Connected LaunchPad (https://estore.ti.com/tiva-connected-launchpad.aspx) ist z.B. billig zu bekommen. Oder irgendein Arduino-Geraffel aus den gängigen China-Modulen zusammenrödeln, softwaremäßig haben sich ja auch schon mal welche drangemacht (https://code.google.com/p/simple-modbus/). Dein Projekt in Ehren, aber warum kompliziert, wenn es auch leichter und günstiger geht.
Als kleinen PIC-MiniServer mit RS232 koennte man auch von Sure Electronics den Advanced Ethernet Development Board ENC28J60 Net Webpages Control applications http://lehwalder.wordpress.com/2013/07/19/pic24-webserver-mit-enc28j60-ethernetanschluss/
Guido Lehwalder schrieb: > Advanced Ethernet Development Board ENC28J60 Net Webpages Control > applications Hat wieder einen female connector!! Software läuft auf Steckbrett. Der Server soll aber einmal zertifiziert werden, falls grösserer Absatz erfolgt. Der PIC Web hat keinen Eingangschutz (TVS und Co.).
Dein Design ist scheisse. Pack den PIC auf die Unterseite. Dann kannst du Ethernet auch RICHTIG routen. (So wie im Anhang)
Tipp... Mach das Layout komplett neu und versuche optimaler zu platzieren.
Die Eingangsschaltung ist falsch, die Polyfuse muss auch die TVS Diode vor Überlastung schützen. Außerdem sieht die Drossel sehr klein aus. Je nach Eingangsspannung (z.B. 24V Industrie Bereich) wäre ein Schaltregler besser geeignet. Die Thermal Vias werden nur Probleme beim Bestücken machen aber kaum etwas nützen. Überleg dir auch wie du die Schirme anbindest, Stichwort Masseschleife, HF usw. Am MAX232 gibt es keine Schutzschaltung oder zumindest Filter? Der Elko sollte auch weiter von der D-Sub Buchse weg, das sieht sehr knapp aus. Fürs Auge könntest du noch alle Buchsen auf eine Höhe setzen. Idee für Ergänzung: Status-LED, GPIO Header, Debug UART auf FTDI Kabel (oder gleich ein FT230X mit drauf und ein universal Modbus Interface bauen?)
Es wird ein MAX3222 verwendet. Dieser hat einen 15kV ESD Schutz. Wenn ich die Polyfuse vor die TVS setze, muss beim Durchbruch der TVS die Polyfuse die Differenzspannung abkönnen. Tut aber keine am Markt. Daher nach der TVS. Schirme lasse ich offen. Das Ding soll mal in ein Metallgehäuse. Da werden dann alle Schirme verbunden. Ist für meine Schaltung eine stromkompensierte Schaltung umbedingt Pflicht? Kann eine normale Induktivitat nicht benutzt werden?
Ich würde es probieren eine Seite Ethnernet und die andere Seite RS232. Dann würde das Layout besser. Siehe: http://lancombox.blogspot.co.at/
Also die Ethernet-Beschaltung sieht mir ein bisschen arg komisch aus. Die 50R Pullups, so kenne ich das, werden auf die selbe (gefilterte) Spannung wie die Versorgungsspannung des Phy gelegt (platziert so nah wie möglich am Phy). Dazu setze ich dann noch 10-15pF gegen Masse (so nah wie möglich am Connector). Aus dem Bild geht nicht sicher hervor ob es sich um einen ingetrierten Übertrager handelt, ansonsten würde der ja komplett fehlen?! Beim Routen unbedingt darauf achten das die Leitungen nah beieinander führen und max. 6mil untereinander und max. 20mil gegeneinander Längenunterschied haben. Gruß
Dankeschön für die Routing Tips. Ja, die Minitrafos sind schon drinnen. Habe den PIC Web angesehen, und da stimmen die Längen und Komponenten laut der Aussage auch nicht. Habe die Beschaltung vom PIC Web übernommen. Habe das Layout neu gemacht. Grösse: 56 X 32mm Ist das Layout besser?
Das Teil würde universeller, wenn noch eine 7-Pin Buchsenleiste für ein SPI-TFT und eine z.B. 20-Pin Buchsenleiste für den Anschluss von frei konfigurierbaren Sensoren und Aktoren vorgesehen würde.
Das soll nur ein Webserver für Modbus sein inklusive Protokollkonverter von Modbus 485 RTU/ASCII auf Ethernet RTU / ASCII. Kein universeller Protokollwandler. Sonst würde auch RS485 / CAN LIN ... on Board sein. Welches LCD währe das? Da gibt es auch wieder 1000e verschiedene.
PS: Auf dem 5pin Header liegen 2 Portpins und Spannungsversorgung. Daraus kann man Softwaretechnisch sehr gute Anbindungen zauber. Die 2 Portpins sind nicht anders belegt.
Du willst das Teil doch offenbar in größeren Stückzahlen fertigen und verkaufen. Ich bastel seit Jahren an meiner Heizungssteuerung und habe die Heizung/ das Programm jetzt so weit, dass ich beides zum Beispiel auch in einer vermieteten Wohnung einbauen könnte. Das geht aber nicht, weil meine selbst gefertigten Boards in Bezug auf Störsicherheit etc. völlig ungeeignet sind. Ich habe mir deswegen Gedanken gemacht, ob ich eine kommerzielle Steuerung zukaufe. Infrage käme z.B. UVR1611. Bei >300 € ist das grenzwertig, ob sich das noch lohnt. Wenn dein Board über weitere Schnittstellen verfügen würde, könnte ich es zum Beispiel für meine Heizungssteuerung einsetzen. Die 7pin Spi-Schnittstelle Rst-Gnd-Vcc-Sck-Miso-Mosi-Cs wäre praktisch universal. Man kann da jedes gewünschte Spi-TFT oder spi-lcd anschließen. Ich verwende gerne dieses TFT mit ili930 chip:http://www.hotmcu.com/28-touch-screen-tft-lcd-with-spi-interface-p-42.html?cPath=6_16
Und, schon weitergekommen. Kenne mich mit RS232 leider auch nicht so aus. Aber das Projekt erscheint intressant.
Leider nicht weitergekommen. Leider gibt es keine Vorschläge zum Layout.
Der Schaltplan bei der Beschaltung der TPOUT Pins entspricht nicht dem Microchip Datenblatt. Seite 219 "EXTERNAL COMPONENTS REQUIRED FOR ETHERNET OPERATION" http://ww1.microchip.com/downloads/en/DeviceDoc/39762f.pdf
Das sehe ich anders. Ist genauso beschalten wie im Datenblatt. Ob der Rbias so kritisch ist, kann ich nicht sagen.
L2 gibt es dort nicht, an den TPOUT+ und TPOUT- Pins sind optionale LC Glieder, siehe Datenblatt Seite 219 Abblidung 19-2.
So. Jetzt bin ich richtig verwirrt. Die LC Filter sind ja optional. Die habe ich weggelassen. Das ist richtig. Die Ferritperle zu 3.3V ist doch drinnen. Was ist nun richtig?
Ich geb' Dir mal 'nen Tipp: Dieses Gehäuse (CNM-0407) http://www.pactecenclosures.com/pdfs/drw_CNM-0407.pdf hat bereits einen Ausschnitt für RJ45 und D-Sub 9. Kann man z.B. bei Mouser (1,54€) oder RS (1,85€) bestellen.
Dankeschön. Das ist super geeignet :-D Werde da Layout nochmals ändern, das es passt. Wie sieht es jetzt wirklich mit der Beschaltung aus? Schön langsam verliehre ich auch den Überblick, was jetzt richtig ist.
Ich glaube nicht, das Ethernet bei dem Layout funktioniert.
http://tomeko.net/mikroserwerPIC.php?lang=en Da ist das Layout auch Schei*** und scheint auch zu funktionieren.
Sodala. Nun habe ich das dem Gehäuse angepasst. Werde mal ein paar produzieren und die Funktion testen.
Bitte melde dich an um einen Beitrag zu schreiben. Anmeldung ist kostenlos und dauert nur eine Minute.
Bestehender Account
Schon ein Account bei Google/GoogleMail? Keine Anmeldung erforderlich!
Mit Google-Account einloggen
Mit Google-Account einloggen
Noch kein Account? Hier anmelden.























