Hallo liebe Forumsmitglieder, nach kürzerer Projekt-Pause, habe ich mir ein neues in den Kopf gesetzt. Es geht um den Selbstbau einer PCB-Platine für mein ATmega2560. Exkurs: Das Paltinenbau-Projekt selbst stammt daher, dass ich meine Software-Projekte komplettiert und funktionsfertig vorliegen habe. Dazu benutze ich aber das STK600 mit der mitgelieferten ATmega2560-Platine. Da ich aber gerne weiter in der Materie üben möchte, wollte ich diese eben für Übungszwecke behalten und das vorhanden Projekt-Programm auf einen ATmega2560-Chip übertragen. Das geht durch meine SC und RC Card ja recht einfach. Nun habe ich aber das Problem, dass dann keine Peripherie dran ist. Und genau an dieser Stelle möchte ich mir so ein Board selbst "entwickeln", auf der ich dann die Stiftleisten und Dioden, den µC etc drauf löten kann. Pumpen, Display und Messbrücke sollen dann einfach wieder durch Steckerleisten (2x5 Stifte, 10-pol Flachbandkabel) verbunden werden können. geg.: Ich habe 5 I/O-Ports in Benutzung (für PWMs, ADC-Diff-Messung, LEDs, TXT-LCD, Switchs) und weiterhin soll die Möglichkeit der nachträglichen Programm-Updates über ISP gegeben bleiben. Erste Fragen: Total trivial für die Meisten von euch, jedoch habe ich Respect vor der Materie an sich und will zu dem mein µC nicht kaputt machen. Laut Datenblatt habe ich 5xGND, 5xVCC, 1xAVCC und 1xRESET. 1. AVCC kann ich ja schaltungstechnisch mit auf VCC legen, richitg? 2. Verbinde ich alle VCC-Anschlüsse auch einfach parallel und dann mit einer Diode (Schutz bzw Leucht - ist denke ich mal egal?) zur Spannungsquelle? Nebenfrage: Warum hat er überhaupt so viele davon? 3. Sind die kleinen SMD-Elkos (immer zwischen VCC- und GND- Pin direkt am Chip) essentiell für den Betrieb und woher bekomm ich deren Kapazitätswert her (oder einfach mit 100nF annehmen)? 4. Das mit der Reset-Beschaltung mit einem externen Switch und der ISP ist für mich leider auch ein Rätsel (muss für ein Reset Spannung drauf oder abfließen - bestimmt abfließen um den Chip schnell auszuschalten)? Reset für ISP ist denke ich mal einfach nur eine Bahn zu den entsprechenden ISP-Stift (6-pol Stiftleiste möchte ich mir dafür vorbereiten auf PortB, nach Datenblatt) ohne Widerstand-Kondensator-Netzwerk. Für die Integration eines, dann auf meinem Board befindlichen, Schalters werde ich jedoch genau solch eines benötigen, oder? Sorry für die Fragen, aber ich möchte das einfach als Hobby weiterhin vertiefen und da kann auch das Erstellen eines solchen Boards gut weiterhelfen. Vor allem was deren Hardware-Komponenten angeht. Also bitte nicht gleich steinigen und danke für euer Verständnis! LG
batty man schrieb: > Ich habe 5 I/O-Ports in Benutzung (für PWMs, ADC-Diff-Messung, LEDs, > TXT-LCD, Switchs) und weiterhin soll die Möglichkeit der nachträglichen > Programm-Updates über ISP gegeben bleiben. Außerdem würde ich an deiner Stelle auch die JTAG-Pins rausführen, falls du mal debuggen musst. > 1. AVCC kann ich > ja schaltungstechnisch mit auf VCC legen, richitg? Sender Jerewan: „Im Prinzip ja, aber …“ Du schreibst was von ADC-Diff-Messung. Dann solltest du auf eine ordentliche Abblockung von AVcc achten, sinnvoll ist es dann, eine kleine Drossel zwischen Vcc und AVcc zu setzen. > 2. Verbinde ich alle VCC-Anschlüsse auch einfach parallel und dann mit > einer Diode (Schutz bzw Leucht - ist denke ich mal egal?) zur > Spannungsquelle? Wofür soll die Diode denn gut sein? Ansonsten: ja. > Nebenfrage: Warum hat er überhaupt so viele davon? Damit du an jedem Vcc/GND-Paar einen eigenen Abblockkondensator von 100 nF so nah wie möglich anschließen kannst. > 3. Sind die kleinen SMD-Elkos (immer zwischen VCC- und GND- Pin direkt > am Chip) essentiell für den Betrieb und woher bekomm ich deren > Kapazitätswert her (oder einfach mit 100nF annehmen)? Es sind keine Elkos, sondern KerKos, ja 100 nF genügen (sollte auch im Datenblatt stehen), und ja, sie sind wichtig für den Betrieb, wie bei jedem anderen CMOS-IC auch. > 4. Das mit der Reset-Beschaltung mit einem externen Switch und der ISP > ist für mich leider auch ein Rätsel (muss für ein Reset Spannung drauf > oder abfließen - bestimmt abfließen um den Chip schnell auszuschalten)? „Schnell ablfießen“ muss bei /RESET nichts. Die Standardbeschaltung ist 10 nF nach Masse, 10 kΩ nach Vcc, gebrückt von einer Diode mit Katode an Vcc (da /RESET diese Diode nicht intern verbaut hat, wegen HV-Programmierung). Wenn es nicht auf Störsicherheit ankommt, kann man das auch alles weglassen, denn /RESET wird intern über einen Widerstand nach Vcc geklemmt. Dann kann aber ein eingekoppelter Störimpuls schneller einen ungewollten Reset bewirken als mit dieser Beschaltung.
Jörg Wunsch schrieb: > Außerdem würde ich an deiner Stelle auch die JTAG-Pins rausführen, > falls du mal debuggen musst. Ah, ok danke für den Tipp. Das mit dem debuggen bzw. wie ich das mit nem µC mache ist eh noch so ne Baustelle für sich. Aber kann ja nicht schaden. >> 1. AVCC kann ich >> ja schaltungstechnisch mit auf VCC legen, richitg? > Du schreibst was von ADC-Diff-Messung. Dann solltest du auf eine > ordentliche Abblockung von AVcc achten, sinnvoll ist es dann, eine > kleine Drossel zwischen Vcc und AVcc zu setzen. also den gesamten Port wie beim STK600 auch einfach als 2x5 Stiftleiste rauslegen, um mit einem Spannungsteiler Vcc-AVcc-GND zu beschalten. >> 2. Verbinde ich alle VCC-Anschlüsse auch einfach parallel und dann mit >> einer Diode (Schutz bzw Leucht - ist denke ich mal egal?) zur >> Spannungsquelle? > > Wofür soll die Diode denn gut sein? Na die Diode soll als Verpolungsschutz dienen. Bei ner Leuchtdiode wäre dieser gleich noch mit visueller Wahrnehmung auf anliegender Spannung. >> Nebenfrage: Warum hat er überhaupt so viele davon? > Damit du an jedem Vcc/GND-Paar einen eigenen Abblockkondensator > von 100 nF so nah wie möglich anschließen kannst. Sorry, ich meinte warum der µC eigentlich gleich 5xVcc und eben 5xGND hat, wenn ich diese doch sowie so parallel zusammenschalte. Dann hätte doch ein Vcc/GND-Anschlusspaar gereicht? >> 3. Sind die kleinen SMD-Elkos (immer zwischen VCC- und GND- Pin direkt >> am Chip) essentiell für den Betrieb und woher bekomm ich deren >> Kapazitätswert her (oder einfach mit 100nF annehmen)? > > Es sind keine Elkos, sondern KerKos, ja 100 nF genügen (sollte auch > im Datenblatt stehen), und ja, sie sind wichtig für den Betrieb, > wie bei jedem anderen CMOS-IC auch. Ok, dann wohl auch so nah wie nur möglich am Chip verbauen (analog zu der STK600 ATmega2560-Platine; sind nur 1mm vom Chip entfernt). >> 4. Das mit der Reset-Beschaltung mit einem externen Switch und der ISP >> ist für mich leider auch ein Rätsel (muss für ein Reset Spannung drauf >> oder abfließen - bestimmt abfließen um den Chip schnell auszuschalten)? > Die Standardbeschaltung ist 10 nF nach Masse, 10 kΩ nach Vcc, > gebrückt von einer Diode mit Katode an Vcc (da /RESET diese Diode > nicht intern verbaut hat, wegen HV-Programmierung). ... Ach doch, möchte es gleich ordentlich machen und auch so in mein Gedächtnis brennen. Ich zeichne das mal.
einfach und günstig - http://www.ebay.de/itm/Arduino-Mega-2560-R3-kombatibel-ATMEGA-Board-mit-USB-Kabe-/251662200361?pt=Wissenschaftliche_Ger%C3%A4te&hash=item3a983c6e29 oder auch http://www.ebay.de/itm/SainSmart-Mega-2560-R3-ATmega2560-16AU-ATMEGA16U2-USB-Cabe-For-Arduino-DE-/380636968859?pt=Wissenschaftliche_Ger%C3%A4te&hash=item589fbb379b
Dieter schrieb: > einfach und günstig - > > http://www.ebay.de/itm/Arduino-Mega-2560-R3-kombatibel-ATMEGA-Board-mit-USB-Kabe-/251662200361?pt=Wissenschaftliche_Ger%C3%A4te&hash=item3a983c6e29 > > oder auch > > http://www.ebay.de/itm/SainSmart-Mega-2560-R3-ATmega2560-16AU-ATMEGA16U2-USB-Cabe-For-Arduino-DE-/380636968859?pt=Wissenschaftliche_Ger%C3%A4te&hash=item589fbb379b Ja, danke. Die habe ich auch schon gesehen, jedoch widerstrbt sich mir der Kauf eines solchen Boards, wenn ich die Kniffligkeiten der Verdrahtung der Elektronik und des Platinenprogramms erlenen möchte. Später will ich ja auch andere Boards für mich bauen, eben auf die Anwendung zugeschnitten, aber in einer professionelleren Ausübung (wie Lochplatinen und 100 Litzen an den Controller gelötet).
Hi
>einfach und günstig -
und kastriert. Z.B. kann man die USARTs nicht im SPI-Mode benutzen da
die CLK-Anschlüsse nicht herausgeführt sind.
MfG Spess
batty man schrieb: > jedoch widerstrbt sich mir > der Kauf eines solchen Boards, wenn ich die Kniffligkeiten der > Verdrahtung der Elektronik und des Platinenprogramms erlenen möchte. Dann fang doch mit einem ATmega88 o.ä. an. Das Grundprinzip ist das Gleiche und damit auch der Lerneffekt. Los gehts: http://www.mikrocontroller.net/articles/AVR-Tutorial:_Equipment#Selbstbau VG, Hartmut
batty man schrieb: > also den gesamten Port wie beim STK600 auch einfach als 2x5 Stiftleiste > rauslegen, um mit einem Spannungsteiler Vcc-AVcc-GND zu beschalten. Mir scheint, du verwechselst hier Aref und Avcc. Schau dir nochmal das Bild “ADC Power Connections, ATmega640/1280/2560” im Datenblatt an. >> Wofür soll die Diode denn gut sein? > > Na die Diode soll als Verpolungsschutz dienen. Wenn du's brauchst. Es fehlen dir natürlich 0,7 V dann an der Versorgungsspannung (oder mehr als 2 V bei einer LED). Bei Bedarf gäbe es durchaus Alternativen zur in Reihe geschalteten Diode. > Bei ner Leuchtdiode wäre > dieser gleich noch mit visueller Wahrnehmung auf anliegender Spannung. Nein, fließender Strom. Wenn der Controller im Schlaf ist, wird das nicht mehr so viel sein … >> Damit du an jedem Vcc/GND-Paar einen eigenen Abblockkondensator >> von 100 nF so nah wie möglich anschließen kannst. > Sorry, ich meinte warum der µC eigentlich gleich 5xVcc und eben 5xGND > hat, wenn ich diese doch sowie so parallel zusammenschalte. Damit du kurze Wege zu den jeweiligen Abblockkondensatoren hast (vom Inneren des Chips aus gesehen). > Ok, dann wohl auch so nah wie nur möglich am Chip verbauen So ist es.
Jörg Wunsch schrieb: > batty man schrieb: > >> also den gesamten Port wie beim STK600 auch einfach als 2x5 Stiftleiste >> rauslegen, um mit einem Spannungsteiler Vcc-AVcc-GND zu beschalten. > > Mir scheint, du verwechselst hier Aref und Avcc. Schau dir nochmal > das Bild “ADC Power Connections, ATmega640/1280/2560” im > Datenblatt an. Jawohl, ist mir zu Hause auch sofort aufgefallen, als ich das STK600 und dessen derzeitgen Beschaltung/Bunutzungsverdrahtung angesehen habe. >>> Wofür soll die Diode denn gut sein? >> Na die Diode soll als Verpolungsschutz dienen. > Wenn du's brauchst. Es fehlen dir natürlich 0,7 V dann an der > Versorgungsspannung (oder mehr als 2 V bei einer LED). Im späteren Einsatzfeld habe ich eine 12V Gleichspannungsquelle (an sich jetzt schon durch DC Power Supply - 12V Netzteil am STK600), Zenerdiode (Leuchtdiode verworfen!) angeschlossen und schalte dann ein Festspannungsregler (5V)nach, bevor ich dann zur µC-Verdrahtung komme > Damit du kurze Wege zu den jeweiligen Abblockkondensatoren hast (vom > Inneren des Chips aus gesehen). Alles klar, danke, nun habe ich den verstanden.
batty man schrieb: > Zenerdiode (Leuchtdiode verworfen!) angeschlossen und schalte dann ein > Festspannungsregler (5V)nach Wenn du einen Festspannungsregler nachsetzt, brauchst du aber auch keine Z-Diode. Eine Verpolschutzdiode davor spielt dann sicher keine Rolle mehr, und bei derart viel Spannungsreserve kannst du auch eine LED nehmen, vorausgesetzt, die Schaltung zieht nie mehr als den für die LED zulässigen Strom.
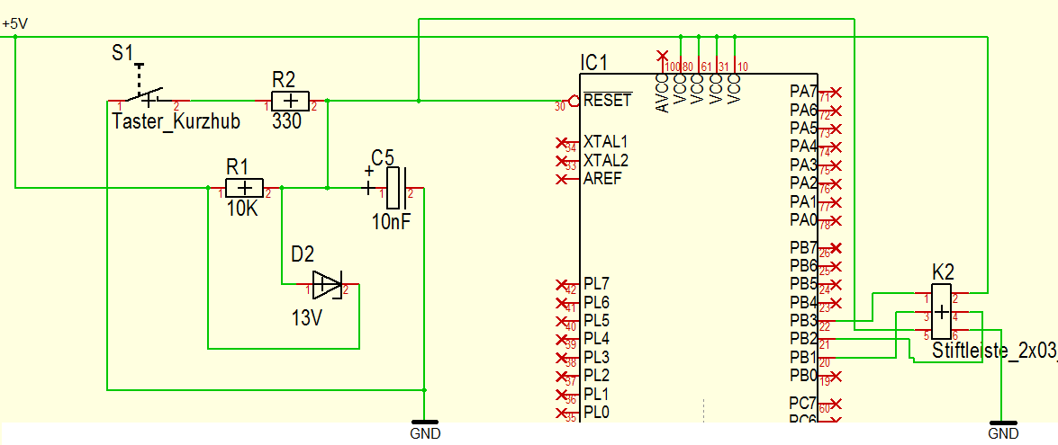
So nun noch mal zur Verdrahtung von RESET. Ich habe im Anhang zwei Varianten zur Verdrahtung des µC-Reset mit der 6-pol ISP-Connector und eines externen Tasters angefertigt. Variante1: ist so erstellt, dass der Reset-Taster dann vor dem 10k Widerstand sitzt. Erscheint mir nach der Erstellung aber doch mehr unlogisch zu sein. Variante2: ist nun so, dass - der 6-pol ISP am RESET hängt, dazu - ein vom Reset ausgehender 330 Ohm Widerstand mit dem Taster, der widerrum zum GND geschaltet ist, und - dann noch der 10k (Brücke mit Diode) Widerstand zu +5V mit 10nF Kondensator zu GND Sieht mir logischer aus, ist aber leider nur mein Bauchgefühl. Kann man das noch halbwegs nachvollziehen was ich da so fabriziert habe und macht das ein funktionalen, logischen Sinn? Danke für die Hilfestellung, besonders mit der Integration des Tasters.
batty man schrieb: > Variante1: ist so erstellt, dass der Reset-Taster dann vor dem 10k > Widerstand sitzt. > Erscheint mir nach der Erstellung aber doch mehr unlogisch zu sein. Ist sie auch. > Variante2: Hat immer noch zu viel „Angst“ mit drin. Der 330-Ω-Widerstand ist verzichtbar, statt der Z-Diode nimmst du eine normale Diode, Marke „Feld, Wald und Wiese“ (1N4148 oder so). Deren einzige Aufgabe ist es, ggf. die Ladung des 10-nF-Kondensators (der kein Elko ist) nach Vcc abzuleiten. An allen anderen Pins ist so eine Diode bereits integriert, aber an /RESET geht das nicht, weil man diesen Pin auf +12 V legen können muss für die HV-Programmierung. Etwas aufgeräumtere Schaltpläne wären nicht schlecht. ;-)
Puhh, gilt ja gut was zu beachten. Ich hoffe mit der 3. Variante habe ich das zum einen funktional korrekt umgesetzt und zum anderen ist es nun auch übersichtlicher gezeichnet. ??? siehe Anh.
Jörg Wunsch schrieb: > >> Variante2: > > Hat immer noch zu viel „Angst“ mit drin. Der 330-Ω-Widerstand > ist verzichtbar, statt der Z-Diode nimmst du eine normale Diode, > Marke „Feld, Wald und Wiese“ (1N4148 oder so). Deren einzige Aufgabe > ist es, ggf. die Ladung des 10-nF-Kondensators (der kein Elko ist) > nach Vcc abzuleiten. An allen anderen Pins ist so eine Diode bereits > integriert, aber an /RESET geht das nicht, weil man diesen Pin > auf +12 V legen können muss für die HV-Programmierung. Der 330 Ohm Widerstand vor/nach dem Taster steht so in den Atmel Appnotes.
Hi >Puhh, gilt ja gut was zu beachten. Von ATMEL gibt es auch AppNotes: http://www.atmel.com/Images/Atmel-2521-AVR-Hardware-Design-Considerations_Application-Note_AVR042.pdf MfG Spess
Mhh, erstmal danke für den Link des pdf-Dokumentes. Demnach sollte vor dem Taster dann doch ein 330 Ohm Widerstand rein. Ich programmiere def. nicht mit high voltage. Aber der Rest ist soweit nun i.O.? Mit dem Programm muss ich noch etwas umgehen üben (wie eben spiegeln, drehen, etc.), aber das kommt ja mit dem Tun. Vor allem war mir erstmal die Mehrfachbeschaltung des Resets nicht ganz klar. Vielen Dank für die Hilfestellung von euch. Leider ist mir noch nicht ganz bewusst, warum ihr mal Polare und mal Bipole Kondensatoren verwendet und warum dies an solchen Stellen dann wichtig ist. Bei einem 5V Gleichspannungsnetzwerks habe ich doch immer nur +/- an den gleichen Polen anzuliegen(ausser beim Quellenanschluss kann ich das mal falsch machen). Wobei ich denke mal das hat was mit der Ladungsträger-Abgaberichtung was zu tun.
Conny G. schrieb: > Der 330 Ohm Widerstand vor/nach dem Taster steht so in den Atmel > Appnotes. Das war mir so nicht klar. Schaden wird er sicher nichts, wenn ich auch die Begründung in der Appnote (das Prellen des Tasters könnte an den paar Nanohenry Schaltungsinduktivität unzulässige Spannungsspitzen erzeugen) für reichlich an den Haaren herbeigezogen halte. batty man schrieb: > Ich programmiere def. nicht mit high voltage. Schon klar, deshalb kannst du ja auch die Diode einsetzen, die sie im Chip nicht vorsehen konnten. HV-Programmierung ist ohnehin nicht als in-system-Programmierung konzpiert. > Aber der Rest ist soweit nun i.O.? Ja. > Vor allem war mir erstmal die Mehrfachbeschaltung des Resets nicht ganz > klar. Vielen Dank für die Hilfestellung von euch. Leider ist mir noch > nicht ganz bewusst, warum ihr mal Polare und mal Bipole Kondensatoren > verwendet und warum dies an solchen Stellen dann wichtig ist. Weil du das viel zu theoretisch betrachtest. Unipolare Kondensatoren sind Elkos (auf Aluminium- oder Tantalbasis), und die unipolarität ist eher ein Makel, kein Feature. Dass man diesen Makel in Kauf zu nehmen gewillt ist, hängt damit zusammen, dass man ab einem bestimmten Kapazitätswert (bezogen auf die Abmessungen) zu einem solchen Elko greifen muss, damit man es überhaupt realisieren kann. Mittlerweile gibt es Keramikkondensatoren (die bipolar sind) bis zu einigen 10 µF in handlichen Baugrößen, aber auf jeden Fall bis etwa 1 µF völlig problemlos. Daher nimmt man solche als übliche Abblockkondensatoren. Wenn du etwas mehr Energie auf dem Board puffern willst, kannst du ggf. noch zusätzlich einen Elko von 100 µF oder so vorsehen (der dann unipolar ist). Der hat aber ohnehin auch schon eine nennenswerte Eigeninduktivität, sodass er als direkter Abblockkondensator gleich an den Pins des ICs nicht taugen würde; den kann man dann auf dem Board irgendwo etwas weiter weg platzieren, wo gerade Platz ist.
Alles klar. Super und danke. Dann mach ich erstmal weiter und zeig mal mein Endprodukt, sofern nicht weiter im Vorfeld etwas unklar ist/wird. Ach so, da ich gerade meine Gedanken wieder daran verbraten habe, komm ich ich doch noch zu einer Zwischenfrage, und zwar mit dem ISP-Anschluss. Laut meines mega2560DS liegt MISO/MOSI und SCK am Port B von Pin 1 bis 3. Wenn ich jetzt nur diese Pins für die Programmierung mittels ISP rauslege, habe ich ja die weiteren 5 Pins ohne Funktion. Angenommen ich benutze alle 8 Pins für eine Output-Beschaltung, dann initialisiere ich den gesamten Port ja als Ausgang. Nun meine Frage dazu (wieder Mehrfachverwendung): Woher weiß der µC eigentlich dass ich jetzt aber ein Programmupdate drauf hauen möchte und beschaltet die PortPins dementsprechend? Und muss ich für die Mehrfachverwendung dort auch mit Sicherheits-Bauelemente berücksichtigen? Ich denke mir mal gleiches gilt dann auch für die JTAG-Herausführung. In den ApplicatenNotes ist leider immer nur die direkte Verdahtung ohne Mehrfachverwendung enthalten. Und ich bin wie man an meinen Fragestellung es lesen kann, ein völliger Neueinsteiger. Nutze ich die Mehrfachverwendung nicht, fehlen mir ja schon 2 I/O-Ports. So lerne ich nur nichts über die Entwicklung und den Bau solcher Schaltplatinen und das wäre in meiner Lernwilligkeit eine totale Beschneidung. :-D
Hi >Woher weiß der µC eigentlich dass ich jetzt aber ein Programmupdate >drauf hauen möchte und beschaltet die PortPins dementsprechend? Beim Programmieren ist RESET=L. MfG Spess
batty man schrieb: > Nun meine Frage dazu (wieder Mehrfachverwendung): > Woher weiß der µC eigentlich dass ich jetzt aber ein Programmupdate > drauf hauen möchte und beschaltet die PortPins dementsprechend? Indem der Programmer die Reset-Leitung auf Low zieht. Damit stoppt erst mal das Programm, welches gerade läuft und ein Modul klinkt sich im µC dazu, welches die restlichen Programmierleitung abhört, ob sich dort was tut, was wie die dokumentierten Befehle zur Programmierung aussieht. > Und muss ich für die Mehrfachverwendung dort auch mit > Sicherheits-Bauelemente berücksichtigen? Du musst nur berücksichtigen, dass über diese Leitungen der Programmer das Programm einspielen wird. D.h. da laufen dann High-Low Pulse drüber. Wenn deine Aussenbeschaltung verrückt spielt, wenn sich da auf den Leitungen was tut, dann solltest du darüber nachdenken, da eher was harmloses an diesen Leitungen zusätzlich anzuschliessen. Wenn da ein paar LED mitblinken, dann stört das keinen. Wenn da ein Taster (Schliesser) an einer der Leitungen hängt, dann drücke einfach nicht den Taster, während der Programmer das neue Programm einspielt. Ein Relais wäre zb nicht so toll an einer dieser Leitungen. Denn das klappert da dann im Takt mit (sofern es mit den Pegelwechseln mitkommt). Auch die beiden Steuerleitungen einer H-Brücke wären ev. nicht so gut an diesen Leitungen. Wenn der 10kW Motor hedesmal losläuft, wenn man ein neues Programm einspielt, dann ist das wohl nicht im Sinne des Erfinders. Auch ein Sensor, der ständig seine Ergüsse auf diese Leitungen ausgibt wäre nicht so toll, denn schliesslich soll ja der Programmer (und nur der) diese Leitungen bedienen. Jegliche Aussenbeschaltung soll sich da raushalten. > In den ApplicatenNotes ist leider immer nur die direkte Verdahtung ohne > Mehrfachverwendung enthalten. Und ich bin wie man an meinen > Fragestellung es lesen kann, ein völliger Neueinsteiger. Schon klar. Ein wenig muss man aber auch mitdenken. Was passiert auf welchen Leitungen? Wer macht was? Was wird meine zusätzliche Beschaltung auf diesen Pins tun, wenn sich da irgendwelche Pegel einstellen, ohne dass mein Programm da die Kontrolle drüber hat. Und auch umgekehrt: Wenn programmiert wird, dann soll sich meine Aussenbeschaltung da möglichst raushalten.
Oh vielen lieben Dank. Ja das mit dem Mitdenken probier ich (auch wenn vllt. nicht ganz danach aussieht). Es ist aber aufgrund diverser Wissenslücken eben noch nicht ganz so einfach das Gesamte zu überblicken und zu berücksichtigen. Ausserdem bin ich gewillt, das gleich ordentlich zu erlernen, also auch mit einer gewissen Systemstabilität und Sicherheit. Und solche "Erfahrungs-Schaltung" kann ich als Anfänger nicht vordenken. Ist wie das rauslegen der JTAG-Leitungen für die Debugg-Möglichkeiten. Hätt ich echt nicht gemacht, aber nun wirds gleich mit umgesetzt.
Schau dir doch einfach mal den Schaltplan des Arduino 2560 an, da klären sich bestimmt auch die meisten fragen :) http://arduino.cc/en/pmwiki.php?n=Main/ArduinoBoardMega2560 bzw http://arduino.cc/en/uploads/Main/arduino-mega2560_R3-sch.pdf
Hi >Schau dir doch einfach mal den Schaltplan des Arduino 2560 an, da klären >sich bestimmt auch die meisten fragen :) Eher ein Beispiel wie man es nicht machen soll. MfG Spess
spess53 schrieb: > Hi > >>Schau dir doch einfach mal den Schaltplan des Arduino 2560 an, da klären >>sich bestimmt auch die meisten fragen :) > > Eher ein Beispiel wie man es nicht machen soll. > > MfG Spess mhh, weil??? Nur mal so kleine Bsp. diesbezüglich. Für den Lerneffekt durch gucken. :-) Edit: Also für mich persönlich ist es schon ein wirrwar mit den verlegten und zusammengeführten PWM-Pins von verschidenen Ports. Ausserdem sind die meisten Anschlüsse 1-Reihige-Stiftleisten. Ich möchte 2x5er benutzen und ich denke mal es ist auf dem Board übersichtlicher wenn immer ein ganzer Port als 2x5-Leiste rausgeführt ist. Dann kann ich bei Verwendung der Einzelnen Möglichkeiten ins DS vom ATmega2560 gucken und bring micht nicht selbst konfus mit den kreuz und quer verlegten Anschlüssen (insbesondere dann im Zusammenhang mit der Software und dem Initialisieren). So muss ich ja immer gucken auf welcher Stiftleiste wie wo die PortPins angeschlossen sind. Mhhh
Hi >mhh, weil??? -Beitrag "Re: Platinenbau-Projekt ATmega2560" -Abblockkondensatoren -Die Beschaltung des NCP1117 entspricht eher 'künstlerischer Freiheit' als dem Datenblatt ... MfG Spess
Puhh, ich habe jetzt mal das Ganze zur Hälfte fertig gestellt (siehe Anh.). Ähm, übersichtlich finde ich nur leider gar nichts mehr (Teilausschnitt mal vergrößert). Es fehlen noch die JTAG-Rausführung, wie die Möglichkeit eines externen Quarzanschlusses und die restlichen I/O-Ports. Gehe ich da falsch an die Sache ran? Oder wie kann ich das von vornherein übersichtlicher gestalten?
Du sparst Dir schon mal eine ganze Menge Linien, wenn Du Gnd und V jeweils als Symbol anhängst wo es gebraucht wird, statt sie quer über den Schaltplan zum Spannungsregler hochzuführen. Schau Dir zB in der Artikelsammlung hier mal an http://www.mikrocontroller.net/articles/Datei:Absolute_Beginner_01.png Auch kannst Du statt der Linien auch tlw mit Labels arbeiten, d.h. An einem Pin hängt ein Fähnchen und an der Steckleiste hängt ein Fähnchen. Übertrieben verwendet macht es den Plan aber auch unübersichtlich, weil man immer suchen muss wo es hingeht.
HI >Auch kannst Du statt der Linien auch tlw mit Labels arbeiten, d.h. An >einem Pin hängt ein Fähnchen und an der Steckleiste hängt ein Fähnchen. >Übertrieben verwendet macht es den Plan aber auch unübersichtlich, weil >man immer suchen muss wo es hingeht. Es gibt ja auch noch die Möglichkeit mit Bussen zu arbeiten. MfG Spess
batty man schrieb: > Oder wie kann ich das von > vornherein übersichtlicher gestalten? Ich arbeite gerne nur mit Netznamen und "Ports". Da muß man zwar die Endpunkte suchen (geht im pdf aber meist ganz gut), ist aber besser, als jedesmal den Weg durch's Labyrinth zu nehmen. Hier ein Beispiel von Atmel, wie das aussehen kann: http://www.atmel.com/Images/doc4271.pdf (ab Seite 34) Wenn man nur eine Seite zeichnen kann (wie bei kostenlosen Eagle-Version), verwende ich Format A3 und zeichne um jeden Block ein paar Linien zur Abtrennung.
Guten Abend an alle freundlichen Helfer :D ich habe jetzt das ganze noch mal neu gestalltet und in Target3001 umgesetzt. Mir fehlen zwar noch die Ports auf der linken Seite, jedoch könnt ihr mir ja mal ein weiteres Feedback zur Selbstbauplatine geben. Die ersten vier Ports (A,B,C,D) sind an den BUS anders gestalltet. Die Variante an PortD hat mir erstmal am besten gefallen, weshalb ich das auch bis PortF so durch gezogen habe. Zudem habe ich jetzt mal den Power-Supply und /Reset extra gestalltet und mit Fähnchen gearbeitet. An AVcc hab ich jetzt eine 10µH-Drossel mit dran. ISP und JTAG sind rausgelegt. Ich überlege immer noch ob ich für eine RS232-Schnittstelle TX-Pin und RX-Pin noch mit extra rauslege. Wichtiger ist aber für mich die Frage ob ich an XTAL1/-2 ein 32kHz Oszillator mit einbinde oder ob die 16kHz intern genügen? Bisher arbeite ich nur mit den Internen. Erste Bild ist der gesamte Plan. Für eine bessere Übersicht habe ich noch zwei Teilausschnitte mit angehangen. Danke schön für eure Analyse.
Wenn Du einen JTAG Anschluss hast und den auch benutzen kannst dank dafür vorhandenem Debugger, dann ist der ISP Anschluss überflüssig. Und ich würde dem Controller einen Quarz verpassen, selbst wenn ich den nicht unmittelbar benutzen wollen würde. Aber wenn keiner auf der Platine da ist, hat man die Option auch nicht.
Na ich würde die Progammierung, wie auch das Debuggen, durch das STK600 machen. Der kann beides. Da ich derzeitig alles über den ISP-Anschluss mache hab ich natürlich als erstes an diesen Gedacht und deswegen auch gleich raus gelegt. Der JTAG kam danach dann mit einem netten Hinweis der Nützlichkeit. Wenn ich beides habe sollte doch auch nicht so schlimm sein. Muss mal gucken wie groß die Platine am Ende überhaupt wird. rausnehmen gaht ja immer noch. Gut dann werd ich mich mal noch bei machen und n externen Quarz mit auf der Platine einbinden. Danke
Hi >Na ich würde die Progammierung, wie auch das Debuggen, durch das STK600 >machen. Das STK600 hat keinen Debugger. MfG Spess
Das STK600 fungiert nicht als Debugger? Was, ok, ich hab ich das so verstanden das er auch dieses übernimmt. Mhh, blöd, aber nun gut. Rausgelegt ist die Schnittstelle ja. Dann muss ich mal bei Gelegenheit nach einem Debugger umsehen.
So, nun habe ich auch die restlichen Ports rausgelegt. AREF hab ich auf PortG gezogen. Den 32kHz Resonator habe ich vorerst ohne Kondensator an XTAL1/-2 gehangen, da intern wohl ein Inverter zzgl den zwei Kapazitäten für 32kHz vorhanden ist. Ich hoffe doch, dass ich das richtig verstanden habe? Im Anhang habe ich den letzten Teil meines Schaltplan beigefügt. Sollte jetzt alles vorhanden und auch entsprechend kontaktiert sein.
Der 32kHz Uhrenquarz kommt aber an TOSC1 / TOSC2 als asyncrhone Taktquelle für Timer2. Als Hauptquarz bringt das so garnichts. An ARef fehlt noch ein Kondensator gegen GND, normalerweise braucht man auch nicht mehr. An C4...C7 erkennt man nicht wirklich, wofür die sind, insgesamt finde ich Deinen Schaltplan etwas unübersichtlich. Zum Beispiel würde ich auf die Busse und die schrägen Netze komplett verzichten und nur die Labels benutzen. Genauso wie man die GND und VCC Symbole durchaus grosszügiger benutzen kann.
So, das ist zwar jetzt nicht aufgeräumter, dafür jedoch hoffentlich fertig. Das mit dem AREF ist mir noch etwas suspekt. Weiß nicht ganz ob das für intern (AREF mit Kondensator auf GND) und extern (AREF an K12 Pin 8) so funktional ist, denn wenn ich extern ran gehe, dann "fließt" doch schon die Referenzspannung für dem AREF-Anschluss über den Kondensator nach GND ab? C4...C7 sollen die Abblockkondensatoren an den VCC und GND Anschlüssen sein. Übung macht den Meister. :D Danke
batty man schrieb: > "fließt" ... spannung ... über den Kondensator nach GND ... Eeeeekkk. Da üben wir aber bitte nochmal die Grundlagen der Elektrotechnik. Bei mir wurde das noch im Physikunterricht behandelt. Was beinhalten die Lehrpläne heute?
Hi
>Übung macht den Meister. :D
Dann musst du aber noch viel üben. Dein 'Schaltplan' sieht gelinde
gesagt Sch... aus.
MfG Spess
Ähm sorry, bin Wasserfuzzi und komm bei Elektroverständnis immer an die Gränzen. Spannung liegt an und Strom fließt. Die Ströme selbst sollten fast vernachlässigbar klein sein (irgendwas um mikroA). So, da ich immer an Störung und Verluste denke, sehe ich beim Kondensator eben eine solche Stelle. Ich bin leider noch nicht sattelfest. An den externen AREF leg ich meine Referenzspannung an. Als erstes lädt sich der Kondensator mit 5Tau auf. Nun gehts weiter zum AREF Anschluss des mC. Schwankt die Spannung am Eingang schiebt der Kondensator seine Ladung wieder nach. Okey, ick glaub ich habs mir gerade selbsterklärt. Frage zur Platine. Ich hab beim Target3001 vom Schaltplanfenster zur Platinenansicht gewechselt. Das geht ja nun völlig kreuz und quer. Gibts da kein AutoRouter der die Bauteile im Optimum anordnet und entsprechend verbindet?
Battyman schrieb: > Als erstes lädt sich der Kondensator mit 5Tau auf. Nur ist tau = R * C und Dein R ist seeehr klein und der C auch nicht wirklich dick. Der Kondensator ist schon für beide Fälle nicht schlecht und Teile die man nicht braucht kann man immer weglassen - doof ist es wenn man was braucht das man sich nicht mit auf die Platine gesetzt hat.
Battyman schrieb: > Frage zur Platine. Ich hab beim Target3001 vom Schaltplanfenster zur > Platinenansicht gewechselt. Das geht ja nun völlig kreuz und quer. Gibts > da kein AutoRouter der die Bauteile im Optimum anordnet und entsprechend > verbindet? Du platzierst die Bauteile und startest dann den Autorouter. Und dann schiebst die Bauteile solange rum, bis Dir das Autorouter-Grobergebnis gefällt und routest nochmal fein per Hand.
Hallo liebe Gemeinde, ich habe mich nochmal mit meinem Schaltplan-Layout beschäftigt und nach den Verbesserungsvorschlägen der Allgemeinheit alles erneut gezeichnet. Ich bitte wieder um euer Feedback, DANKE. :D
Nabends allerseits, nun habe ich den gepostetet Schaltplan in der Platinen-Ansicht eröffnet und versucht eine halbwegs strukturierte Anordnung zu finden. Was sagt ihr dazu??? Danke für eure Tips!
Sieht doch schon ganz ok aus. Einfach so anordnen, dass sich möglichst wenig überschneidet und dann mal schauen, was der Autorouter fabriziert. Dann ggf nochmal rumschieben und neu testen. Und ggf noch ein bisschen manuell das Routing anpassen. Manchmal kann man durch das Ändern oder Tauschen von Pins noch Verbesserungen rausholen. Jetzt einfach los und probieren, das musst halt jetzt lernen worauf es ankommt.
Mhh, also das mit dem Autorouter läuft mal so gar nicht (7 von 96 Bahnen geroutet) und die manuelle Leiterbahnverdrahtung funktioniert beim µC nicht. Was ich raus gefunden habe ist, dass die Breite der Leiterbahn ja von hoher Wichtigkeit bei der Kontaktierung ist. Ich habe folgende Signal-Klassen: - Power (1 mm Breite und 0,3mm Mindestabstand) //ist nur für 12V+ Leitung - Datenleitung (0,15mm Breite mir 0,2mm Min-abstand) Mit diesen Einstellungen habe ich es geschaft, dass der Autorouter 71 von 96 Bahnen erstellt. Jedoch jammert er immer über Abstandsfehler bei den gerouteten Bahnen. Beim manuellen Routen habe ich immer eine viel zu dicke Leiterbahn, die bei Kontaktierung mindestens 2 Anschlüsse trifft. Muss ich dem Programm auch noch mitteilen wie breit die µC-Anschlussbeinchen sind und welchen Abstand sie zueinander haben? Ach so ich mach immer noch mit Target3001 rum und hab eine 2-Layer-Platine (Cu Top/Bottom) -> gibt es bei vor dem Autorouten noch weitere nützliche Einstellungen um div. Fehlergebnisse schon im Vorfeld zu minimieren? THX für Help an Probierneuling
batty man schrieb: > Jedoch jammert er immer über Abstandsfehler bei den gerouteten Bahnen. Dann ist der Autorouter wohl für die Katz'. Gerade simple Digital-Layouts sind ja die Dinge, für die man so ein Teil normalerweise benutzen kann und in denen er auch mehr Packungsdichte als ein Mensch erreichen kann. Allerdings braucht man dafür ripup&retry. Die Abblock-Cs würde ich übrigens in SMD auslegen, dann können sie deutlich näher an den Controller heran.
Ich habe mal etwas lieblos aus einem älteren ATmega2560-basierten Projekt von mir den Controller und die IO-Pinleisten rausgerissen und die fehlenden ergänzt, dann den Autorouter drüber geschickt. Einzig die Anbindung der Abblock-Cs an den Controller ist mit der Hand gemacht (da man dort schmalere Bahnen braucht, als die Netzvorgabe gestatten würde), der Rest ist komplett lieblos automatisch. Anbei das Ergebnis. Nicht, dass ich es so nehmen würde, es sollte nur zeigen, dass deine Packungsdichte durchaus zu haben sein müsste. Reset-Mimik und Spannungsregler sind noch nicht dabei, sollte aber kein großer Akt sein, die da noch reinzufummeln.
batty man schrieb: > Muss ich dem Programm auch noch mitteilen wie breit die > µC-Anschlussbeinchen sind und welchen Abstand sie zueinander haben? Klar, wenn man manuell routet, muss man einstellen, welche Breite man gerade haben will. Kenne zwar Target nicht, aber ich bin sicher, dass man erstmal mit kleinen Bahnen autorouten kann und dann diejenigen etwas vergrössern, die es brauchen. > Ach so ich mach immer noch mit Target3001 rum und hab eine > 2-Layer-Platine (Cu Top/Bottom) -> gibt es bei vor dem Autorouten noch > weitere nützliche Einstellungen um div. Fehlergebnisse schon im Vorfeld > zu minimieren? Gibt's kein Routing Tutorial für Target, wo die Einstellungen erklärt werden?
So, nun habe ich die Abblockkondensatoren auf SMD-Bauteile geändert und die Anordnung nochmals abgeändert. Ich habe vorzugsweise versucht die Bauteile nicht nach "Schönheit", sondern so direkt und knotenfrei wie nur möglich platziert. sehe dann wie folgt aus:
Und, kann er es nun entflechten? Ich habe die Steckerleisten in meinem Experiment übrigens bewusst eher nach Schönheit angeordnet (alle in einem einheitlichen Raster).
Mhh nein, nicht wirklich. Jetzt shafft er 74 von 96 Bahnen, also lediglich 3 mehr. Ich probier noch n bisschen weiter. Danke der Nachfrage. Meld mich wieder :D
Naja, zumindest weiß ich, warum ich Geld für BAE ausgegeben habe. ;-) (Letztlich habe ich mir das nur gekauft des Autorouters wegen.) Da wirst du wohl oder übel mit der Hand routen müssen. Platz sollte eigentlich genug sein.
Ich verzweifel irgendwie noch an den Target-Hybridrouter. Ich habe aufgrund der vorangegangenen, eher unordentlichen Platzierungen, das ganze noch mal neu designed. Geil ist nun, dass ich dachte das es a.) ordentlich geordnet, sowie b.) direkt und mit Platz zwichen den Bauteilen super sein müsste (siehe Abb. 1). Dann startete ich den Autorouter und es kam ganze 2 von 96 Bahnen raus (siehe Abb. 2). Kann mir einer mal sagen warum das nun gar nicht geht? Danke
Hi
>Kann mir einer mal sagen warum das nun gar nicht geht?
Ohne deinen Autorouter zu kennen würde ich sagen: falsch konfiguriert.
Wenn man die Eigenschaften und Einstellmöglichkeiten nicht kennt ist es
sinnlos den auf eine Leiterplatte los zu lassen. In der Zeit die du hier
vergeudest haben es andere schon dreimal mit der Hand geroutet. Und
selbst wenn der Autorouter das Teil entflechtet Wirst du noch lange
brauchen um die notwendigen Korrekturen mit der Hand zu machen.
Übrigens sollte der Quarz mit den zugehörigen Kondensatoren möglichst
nah am Controller sein.
MfG Spess
Was Du anhängst ist doch immer die Schaltplanansicht, nicht die Boardansicht, oder?
Ähm, nicht das ich wüsste. Abb.1 ist die Schaltplan-Ansicht Abb.2 ist die Platinen-Ansicht mit Luftlinien Abb.3 ist die 3D-Board-Ansicht
So sieht nun das 3D-Board aus, wobei ich diesmal auch die höchste Kontaktierungsanzahl, mit 82 von 96, erreicht habe. Aber irgendwie muss ich mich zu glatt anstellen oder der Autorouter zzgl meiner nicht guten Einstellungen kann die hohe Anzahl an µC-Pins nicht komplett rauslegen. Muss ich die Durchkontaktierung kleiner wählen? Die kommen mir auf dem Bild so groß vor?
batty man schrieb: > Muss ich die Durchkontaktierung kleiner wählen? Die kommen mir auf dem > Bild so groß vor? Das musst Du den Platinenhersteller fragen. Auch Leiterbahnbreite und -abstände sind durhc die Fertigungstechnologie definiert. Hier sind nochmal zusammengefasst die Schritte, die zu tun sind: http://www.fpga-faq.org/FAQ_Pages/0043_Steps_to_make_a_Printed_Circuit_Board.htm
Oh je ein Autorouter läuft Amok. Per Hand hätte man es besser hinbekommen. Die Größe der DUKOs ist OK. Du kannst sie gerne kleiner machen wenn du möchtest, die Minimalgröße hängt aber vom Herstellungsverfahren ab.
(und ich sehe es jetzt schon. Das wird wieder so ein Monsterthread, mit 1000+ Beiträgen...)
Den Q1 und C10, C11 müssen näher an den Controller. Masse der beiden Kondensatoren direkt an den Controller. Diese Masseleitung für nichts anderes verwenden. Warum nimmst du noch THT Bauteile, wenn du gleichzeitig schon SMD verwendest?
batty man schrieb: > Ähm, nicht das ich wüsste. > Abb.1 ist die Schaltplan-Ansicht > Abb.2 ist die Platinen-Ansicht mit Luftlinien > Abb.3 ist die 3D-Board-Ansicht Tschuldigung, war Quatsch von mir.
batty man schrieb: > So sieht nun das 3D-Board aus, wobei ich diesmal auch die höchste > Kontaktierungsanzahl, mit 82 von 96, erreicht habe. Aber irgendwie muss Und wieso gehst jetzt nicht 1x per Hand drüber, machst es hübsch soviel Du willst und machst die restlichen 15 per Hand? > ich mich zu glatt anstellen oder der Autorouter zzgl meiner nicht guten > Einstellungen kann die hohe Anzahl an µC-Pins nicht komplett rauslegen. > > Muss ich die Durchkontaktierung kleiner wählen? Die kommen mir auf dem > Bild so groß vor? Duko passt schon, vergleiche mal mit der Dicke der Header. Ist in vernünftiger Proportion.
Guest schrieb: > Den Q1 und C10, C11 müssen näher an den Controller. Masse der beiden > Kondensatoren direkt an den Controller. Diese Masseleitung für nichts > anderes verwenden. Würde ich auch dringend empfehlen. Für die Cs auch SMD verwenden. Für den Quarz auch was kleineres, der jetzige ist ja ein Steinzeitmodell. Reichelt, Conrad, ebay, alle bieten superkleine Quarze zu sehr günstigen Preisen an.
isidor schrieb: > Für den Quarz auch was kleineres, http://www.ebay.de/itm/Quarz-Crystal-16MHz-SMD-2-5-x-3-2-x-0-8mm-30ppm-40-to-85-C-12pF-Qantek-/161367943788?pt=Bauteile&hash=item2592476a6c
Christian K. schrieb: > Per Hand hätte man es besser hinbekommen. Hübscher auf jeden Fall, aber das ist ja nicht primär interessant. Wenn sich allerdings ein Autorouter so anstellt, wie der hier, dann braucht man ihn wohl auch nicht. Das, was er da geschafft hat, bekommt man in der gleichen Zeit mit der Hand schneller hin. isidor schrieb: > Für den Quarz auch was kleineres, der jetzige ist ja ein > Steinzeitmodell. Klein ist bei Quarz aber nicht immer besser, wobei das hier vermutlich keine Rolle spielt. Die Größe spielt bei der Größe dieses Boards aber auch keine Geige. Guest schrieb: > Den Q1 und C10, C11 müssen näher an den Controller. L1 sinnvollerweise auch.
Ja sorry hübsch wirds wohl vorerst auch nicht werden. Ich übe ja erst das Designen und funktionale Auslegen. Ich habe es nun endlich geschafft, dass 96 von 96 Bahnen entsprechend kontaktiert sind, bei nur 42 Durchkontaktierungen. Die beiden Kondensatoren m Quarz hängen jetzt nur nach am GND-Pin des µC. Die Spule habe ich jetzt aber nicht mehr näher dran gesetzt (bekommen). Das mit den veralteten Bauteilen und der Größe stört mich an sich nicht. Hab eher das Problem, dass ich SMD nicht gelötet bekomme. Deswegen waren die eigentlichen Abblockkondensatoren auch normale und keine SMDs. Was sagt ihr jetzt zu meiner Fertigstellung? Ich habe hier 5 ATmega2560 zu liegen (Roh) und die wollte ich eben nun auf einer selbstentwickelten Platine einbinden, wodurch ich eben lerne, auf was es so ankommt, wie ich an gewisser Stelle was tun muss, wie ich mit dem Programm zeichne und eben mein Projekt verwirklicht bekomme. Weiterhin wollte ich mir alle Möglichkeiten mit den Controllern offen halten, weshalb ich alle Pins raus gelegt habe. Die Projekt-Prüfungs-Funktions raff ich nun abe auch nicht, denn ich hab fast immer ein Abstandsproblem und/oder Schifebahnen! Als die schrägen Bahnen ergeben sich ja durch die verlegung und ist demnach so - fertig! Oder gibt es da Probleme mit solchen Sachen? Das mit dem Abstand ist auch eher - mhh naja - denn ich habe auf die Abstandstrichelchen beim optimieren geachtet. Also für mich eher komisch.
batty man schrieb: > Das mit den veralteten Bauteilen und der Größe stört mich an sich nicht. > Hab eher das Problem, dass ich SMD nicht gelötet bekomme. Und der ATMega256 geht als SMD locker rein, oder wie? C10 und C11 sollten trotzdem zum Prozessor hin angeordnet werden. Massebezug zum Prozessor günstiger. Daher auch da SMD empfehlenswert. Du willst beraten werden, hältst dich haber dann nicht an die Emfehlungen. Mit einem kleinen SMD Quarz würdest du dir leichter tun.
Also der Atmega hat doch noch Kontaktbeinchen die ich löten kann weil ich da noch ran komme. Nur wenn die Kontanktstellen unterhalb des Bauteils ist und ich mit Lötpaste und Heoluftfön arbeiten müsste geht das eben nicht mehr, weil ich das nicht habe. Das ist mein kleines Problem. C10 und C11 sind zwar vom µC aus gesehen dahinter, jedoch haben sie den GND-Kontakt direkt zum Controller hin. Also die Masseleitung geht gleich rum um die Bauteile und auf direktem Weg zum GND-Pin (#32). Und ich halte mich doch so gut es geht dran. Ich investiere auch enorm viel Zeit hier drin. Ich bin immer noch dabei es zu optimieren etc. Ich habe jetzt fast jeden Port einzelnd angefasst und per Autorouten verbunden und entflechtet und gleich anschließend per Hand kompakter verlegt. Was zum Erfolg für alle Kontaktierungen beitrug war, dass ich zuerst alle möglichen Bahnen nur auf der Oberseite verlegt habe. Erst ganz am Ende wo es keine andere Möglichkeit mehr gab, habe ich Durchkontaktierungen und die untere Kupferebene verwendet. Aber ja!!! Ich denke auch, dass es schneller gegangen wäre, gleich von Beginn an alles manuel zu verlegen. Naja, so lernt man, das worauf es an kommt und bei welchen Einstellungen was passiert, kennen, um den Autorouter und dessen Möglichkeiten sowie Prüfungs-"Beständigkeit" einschätzen zu können.
Erstmal soviel; das Placement passt soweit schon mal ganz gut. Das ist durchaus schon mal ein wichtiger Schritt auf dem Weg zum Layout. Das Ergebnis des Autorouters gefällt mir aber leider gar nicht. Bzgl SMD-Quarze: Der "gute, alte" HC49 (ggf in SMD) ist immer noch gut genug für das meiste. Die modernen SMD-Quarze sind teils einfach nur unangenehm von Hand zu löten. Das muss man sich echt nicht antun, wenn man den Platz hat. Für ein Serienprodukt sieht das freilich anders aus. Nun mal meine Anmerkungen: Die Leiterbahnen sehen seehr dünn aus, auch im Vergleich zu den Pads des ATMega. Da sollte man ohne Not für die Signale nicht unter 0,254mm gehen. Für VCC und GND eher mehr. Die Führung der Versorgungsspannung ist leider alles andere als optimal. Insbesondere auch wieder die Breite der Bahnen. Wenn man Pech und ein starkes Netzteil hat, verpufft die Leiterbahn vom Spannungseingang zum Elko beim ersten Einschalten. Wenn man das doppelseitig auslegt (gute Idee, ansich), sollte man zumindest eine Seite der Platine mit einer Potenzialfläche fluten, eher beide; für gewöhnlich mit GND. Damit und ggf. einigen Durchkontaktierungen zwischen den Masseflächen, hat man schonmal einen schönen, niederimpedanten Bezugspunkt und weniger Stress dabei, GND überall hinzuführen, wo man es braucht. Ich würde an deiner Stelle den Autoroute in die Wüste schicken und zwar ohne Kamel und Wasserflasche. Das sieht einfach nur grauselig aus und funktioiert vermutlich nur bedingt. Das Routing kannst du grundsätzlich als Anregung nutzen, aber du solltest doch nochmal "Hand anlegen". Fange mal damit an, den Bottom Layer primär als Masse zu nutzen. Top nutzst du als primären Routing-Layer. Zuletzt kann man da die Freiflächen auch noch mit GND füllen. Dadurch, dass Bottom dabei fast frei bleibt, hat man dann auch keine Probleme VCC überall hinzuführen, nur dabei darauf achten, dass man die Fläche nicht zu sehr segmentiert. Dann würde ich k11 und k9 ebenfalls senkrect ausrichten und K8 ebenfalls oberhalb des µC anordnen. Die Stiftleisten am rechten Rand tendenziell etwas näher zusammen, dafür K7 noch drunter (auch wieder senkrecht), links davon und in einer Linie dazu dann K10. Dann der Quarz, auch wieder 90° gedreht, die Kondensatoren am Quarz 0805 SMD. Spart wieder Platz, ggf die Cs auch auf die Unterseite verlagern, da sollte zu dem Zeitpunkt außer Masse noch nicht viel sein. Die Diode im Spanungseingang würde ich durch eine MBRS360 ersetzen, das ist eine 3A SMD-Diode bis 60V Sperrspannung. Die passt an der Stelle perfekt. Die Leiterbahnen im Bereich des Spannungsreglers würde ich mal auf Minimum 0,6mm auslegen. Sicher ist sicher. So eine 0,254er Bahn verdampft sonst gerne mal, falls man irgendwo noch eine Lötbrücke hat. PortG würde ich auf eine einreihige Stiftleiste herauslegen. Da sind ohnehin zwei Pins für den 32kHz-Quarz belegt (so man ihn nutzen will); da lohnt der 10-Pin nicht wirklich. Ich habe das gerade mal in Eagle durchgeklöppelt (geht mit Target genauso gut, nur bin ich kein Target-User). Ich hab das mal als Bild angehängt. GND und VCC habe ich jetzt mal nicht fertig groutet, die Massefläche im Bottom-Layer ist ausgeblendet, damit man die Leiterbahnen deutlicher sieht. EDIT: @Moderation, bitte die Dublette des Bilds löschen Grüße Andreas
batty man schrieb: > Also der Atmega hat doch noch Kontaktbeinchen die ich löten kann weil > ich da noch ran komme. Nur wenn die Kontanktstellen unterhalb des > Bauteils ist und ich mit Lötpaste und Heoluftfön arbeiten müsste geht > das eben nicht mehr, weil ich das nicht habe. Das ist aber erst bei QFN-Gehäusen der Fall, und die nimmt man auch hobbymäßig wohl nur dann, wenn es keine Alternativen gibt (die meisten Controller bekommt man durchaus in alternativen Gehäusen, auch SMD). Aber für das „Hühnerfutter“ wie Abblock-Cs, ein bisschen Induktivität zum Abblocken von AVcc und dergleichen hat man kein Problem, das ganz normal mit dem Lötkolben zu löten. (Nur Auslöten ist nicht so einfach, das braucht dann Heißluft, zur Not tut's aber der einfache Baumarkt-„Föhn“.) Selbst, wann man die Kerkos des Quarzes als SMD ausführt, kann man den Quarz selbst ja noch bedrahtet nehmen. Die beiden Cs passen dann prima untendrunter. Bei Handlötung muss man sich ja nicht davor scheuen, Bauteile auf der Unterseite anzubringen (das ist bei industrieller Produktion eher eine Sache, die man vermeidet).
Alles klar. Ich werde die nächsten Tage weiter rum probieren und gucken wie ich hdas alles so umgesetzt bekomme. Vielen lieben Dank für die Tipps.
Moins ;-) Ja es war mal wieder soweit und ich habe nun abermals den ganzen Tag damit zugebracht, meine Platine zu designen und zu verdrahten. Ich hoffe doch, dass es mittlerweile schon ansehnlicher geworden ist. Das mit den GND-Flächen fluten hab ich so noch nicht verstanden. Mach ich das als ersten Schritt oder mach ich das jetzt, wo die Verdrahtung entflochten fertig gestellt ist? Ansonsten siehts nun so, wie dem Anhang begefügt, aus. Die Kondensatoren sind alles SMD-Bauteile (100nF,22pF am Quarz). Den Quarz hab ich als "veraltete" Variante beibehalten. Die Sperrdiode am Spannungseingang ist nun auch abgeändert. Den PortG (K14) habe ich für die Einheitlichkeit auch weiterhin als 10-Pin Wannenstecker gelassen. Liegt daran das ich solche kodierten Wannenbuchsen benutzen möchte. Dass ich nicht gesamten Port nutzen kann ist mir dabei in diesem Fall egal, denn ich habe eh nur die passenden 10-Pin-Stecker zur Verfügung. Am Spannungseingang habe ich Leitungen auf 1mm verbreitert. Alle weiteren Leitungen haben nun eine Breite von 0,3mm. Dabei habe ich so gut es geht darauf geachtet, dass ich mindestens 0,2mm Abstand zu den Leitungen habe. So wie mir es scheint sind die Kontaktbeinchen des Controllers ca. 0,3mm. Die Abstände sind leider an dieser stelle kleiner, wodurch ich Abstandsprobleme bekomme. Nach der Prüfung hatte ich gut 20 solcher Abstandsarnungen. Mhh, ist das egal??? Na was sagt ihr?
Zieht schon viel besser aus. Massefläche erzeugst du unter "Aktion" -> "Massefläche" -> "Massefläche generieren" Das musst du für jedes Layer (bei dir Kupfer unten und Kupfer oben) separat machen. Signal nimmst du GND (hoffe das Groundsignal heißt bei dir auch GND) Parameter sind Abstand zu nicht GND-Signalen und Abstand zum Platinenrand. Nachdem du die Flächen generiert hast, kannst du sie für dich mit Layer 2 und 16 ein und ausblenden. Mir ist noch aufgefallen, die Löcher an den Ecken hast du mit Layer 23 Platinenumriss gemacht. Das ist falsch. Lösch die Kreise und zu da Befestigungsbohrungen hin: "Elemente" -> "Befestigungs-Bohrloch setzen" Nach dem setzen, kannst du die Bohrungen markieren, und 'ä' drücken. Dann kannst du die x/y Koordinaten anpassen. Kupfer Höhe/Breite nehme ich immer 5mm; Form Rund; Aura 0,3mm; Bohrloch 3,2mm. Die Einheiten kannst du im Rastermenü ändern, falls du die noch auf Zoll hast (Shift + F5).
An deiner Stelle würde ich jetzt als nächstes die Groundplanes anlegen und anschließend VCC ebenfalls auf der Unterseite neu routen; damit hast du die gelegenheit mit 0,4 oder mehr direkt bis an das Bauteil zu fahren. Bei den Stiftleisten würde ich VCC mit 0,6 routen, da ist ja Platz, einmal außen rum zu fahren. Den Controller fährst du von unten mit VCC an und gehst dann durch VIAs auf den Top, dann kommt der jeweilige Keramikkondensator und dann an den µC. Wenn du die beiden VIAs bei Pin1 unter den Chip verlegst, kannst du mit den Kondensatoren deutlich dichter an den µC ran. Außerdem wird das ganze durch die Massefläche deutlich aufgeräumter werden, da du dann nur noch bis zur GND-Plane routen muss (also bis du Platz für ein VIA hast), statt GND durch die halbe Weltgeschichte zu fädeln.
Achso, der Ausgang des Spannungsreglers darf auch ruhig etwas dicker geroutet werden; eigentlich gilt, Leiterbahnen immer so breit wie geht oder sinnvoll ist. Breiten über 0,6 sind aber sinnvoll, wenn gewisse Ströme zu erwarten sind (zB bei Versorgungsspannungen und so Zeug).
Alles klar, danke! Ich habe mir nur gedacht da eben gleich einfach nur Löcher zu haben um die Platine dann mal (wo eben gebracht) zu befestigen. Aber klar, mit den Kupferringen ist dies dann natürlicher stabiler, so dass die Platine nicht gleich an der Stelle bricht, weil ich zu fest angezogen habe. Danke für den Tipp, hätt ich wohl dann mitbekommen wenn diese an den Stellen kaputt sind. Das mit den Masseflächen habe ich jetzt probiert, nur dass sieht jetzt so schön rot aus, dass ich nicht weiß ob das alles noch so funktional ist. Ich habe als Aura 0,5mm zu allen anderen Leitungen (ausser GND - und ja heißt auch als Signalklasse so) und den Rändern. Ist das so i.O? Edit: Also muss ich jetzt nochmal alle GND-Signale die ich oben per Hand verlegt habe noch mal löschen und per Autorouter oder eben wieder von Hand neu Routen, so dass ich mehr Durchkontaktierung nutze um die Masseleitung so kurz wie möglich zu halten? Denn ich habe auch jetzt nach den Masseflächen noch die Hand verlegten GND-Bahnen zum Teil auf der Oberseite. Und die erzeugten Masseflächen sind unter Ebene Null aufgeführt. Ist dass korrekt so, dass es nicht Kupferebene 2 (unten) ist???
Wie gesagt, du kannst die Masseflächen ausblenden, sind Layer 2 und 16. Wenn du Leiterbahnen änderst, musst du die Fläche neu erzeugen, das geht nicht automatisch.
Ja eben leider nicht. Wenn ich die Massefläche ausblenden möchte ist es Ebene 0. Und die Kupferbahnen auf der Unterseite sind Ebene 2. Wenn ich also Ebene 0 ausblende, dann sehe ich alle Leiterbahnen auf Ebene 2. Oder ist das jetzt nur vom Programm so? Also dass ich die untere Ebene Masseflächen ausblenden kann und trotzdem noch die einzelnen Leiterbahnen bewusst sichtbar bleiben sollen?
Normal sollten die Leiterbahnen in der Massefläche sauber ausgespart sein; bei deinem Bild oben sieht es übrigens so aus, als sei der Fläche kein Netz zugeziesen oder zumindest nicht GND.
batty man schrieb: > Muss ich die Durchkontaktierung kleiner wählen? Die kommen mir auf dem > Bild so groß vor? Die sehen nur im Vergleich zu deiner Leiterbahnbreite so groß aus. Die Leiterbahnen müssen nicht schmäler als die Pins sein. batty man schrieb: > Ist das so i.O? Der THT-Quarz blockiert dir viel Platinenfläche und die Lastkapazitäten sollten an den zugehörigen Gnd Pin32 am Prozessor führen (siehe Atmel AVR186 App-Note http://www.atmel.com/Images/doc8128.pdf). Ich würde die Platine kürzer machen, sofern es keine besonderen Vorgaben für das Format gibt. Auch wenn Adventszeit ist, gibt es keine Sonderpunkte für besonders großzügige Sternverdrahtung um den Prozessor.
Ich muss mich verbessern Layer 2 und 16 sind die normalen Leiterbahnen 0 und 14 sind die Masseflächen Du hast jetzt nur für Bottom-Layer eine Fläche gemacht. Die scheint auch korrekt mit GND zu gewiesen zu sein.
Hey Leute, weiterhin erstmal n Danke für die Anteilnahme und Hilfestellung bei meinen ersten Gehversuchen bei der Erstellung einer PCB-Platine. Christian K. schrieb: > Du hast jetzt nur für Bottom-Layer eine Fläche gemacht. Ok dann ist die Layerangabe mit Ebene 0 ja korrekt. Soll ich bestenfalls auch oben eine Massefläche erzeugen, trotz der vielen Inseln und Datenleitungen? Andreas Lang schrieb: > bei deinem Bild oben sieht es übrigens so aus, als sei der Fläche kein > Netz zugeziesen oder zumindest nicht GND. Und doch ich habe die Massefläche mit der GND-Signalklasse verknüpft. Dies scheint das Programm auch bestens umzusetzen, denn die gelegten roten GND-Bahnen (Ebene 2) verschwinden in die Massefläche (werden wohl eins), während die Datenleitungen mit einer 0,5mm weiß-markierten Aura ausgesparrt bleiben. Wolfgang A. schrieb: > Der THT-Quarz blockiert dir viel Platinenfläche und die Lastkapazitäten > sollten an den zugehörigen Gnd Pin32 am Prozessor führen (siehe Atmel > AVR186 App-Note http://www.atmel.com/Images/doc8128.pdf). D.h., dass ich von den Kondensatoren C10, C11 am Quarz die GND-Kontaktierung nur auf den Controller-GND-Pin lege und keine weitere GND-Verbindung dort abzweige? > Ich würde die Platine kürzer machen, sofern es keine besonderen Vorgaben > für das Format gibt. Auch wenn Adventszeit ist, gibt es keine > Sonderpunkte für besonders großzügige Sternverdrahtung um den Prozessor. Mhh, ich übe ja noch. Das ist bisher das kleinste was ich so strukturiert und gleichbleibend verlegen konnte. Platine hat ein Ausmaß von 115x75mm. Aber kleiner geht natürlich immer, da ich den späteren Einbauort auch noch gar nicht kenne. Lieber kleiner wie zu groß :D Zwecks dem kleiner werden. Ich habe nun gestern versucht, alle GND-Bahnen auf Ebene 2 abzuändern, sofern möglich. Bei den ganzen SMD-Bausteine habe ich jedoch immer das Problem, dass ich keine Verbindung zur Ebene 2 habe. Ergo muss ich eine Bahn raus legen und eine Durchkontaktierung generieren. Kann ich die DuKo auch direkt unterhalb der SMD-Kontaktfläche generieren? Die scheinen mir immer größer wie die Kontaktfläche zu sein, was sich dann leider als Verbindung mit der zweiten Kontaktfläche behindert. Da ich das nie löten werden kann, kann man bei der Herstellung der PCB-Platine gleich mit beauftragen, dass solche Bausteine mit aufgebracht werden?
Ach und noch ne Frage. Ich bin gerade dabei alle GND- und VCC-Leiterbahnen auf 0,6mm zu verbreitern. Jedoch musste ich einige Bahnen zwischen den Pins der 10-Pin-Steckleisten verlegen. Wenn ich mir das so anschaue erscheint es mir recht eng bzw. wenig am nötigen Abstand zu sein. Bis zu welcher Bahnbreite ist das verlegen zwischen den Pins ohne bedenken möglich? Also so als Richtwert
batty man schrieb: > Bis zu welcher Bahnbreite ist das verlegen zwischen den Pins ohne > bedenken möglich? Frag' deinen Platinenhersteller, der gibt dir die minimalen Strukturgrößen vor, sowohl Bahnbreiten als auch Isolationsabstände. Ist außerdem eine Frage, ob du die Pins nur mit dem (ebenfalls vom Hersteller vorgegebenen) minimalen Restringen um die Bohrungen versehen willst oder lieber etwas mehr Kupferring stehen lassen möchtest, um mehr mechanische Stabilität an den Steckern zu erreichen.
> Kann ich die DuKo auch direkt unterhalb der SMD-Kontaktfläche generieren?
Eher nein, das ist zwar technisch möglich, aber unüblich und auch eher
teuer.
Wenn du die Groundplane auf der UNterseite zur Masseführung nutzt,
brauchst du die Masse nicht in der Gegend rumzufädeln.
Grüße
Andreas
batty man schrieb: > Es geht um den Selbstbau einer PCB-Platine für mein ATmega2560. Mach endlich die PCB fertig...ansosnten wird das Projekt nie fertig wenn es nach dem Forum geht..
Thomas der Bastler schrieb: > Mach endlich die PCB fertig...ansosnten wird das Projekt nie fertig wenn > es nach dem Forum geht.. Nu lass dem guten Mann mal Zeit! Ein schnell fertig designtes Board, das nacher nicht recht tut, bringt nix als Frust. Un der TO will offenbar auch lernen, was es denn so zu beachten gibt, um ein gutes Layout zu erhalten. @batty man Lass dich bloß nicht hetzen. Das Board nähert sich langsam dem an, was ich unter Layout verstehe (jetzt positiv gemeint). Die ersten Autorouter-Runs waren ja eher nicht so der Hit, aber es wird so langsam. Das Leiterplattenrouten muss man halt auch erstmal lernen und Übung macht den Meister. Dein Design mit dem Mega2560 ist als Erstlingswerk halt auch etwas ambitioniert, aber noch machbar. Guck nochmal, dass du die Massefläche sinnvoll nutzt, dann brauchst du auch die GND-Leitungen oben beim Spannungsregler nicht mehr. Thomas hat da eine "etwas eigene" Philosophie, was seine Projekte angeht, ohne das jetzt wertend zu meinen. Was Platinenlayouts angeht würde ich ihn jetzt aber nicht unbedingt als Referenz nennen wollen.
Nabends, allerseits. Ich danke und lass mich auch nicht hetzen. Denn wie ja nun schon bekannt ist möchte ich es eben erlernen, so dass sich das Ergebnis auch sehen lassen kann. Ausserdem erfreue ich mich dann noch mehr daran. Ich übe und desigene einfach weiter. So sieht nun mein vierter Versuch aus. Das mit den GND-Bahnen und der Massefläche ist mir immer noch ein kleines Rätsel, also besser gesagt noch nicht ganz ein Optimum heruasgefunden. Ich habe um die GND-Pins (Ebene 2) die Aura beibehalten, damit mir nicht die Lötwärme auf die volle Fläche abfließt. Deshalb muss ich doch eh immer ein Leiterbahnstumpf legen, wodurch es doch eigentlich egal sein kann ob ich es gleich durchziehe bis zur nächsten Kontaktierung - oder? Weiterhin wollte ich die Port-Pinnummer nicht Nummeriert (1-10), sondern mit Signalnamen auf der Platine gedruckt bekommen, aber irgendwie scheint es mir so, dass ich nur aus den Nummer die Namen machen kann, der jedoch dann nicht neben den Pin aufgedruckt wird. Also ich wollte zumindest, dass z.B. immer P*0, sowie VCC und GND als Druck mit vorhanden ist. Dann habe ich ein schnelleren und leichteren Überblick wenn ich mit den Board dann arbeite. Die Gesamtgröße der Platine liegt nun bei 97x64 mm. Nach der Prüfung auf diverse Sachen habe ich nur die Meldung über die Massefläche, die nicht in Linien umgewandelt ist. Muss ich das noch machen? Dann erhalte ich ja keine Vollfläche sondern ein Gitternetz. Ist das korrekt so? Alles weiteren Warnungen sind mittlerweile trotz der Verkleinerung unterbunden. Und noch eine Frage zu den Platinenaufdruck. Bein den 2x5 Stiftleisten habe ich den Wert "Port *" eingefügt, lass ihn anzeigen und das Häkchenfald ist aktiv. Nun steht aber noch der Name (Präfix "K" mit der Nummer) da. Diesen kann ich zwar ausblenden, aber das Häkchen nicht deaktivieren, wodurch es in der 3D-Ansich dann wieder sichtbar ist. Wird dass dann auch auf die Platine gedruckt?
Mach Dir bei ISP und JTAG noch 'ne Markierung für Pin 1 ran. Oder verwende gleich die passenden Wannenstecker: http://www.reichelt.de/Pfosten-Wannenstecker/WSL-6G/3//index.html?ACTION=3&GROUPID=3231&ARTICLE=85732&OFFSET=16&WKID=0&
batty man schrieb: > So sieht nun mein vierter Versuch aus. Das mit den GND-Bahnen und der > Massefläche ist mir immer noch ein kleines Rätsel, also besser gesagt > noch nicht ganz ein Optimum heruasgefunden. Ich habe um die GND-Pins > (Ebene 2) die Aura beibehalten, damit mir nicht die Lötwärme auf die > volle Fläche abfließt. Deshalb muss ich doch eh immer ein > Leiterbahnstumpf legen, wodurch es doch eigentlich egal sein kann ob ich > es gleich durchziehe bis zur nächsten Kontaktierung - oder? Eigentlich sollte auch Target sowas automatisch können? Die, die das nutzen wissen sicher mehr. Ich hab Target vor vielleicht zehn Jahren mal für zwei Tage ausprobiert und hab ich dann doch für Eagle entschieden.
In Gegensatz zu Eagle verbindet Target GND-Pins nicht automatisch mit der umgebenen GND-Fläche. Man muss immer eine Leiterbahn verlegen. Beim erzeugen der Massefläche gehen die GND-Leiterbahnen in der Massefläche auf, die GMD-Pins behalten aber ihre Aura.
Tach auch allerseits. Abschließend wollt ich mich bei eurer Unterstützung nochmals Bedanken und wünsche euch frohe und besinnliche Weihnachtsfeiertage. Ich werde nun den 4. Versuch mal als Prototyp fertigen lassen. Jedoch ohne SMD-Bauteilebestückung, da bei PCB-Pool das ganze zzgl 171,98€ bei gerade mal 11 Cs und einer Diode kostet. Mit einer 2 lagigen 97mm x 64mm Platine plus Stopplack und BS-Druck komme ich so schon auf gut 88€ bei 8 Arbeitstagen Herstellungszeit (mögliches Max). Inkl. bei einem Prototyp ist eine Edelstahlschablone mit 127µm Blechstärke für die SMD-Bauteile. Ist diese Hilfreich zum löten der Bauteile? Es gibt noch die Möglichkeit das bei der Partner-"Bude" machen zulassen. Dann würde mich das Gleiche gut 37€ kosten. "Jackaltac" wäre diese und hätte 12 Tage Herstellungszeit. Hat damit jmd schon Erfahrung bzw. kann mir mal sagen warum zwischen den beiden schlappe 50€ liegen oder worin Vor- und Nachteil liegen? Ätzwerk kommt bei gleichen Spezifikationen ebenfalls auf gut 88€ (Centbetrag leicht höher :D ) THX
Die Schablone brauchste nur, wenn du einen Pastendrucker hast oder mit Lötpaste löten willst. Guck dich mal hier im Wiki um, wes gibt deutlich günstigere Anbieter als pcbpool.
Mir fällt da zB qprint ein, die wollen 35€+Versand Wenn du das Ding prototypes fertigen lassen willst, lass zB den Positionsdruck weg, das spart oft ein paar Euro.
Mhh ja das it q-ptint liest sich gut. Ich habe eben leider festgestellt, dass die nur Dateitypen ".t2001 / .t3001" annehmen. Meine enden aber alle mit ".t3000", obwohl ich das mit Target 3001 v17 erstellt habe! Gibt es denn da auch schon wieder irgendwelche unterschiede? Bin ich zufällig damit an PCB-Pool gebunden oder ist das bloß die Änderung des Typs durch die abgespeckte Freeware-Version?
Lern noch, wie du deinem Target RS-274X (extended Gerber)-Dateien entlocken kannst. Die bekommst du bei jedem Hersteller problemlos unter.
Mhh, danke für den Tipp. Es scheint aber so als könne ich meine Datei nicht in eine Gerber-Datei auslagern. Ich habe Target3001 v17 direkt von beta-layout und egal was ich hier raus versuche kommt immer "Diese Funktion ist in dieser Edition nicht verfügbar." ! Dabei ist es egal wie ich versuche an die Sache ran zu gehen. Einzige Möglichkeit die mir bisher bleibt ist direkt die verknüpfte Bestellung zu wählen. Dann kann ich für ~95€ mir die Platine herstellen lassen und bekomme die Gerber-Datei per E-Mail zugesandt.
batty man schrieb: > "Diese Funktion ist in dieser Edition nicht verfügbar." Dann bist du wohl einem Koppelgeschäft aufgesessen … Ist dann wie ein Mobiltelefon mit Simlock.
Bitte melde dich an um einen Beitrag zu schreiben. Anmeldung ist kostenlos und dauert nur eine Minute.
Bestehender Account
Schon ein Account bei Google/GoogleMail? Keine Anmeldung erforderlich!
Mit Google-Account einloggen
Mit Google-Account einloggen
Noch kein Account? Hier anmelden.




































