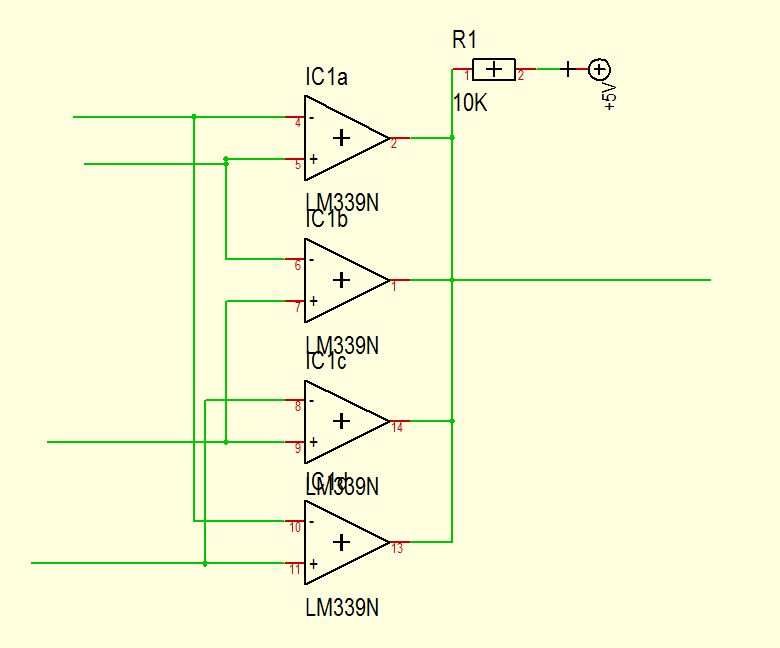
Hallo, ich habe hier eine seltsame Schaltung die ich nicht verstehe. Es ist ein Ausschnitt aus einer größeren (funktionierenden) Schaltung. Es wird ein LM339 4-Fach Komperator verwendet. Was ich nicht verstehe ist das alle 4 Ausgänge des Chips kurzgeschlossen werden. Wieso kann das funktionieren ? Ich hab ein Schaltplan des Teilstücks angehangen. Links gehen 4 Analogsignale rein. Die Ausgänge werden kurzgeschlossen, mit einem Pullup auf 5 Volt versehen und gehen dann auf einen Digitaleingang.
Argon schrieb: > Was ich nicht verstehe > ist das alle 4 Ausgänge des Chips kurzgeschlossen werden. Wieso kann das > funktionieren ? Weil es Open Collector Ausgaenge sind. Der mit Low Potential setzt sich durch.
Der LM339 (und auch der LM393) haben Open Collector Ausgänge, d.h. sie ziehen den Ausgang aktiv nur auf Masse und nicht auf Plus. Das ist also ein wired OR in deiner Schaltung, jeder aktive Ausgang (low) wird den gemeinsamen Ausgang auf low ziehen.
Argon schrieb: > ich habe hier eine seltsame Schaltung die ich nicht verstehe. Schau ins Datenblatt des LM339. Dort siehst du, daß die Ausgänge Open Collector Ausgänge sind und di findest sogar eine Schaltung als Applic., die der deinen weitestgehend entspricht.
Danke, hab zig mal in das Datenblatt geguckt und das doch irgendwie übersehen. Manchmal ist man einfach blind...
Bitte melde dich an um einen Beitrag zu schreiben. Anmeldung ist kostenlos und dauert nur eine Minute.
Bestehender Account
Schon ein Account bei Google/GoogleMail? Keine Anmeldung erforderlich!
Mit Google-Account einloggen
Mit Google-Account einloggen
Noch kein Account? Hier anmelden.
