Hallo zusammen, ich denke ich steh auf dem Schlauch und sehe eine einfach Lösung nicht, für ein einfaches Problem: Ich möchte mit einem µController eine PWM erzeugen mit einem HighSide Schalter. 32V/6A.Dazu der P-Mosfet. Allerdings habe ich in der ersten Schaltung die Überschreitung der GS Spannung von 20V. In der 2. Schaltung fehlt mir einfach die Schaltgeschwindigkeit- die Flanken sind ne Katastrophe, ich erreiche meine Frequenz nicht. Die muss aber sein damit die Entstörung nicht zuviel Platz braucht. Man könnte jetzt die Widerstände unendlich klein machen- die werden dann aber heiß und verbraten nen Haufen Strom. Seit 2 Tagen suche ich nach einer Lösung, diese Ansätze wurden bereits ausgelotet/verworfen: a) HighSide Treiber für N-Kanal oder P-Kanal High Side Schaltung: Geht nicht weil die alle noch 10-15V Treiberspannungbrauchen- die hab ich nicht und will ich auch nicht erzeugen müssen b) HighSide SipMos Schalter (Infineon oder ähnlich): Die schaffen alle die Frequenz nicht. Nun was tun: Ich hoffe der Eine oder Andere kann mir weiterhelfen!
Z-Diode ist schon nicht schlecht hat aber große Kapazität -> normale 1N4148 in Serie schalten. danach noch ein Pärchen 2N2222A/2N2907(A) als Emitterfolger um das Gate schnell aufzuladen. Falls es dann zu schnell ist (und der Fernseher flackert) noch einen 100 Ohm Widerstand in Reihe zum Gate. Gruß Anja
Hallo, ich habe jetzt noch das hier gefunden: Hier verstehe ich allerdings nicht wie verhindert wird dass das Gate/Source nicht mehr als 20V bekommt...
Durch die 5V vom Controller hat R3 maximal 4.3V bzw ca 13mA Strom 13mA Strom x 680R = ca 10V. Bleiben ca 9V am Gate. Gruß Anja
Ich glaube ich muss meine Transistoren Kenntnisse wieder mal auffrischen... die letzten 10 Jahre nur MosFet... Danke Anja!
Hallo Zusammen, die Schaltung arbeitet, leider habe ich einen Schwinger am Ausgang und auf der Ansteuerung und ich kriege das nicht weg. Das kommt wohl von der Spule am Augang- die brauche ich aber damit das Signal glatt wird. Die MosFet werden sehr heiß ab 0,5A Strom. Die Ansteuerfrequenz ist 8kHz. Hab ich irgendwas vergessen? Wenn ich direkt am Mosfet Ausgang einen 100µF Elko rein mache ist das weg, aber dann wird dieser Elko sehr warm
Was soll T1 da? Was für eine Spule ist das? Was für eine Diode ist das?
Richi schrieb: > leider habe ich einen Schwinger am Ausgang Liegt meiner Meinung nach an den 2 antiseriellen MOSFETs.
Anja schrieb: > Durch die 5V vom Controller hat R3 maximal 4.3V bzw ca 13mA Strom > 13mA Strom x 680R = ca 10V. Bleiben ca 9V am Gate. > > Gruß Anja Warum ist den der Strom durch R3 gleich der Strom durch R2?
Die MoSfets müssen so sein, weil ich am Eingang Spannungsfrei sein muss wenn die Schaltung aus ist (Stromverbruach, das ganze hängt an einem Akku) Die Rechnung von Anja stimmt- nachweislich exakt so in der Schaltung. Den Gate Schwinger konte ich jetzt etwas reduzieren indem ich die 10 Ohm raus habe und 0 Ohm rein. Der Schwinger am Ausgang wird halt von der Spule kommen, die beim plötzlichen Abschalten der MosFets voll Strom zieht. Aber was dagegen tun? Die Spule ist ein 8A Spule, Diode S1J (ähnlich 1N4007)
Richi schrieb: > Die Spule ist ein 8A Spule, Diode S1J (ähnlich 1N4007) Bischen schneller ist sie mit 1.5us als eine 1N4005 mit 30us schon, aber auch schnell genug für deine angeblich hohe Schaltgeschwindigkeit ?
Richi schrieb: > Die MoSfets müssen so sein, weil ich am Eingang Spannungsfrei sein > muss > wenn die Schaltung aus ist (Stromverbruach, das ganze hängt an einem > Akku) Geht so aber nicht. T1 ist als Sourcefolger geschaltet. Wenn man MOSFETs antiseriell schaltet, dann Source an Source. > Die Spule ist ein 8A Spule, Mit 6,8nH? > Diode S1J (ähnlich 1N4007) Viel zu lahm.
Hallo, Danke für die Hilfe: Wg. den beiden MosFets: was macht das für einen Unterschied? Ich wills nur verstehen. Diode- o.k. zu langsam: welche dann? Spule ist 6,8µH nicht nH - sorry. Ich hatte mich bei der Bauteilauswahl an BUCK Convertern orientiert, daher auch die Spule mit 6,8µH
Diode- o.k. zu langsam: welche dann? Wäre eine Schottky besser? Da finde ich allerdings keine Geschwindigkeitsangaben (reverse recovery time)
Richi schrieb: > Ich hatte mich bei der Bauteilauswahl an BUCK Convertern orientiert, > daher auch die Spule mit 6,8µH Na ja, das hängt natürlich entscheidend vom Strom und von der Schaltfrequenz ab (und dem Ripple-Strom und damit der Ripple-Spannung).
Richi D. schrieb: > Wäre eine Schottky besser? Da finde ich allerdings keine > Geschwindigkeitsangaben (reverse recovery time) Schottkys sind quasi "beliebig schnell". Wenn die Spannungsfestigkeit ausreicht, und der höhere Rückstrom nicht stört, nimm die.
Richi schrieb: > Wg. den beiden MosFets: was macht das für einen Unterschied? Ich wills > nur verstehen. Der Kanal von T1 macht so niemals so weit auf, dass er die Bulkdiode nennenswert überbrückt. > Diode- o.k. zu langsam: welche dann? Schottkydiode > Spule ist 6,8µH nicht nH - sorry. 6,8µH scheint mir viel zu klein. Wie hast du die berechnet?
Anja schrieb: > Durch die 5V vom Controller hat R3 maximal 4.3V bzw ca 13mA Strom > 13mA Strom x 680R = ca 10V. Bleiben ca 9V am Gate. > > Gruß Anja Die ~10V fallen aber an R2 ab, d.h. bei Vdd_max = 40V bleiben immernoch 30V am Gate übrig.
Guest schrieb: > Anja schrieb: >> Durch die 5V vom Controller hat R3 maximal 4.3V bzw ca 13mA Strom >> 13mA Strom x 680R = ca 10V. Bleiben ca 9V am Gate. >> >> Gruß Anja > > Die ~10V fallen aber an R2 ab, d.h. bei Vdd_max = 40V bleiben immernoch > 30V am Gate übrig. Du hast dich mit einen NMOS Transistor vertan..
hinz schrieb: > Geht so aber nicht. T1 ist als Sourcefolger geschaltet. Wenn man MOSFETs > antiseriell schaltet, dann Source an Source. Das macht man, weil man dann mit einem (hochohmigen) Widerstand von den Gates zu den Sourcen die Mosfets sicher abschalten kann. > Der Kanal von T1 macht so niemals so weit auf, dass er die Bulkdiode > nennenswert überbrückt. Es wird natürlich auch mit den beiden zusammengeschalteten Drains tadellos funktionieren, denn die Spannung ist im leitenden Zustand an beiden D und beiden S etwa 30V. Da ist bis runter zur Masse genug Luft, um satt leitend zu werden... Das eigentliche Problem hier ist, dass wieder mal einer "nur einen PWM-Ausgang" machen will, und schwuppdiwupp einen ausgeschlafenen Schaltregler an der Backe hat. Und dort muss man eben erst mal wissen, was alles dazugehört (Eingangselko, Schalter, Spule, Freilaufdiode und Ausgangselko). Und dann muss man wissen, wie die Ströme in diesen Bauteilen fließen. Und dann muss man beim Layout aufpassen. Aber das ist Alles nichts Neues, es gibt kiloweise Lieteratur zum Thema.
:
Bearbeitet durch Moderator
Nachtaktiver schrieb: > Du hast dich mit einen NMOS Transistor vertan.. Was meinst du damit? Anja rechnet doch selbst schon den Spannungsabfall an R2 aus. Und die ~10V fallen eben von "oben nach unten" ab.
Lothar M. schrieb: > Das eigentliche Problem hier ist, dass wieder mal einer "nur einen > PWM-Ausgang" machen will, und schwuppdiwupp einen ausgeschlafenen > Schaltregler an der Backe hat. Das ist mir alles klar- ich habe aber nach tagelangen Suchen keinen Schaltregler gefunden der: 100% Dutycycle kann, < 0,3V Dropout, bis 30V arbeitet, Strom und Spannungsgeregelt werden kann und eben von hinten nach vorne nichts durchlässt. Layout ist kein Problem- habe schon genug "fertige" Buck Converter gelayoutet. So weiß ich Bescheid welche Masse Verbindungen eng beienander liegen müssen. Deswegen muss ich da jetzt halt durch, dank eurer Tips konnte ich schon ein paar Verbesserungen erzielen. Die Schottky hat z.B. dazu beigetragen dass die Fets lange nicht mehr so heiß werden. Wegen den 2 MosFets: geht das jetzt so oder nicht- irgendwie widersprüchlich.
Richi D. schrieb: > Die Schottky hat z.B. dazu beigetragen dass die Fets lange nicht mehr so > heiß werden. Und auch wichtig: welche Schaltfrequenz hast du für diese winzige Spule? > Wegen den 2 MosFets: geht das jetzt so oder nicht- irgendwie > widersprüchlich. Einfach auch selber mal Mitdenken und Überlegen. Du willst doch den Schaltregler bauen. Wenn der nicht tut, dann bist du selber schuld. Und es sit tatsächlich nicht verboten, mal bei den einschlägig Bekannten nachzusehen, wie die sowas machen... > Wegen den 2 MosFets: geht das jetzt so oder nicht Es geht, ist aber ungünstig.
Die Schaltfrequenz ist 8kHz, Hab die Spule schon auf 15µH erhöht- Unterschied:keiner.
Richi D. schrieb: > Die Schaltfrequenz ist 8kHz, Hab die Spule schon auf 15µH erhöht- > Unterschied:keiner. Und die 15uH hast du einfach mal geraten ? Oder bei der Berechnung um eine Grössenordnung vertan ?
Also der Ripple ist fast egal, das geht auf einen 10Ah Akku. Ich wollte lediglich nicht mit 0 - 1 draufknallen. Von daher sind die 15µH schon o.k. Ich habe jetzt mal die Schaltfrequenz verdoppelt- da werden die Fets nur noch heißer- an der Spule kanns wohl kaum liegen.
Richi D. schrieb: > Also der Ripple ist fast egal, das geht auf einen 10Ah Akku. Ich wollte > lediglich nicht mit 0 - 1 draufknallen. Tust du aber mit geringer Verzögerung trotzdem. Die Spule mit ihrer um den Faktor 100 zu geringen Induktivität wird da sehr schnell in Sättigung gehen, und dann bleibt nur noch der Rds der beiden Mosfets. Kein Wunder, dass die warm werden...
Richi D. schrieb: > das geht auf einen 10Ah Akku. Bleiakku? Und der Saft kommt von einem Solarmodul? Das ganze soll ein MPP-Regler werden?
Nein- Life. Problem ist der Akku soll auf 28,8V geladen werden, Es stehen aber nur knapp über 29V zur Verfügung. Die Strom/Spannungsregelung übernimmt ein Controller.
Würden die Fets nicht mehr so heiß wenn ich die Sources zusammenlege, statt wie jetzt die Drains? Oder liegts nur an der Spule? Weil man ja mit höherer Frequenz eine kleinere Spule nehmen kann, hab ich mal die Frequenz auf 80kHz gelegt. Die Fets werden noch heißer...
:
Bearbeitet durch User
Also, beide FETs umgedreht, probieren besser als studieren: Überhaupt kein Unterschied!
Richi D. schrieb: > hab ich mal die Frequenz auf 80kHz gelegt. Die Fets werden noch > heißer... Du stocherst schon übel im Trüben... Wie sehen denn die Schaltflanken aus? Wie das Layout? Ich vermute sehr, dein Design ist jetzt gerade so "gut", dass jede Änderung eine Verschlechterung bringt. Mal zu den Grundlagen: es gibt statische Verluste am Rds, und es gibt Schaltverluste, die umso höher sind, je langsamer der Fet schaltet. Bei der niedrigen Frequenz kannst du die Schaltverluste ignorieren, da hast du nur statische Verluste. Und die sind dann am höchsten, wenn die Spüle in Sättigung ist und das einzige strombegrenzende Element der Rds ist...
Anbei mal ne Schaltung, die mit 250kHz läuft (ATtiny261: 64MHz / 256). Die Reihenschaltung funktioniert so nicht, außerdem gibt es Probleme mit U_GS des 2. Transistors. Gegen Rückstrom würde ich nen FET im DC-Ausgang nehmen, der braucht dann nicht die Frequenz der PWM zu wuppen.
:
Bearbeitet durch User
Hallo, ja den 2. FET auf DC zu hängen und extra zu schalten- ist mir heute morgen im Bett auch eingefallen. Die Schaltung sieht ja recht ähnlich aus, auch die Transistoren und Fet arbeiten in ähnlicher Größenordnung. Ich habe 3 Fragen dazu: 1. Warum schaltest Du die PWM auf den Emitter? 2. Was ist das für ein Übertrager am Ausgang, wo liegt der Vorteil dieses Übertragers gegenüber einer Spule? 3. Was bewirkt der 1W Widerstand mit dem Kondensator? Danke schonmal!
:
Bearbeitet durch User
Richi D. schrieb: > 1. Warum schaltest Du die PWM auf den Emitter? Ich wusste, dass genau diese Frage zuallererst kommt. Antwort: Basisschaltung (schaltet schneller als die allgemein bekannte Emitterschaltung) > 2. Was ist das für ein Übertrager am Ausgang, wo liegt der Vorteil > dieses Übertragers? Das sind nur 2 in Reihe geschaltet Spulen. > 3. Was bewirkt der 1W Widerstand mit dem Kondensator? Das ist ein Snubber. Da gabs wohl Probleme mit Spannungsspitzen. Das sind aber alles recht einfache Antworten auf simple Fragen...
:
Bearbeitet durch Moderator
Hallo, alles klar, das mit den beidn Spulen leuchtet nicht ein: dem Schaltbild nach ist das ein Übertrager. Auch die Bezeichnung mit 150nA - ist das ein Tipfehler?
Richi D. schrieb: > das mit den beidn Spulen leuchtet nicht ein: dem Schaltbild nach ist das > ein Übertrager. Es ist einfach ein Kern, auf dem zwei Spulen sind. Und wenn man die richtig in Reihe schaltet, dann bekommt man die doppelte Induktivität. http://www.elektrotechnik-fachwissen.de/grundlagen/reihenschaltung-induktivitaet.php Man könnte diese Spule auch als 75µH Spule mit halb so hohen ohmschen Verlusten betreiben. Oder sogar als Übertrager... > Auch die Bezeichnung mit 150nA Da steht "140µA". > - ist das ein Tipfehler? Sehr wahrscheinlich ja. Es dürften 2x70µH in Reihe sein...
:
Bearbeitet durch Moderator
Der 2. FET ist weg, sieht aber genauso nach Mist aus wie vorher... Ich weiß bloß nicht was eine größere Spule bringen soll: das Problem hier sieht doch ganz anders aus: kurz nach dem Abschalten bricht total die Spannung zusammen und erholt sich wieder. Außerdem: wo soll ich eine Spule mit 1,5mH hernehmen: sowas gibts einfach nicht mit der Leistung- außer selber Wickeln und 8qm² groß... Die Ansteuerung am Gate sieht gut aus- das Schwingen vom Ausgang schlägt hier natürlich durch.
Richi D. schrieb: > das Problem hier sieht doch ganz anders aus: kurz nach dem Abschalten > bricht total die Spannung zusammen und erholt sich wieder. Da sieht man, dass die Spule mindestens um den Faktor 10 zu klein ist. Dein Stichwort für die weitere Recherche heißt "lückender Betrieb". Das passiert bei einem Stepdown, wenn der Strom in der Spule im Freilauf 0 wird. Das ist nicht schlimm, es passiert täglich viele Millionen mal... Wie wäre es, wenn du dich mal grundsätzlich in die Funktionsweise eines Buck-Wandlers einarbeitest? Das hier ist doch eine hoffnungslose Stocherei im Nebel...
:
Bearbeitet durch Moderator
O.k. Ich ordere mal Spulen mit 150µH, mach ein neues Layout und melde mich wieder - hätte echt nicht gedacht dass es so ein Aufwand ist... Vielen Dank für die geduldigen Antworten!
Richi D. schrieb: > 2. Was ist das für ein Übertrager am Ausgang, wo liegt der Vorteil > dieses Übertragers gegenüber einer Spule? Bürklin: 65 C 124 Reihe: 140µH/2.5A Parallel: 35µH/5A
Richi D. schrieb: > das Problem hier sieht doch ganz anders aus Welcher Strom ist da geflossen? Wie gesagt: es ist nicht schlimm, wenn der Strom lückt. Es geht dabei auch nichts kaputt...
Hallo, das war bei 500mA Danke für die Spulen- die sind viel zu groß- wenn die rein müssen: Projekt Abbruch... geht leider einfach nicht.
:
Bearbeitet durch User
Richi D. schrieb: > Danke für die Spulen- die sind viel zu groß- wenn die rein müssen: > Projekt Abbruch... geht leider einfach nicht. Schlecht wenn man es erst jetzt merkt. Hätte dir viel Arbeit gesparrt!
Richi D. schrieb: > Auch die Bezeichnung mit 150nA - ist das > ein Tipfehler? Ups, die 140µA sollen natürlich 140µH sein.
Richi D. schrieb: > Projekt Abbruch... geht leider einfach nicht. Du kannst bzw. musst mit der Taktfrequenz hoch, dann klappt das auch mit 15uH...
Richi D. schrieb: > Der 2. FET ist weg, sieht aber genauso nach Mist aus wie vorher... Die teuersten Messgeräte mit den schicksten Datensammlungen nützen nichts, wenn man sie nicht zu interpretieren weiss. Du steuerst mit 50% Tastverhältnis. Die Spule wird in der Einschaltzeit aufgeladen. Dann entlädt sie sich, offenbar in viel kürzerer zeit, also in eine viel höhere Spannung. Dann ist der Spulenstrom auf 0 abgeklungen, aber es gibt Kondensatoren, und damit einen guten Schwingkreis. So kommt dein "Klingeln" zu Stande. Ob jetzt deine Spannungen wirklich positiv und stark negativ sind, oder das alles bloss ein Effekt ist weil du deine Messspitzen unterschiedlich anbringst, weiss man natürlich nicht. Bei so einer Schaltung misst man die Spannung an der Spule, in dem man Masse des Scopes an +32V legt, und die Tastspitze mit x 10 an den Spulenanschluss, so wird die Belastung und damit Verfälschung des Signals möglichst klein. Besser misst man aber den Strom durch einen kleinen Widerstand in Reihe zur Spule.
Lothar M. schrieb: > Es ist einfach ein Kern, auf dem zwei Spulen sind. Und wenn man die > richtig in Reihe schaltet, dann bekommt man die doppelte Induktivität. Aua!
hinz schrieb: > Lothar M. schrieb: >> Es ist einfach ein Kern, auf dem zwei Spulen sind. Und wenn man die >> richtig in Reihe schaltet, dann bekommt man die doppelte Induktivität. > > Aua! Nun ja, auch ein Mod kann mal übersehen dass sich eine Drossel mit 2 identischen Wicklungen beim Zusammenschalten anders verhält als 2 einzelne Drosseln.
Jemand da der sich das zu bauen (gegen Bezahlung) zutraut? Ich hab jetzt echt auch noch andere Sachen zu machen... Material, Layouts kann ich stellen.
:
Bearbeitet durch User
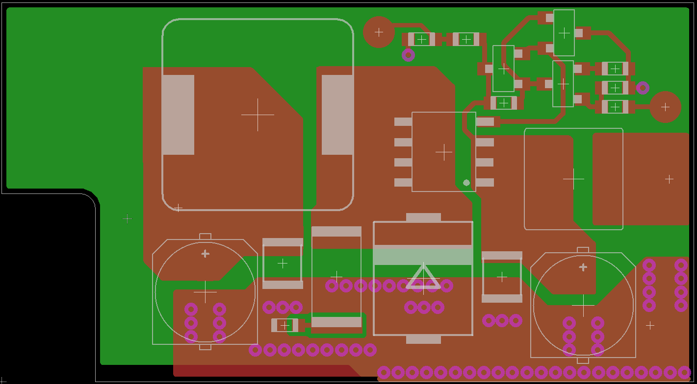
Hallo, hier das neue Layout- ist das brauchbar? Eingang links. Die Spule hat 150µH. Die Eingangspule ist nicht bestückt- vorerst gebrückt.
Dieter W. schrieb: > Nun ja, auch ein Mod kann mal übersehen dass sich eine Drossel mit 2 > identischen Wicklungen beim Zusammenschalten anders verhält als 2 > einzelne Drosseln. Jaja, das N Quadrat. Aber wenigstens noch in der selben Zehnerpotenz. Das fängt der Regler meist noch ab... ;-)
:
Bearbeitet durch Moderator
Lothar M. schrieb: > Jaja, das N Quadrat. Soo isses. Und bei Parallelschaltung bleibt die Induktivität gleich, nur die Belastbarkeit erhöht sich wegen Verdoppelung des Wicklungsquerschnitts. ;-)
Richi D. schrieb: > hier das neue Layout- ist das brauchbar? Nein, Massefläche unter der Spule. > Die Spule hat 150µH. Mit Würfeln berechnet? > Eingangspule Ganz neue Idee.
hinz schrieb: > Nein, Massefläche unter der Spule. Das wäre vmtl. wieder ein Thema für sich... Hier scheiden sich doch auch die "Geister", ob Massefläche wirklich ausgespart werden muss, oder ob dadurch eine zusätzliche Abschirmung entsteht...
Stepdown-Wandler sind recht gutmütig und auch lückender Betrieb ist kein Problem. Bei lückendem Betrieb ist der Ripple etwas höher, das ist alles. Wenn was heiß wird, dann ist vermutlich die Drossel in Sättigung, was für eine Stromangabe hat die denn? Es gibt auch Filterdrosseln mit absichtlich schlechter Güte, damit sie nicht in Resonanz geraten. Die sind natürlich für PWM völlig untauglich. Untauglich sind auch stromkompensierte Bifilardrosseln, da die kaum DC-Strom vertragen. Die sollen ja nur Gleichtaktstörungen filtern. Am besten geeignet sind Speicherdrosseln, VAC und Würth haben da ein großes Sortiment.
Michael schrieb: > Hier scheiden sich doch auch die "Geister", ob Massefläche wirklich > ausgespart werden muss, oder ob dadurch eine zusätzliche Abschirmung > entsteht... Da gibts nichts zu scheiden. Wenn ein Wechselmagnetfeld herumgeistert passiert nicht viel. Nach ein paar mm ist es wirkungslos. Wenn es aber in einem Leiter einen Strom erzeugen kann, dann haben Wir auf einmal ein E-Feld. Und das reicht wesentlich weiter... Ich hatte zu dieser Fläche nur deshalb nichts gesagt, weil die Spule offenbar magnetisch geschirmt ist.
Lothar M. schrieb: > Wie gesagt: es ist nicht schlimm, wenn der Strom lückt. Es geht dabei > auch nichts kaputt... Ja, das ist der "Mut zur Lücke". :-) Es kann aber sein, das der Wandler dann "singt". -)
http://www.maximintegrated.com/en/products/power/switching-regulators/MAX1744.html der 1744 ist regelbar am Ausgang, der 1745 fest eingestellt auf 3.3V/5V. (oder umgekehrt...) Den kannst du nehmen, geht gut. Aber Du willst es mit dem Controller machen, richtig? Nochwas: (wurde aber auch schon gesagt) Wenn Du den Mosfet einschaltest, hast Du deine Eingangsspannung an der Messspitze anliegen, WENN dein Massepin vom Oszillopskop auch an Masse geht. Wenn der FET jetzt hochohmig wird, bricht LOGISCHERWEISE am Ausgang vom FET die Spannung komplett zusammen. Die (Zuleitungs)Induktivität "versucht", den Stromfluss weiterhin aufrecht zu erhalten. in jenem Moment hast Du am FET eine negative Spannung anliegen, die durch die Freilaufdiode aud deren Flussspannung begrenzt wird. Alles ok.
Hallo, der 1745/1744 bringt mir nichts: 18V Ausgang, nicht stromregelbar, bzw einstellbar. Ich will einen Akku laden! CC-CV Glaubt mir: es gibt nichts auf dem Markt wo das mit 100% DutyCycle kann. In der Erkenntnis stecken 10 Stunden Suche. 1: Eingang ist natürlich rechts! Sorry dafür! 2. Die 150µH kommen daher weil es die größte Spule ist die ich gefunden haben die den Strom kann und in der Baugröße noch brauchbar ist. 3. O.K. Massefläche entfernen 4. Die Eingangspule ist nur als Platzhaler- wenn das dahinter mal geht wollte ich hier eine pulsartige Belastung für die Eingangsversorgung ausfiltern.
Wie kann man denn die Induktivität berechnen? Mit den üblichen Spulenformeln oder gibts da was spezielles für PWM Wandler?
:
Bearbeitet durch User
Wichtig ist, daß sie bei maximalem Strom und der Frequenz nicht sättigt. Dann kann man noch höher gehen, wie der Platz es zuläßt. Bei Weniglast gerät jeder Regler irgendwann ins Lücken, das kann man nicht verhindern.
Bitte melde dich an um einen Beitrag zu schreiben. Anmeldung ist kostenlos und dauert nur eine Minute.
Bestehender Account
Schon ein Account bei Google/GoogleMail? Keine Anmeldung erforderlich!
Mit Google-Account einloggen
Mit Google-Account einloggen
Noch kein Account? Hier anmelden.










