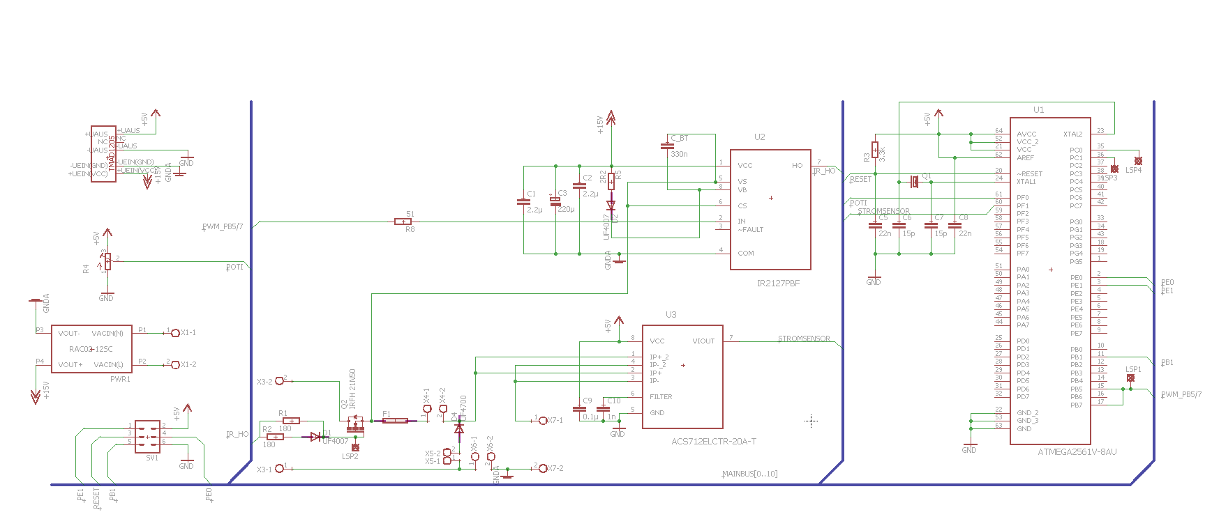
Hallo Leute, wir haben hier eine Ansteuerung für einen Mosfet. Diese Schaltung ist Teil eines Step-Down. Wir haben ohne eine Spannung , welche vom Mosfet durchgeschaltet werden soll, sehr gute Signale. Super Signale aus dem Atmega (Atmega.jpg) und schöne Signale aus dem Treiber-IC (AusgangTreiber). Folgendes Problem tut sich auf. Wenn wir jetzt eine Spannung für den Mosfet bereitstellen welcher er schalten, bzw "hacken" soll, wird das Ausgangssignal des TreiberICs schrecklich (mitSpannungTreiberIC). Die Signale an den Mosfet kommen periodisch, jedoch bleiben diese teilweise sogar weg. Bild "mitSpannungTreiberIC.jpg" zeig dies ja. Geschaltet werden, soller 30V und die Spannung an der Last sieht man in Bild "SignalanLast1kOhm.jpg". Wir wissen nicht woran es liegen könnte. Die Beschaltung für den Treiber IC haben wir von der µ♦CSeite übernommen: https://www.mikrocontroller.net/articles/Treiber#Beispiele_zu_High-Side_Treibern Die Variante mit Bootstrap. Der Treiberbaustein ist ebenfalls identisch. Wie gesagt. Stellen wir keine Spannung bereit, welche gehackt werden soll, sind alle Signal super. Nur mit Spannung wirds kritisch. Wir haben alles nachgeprüft und finden nun keinen Fehler. Könntet ihr uns bitte behilflich sein? Der Schaltplan ist ebenfalls als Anhang beigefügt. LG C3KO
J. H. schrieb: > Der Schaltplan ist ebenfalls als Anhang beigefügt. Mach da mal besser einen Screenshot davon. Mein Tablet kann kein EAGLE... Noch was: Screenshots (auch vom Oszi) am besten als PNG. Nur Fotos als JPG. Sieh dir einfach mal die hübschen vetpixelten Linien und sonstige Artefakte in JPG Screenshots an. Wobei das Tek-Oszi hier ganz offensichtlich die Bildqualität auf 100% und die Kompression auf 0 gesetzt hat...
Lothar M. schrieb: > J. H. schrieb: >> Der Schaltplan ist ebenfalls als Anhang beigefügt. > Mach da mal besser einen Screenshot davon. Mein Tablet kann kein > EAGLE... > > Noch was: Screenshots (auch vom Oszi) am besten als PNG. Nur Fotos als > JPG. Sieh dir einfach mal die hübschen vetpixelten Linien und sonstige > Artefakte in JPG Screenshots an. Hallo Lothar, Das mit dem Scrrenshot von dem Schaltplan mach ich dann gleich. Bin gerade auf dem Heimweg. Die Oszibilder sind direkt vom Oszi. Die gehen nicht besser. LG EDT: Habe die Schaltung jetzt hinzugefügt. Aus Versehen sogar zweimal. Sorry! Ebenso entsprcht das Bild Treiber-IC dem Signal am TreiberBaustein. Das Bild "AusgangTreiber" ist also nicht das richtige.
Ich habe jetzt alles nochmal im vorherigen Beitrag reingepackt, bezüglich der Bilder. Schönen Abend noch und danke für die Hilfe. LG
sehe ich es richtig, dass der COM-Anschluss des MOSFET-Treibers und der GND-Anchluss des µC auf verschiedene GND-Potentiale gehen? Oder hängen GNDA und GND irgendwie zusammen? Falls sie getrennt sind: der GND-Anschluss muss bei beiden auf das selbe Potential gehen, sonst kann der MOSFET-Treiber sein Steuersignal nicht korrekt interpretieren.
Achim S. schrieb: > sehe ich es richtig, dass der COM-Anschluss des MOSFET-Treibers > und der > GND-Anchluss des µC auf verschiedene GND-Potentiale gehen? Oder hängen > GNDA und GND irgendwie zusammen? > > Falls sie getrennt sind: der GND-Anschluss muss bei beiden auf das selbe > Potential gehen, sonst kann der MOSFET-Treiber sein Steuersignal nicht > korrekt interpretieren. Hallo Achim, ja diese sind getrennt. Inwiefern nicht korrekt interpretieren? Die Signale sehen ja in Ordnung aus. Eben nur nicht, wenn eine Spannung mit dem Mosfet geschaltet werden soll. Wenn GNDA und GND zusammengeschaltet werden, so wird ja letztendlich auch der GND ausgangsseitig mitgenommen. Ist das aber nicht schädlich für die Funktionsweise des Atmega? Die Grounds wurden extra voneimamder getrennt. LG und eine ruhige Nacht. C3KO
J. H. schrieb: > Habe die Schaltung jetzt hinzugefügt Na mit dem Schaltplanverhau kann sich jemand anders auseinandersetzen. So ein Geschmiere ist ja ein Frechheit, heute Busse statt Labels, aber dasselbe Ratespiel.
c3ko schrieb: > Inwiefern nicht korrekt interpretieren? Insofern, als der IR2127 das Signal bezogen auf GNDA auswertet. Das Signal wird aber mit Bezug auf GND erzeugt. Wenn GND und GNDA keinen definierten Bezug zueinander haben, dann hat der IR2127 kein definiertes Eingangssignal - er schaltet zufällig (genau, wie du es mit dem Oszi beobachtest). An welchen der beidne GND hast du eingentlich bei der Messung den Masseclip des Oszis angeschlossen? c3ko schrieb: > Wenn GNDA und GND zusammengeschaltet werden, so wird ja letztendlich > auch der GND ausgangsseitig mitgenommen. Ist das aber nicht schädlich > für die Funktionsweise des Atmega? tja, was soll ich dazu sagen. Der IR2127 ist dafür gebaut, auf der High-Side zu schalten, wenn Last, IR2127 und µC das selbe GND-Potential haben. Die Potentialbezüge deiner Schaltung sind nicht so ganz einfach zu erkennen (weil diverse Anschlüsse auf Stecker gehen, und nicht eindeutlig klar ist, was an den Stecker angeschlossen ist). Vielleicht würde mal eine vereinfachte Skizze deiner Netzteile und deiner Verbraucher helfen. So wie jetzt (direktes Ansteuern des MOSFET-Treibers aus einem µC, der keinen GND-Bezug zu ihm hat), kann die Schaltung auf jeden Fall nicht funktionieren.
Achim S. schrieb: > c3ko schrieb: >> Inwiefern nicht korrekt interpretieren? > > Insofern, als der IR2127 das Signal bezogen auf GNDA auswertet. Das > Signal wird aber mit Bezug auf GND erzeugt. Wenn GND und GNDA keinen > definierten Bezug zueinander haben, dann hat der IR2127 kein definiertes > Eingangssignal - er schaltet zufällig (genau, wie du es mit dem Oszi > beobachtest). > > An welchen der beidne GND hast du eingentlich bei der Messung den > Masseclip des Oszis angeschlossen? > > c3ko schrieb: >> Wenn GNDA und GND zusammengeschaltet werden, so wird ja letztendlich >> auch der GND ausgangsseitig mitgenommen. Ist das aber nicht schädlich >> für die Funktionsweise des Atmega? > > tja, was soll ich dazu sagen. Der IR2127 ist dafür gebaut, auf der > High-Side zu schalten, wenn Last, IR2127 und µC das selbe GND-Potential > haben. Die Potentialbezüge deiner Schaltung sind nicht so ganz einfach > zu erkennen (weil diverse Anschlüsse auf Stecker gehen, und nicht > eindeutlig klar ist, was an den Stecker angeschlossen ist). Vielleicht > würde mal eine vereinfachte Skizze deiner Netzteile und deiner > Verbraucher helfen. > > So wie jetzt (direktes Ansteuern des MOSFET-Treibers aus einem µC, der > keinen GND-Bezug zu ihm hat), kann die Schaltung auf jeden Fall nicht > funktionieren. Guten Morgen Achim, Die Grounds GND und GNDA sind jetzt miteinander verbunden. Die Signale lassen sich jetzt auf egal welche Ground bezogen sehr gut darstellen. Auch beide gleichzeitig. Jedoch besteht weiterhin das Problem mit dem Schalten der Spannung. Unsere Überlegung war gewesen, dass der BootstrapKondensator evtl. zu klein ausgefallen ist, weshalb wir diesen jetzt gewechselt haben. Drauf sind jetzt 2,2µF anstelle der 330nF. Laut µC-Tutorial sollten diese sicherheitshalber ja um den Faktor 3...8 darüber liegen und kleiner als 2,2µF und gröer als 200nF sind gerade nicht zurhand. Egebenis: groesserC_BT.png Im Vergleich zu vorher sind mehr Schaltvorgänge zu verzeichnen, bevor wieder Flaute herrscht und alles wieder erneut beginnt. Die Bilder Zustand1.png und Zustand2.png zeigen die beiden Zustände, welche aufgenommen wurden. So geht es die ganze Zeit hin und her. Verweilt man eine weile in Zustand1 tritt irgendwann Zustand2 auf. Zudem haben wir einmal die Dioden getauscht. Vorher waren 1N4007 drin, jedoch sollen ja UF4007 rein. Da wir diese nicht vorort haben sind jetzt DSEI 8-06 drin. Diese sollten ja eigentlich mehr als genügen. Die UF4007 werden trotzdem gleich besorgt. Danke bis hierhin für die gute Hilfe und die Erklärungen. Gibt es evtl noch irgendetwas woran es liegen könnte? Unsere Vermutung sind evtl noch die Dioden oder/und der C_BT. LG C3KO
Bitte mach einen Screenshot, auf dem du gleichzeitig das Signal aus der PWM vom ATMega und das Signal auf die Gate vom FET zeigst. Und mal bitte den Schaltplan nochmal hübsch,d ass man auch einen Signalfluss kennt, ohne ständig Netznamen raten zu müssen.
Zeichne mal die Leistungsstufe raus. Irgendwie fehlt mir ein Kondensator am Ausgang. Der muß tunlichst vor dem Stromsensor kommen.
Kevin schrieb: > Bitte mach einen Screenshot, auf dem du gleichzeitig das Signal > aus der > PWM vom ATMega und das Signal auf die Gate vom FET zeigst. Und mal bitte > den Schaltplan nochmal hübsch,d ass man auch einen Signalfluss kennt, > ohne ständig Netznamen raten zu müssen. Hallo Kevin. Hier ist noch einmal der Schaltplan ohne Busse. Das Bild ohne.png ist das Ausgangssignal des Treibers (Lila) und das Ausgangssignal des µC (blau), wenn die Spannung die zerhakt werden soll nicht angeschlossen ist. Das Bild mit.png ist mit der Spannung die zerhakt werden soll. Hier sieht man wieder, dass der Treiber aussetzer hat und nicht immer schaltet. Wir haben noch einmal die Frequenz runtergeschraubt (von 21kHz auf 2kHz), hier konnten wir dann ca. 90% Tastverhältnis schalten, ehe es wieder Probleme gab. Die Bilder sind jetzt wieder bei 21kHz aufgenommen worden.
J. H. schrieb: > Die Grounds GND und GNDA sind jetzt miteinander verbunden. Die Signale > lassen sich jetzt auf egal welche Ground bezogen sehr gut darstellen. > Auch beide gleichzeitig. Gut. Und mit dem neuen Schaltplan ist jetzt auch klarer geworden, wie die Last und deren Netzteil angeschlossen sind. Am Ausgang hängen derzeit 1kOhm und die J. H. schrieb: > Vorher waren 1N4007 drin, > jedoch sollen ja UF4007 rein. Autsch: die Schaltzeit der UF4007 liegt um Größenordnungen unter der der 1N4007. Für eine Schaltanwendung musst du so etwas unbedingt beachten. Was du an Dioden im Lastkreis brauchst, weiß ich nicht (D4). Bei der Bootstrap-Diode D2 hätte ich etwas viel kleineres gewählt als die UF4007 (z.B. eine simple 4148). J. H. schrieb: > Gibt es evtl noch irgendetwas woran es liegen könnte? schon mal nachgemessen, ob der Fault-Ausgang zappelt? Ansonsten würde ich dein 4-Kanal Oszi mal auf allen Kanälen nutzen und gleichzeitig die Netze/Testpunkte PWM_PB5/7, IR_HO, das Drain des FET und die Source des FET aufzeichnen. Ggf. wäre auch ein Blick auf VB interessant, der Treiber könnte sich wegen Undervoltage ausschalten. Und mach bitte eine Einzelmessung des Ausfalls, nicht eine Überlagerung mehrerer Messungen wie bisher.
Achim S. schrieb: > Am Ausgang hängen > derzeit 1kOhm und die Mist, das hab ich versehentlich halb gelöscht. Eigentlich wollte ich fragen: Am Ausgang hängen derzeit 1kOhm und die "Brücken" sind alle niederimpedant kurzgeschlossen?
Achim S. schrieb: > Achim S. schrieb: >> Am Ausgang hängen >> derzeit 1kOhm und die > > Mist, das hab ich versehentlich halb gelöscht. Eigentlich wollte ich > fragen: > > Am Ausgang hängen derzeit 1kOhm und die "Brücken" sind alle > niederimpedant kurzgeschlossen? Hallo Achim, ja am Ausgang hängen jetzt 1kOhm und die Brücken sind alle mit sehr kurzen Leitungen (10 - 15mm) kurzgeschlossen. Die Messungen werden wir morgen durchführen und die Ergebnisse hier bekannt geben. Wir danken dir sehr für deine Hilfe und natürlich all den anderen. LG und noch einen schönen Abend. C3KO
Guten Morgen an alle und ein zusätzliches Hallo an Achim, im Anhang sind jetzt einmal alle Signale. "Alle4.png" zeigt alle Signale übereinandergelegt. PWM = dunkelblau IR_HO = türkis Drain = lila Source = grün "PWM-IRHO-Drain-Source.png" zeigt jedes Signal separat. Die Skalierung kann man dem Bild entnehmen. "FAULT.png" zeigt das Signal am FAULT-Pin des Treiber-IC. Etwas zappelt da, wie Du wohl vermutest hast, Achim. "VB.png" zeigt die Spannung an VB, wenn zusätzlich die 30V angeschlossen sind die "gehackt" werden sollen. Ohne diese 30V ist es ein Gleichspannungssignal um die 11V. Wir werden jetzt noch einmal die Schaltung genauer unter die Lupe nehmen. Vielleicht findet sich ja doch noch ein Fehler, wie vorher auch schon bei den Dioden. Danke erneut für die Hilfe. LG C3KO
Ich bin mir sicher Dir rennt der Treiber in einen UVLO. Das sollte bei 15V Logikspannung zwar eigentlich nicht passieren aber wenn Deine Recom Typenbezeichnung stimmt dann haben Deine 15V eben nur 12V. Versuchsweise könntest Du a) die 15V ab Labornetzteil liefern, leicht anheben und schauen ob es besser wird. b) die UF4007 gegen eine 100V Shottkydiode tauschen c) R6 prüfen und evtl. noc etwas kleiner machen (z.B. 2x1 Ohm parallel) d) RAC02-15SC einsetzen e) einen IR21271 einsetzen viel Erfolg Hauspapa Nachtrag: Das bei Dir nur 11V am IC ankommen hast Du ja gerade selbst geschrieben Schau mal Fig 29 im Datenblatt
S. K. schrieb: > Ich bin mir sicher Dir rennt der Treiber in einen UVLO. Das sollte > bei > 15V Logikspannung zwar eigentlich nicht passieren aber wenn Deine Recom > Typenbezeichnung stimmt dann haben Deine 15V eben nur 12V. > > Versuchsweise könntest Du > a) die 15V ab Labornetzteil liefern, leicht anheben und schauen ob es > besser wird. > b) die UF4007 gegen eine 100V Shottkydiode tauschen > c) R6 prüfen und evtl. noc etwas kleiner machen (z.B. 2x1 Ohm parallel) > d) RAC02-15SC einsetzen > e) einen IR21271 einsetzen > > viel Erfolg > Hauspapa > > Nachtrag: Das bei Dir nur 11V am IC ankommen hast Du ja gerade selbst > geschrieben Schau mal Fig 29 im Datenblatt Hallo Hauspapa, Klopps in der Bezeichnung. Verbaut ist ein RAC06-12SC nicht RAC02-12SC. Deine restlichen Tipps überprüfen wir gleich mal mit. Danke Dir.
J. H. schrieb: > ) R6 prüfen und evtl. noc etwas kleiner machen (z.B. 2x1 Ohm parallel) >> d) RAC02-15SC einsetzen >> e) einen IR21271 einsetzen J. H. schrieb: > S. K. schrieb: >> Ich bin mir sicher Dir rennt der Treiber in einen UVLO. Das sollte >> bei >> 15V Logikspannung zwar eigentlich nicht passieren aber wenn Deine Recom >> Typenbezeichnung stimmt dann haben Deine 15V eben nur 12V. >> >> Versuchsweise könntest Du >> a) die 15V ab Labornetzteil liefern, leicht anheben und schauen ob es >> besser wird. >> b) die UF4007 gegen eine 100V Shottkydiode tauschen >> c) R6 prüfen und evtl. noc etwas kleiner machen (z.B. 2x1 Ohm parallel) >> d) RAC02-15SC einsetzen >> e) einen IR21271 einsetzen >> >> viel Erfolg >> Hauspapa >> >> Nachtrag: Das bei Dir nur 11V am IC ankommen hast Du ja gerade selbst >> geschrieben Schau mal Fig 29 im Datenblatt > > Hallo Hauspapa, > > Klopps in der Bezeichnung. > Verbaut ist ein RAC06-12SC nicht RAC02-12SC. > > Deine restlichen Tipps überprüfen wir gleich mal mit. > > Danke Dir. So. Bis auf Punkt e) haben wir das jetzt ausprobiert, jedoch keine Verbesserung. LG Edit: Wir haben jetzt noch einen anderen Mosfet eingesetzt mit einer deutlich geringeren Gateladung (IRF731 Qg = 30nC) im Vergleich zu dem jetzigen (IXFH21N50 Qg = 160nC) und wir kommen auf einen Tastgrad von ca. 0,85 bis es wieder zu diesen Aussetzern kommt. Gibt es eine Möglichkeit das Gate schneller zu entladen? LG C3KO
Hauspapa hat schon Recht: 12V anstelle des 15V Netz und ein IR2127, der im schlechtesten Fall schon bei VB=11,8V in Undervoltage geht, passen nicht zusammen. J. H. schrieb: > Bis auf Punkt e) haben wir das jetzt ausprobiert, Kannst du dann zu Punkt d)(15V statt 12V) mal die VB-Messung wiederholen? Da es recht sicher am Undervoltage Lockout liegt vielleicht etwas höher aufgelöst, so dass man die Spannungswerte besser ablesen kann ? (insbesondere die "Erholung" der Spannung während des Lockouts) Evtl. noch R5 kurzschließen (dessen Widerstandswert varriert übrigens zwischen den verschiedenen Schaltungsbildern). J. H. schrieb: > Gibt es eine > Möglichkeit das Gate schneller zu entladen? die kleinere Gateladung bewirkt eine geringere Belastung des VB-Netzes. Das Grundproblem bleibt aber der zu geringe Abstand zwischen Vcc und dem Mindestwert von VB.
Achim S. schrieb: > Hauspapa hat schon Recht: 12V anstelle des 15V Netz und ein > IR2127, der > im schlechtesten Fall schon bei VB=11,8V in Undervoltage geht, passen > nicht zusammen. > > J. H. schrieb: >> Bis auf Punkt e) haben wir das jetzt ausprobiert, > > Kannst du dann zu Punkt d)(15V statt 12V) mal die VB-Messung > wiederholen? Da es recht sicher am Undervoltage Lockout liegt vielleicht > etwas höher aufgelöst, so dass man die Spannungswerte besser ablesen > kann ? (insbesondere die "Erholung" der Spannung während des Lockouts) > > Evtl. noch R5 kurzschließen (dessen Widerstandswert varriert übrigens > zwischen den verschiedenen Schaltungsbildern). > > J. H. schrieb: >> Gibt es eine >> Möglichkeit das Gate schneller zu entladen? > > die kleinere Gateladung bewirkt eine geringere Belastung des VB-Netzes. > Das Grundproblem bleibt aber der zu geringe Abstand zwischen Vcc und dem > Mindestwert von VB. Hallo Achim, schön, dass man den Fehler schonmal soweit eingrenzen kann. VB1.png und VB2.png zeigen nocheinmal den Bereich in dem der Treiber abschaltet. Die Bilder sind jetzt aufgenommen bei 15V Versorgungsspannung anstelle der 12V. Danke für die Hilfe und LG.
ok, die neuen Messungen helfen wieder weiter. das verbleibende Problem ist, dass bei hohem Duty-Cycle die Spannung VS nicht weit genug absinkt, um den Bootstrap-Kondensator nachladen zu können. Das mag zum einen an der assymetrischen Ansteuerung des FET liegen (mach R1 mal deutlich kleiner, z.B. auf 10Ohm). Zum anderen kann es sein, dass die relativ hochohmige Last (1kOhm) in der kurzen Off-Zeit parasitäre kapazitäten nicht entladen bekommt. Schau mal, was mit 100Ohm als Last passiert (wahrscheinlich soll die Last im tatsächlichen Einsatz ja wesentlich niederohmiger sein als 1kOhm).
Achim, meinen Respekt. Alternativ kann man den Boostrapkondensator auch mit mit einen kleinen potentialgetrennten DCDC Wandler speisen. Der sollte dann aber möglichst wenig Koppelkapazität haben. Da Ihr so Recom Freunde seid findet sich evtl. noch ein kleiner Wandler in der Reservekiste. Unregluliert 0.25W wird reichen, 1W geht auch. Dann geht das bis Tastgrad 1.0 Seid Ihr Studenten oder bekommt Ihr das richtig bezahlt? viel Erfolg hauspapa
Hallo Achim, das freut mich aber, dass man damit doch etwas anfangen kann. Deinen Tipp werden wir morgen direkt mal in die Tat umsetzen. Die Ergebnisse werden natürlich wieder umgehend bekannt gegeben. Hallo hauspapa, ja wir sind Studenten. Bezahlt bekommen wir natürlich nur die benötigten Bauteile. Die nächste Anschaffung wird nun eben auch ein AC/DC Wandler sein. Ob von Recom wird sich zeigen. Eher nicht, da diese doch zu lange Lieferzeiten aufweisen. Es wird wohl dieser werden : http://www.reichelt.de/Wandler-Module-AC-DC/IRM-10-15/3/index.html?&ACTION=3&LA=2&ARTICLE=157854&GROUPID=4957&artnr=IRM-10-15 Wir danken euch sehr für eure Mühe und eure hilfreichen Tipps. LG C3KO
So nebenbei ist mir aufgefallen das Ihr da ordentliche 500V Mosfet verbaut. 1. Hoffe ich das Ihr wisst was Ihr tut... 2. sieht Eure Leiterplatte hoffentlich besser aus als der erste Schaltplan insbesondere hinsichtlich Luft und Kriechstrecken 3. Empfinde ich es gerade im akademischen Bereich absolute Pflicht sauber zu Dokumentieren da Ergebnisse sonst nicht vergleichbar sind. Du magst Dir selbst denken was Du von einem Schaltplan Deines Vorgängers hältst in in dem gleich mehrere Bauteile nicht stimmen. Beim Mosfet habt Ihr bei der Gelegenheit noch einen Tipfehler. Eine Diode UF4700 (D4) gibt es nicht zu kaufen. Zumindest behauptet das octopart (durchsuchen über 200 Distributoren und etliche Hersteller). zu guter Letzt sei bewusst noch einmal an die 5 Sicherheitsregeln erinnert. genug der Mahnung. Wenn Ihr die Versorgungsspannung von 12 auf 15V ändert dürft Ihr den 5V DCDC Wandler nicht vergessen. Ich hoffe das mein DCDC Wandler Vorschlag verstanden wurde. Gemeint war: R5 und D2 raus. Einen kleinen DCDC Wandler mit ausreichend Isolationsfestigkeit mit der Primärseite über C3 und die Sekundärseite über C_BT. Dann wird C_BT unabhängig vom Pulsmuster immer voll gehalten. Und Ihr könnt hinsichtlich Tastgrad und Frequenzen tun was immer Ihr wollt. gute Nacht Hauspapa
S. K. schrieb: > So nebenbei ist mir aufgefallen das Ihr da ordentliche 500V Mosfet > verbaut. > > 1. Hoffe ich das Ihr wisst was Ihr tut... > 2. sieht Eure Leiterplatte hoffentlich besser aus als der erste > Schaltplan insbesondere hinsichtlich Luft und Kriechstrecken > 3. Empfinde ich es gerade im akademischen Bereich absolute Pflicht > sauber zu Dokumentieren da Ergebnisse sonst nicht vergleichbar sind. Du > magst Dir selbst denken was Du von einem Schaltplan Deines Vorgängers > hältst in in dem gleich mehrere Bauteile nicht stimmen. Beim Mosfet habt > Ihr bei der Gelegenheit noch einen Tipfehler. Eine Diode UF4700 (D4) > gibt es nicht zu kaufen. Zumindest behauptet das octopart (durchsuchen > über 200 Distributoren und etliche Hersteller). > > zu guter Letzt sei bewusst noch einmal an die 5 Sicherheitsregeln > erinnert. > > genug der Mahnung. > > Wenn Ihr die Versorgungsspannung von 12 auf 15V ändert dürft Ihr den 5V > DCDC Wandler nicht vergessen. > > Ich hoffe das mein DCDC Wandler Vorschlag verstanden wurde. Gemeint war: > R5 und D2 raus. Einen kleinen DCDC Wandler mit ausreichend > Isolationsfestigkeit mit der Primärseite über C3 und die Sekundärseite > über C_BT. Dann wird C_BT unabhängig vom Pulsmuster immer voll gehalten. > Und Ihr könnt hinsichtlich Tastgrad und Frequenzen tun was immer Ihr > wollt. > > gute Nacht > Hauspapa Guten Abend hauspapa, oh man. Die Diode ist natürlich nicht UF4700 sondern eine UF4007. Beim Wechseln von 12V auf 15V wechseln wir den DCDC natürlich mit. Wir achten witklich sehr darauf was wir mschen und sind uns dessen auch bewusst. Selbst wenn wir uns auch nur ein wenig unsicher sind wird sofort nachgefragt. Das ist kein Haudrauf-Projekt. Deinen Vorschlag werden wir denke ich bestimmt aufgreifen und versuchen umzusetzen. Ich danke dir nochmal für deine Ratschläge zur so späten Stunde und wünsche dir ebenfalls eine gute Nacht. LG C3KO
Hallo, nach langem Wochenende melden wir uns zurück. Nachdem wir die Idee mit dem Lastwiderstand ausprobiert hatten, lief die Schaltung wie erhofft. Die 1kOhm waren einfach zuviel. In der finalen Anwendung kommen nur 50 Ohm zum Einsatz. Das Bild zeigt auch den Strom und Spannungsverlauf an der Last (bifilarer Widerstand). Wir schauen jetzt noch, wie man die flanken vom Strom verbessern kann. Gibt es dazu eurerseits noch ein paar Ideen? Wir danken euch auf jedenfall nocheinmal sehr für eure Hilfe und ergänzende Tipps. LG C3KO
herzlichen Glückwunsch. Dein Strom IST schneller, so langsam müssten mehrere 100uH Induktivität vorhanden sein. Ich nehme an Du greifst gleich das Messsignal vom ACS712 ab. Der hat nach Datenblatt 80 kHz Bandbreite und 3,5us Anstiegszeit. Kommt mit Deinen Messungen ganz gut hin. Langsam geht es Richtung consulting... viel Erfolg Hauspapa
J. H. schrieb: > lief die > Schaltung wie erhofft. na prima. Weil die angekündigte Rückmeldung ausblieb habe ich schon befürchtet, Ihr wärt den 300V zum Opfer gefallen. J. H. schrieb: > Das Bild zeigt auch den Strom und Spannungsverlauf an der Last > (bifilarer Widerstand). Wenn der Widerstand rein ohmsch wäre und wenn die Strommessung ideal wäre, dann sollte also zwei mal die gleiche Kurve rauskommen, oder? So wie Hauspapa würde ich auf den Ausgang des Stromsensors bei der Bewertung der ganz hohen Frequenzanteile nicht viel geben. Der lahme "Rückschwinger" auf Kanal 2 (Stromsensor) ist aber auch - sehr viel schneller - auf der Spannungsmessung am Widerstand zu erahnen. Wenn Ihr euch für den interessiert, dann: - messt mal die Spannungsflanke mit hoher Zeitauflösung - messt auch parallel dazu, was sich am Eingang des MOSFET-Treibers und am Gate des FET tut - gebt den konkreten Typ des bifilar gewickelten Lastwiderstands an (hat er evtl. eine ordentliche parasitäre Kapazität?) Und bei solchen Messungen bitte den GND-Clip jeder benutzten Probe direkt auf das jeweilige Bezugspotential klemmen (keine langen Leitungsstücke dazwischen).
Parasitäre Kapazität ist ein nettes Stichwort. Währe mir jetzt durchgegangen. Wobei ich von einem 500W Widerstand selbst bei 1MHz noch ohmsches Verhalten erwarten würde wenn er mit bifilar gewickelt wirbt. Ich tippe bei dem schnellen Dreck auf der Strommessung eher auf schlechte common mode Unterdrückung des Stromsensors. Alternativ sind natürlich auch Masseprobleme möglich. Alles Gute hauspapa
Hallo Achim und hauspapa. Wir haben jetzt noch einmal ein paar Messungen durchgeführt: Bild 1: Aktueller Schaltplan Bild 2 u. 3: Spannung und Strom am Ausgang Bild 4: Spannung am Ausgang und Gate Bild 5: Spannung am Ausgang und am Eingang des Treibers Bild 6: Spannungsanstieg am Ausgang Bezogen auf Bild 2 ist noch zu sagen, dass wir die Widerstandwerte geändert haben. Diese betragen jetzt jeweils 180 Ohm. Wir haben jeweils darauf geachtet, das Bezugspotential an den endsprechenden Bauteilen zu nehmen. Bei der Messung der Spannung am Eingang des Treibers, fängt allerdings alles wild an zu flackern. (Bild 5) Der Lastwiderstand hat R = 50 Ohm und Imax = 6A (1,8kW) und ist von der Firma Ruhstrat GmbH. Nochmals vielen Dank für eure ausführliche Hilfe. Gruß, Marc
Hallo, kurzer Nachtrag. Als wir soeben den AVRISPMKII zum Programmieren angeschlossen haben hats "Peng" gemacht. Jetzt sind uns die Leiterbahnen zwischen GND SV1 und µController bis zum Treiberbaustein, 12V Treiberspannung und 5V am ISP weggedampft; mehr nicht (zum Glück). Wir stehen gerade auf dem Schlauch woran das liegen könnte, zumal nichts weiter abgedampft ist ausser dieser Bahnen zwischen µC und Treiberbaustein. So wie es auf der Platine ausschaut kam der Fehler über den gemeinsamen GND. Also erstmal putzen und gucken was das wohl verursacht hat. LG C3KO
Prüfe einmal mal ob Dein Netzteil einen Kurzschluss zwischen einem Ausgangspol und Erde hat. TVS Dioden am Netzteilausgang gegen Gehäuse gehen gerne mal kaputt ohne das es jemand merkt. Solche Fehler hatte ich schón mit Voltcraft und EA Netzteilen. Andere Labornetzteile verwende ich nur selten. Wie prüfen: Netzteil Plus mit Gehäuse/PE verbinden und Spannung aufdrehen danach dasselbe mit Minus Minus mit Erde verbinden und Spannung aufdrehen. Dabei darf kein Strom fliessen. Ausserdem: Pack doch bitte an den Gleichspannungseingang noch ein paar Elkos und ein bischen Folie oder Keramikkondensatoren für die hohen Frequenzen. Das hält doch kein Netzteil aus was Du an blockförmigen Strömen ziehst. Dimensionierung der Elkos nach Rippelstrombelastbarkeit. Bearbeitung: Hoppla ich sehe gerade Dein Netzeil liefert 300V. Umso interessanter was das für ein Netzteil ist. Nacht dem Typ hat oben schon mal jemand gefragt. Währe an der Zeit das zu beantworten.
Hallo hauspapa, bezüglich des Netzteils und den 300V: Wir nutzten die 30V zum Testen. Nachdem die Schaltung dann lief haben wir sie mit Spannung einer B2 Brücke gespeist und diese gehackt. Deswegen auch die OsziBilder mit den 300V. Die Schaltung lief nun 3 Tage wunderbar. Nachdem wir nun das mkii tool angeschlossen hatten, loef die Schaltung ca. 1Sekunde und dann war Schluss. Wie oben beschrieben sind die Leiterbahnen zwischen dem GND des Controllers und des Treibers, sowie zum Poti abgedampft und die Leiterbahnen zum Elko und der 12V VCC des Treiberbausteins. Nur in diesem Breich. LG C3KO
c3ko schrieb: > Wir achten witklich sehr darauf was wir mschen und sind uns dessen auch > bewusst. Jetz nimm ein Blatt Papier und zeiche: -einen geerdeten Nullleiter dazu eine Phase, -eine geerdete USB Verbindung -deine Gleichrichterdioden und die Schaltung als Block hinten dran. Jetzt zeichne den Strompfad für die positive und die negative Halbwelle ein. Wenn Du alles richtig gemacht hast verstehst Du nun warum das knallen musste. (Wenn nicht: mit welchem Leiter ist GND(==Erde durch USB) verbunden) Wenn Du Glück hast hat die USB Schnittstelle das überlebt. Wenn Pech, dann nicht. Hast Du am Oszi potentialgetrennte Sonden? Sonst ist das Dein nächster Todeskandidat. Ja, GND normaler Tastköpfe ist geerdet. Ausnahme: die kleinen schwarzen Tec Handoszis haben vollisolierte Kanäle. Ein paar Grundlagen sollte man schon haben. hauspapa
Hallo hauspapa, das gehe ich morgen mal durch. Danke Dir. Wie gesagt wurde das AVRISPMKII Tool nur auf den 6pol Sockel gesteckt und nix weiter.Danke für deine Hilfe. Für die Messungen nutzen wir Differential Probes. Dass es ohne zum Tod des Oszis kommen kann, wissen wir. LG C3KO
c3ko schrieb: > Wie gesagt wurde das > AVRISPMKII Tool nur auf den 6pol Sockel gesteckt und nix weiter.Danke > für deine Hilfe. Mit PC hinten dran? > Für die Messungen nutzen wir Differential Probes. Dass es ohne zum Tod > des Oszis kommen kann, wissen wir. Auch warum? Letztlich ist egal ob Du die Schaltung über ein Oszi oder einen PC mit Erde verbindest. Ergebnis ist das Gleiche. schönen Abend Hauspapa
S. K. schrieb: > Schweigen im Walde. Wie ist der Stand bei euch? Die werden jetzt erstmal Alles auf gleiches Potential bringen, indem sie die Phasen mit dem Null -und dem Schutzleiter verbinden... MfG Paul
Hallo hauspapa. Also der Fehler war wirklich der Anschluss über den USB, als wir das Programmiertool mit dem Notebook verbinden wollten. Der FI hatte übrigen auch ausgelöst, wie wir im Nachhinein festgestellt haben. Wir haben inzwischen auch nachvollzogen warum. Leider hatten wir soweit nicht gedacht. Inzwischen haben wir die Platine wieder soweit aufgebaut, dass die Schaltung läuft. Jetzt überlegen wir uns noch, wie wir das Problem mit dem Programmieren lösen können. Wir haben uns gedacht über einen Jumper den 5V GND vom restlichen GND zu trennen um dann das AVRISPMKII Tool anschließen zu können. Vielleicht kannst du uns auch schon sagen, ob das ausreicht oder noch mehr zu beachten ist. Gruß, Marc
Ich denke dass ist murks. Kann man zur Potentialtrennung nicht einfach Optokoppler nehmen?
Achim S. schrieb: > Falls sie getrennt sind: der GND-Anschluss muss bei beiden auf das selbe > Potential gehen, sonst kann der MOSFET-Treiber sein Steuersignal nicht > korrekt interpretieren. Weiter oben wurde einmal geschrieben, dass die GNDs miteinander verbunden seien müssen, damit der Treiber vernünftig arbeiten kann. Wenn wir den Optokoppler einbauen, sind die 12V und 5V - GNDs wieder getrennt und der Treiber wird nicht vernünftig arbeiten. Oder wo liegt der Denkfehler?
Habt Ihr einen allstromsensitiven FI verbaut (Typ B)? Sonst muss der bei einem DC Fehler (alles hinter der Diodenbrücke) nicht auslösen. >Oder wo liegt der Denkfehler? Es braucht schon viel wohlwollen jemandem der mit Netzspannung spielt derartige Grundlagen vermitteln zu sollen. Der Optokoppler hilft Dir aus einem, GND mehrere voneinander unabhängige GND zu machen. Lies Dir mal: https://www.mikrocontroller.net/articles/Galvanische_Trennung durch. Der einfache Weg währe allerdings: 230V trennen, neu programmieren, 230V wieder anschliessen. wird ja nicht alle 5 Minuten neu programmiert. Ihr habt oben einige Verstösse gegen die 5 Sicherheitsregeln. Auch wenn arbeiten unter Spannung im Bereich Entwicklung, Reparatur und Test zulässig sind, möchte ich doch klar davon abraten. Die Zeit für Dokumentation und saubere Aufbauten muss sein. schön vorsichtig hauspapa
Hallo hauspapa, wie ein Optokoppler funktioniert und wozu er da ist wissen wir. Allerdings brauchen wir für den Betrieb des Treibers einen gemeinsamen GND. Und wenn wir die 230V Netzspannung trennen, haben wir keine Betriebsspannung mehr für den µC, da wir die Spannung aus dem AC/DC und DC/DC Wandler generieren. Die Idee wäre dann, die Gleichspannung von 300V über einen Schalter wegzuschalten (2 Polig), so das eben nur noch die 230V am AC/DC Wandler vorhanden ist. Somit wäre eine galvanische Trennung vom Netz vorhanden. Gruß, Marc
Marc schrieb: > wie ein Optokoppler funktioniert und wozu er da ist wissen wir. > Allerdings brauchen wir für den Betrieb des Treibers einen gemeinsamen > GND. Zweimal Nein. Wenn du einfach ein Signal von einem Baustein zu anderen sendest, dann müssen die beiden GND verbunden sein, damit beide Bausteine das selbe Signal "sehen". Natürlich kann man alternativ z.B. über Optokoppler oder Magnetkoppler eine galvanische Trennung zwischen den Bausteinen einführen und hat dann getrennte Massen. Dazu muss man aber eine funktionierende Schaltung mit galvanischer Trennung aufbauen. Einfach nur die Masse aufzutrennen und das Signal weiter per Leiterbahn von einem Baustein zum nächsten zu bringen, ist weder eine galvanische Trennung noch funktioniert es. Nochmal die Nachfrage (weil ich es immer noch nirgends klar beschrieben finde): woher kommen die 300V? Etwa wirklich, indem Ihr direkt Netzspannung gleichrichtet (bitte nicht). Dann könnt Ihr ggf. froh sein, dass es bisher nur den Programmer gekostet hat. Marc schrieb: > Die Idee wäre dann, die Gleichspannung von 300V über einen Schalter > wegzuschalten (2 Polig), so das eben nur noch die 230V am AC/DC Wandler > vorhanden ist. Somit wäre eine galvanische Trennung vom Netz vorhanden. Wie berührsicher ist euer gesamter Aufbau? Was passiert, wenn einer eurer Kommilitonen zwischendurch mal vergisst, den Schalter zu öffnen? Bevor ich nicht einen klaren Überblick über den gefährlichen Teil eures Aufbau habe und den Eindruck gewinne, dass ihr wirklich wisst, was ihr tut, halte ich mich mit weiteren Ratschlägen zurück.
Hallo Achim, die Schaltung soll verdeutlichen wie ein Step-Down funktioniert. Die nötige Gleichspannung wird dabei von einem Gleichrichter bereitgestellt, der direkt am Netz betrieben wird. Diese Schaltung wird weder ein Serienprodukt, noch wird diese länger als 10 Minuten am Stück laufen. Anfangs wollten wir gerne einen Trenntrafo dazwischenschalten, jedoch ist gewünscht, dass die Schaltung direkt am Netz laufen soll. Auch bezüglich PFC haben wir geschaut und dies soweit als Entwurf fertig gehabt, jedoch wurde auch hier wieder darauf verwiesen, dass dies nicht "unbedingt nötig" sei. Also wir hätten das alles schon sehr gern anders aufgebaut (Trenntrafo, PFC), jedoch haben wir nicht das letzte Wort in dieser Sache. Der Gleichrichter wird also direkt am Netz betrieben (das ist natürlcih nicht schön) und befindet sich auf einer separaten Platine, welche jedesmal vom Netz getrennt und weggeschlossen wird, wenn wir nicht vorort sind. Die Steuerung des Mosfet befindet sich auf einer extra Platine. Auf dieser Platine haben wir extra Messpunkte, damit wir nicht direkt an die Bauteile müssen. Bevor wir natürlich die Probes anklemmen, trennen wir die Schaltung vom Netz. Während den Messungen werden alle Platinen abgedeckt und mit Hinweisen auf unter Spannung stehenden Bauteilen versehen. Bezüglich der Programmierung: Wir werden dem Rat von hauspapa folgen und beide Platinen von den 230V trennen. Die Betriebsspannung für den µC werden wir über ein extra 5V Netzteil, die es günstig zu kaufen gibt, bereitstellen. Im Netzbetrieb wird die Versorgung dann wieder über den DCDC Wandler bereitgestellt. >> Marc schrieb: >> Die Idee wäre dann, die Gleichspannung von 300V über einen Schalter >> wegzuschalten (2 Polig), so das eben nur noch die 230V am AC/DC Wandler >> vorhanden ist. Somit wäre eine galvanische Trennung vom Netz vorhanden. >Was passiert, wenn einer >eurer Kommilitonen zwischendurch mal vergisst, den Schalter zu öffnen? So einfach geht es natürlich nicht und wurde auch wieder verworfen. Die Idee von hauspapa ist die natürlich bessere und viel sicherere Variante. >Wenn du einfach ein Signal von einem Baustein zu anderen sendest, dann >müssen die beiden GND verbunden sein, damit beide Bausteine das selbe >Signal "sehen". Natürlich kann man alternativ z.B. über Optokoppler oder >Magnetkoppler eine galvanische Trennung zwischen den Bausteinen >einführen und hat dann getrennte Massen. Mit der galvanischen Trennung dazwischen, "sehen" doch beide Bauteile dann aber nicht mehr das selbe Signal, eben wegen dieser separaten Grounds. Wie Du ja bereits einmal geschrieben hast, braucht der Treiber den selben Bezug wie der µC um korrekt zu arbeiten. Durch die Trennung wäre dieser ja nicht mehr gegeben. Danke für all eure Hilfe und Mahnungen. Wir wünschen euch ein schönes Wochenende.
J. H. schrieb: > Mit der galvanischen Trennung dazwischen, "sehen" doch beide Bauteile > dann aber nicht mehr das selbe Signal, eben wegen dieser separaten > Grounds. Ich habe zwar keine Erfahrung mit Elektrotechnik, aber ich sehe dass so: Ein Elektrisches Signal ist entweder eine Potentialdifferenz oder eine Potentialänderung. Bei einer Potentialdifferenz gibt es immer ein dazugehöriges Bezugspotential (GND). Bei einer Galvanischen Trennung zwischen 2 Stromkreisen sind alle Potentiale der beiden Schaltungen von denen der jeweils anderen unabhängig. Wenn man die Bezugspotentiale verbindet, haben alle Potentiale das gleiche Bezugspotential, aber keine Galvanische trennung mehr. Ein Optokoppler kann ein Signal zwischen 2 galvanisch getrennten Stromkreisen übertragen. Dabei wird die Potentialdifferenz zwischen dem Signal und dessen Bezugspotential genutzt, um eine Diode licht emmitieren zu lassen. Dieses Licht wird z.B. von einem Photowiederstand absorbiert wodurch sich dessen Wiederstand je nach Lichtintensität, und somit in abhängigkeit zum Eingangssignal ändert. Dieser variable Wiederstand kann dann in der galvanisch getrennten Schaltung eingebaut werden, um ein Signal mit Bezug zum Bezugspotential ebendieser zu generieren. Man kann mit einem Optokoppler also zu einem Signal mit einem Bezugspotential ein änliches signal mit einem anderen Bezugspotential generieren. Damit entfällt dann die Notwendigkeit eines gemeinsamen Bezugspotentials. Jedoch kann man einen Optokoppler nur verwenden, wenn man bereits eine galvanisch getrennte Schaltung mit einer Potentialdifferenz zwischen VCC und GND hat, da ein Optokoppler keine Energie übertragen kann. Um galvanisch getrennt Energie zu übertragen kann man einen Trafo verwenden. Wenn es also nur darum geht ein Signal und keine Energie zwischen 2 Schaltungen zu übertragen, ist ein Optokoppler immer geeignet, ausser dass Signal ist zu Schnell.
J. H. schrieb: > die Schaltung soll verdeutlichen wie ein Step-Down funktioniert. > Die nötige Gleichspannung wird dabei von einem Gleichrichter > bereitgestellt, der direkt am Netz betrieben wird. das ließe sich meiner Meinung nach mit einer Kleinspannung ebenso gut demonstrieren wie mit Netzspannung. (Sogar noch besser, weil man dann auch noch an die Schaltung ran und messen kann, ohne jemanden zu gefährden.) J. H. schrieb: > Im Netzbetrieb wird die Versorgung dann wieder über den DCDC Wandler > bereitgestellt. Und dann sind alle Schaltungsteile so "weggepackt", dass eine Berührung ausgeschlossen ist? Wenn der Aufbau längerfristig im Studienbetrieb eingesetzt werden soll muss man einfach damit rechnen, dass Situationen eintreten, an die man beim Entwurf des Aufbaus nie gedacht hätte. J. H. schrieb: > Mit der galvanischen Trennung dazwischen, "sehen" doch beide Bauteile > dann aber nicht mehr das selbe Signal, eben wegen dieser separaten > Grounds. Doch, wenn man es richtig macht schon. Ihr habt es zu Beginn falsch gemacht: ihr habt einfach nur GND aufgetrennt, aber das Signal so übertragen wollen, als wären die beiden GND noch zusammen. Um ein Signal über eine galvanische Trennung "hinüberzustransportieren" braucht ihr ein Bauelement, das ohne galvanische Kopplung trotzdem eine Signalübetragung erlaubt. Sehr üblich sind Optokoppler, angenehm zu verwenden sind auch induktive Koppler wie z.B. der ADUM1200 http://www.analog.com/en/products/interface-isolation/isolation/standard-digital-isolators/adum1200.html#product-overview Wenn du ihm auf der Eingangsseite einen High-Pegel (bezogen auf GND1) anlegst, dann gibt er (mit kurzer Verzögerung) am Ausgang einen High-Pegel (bezogen auf GND2) aus. GND1 und GND2 können dabei getrennt sein und unterschiedliche Potentiale haben, trotzdem wird das Signal richtig weitergegeben. Beide Seiten benötigen ein eigene Versorgung bezogen auf den jeweiligen GND (z.B. über galvanisch trennende DCDC-Wandler). J. H. schrieb: > Also wir hätten das alles schon sehr gern anders > aufgebaut (Trenntrafo, PFC), jedoch haben wir nicht das letzte Wort in > dieser Sache. Na, hoffentlich weiß der Verantwortliche, was er tut (und dass er persönlich die Verantwortung dafür trägt). In mein Labor käme mir der Aufbau nicht rein.
Bitte melde dich an um einen Beitrag zu schreiben. Anmeldung ist kostenlos und dauert nur eine Minute.
Bestehender Account
Schon ein Account bei Google/GoogleMail? Keine Anmeldung erforderlich!
Mit Google-Account einloggen
Mit Google-Account einloggen
Noch kein Account? Hier anmelden.



























