Hallo, ich habe eine 0 bis 3 V große Steuerspannung. Ich würde gern eine Konstantstromquelle mit dem MC34063 mit einer OPV-Schaltung von 0 bis 1A steuern. Hätte jemand einen Ansatz ohne JFets als spannungsgesteuerte Widerstände? Nach ein paar Stunden LTSpice und google scheint das Problem nicht so trival zu sein, als ich anfangs dachte. :( Auch in den AppNotes gibt es keine Beispiele in der hinsicht. Ich möchte die analoge Spannung nicht in ein Rechteck wandeln... Wäre für eine Idee dankbar. Danke Basti
Basti schrieb: > scheint das Problem nicht so trival zu sein, als ich anfangs dachte. Ganz einfach: Es gibt keine einfache Lösung. Schon gar nicht ab 0. Wie kommst du überhaupt zu einer 0-3V Steuerspannung ? PWM ? Dann nimm diese PWM um den Schaltregler (vielleicht was besseres als den steinalten MC34063) zu unterbrechen. Oder kommt es von einem uC, dann nimm ein Digitalpoti, obwohl das einen Schaltregler-Feedback auch nicht ab 0 regeln kann.
TL494... auf die schnelle sehe ich keinen Analogen Eingang... Evtl. Über die Error-Eingänge... Wollte jetzt nicht extra eine Bestellung auslösen... Werde etwas aus der Bastelkiste nehmen. Schade das es nicht so einfach wird :( Ich wollte auch mal was ohne µC bauen... dann werde ich wohl doch wieder einen ins Spiel bringen müssen, dann kann ich auch die wenig lineare analoge Eingangsspannung linearisieren... Danke für den Hinweis...
Microcontroller als Analogregler? Hauptsache Du hast keine schnellen Lastwechsel.
Nein, es werden zwei 3,3 mH und eine 27 mH Spule...sollte kein Problem sein...
Basti schrieb: > Werde etwas aus der > Bastelkiste nehmen. TL494 findet man in den meisten PC-Netzteilen.
Basti schrieb: > TL494... auf die schnelle sehe ich keinen Analogen Eingang... Evtl. Über > die Error-Eingänge... Ja natürlich über die. Das sind ja die beiden Eingänge (invertierend und nichtinvertierend) des Regelverstärkers. Bzw. der beiden solchen. Aber natürlich geht auch der TL494 mit den Eingängen nicht bis 0V runter. > Wollte jetzt nicht extra eine Bestellung auslösen... Werde etwas aus der > Bastelkiste nehmen. Kannst du ja. Nur halt nicht den MC34063. Der ist ungeeignet wenn du eine spannungsgesteuerte Stromquelle bauen willst. Du kannst ihn nehmen, wenn du ihn als Konstantstromquelle für den maximalen Strom beschaltest und dann per PWM runterdimmst. > Ich wollte auch mal was ohne µC bauen... dann werde ich wohl doch wieder > einen ins Spiel bringen müssen, dann kann ich auch die wenig lineare > analoge Eingangsspannung linearisieren... Um eine analoge Steuerspannung in eine PWM umzuwandeln, braucht man keinen µC. Zwei OPV reichen dazu.
Wenn wir mal beim MC34063 bleiben... wo soll ich die generierte PWM aus der Analogspannung einbringen, damit diese linear wirkt? Da müsste die PWM ja schneller als die Regelung sein und da verliere ich doch weiter an Linearität. Oder war das der Hinweis die Regelung raus zu schmeißen? Also PWM -> MOSFET Hm, ne dann lieber einen kleinen Controller dazwischen...
Basti schrieb: > Da müsste die PWM ja schneller als die Regelung sein Regeln täte der MC34063 den 100% Strom, und dein PWM muss so langsam sein, damit der Strom z.B. nur 50% der Zeit fliesst. Willst du nicht langsam, ist der 25kHz MC34063 die falsche Wahl, dann wäre ein 1MHz Schaltregler besser.
Axel S. schrieb: > Aber > natürlich geht auch der TL494 mit den Eingängen nicht bis 0V runter. Doch, eben weil die Referenz nicht bereits mit dem Regelverstärker vorverdrahtet ist.
@MaWin ach na klar... mein Fehler... Ich brauch eigentlich keinen schnelleren Regler... den Strich macht mir dann eh die 27 mH Spule durch die Rechnung... So schnell ist die nicht "entstromt". Da machen es die 1 MHz nicht besser... Da muss ich mal sehen ob ich mit der PWM bei 50 Hz arbeiten kann... Ziel ist es nur eine (hochinduktive) Spule als gesteuerten Elektromagneten zu verwenden... VG Basti
Basti schrieb: > Wenn wir mal beim MC34063 bleiben... wo soll ich die generierte PWM aus > der Analogspannung einbringen, damit diese linear wirkt? > Da müsste die PWM ja schneller als die Regelung sein Natürlich nicht. Die PWM muß langsamer sein als die Schaltfrequenz des Schaltreglers. Denn sie schaltet den ja komplett an bzw. aus. > und da verliere ich doch weiter an Linearität. Es gibt in der Tat ein Problem mit sehr kurzen PWM-Pulsen (aka niedrige Helligkeit). Denn der Schaltregler braucht eine Mindestzeit um überhaupt anzuschwingen. Das wird besser, je größer der Abstand zwischen PWM-Frequenz und Schaltfrequenz ist. Könntest du aber auch einfach mal nachlesen, im Artikel Konstantstromquelle fuer Power LED
hinz schrieb: > Axel S. schrieb: >> natürlich geht auch der TL494 mit den Eingängen nicht bis 0V runter. > > Doch Da muß ich dir nach der Lektüre des Datenblatts recht geben. > eben weil die Referenz nicht bereits mit dem Regelverstärker > vorverdrahtet ist. Das hat damit nichts zu tun. Für eine spannungsgesteuerte Stromquelle müssen selbstverständlich beide Eingänge des Regelverstärkers zugänglich sein, damit man an den einen das Steuersignal anlegen kann und an den anderen das Feedback-Signal der Strommessung. Aber es ist nicht selbstverständlich, daß ein OPV (der Regelverstärker ist ja nichts anderes) einen Gleichtakt-Eingangsspannungsbereich hat der bis 0V geht. Denn in der Standard-Anwendung braucht er das nicht. Da liegt an einem Eingang die Referenzspannung und am anderen Eingang das nominell gleich große Feedback-Signal. Speziell für den TL494 gilt aber, daß die Fehlerverstärker mit Eingangs- spannungen zwischen -0.3V und Vcc-2V zurecht kommen. Geht also.
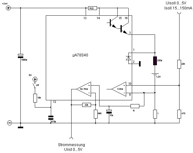
Basti schrieb: > ich habe eine 0 bis 3 V große Steuerspannung. Ich würde gern eine > Konstantstromquelle mit dem MC34063 Habe ich vor langer Zeit mal gemacht, um Akkus zu laden. Allerdings mit dem großen Bruder vom MC34063, dem µA78S40 (billig bei Reichelt). Der ist identisch, hat aber die Komparator-Eingänge frei zugänglich - und noch einen Extra-OP für Spielereien. Den Schaltplan habe ich noch (siehe Anhang). Die Schaltung existiert nicht mehr und ich kann keine Messergebnisse liefern - hat aber funktioniert.
Hallo Hermann, sehr interessant... den habe ich auch noch da und auch schon damit gegrübelt. Bin irgendwie nicht auf die Idee gekommen, die 1,25 V Ref gegen mein Sollsignal zu tauschen... arg Dann könnte ich den anderen OPV evtl. als Komperator schalten und dazu verwenden unter 10 % ganz auszuschalten... Leider ist ja der freie OPV nicht annähernd R2R tauglich... hmm... Da muss ich mal darüber nachdenken... Danke schonmal
Wenn ichs noch mal genau durchlese, dann hat Axel Schwenke das mit dem "offenen" Komparator schon eingeworfen... @Hermann Wieso hast du noch 10 % Strom bei 0 V ? (Laut Schaltplan)
Basti schrieb: > @Hermann Wieso hast du noch 10 % Strom bei 0 V ? (Laut Schaltplan) Kann ich nicht mehr sagen, vermutlich geht der Komparator nicht auf 0V runter.
Ja, und dann dauert es etwas, bis der Strom über das L aufgebaut wird und bis er dann abschaltet. Dann kommt der Rückstrom über die Diode dazu. Bis auf 0mA kann es also nicht gehen.
Basti schrieb: > Ziel ist es nur eine (hochinduktive) Spule als gesteuerten > Elektromagneten zu verwenden... Nimm einen Class D Audioverstärker.
Hab's aufgebaut... Geht Super... Nur ging die Diodenverschaltung nicht wie im Mikrocontroller Konstantstromquellen HowTo (parallel zur Spule). Wie auch in Herman seinem Schaltpan muss die Diode gegen Masse... Ich denke ich würde den Regler auf nahezu Null bekommen, aber die Sollwertquelle kommt gerade nicht dahin... Ich denke ich könnte auch versuchen die 1,25 V Ref. mit einem Widerstansteiler als Offset auf die Stromseite des Komperators zu bringen, um die mit Offset behafteter Sollwertquelle zu kompensieren.Das sind dann aber die Feinheiten... Nochmal Danke an alle
Bitte melde dich an um einen Beitrag zu schreiben. Anmeldung ist kostenlos und dauert nur eine Minute.
Bestehender Account
Schon ein Account bei Google/GoogleMail? Keine Anmeldung erforderlich!
Mit Google-Account einloggen
Mit Google-Account einloggen
Noch kein Account? Hier anmelden.
